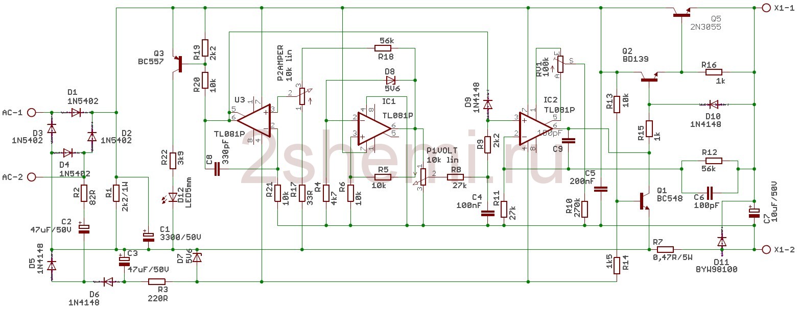
Laboratuvar güç kaynağı sabitleyici devresi


Bir tasarım özelliği, transformatörün ve redresörün ayrı bir yeridir - bu, çok yönlülük için yapılır, çünkü bu regülatörün uygun şekilde bağlandığı birçok kararlı fakat düzensiz voltaj kaynağı vardır.

bp-stabilizator-30-3.jpg


PCB çizimleri aşağıda gösterilmiştir (isterseniz kendinizinkini geliştirin). Üzerinde parçaların tanımlanması ve düzenlenmesi de gösterilmiştir.
bp-stabilizator-30-4.jpg


bp-stabilizator-30-5.jpg


Durumda bitmiş sabitleyicinin birkaç fotoğrafı aşağıda gösterilmiştir.

bp-stabilizator-30-7.jpg


bp-stabilizator-30-8.jpg


bp-stabilizator-30-1.jpg
 

Eklentiler

  • bp-stabilizator-30-1.webp
    bp-stabilizator-30-1.webp
    115,7 KB · Görüntüleme: 223
  • bp-stabilizator-30-4.webp
    bp-stabilizator-30-4.webp
    73,1 KB · Görüntüleme: 227
  • bp-stabilizator-30-3.webp
    bp-stabilizator-30-3.webp
    21,3 KB · Görüntüleme: 234
  • bp-stabilizator-30-2.webp
    bp-stabilizator-30-2.webp
    66,7 KB · Görüntüleme: 214
  • bp-stabilizator-30-5.webp
    bp-stabilizator-30-5.webp
    73,5 KB · Görüntüleme: 189
  • bp-stabilizator-30-7.webp
    bp-stabilizator-30-7.webp
    85,2 KB · Görüntüleme: 152
  • bp-stabilizator-30-8.webp
    bp-stabilizator-30-8.webp
    87,7 KB · Görüntüleme: 149
Son düzenleme:
Ampul 12v-21w-93-park-stop-sinyal-ampulu-10-adet-r21w-tek-duy
 
Son düzenleyen: Moderatör:
12 volt 21w gücüne sahip bir ampul 1.75Amper akım tüketiyor demektir. Isınma olur ama aşırı olmaması lazım köprü diyot fazla akım çekince ısınır. Köprü diyota soğutucu bağla. resmini çekip gönderebilirsen daha fazla bilgi verebilirim.
 
hocam uste resimlerle verdiğiniz şu an kullandığınızmı kulandığınızsa plaket baskı berbabat sağlıklı olan varsa yollarsan sevinirim birde onu deniyim resim yollayamıyorum kameram yok çepten yollim dedim ama benim tel çok eski yoksa şimdiye kadar yollamıştım
 
Bu bölümde verilen devreler aynı sadece ilave özellikler eklenerek farklı tasarımlar ile yapılmıştır.
 
Geri
Yukarı