Elektronik: 555 SV1 SV2 LED NF HF AA Remote ADU/DAU Digital Messtechnik Alarm Kfz Diverses Tipps BE
Elektronik: IR, Fernbedienung
2013 © Peter E. Burkhardt
IR & Fernbedienung
4 MB 

Fernbedienung

IR-FB-Empfänger 7251 (DDR)

IR-Lichtschranke und IR-Test

Remote (IR, Fernbedienung)
2013-06 © Peter E. Burkhardt

Fernbedienung

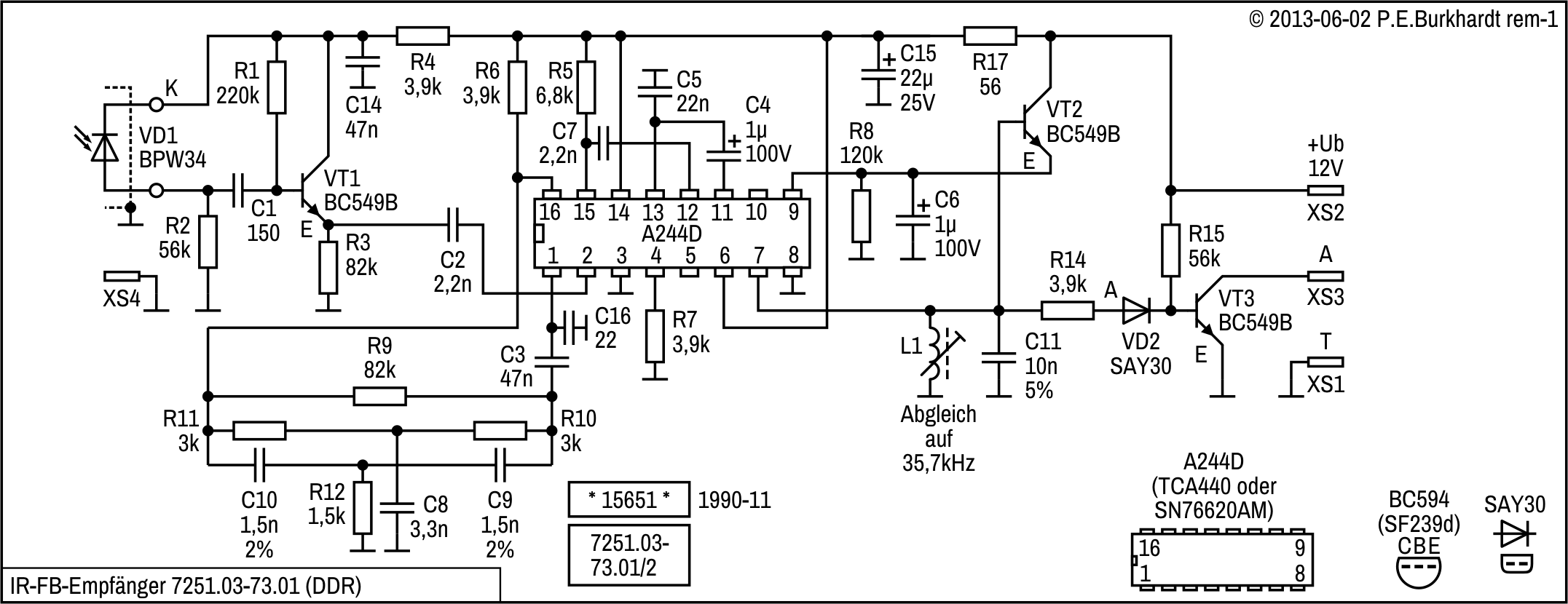
IR-FB-Empfänger 7251 (DDR)

Diese alte DDR-Baugruppe wurde vom ZWT (Zentrum für Wissenschaft und Technik) Dresden entwickelt und in TV-Geräten der Reihe 4000 verwendet. Dieser Infrarot-Fernbedienungs-Empfänger ist nicht vergleichbar mit heutiger Technik, aber er funktioniert bei mir immer noch.

Das zentrale Element des Empfangsverstärkers ist eine AM-Empfängerschaltung, die in der ehemaligen DDR für den Empfang amplitudenmodulierter Rundfunksignale bis 30 MHz unter der Bezeichnung A244D entwickelt wurde (Ersatztyp TCA440). Das folgende Prinzip-Schaltbild zeigt, wie der A244 eingebunden ist.

Prinzipielle Wirkungsweise

Die Baugruppe empfängt über IR-Diode VD1 die Impulse des Fernbedienungssenders und verstärkt sie mit Transistor VT1. Im A244D arbeiten HF-Vorstufe und Mischer ebenfalls als Verstärker (keine Mischfunktion). Das Gegenkopplungsnetzwerk sorgt für Bandpass-Verhalten. Der nachfolgende ZF-Verstärker arbeitet linear und geregelt. Transistor VT2 stellt die Regelspannung bereit. Das Ausgangssignal wird mit einem LC-Parallelschwingkreis gefiltert. Die Ausgangsstufe mit Transistor VT3 sorgt zusammen mit Diode VD2 für die Gleichrichtung. Am OC-Ausgang dieser Stufe stehen die Fernsteuerimpulse zur weiteren Auswertung bereit.

Baugruppe
Schaltung
Remote: IR-FB-Empfänger 7251
2013-06 © Peter E. Burkhardt
Schaltungsbeschreibung

(Bild-Wiederholung)

IR-Sensor

Die Platine empfängt serielle Daten mit Pulsabstandsmodulation, die mit 35,7 kHz getastet sind. Der Empfangssensor ist eine spezielle in Sperr-Richtung betriebene Fotodiode mit Sammellinse, in die ein Schirm gegen magnetische Einstreuungen (Drahtgitter) eingearbeitet ist. Außerdem ist eine IR-Filterfolie integriert. Der IR-Filter mindert den Einfluss des Umgebungslichts. Das optische Sensorsystem (Sammellinse mit Filter und Fotodiode) empfängt horizontal in einem Öffnungswinkel von mindestens 80 Grad. Die maximale Empfindlichkeit des Sensors liegt bei 950 nm. Die Reichweite des Empfängers beträgt ca. 6 Meter, wenn der Sender mit zwei Dioden des Typs VQ125 bestückt ist. Wegen der hohen Verstärkung ist die Baugruppe allseitig geschirmt (Alu-Becher).

Verstärker A244

Der A244D enthält neben Vorstufe, Mischstufe und Oszillator einen 4-stufigen ZF-Verstärker. Dieser ZF-Verstärker übernimmt den Hauptteil der Verstärkung des IR-Empfängers. Zusammen mit Oszillator- und Mischstufe ergibt sich eine Leerlaufverstärkung von ca. 40 dB.

Signalweg

Das von der Fotodiode empfangene Signal wird mit Transistor VT1 an den relativ niederohmigen A244-Eingang angepasst. Die Selektivität der Verstärkung wird mit einer frequenzabhängigen Gegenkopplung zwischen den Pins 1 und 16 erzielt und zusätzlich mit einem LC-Schwingkreis (L1, C11) am Ausgang verbessert. Das Gegenkopplungsnetzwerk enthält relativ eng tolerierte Bauelemente (C8, C9 und C10 mit 2 %), damit ohne Abgleich die gewünschte Selektivität auf 35,7 kHz erreicht wird. Die Bandbreite beträgt ca. 6 kHz. Der Kondensator C16 unterdrückt sonst mögliche Eigen-Schwingungen im UKW-Bereich.

A244-Vor- und Oszillatorstufe arbeiten linear. Das vorverstärkte Signal gelangt vom Pin 15 über C7 auf den Eingang des geregelten ZF-Verstärkers Pin 12. Am Ausgang Pin 7 ist der Triggerverstärker mit VT3 angeschlossen, der auf negative Halbwellen über dem LC-Schwingkreis reagiert. Am OC-Ausgang XS3 sind die IR-Impulse zur weiteren Verarbeitung mit dem Empfangsdekoder verfügbar.

Regelung

Am A244-Ausgang Pin 7 ist aber auch der Impedanzwandler mit VT2 angeschlossen, der gleichzeitig als Spitzenwertgleichrichter arbeitet. Am VT2-Emitter steht die Regelspannung für den ZF-Verstärker mit einer kleinen Regelzeitkonstante zur Verfügung. Die Regelspannung folgt dem positiven Spitzenwert des LC-Schwingkreises.

Im Gegensatz dazu wurde die Ladezeitkonstante so groß bemessen, dass die Regelspannung für den ZF-Verstärker während des IR-Signal-Empfangs nahezu konstant bleibt. Das gewährleistet, dass der IR-Empfänger bereits das erste empfangene Datensignal an den Empfangsdekoder weiterleiten kann.

Remote: IR-FB-Empfänger 7251
2013-06 © Peter E. Burkhardt
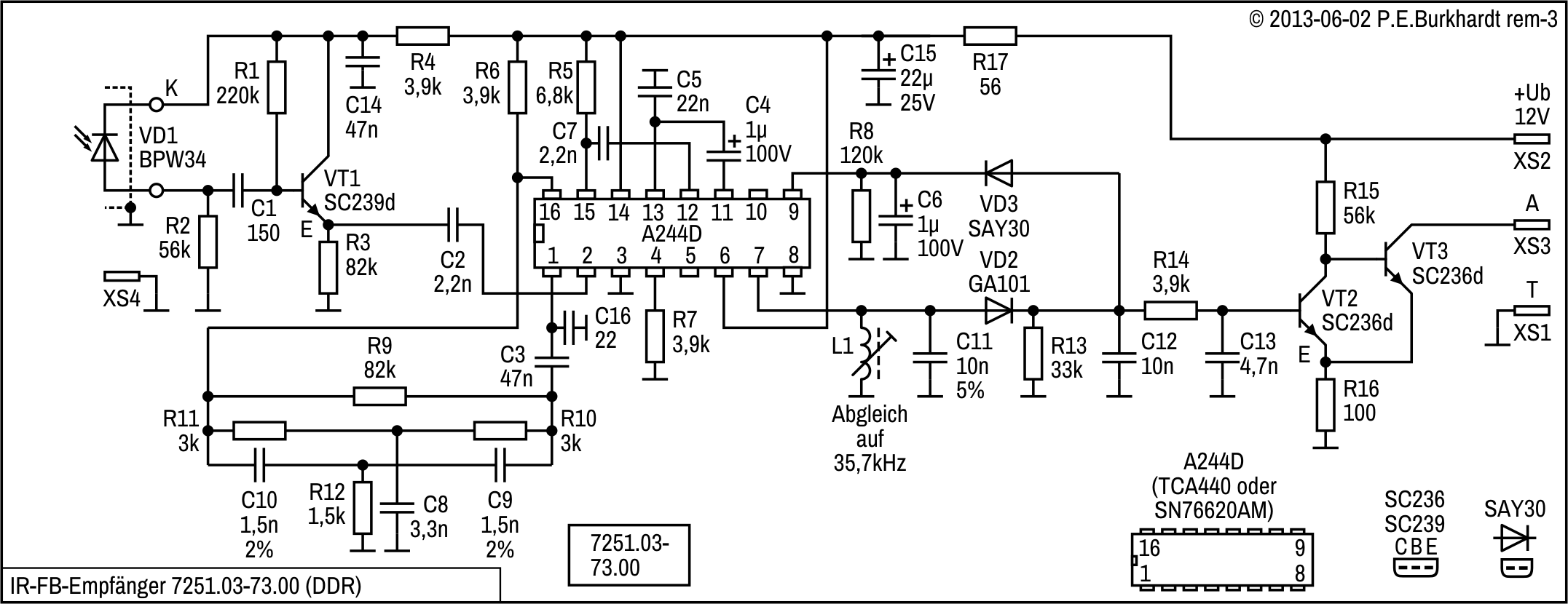
IR-FB-Empfänger 7251.03-73.00

Eine ältere Version der 7251-Baugruppe:

IR-FB-Empfänger 7251.03-70.00

Diese Version der IR-Empfangsbaugruppe wurde im Farbfernsehempfänger Color-Vision RC6052 (VEB Robotron-Elektronik Radeberg) eingesetzt. Das TV-Gerät RC6052 hatte eine gehobene Ausstattung (z.B. die Fernbedienung). Die Diagonale der Farbbildröhre betrug 43 cm.

Remote: IR-Lichtschranke und IR-Test
2014-03 © Peter E. Burkhardt

IR-Lichtschranke und IR-Test

Die Schaltung enthält einen IR-Sender und einen IR-Empfänger. Je nach Aufbau kann eine Lichtschranke oder ein Prüfempfänger realisiert werden. Die Schaltung ist außerdem geeignet, verschiedene Sende-Dioden und Photo-Transistoren zu testen.

Schaltungsbeschreibung
IR-Sender

CMOS-Trigger-Gatter 1 bildet den Basis-Generator für Abstand und Länge der Impulspakete (Bursts) entsprechend der von den meisten IR-Fernbedienungen (TV, Radio) verwendeten Pulsabstandsmodulation mit einer Burst-Frequenz im Bereich 35 bis 40 kHz. Gatter 2 erzeugt die Bursts, mit Trimm-Poti VR2 ist die Frequenz veränderbar. R4 sorgt zusammen mit D1 für einen kurzen H-Impuls bei langer Impulspause (siehe U2 im Diagramm).

Treiber Q1 verstärkt die Impulse für die IR-LED1. Für maximale Sender-Reichweite kann R6 bis auf 10 Ω verringert werden. Zu beachten ist, dass der eingesetzte Transistortyp die Kollektorstrom-Impulse verträgt.

IR-Empfänger

Der IR-Empfänger arbeitet mit einem Photo-Transistor. Spezielle integrierte Photo-Empfänger sind bei geringer Schaltungsänderung auch möglich, sollen hier aber nicht betrachtet werden.

Photo-Transistor IR-PS1 und die Transistoren Q2 und Q3 bilden zusammen eine 3-fach-Darlington-Schaltung, die eine hohe Verstärkung des Photo-Stroms bewirkt.

R7 ist nur ein Schutzwiderstand, er könnte auch entfallen. Die Impulsgruppen werden über C3 direkt der Q2-Basis zugeführt und verstärkt. Spannungsteiler R8-R9 sorgt dafür, dass Q2 sicher gesperrt bleibt, wenn keine Impulse vom Photo-Transistor geliefert werden. C4 integriert die Impulse, so dass sich im Abstand der Basis-Imulse (Frequenz ca. 128 Hz) ein LED2-Strom ergibt (siehe U4 im Diagramm). LED2 leuchtet also immer, wenn U1 auf H liegt und Bursts vorhanden sind. Je nach Stärke der empfangenen Impulse variiert die LED2-Helligkeit. Für größere Helligkeit bei Vollaussteuerung kann R10 auf z.B. 560 Ω verringert werden.

Der Empfänger arbeitet auch noch bei einer Betriebsspannung von 3 V (und weniger). Batteriebetrieb ist also möglich.

Remote: IR-Lichtschranke und IR-Test
2014-03 © Peter E. Burkhardt
IR-Sende-Diode und Photo-Transistor

Die Schaltung ermöglicht, Anschlusslage und Eignung von Photo-Dioden und Photo-Transistoren zu untersuchen. Bei ausgebauten Bauelementen ist die Typen-Bezeichung nicht immer vorhanden bzw. erkennbar. Deshalb zeigt das folgende Bild die in der Schaltung eingesetzten Licht-Sender und -Empfänger.

Die 5mm-Sende-Diode (links im Bild) ist in vielen älteren TV-Fernbedienungen vorhanden. Die dunkle Einfärbung verringert den Tageslichteinfluss. Der Typ des abgebildeten Photo-Transistors ist ebenfalls nicht bekannt. Die Anschlusslage wurde durch Versuch ermittelt.

Anwendung der Schaltung
IR-Lichtschranke

Bei Aufbau von Sender und Empfänger auf getrennten Platinen kann auch ein größerer Abstand realisiert werden. Ist die Lichtschranke aktiv (d.h. IR-Impulse nicht unterbrochen), ergeben sich die mit U4 (siehe Diagramm) gezeigten Impulse. Zur Ansteuerung z.B. eines Relais sind die U4-Impulse nicht unmittelbar geeignet. Über Integration und Verstärkung ist dies aber möglich.

Eine weitere Anwendung ist der Test verschiedener Photo-Bauelemente. Sender und Empfänger können dann auf einer Platine sein und eine Lichtschranke bilden. LED2 zeigt dann an, ob die Bauelemente funktionieren.

IR-Test-Empfänger

Der IR-Empfänger kann auch mit einer Fernbedienung angesteuert werden. Die IR-Fernbedienung muss natürlich im o.g. Frequenzbereich arbeiten (um die 37 kHz). So kann getestet werden, ob eine Fernbedienung funktioniert, auch wenn das zu bedienende Gerät nicht vorhanden oder nicht funktionsfähig ist. Wird z.B. die EIN-Taste der Fernbedienung dauernd gedrückt, sollte LED2 leuchten.

 

© Peter E. Burkhardt