Elektronik 555: AMV LED PWM Zeit Digital Messtechnik Power Alarm Kfz NF Spiele Remote Diverses
Elektronik: 555-Grundlagen und Funktion
2008-2020 © Peter E. Burkhardt
555-Grundlagen und Funktion
47 MB 

Hier steht neben der Funktion die prinzipielle Schaltungstechnik mit dem bipolaren Timer xx555 im Vordergrund. Weitere praktische 555-Schaltungen sind über die obigen Links erreichbar. In einigen Schaltungen wird die 555-CMOS-Version verwendet, die manchmal Vorteile bringt (höhere Grenzfrequenz, hochohmige Eingänge, geringerer Betriebsstrom u.a.).

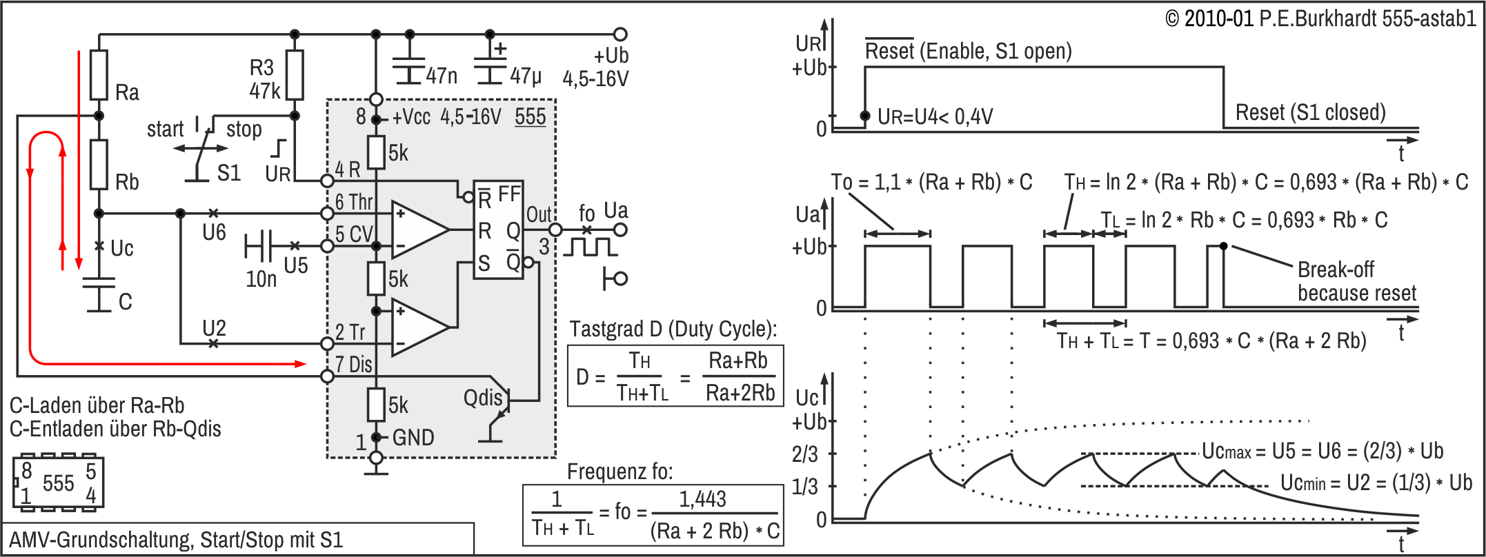
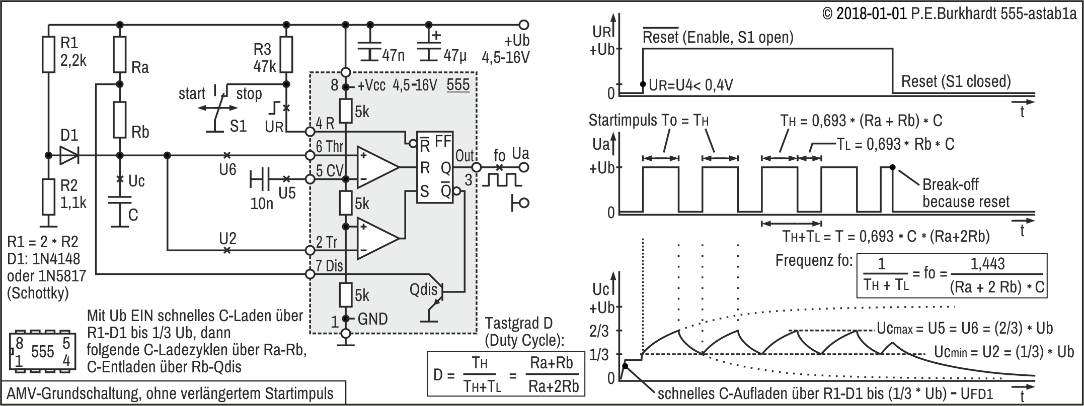
Astabiler Multivibrator (AMV)

AMV, Grundschaltung

AMV ohne verlängertem Startimpuls

AMV, Maximalfrequenz

AMV, Schaltschwelle auf GND

AMV mit C-Entladung ohne Widerstand
AMV mit CV-Steuerung über 555-Ausgang
AMV mit C-Entladung durch extra Transistor
AMV mit C-Entladung durch extra Transistor und CV-Steuerung über Discharge-Ausgang
AMV mit C-Entladung durch extra Transistor und CV-Steuerung vom 555-Ausgang

AMV, maximale Schaltschwellen

AMV mit dem CMOS-555

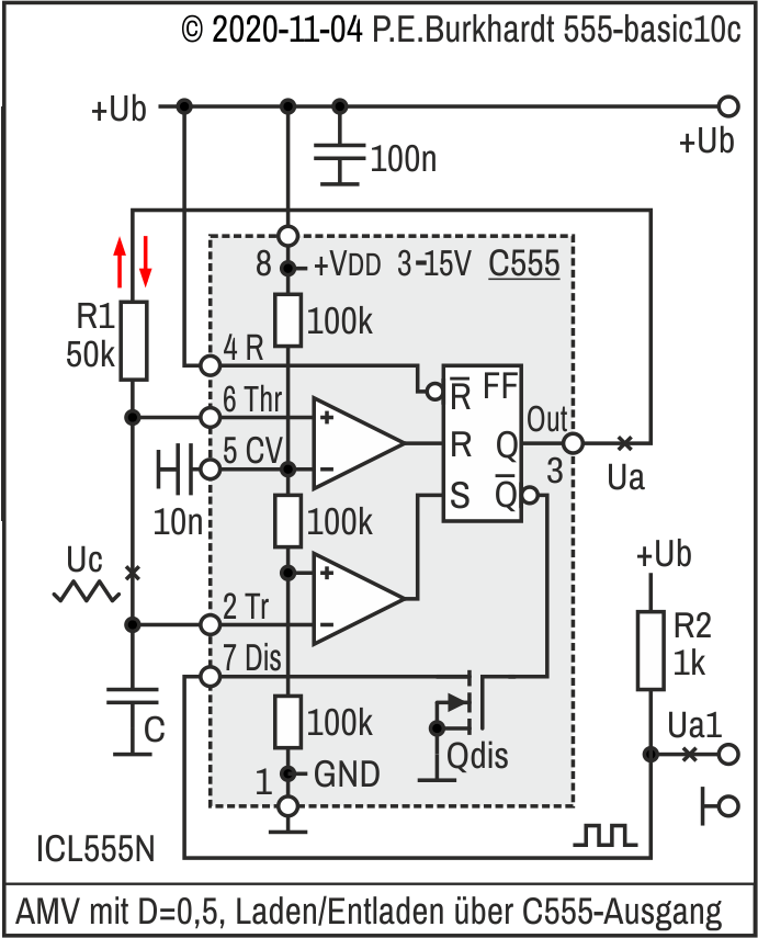
AMV, Rechteck mit Tastgrad 0,5
AMV, Sägezahn

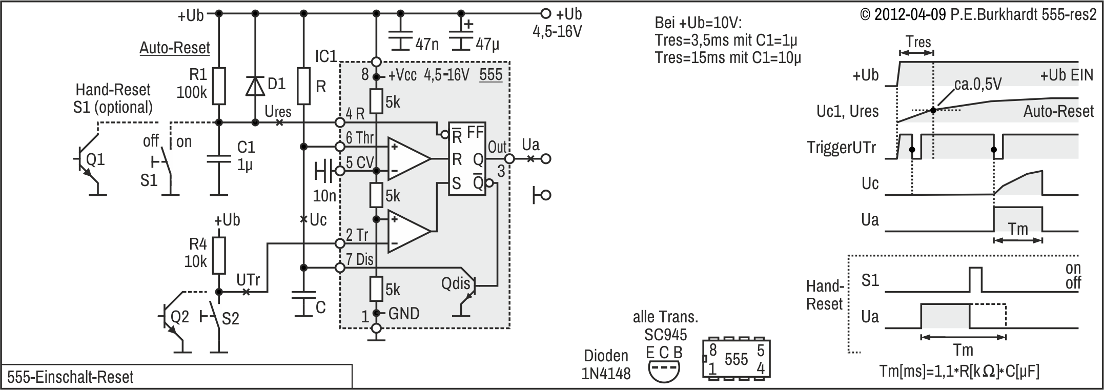
555-Reset

Reset-Beschaltung, inaktiv oder gesteuert

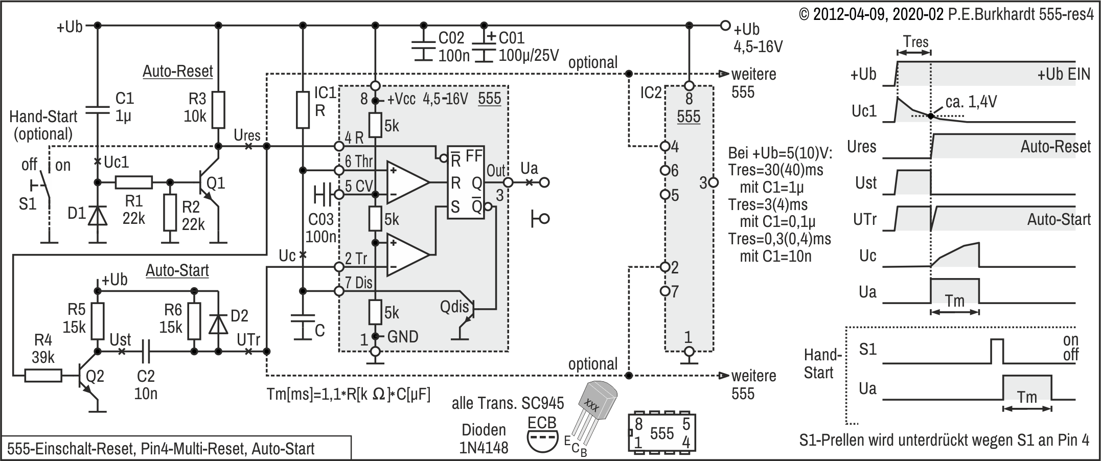
Einschalt-Reset

Reset bei Ub EIN

Multi-Reset bei Ub EIN

Multi-Reset bei Ub EIN und Auto-Start

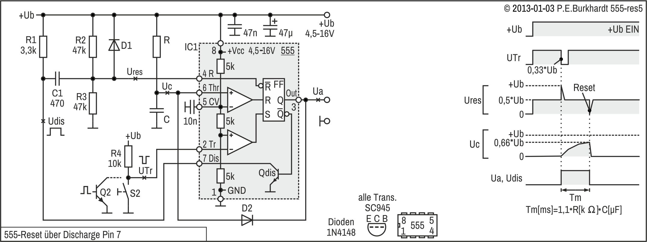
Reset über Discharge Pin 7

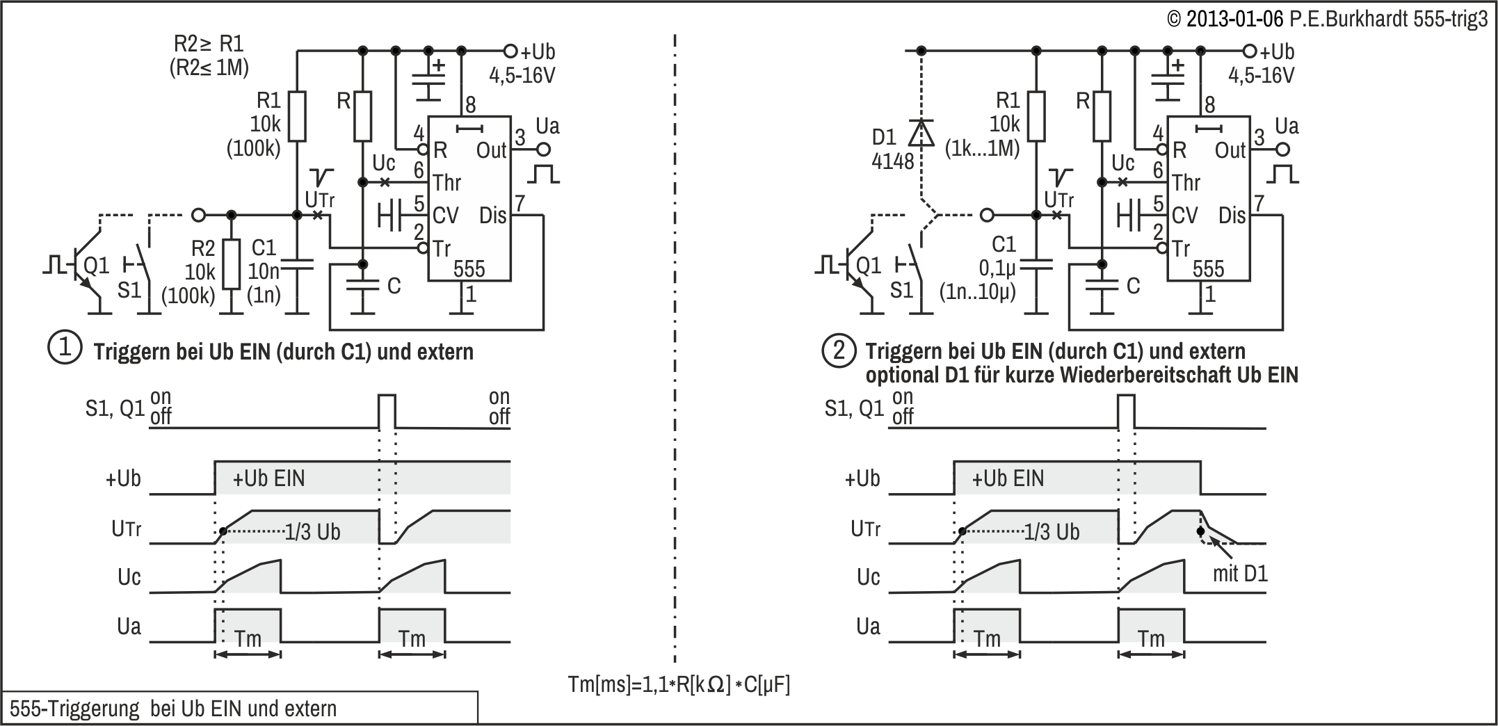
555-Triggerung

Triggerprinzip als Komparator, AMV und MMV

Triggern statisch mit Taste oder Transistor

Triggern statisch über Reset

Triggern dynamisch mit H/L-Flanke

Triggern dynamisch mit L/H-Flanke

Triggern dynamisch mit L/H-Flanke (vom 555)

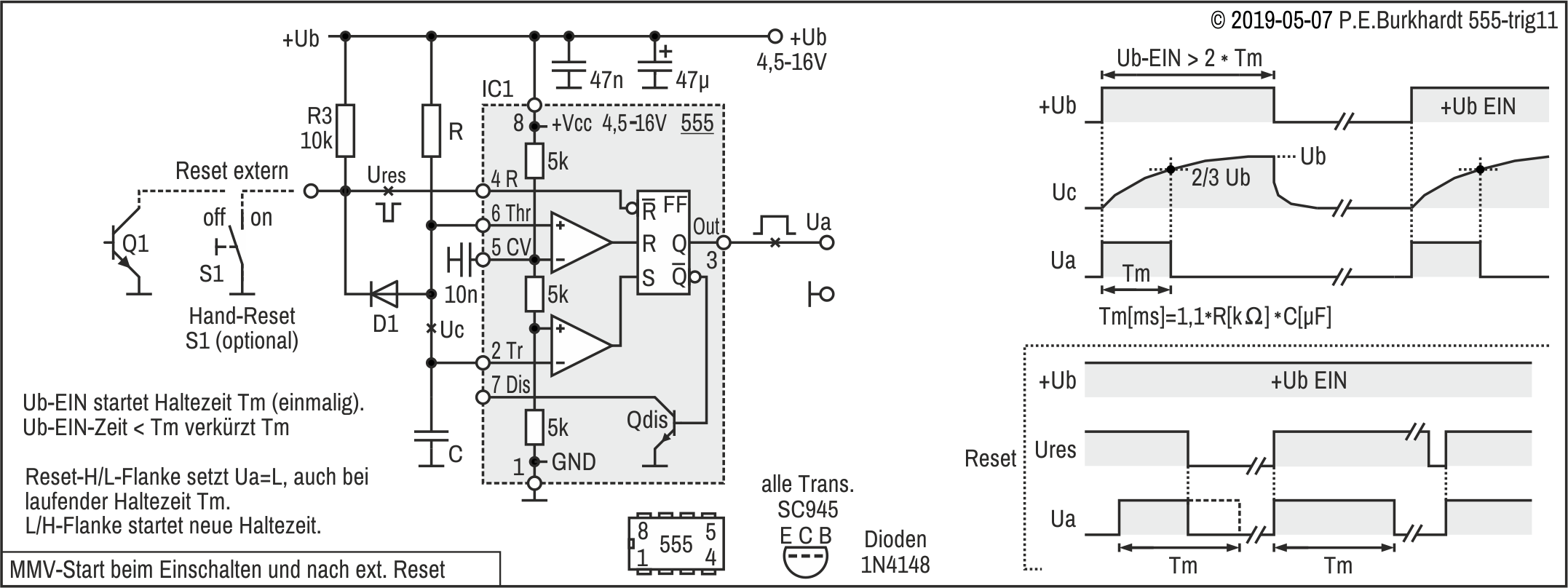
MMV-Start beim Einschalten

Triggern bei Ub EIN und extern

Triggern bei Ub EIN und nach ext. Reset

Triggern bei Netz EIN, mit Netz-Überwachung

Triggern bei Netz-Ausfall

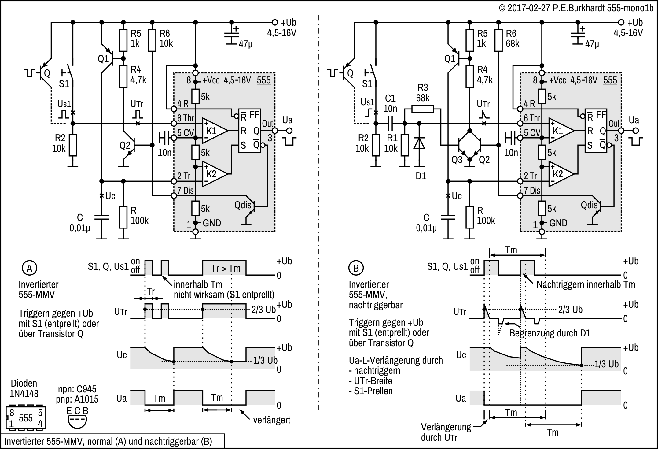
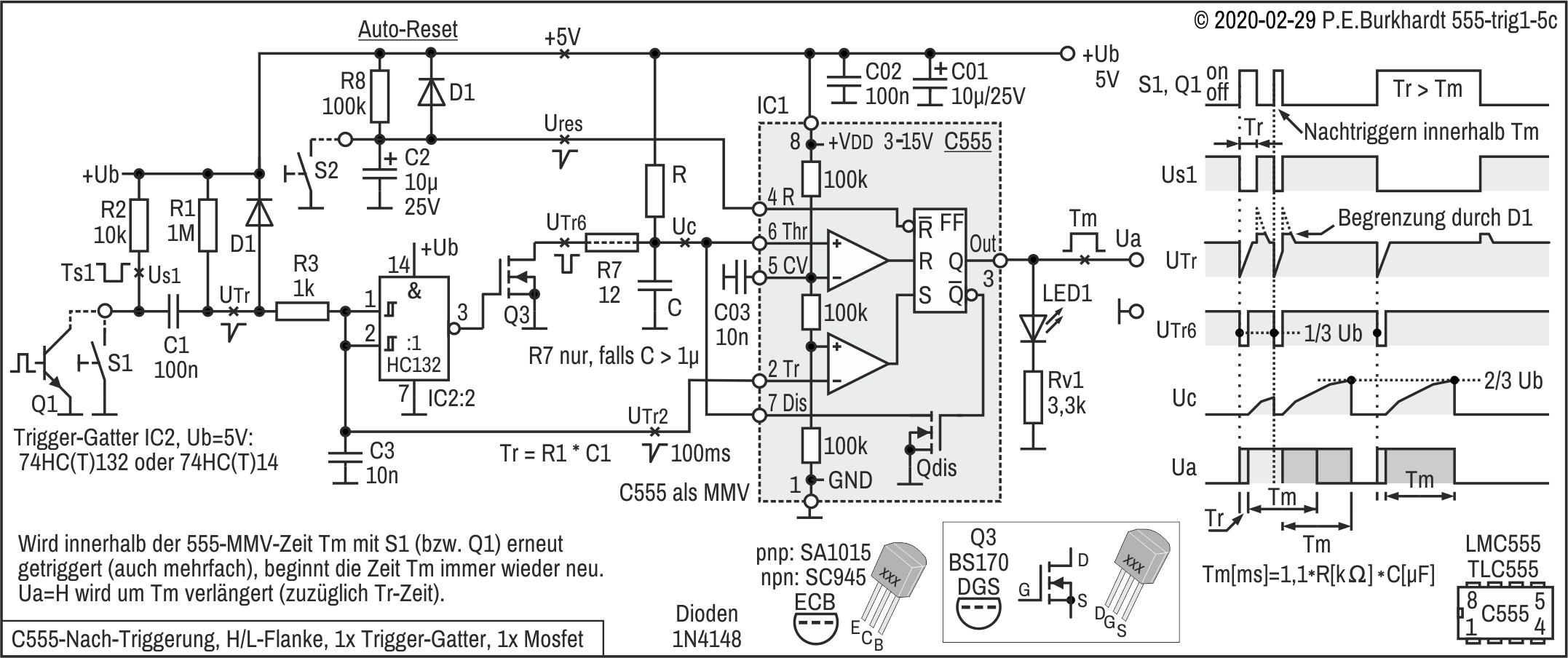
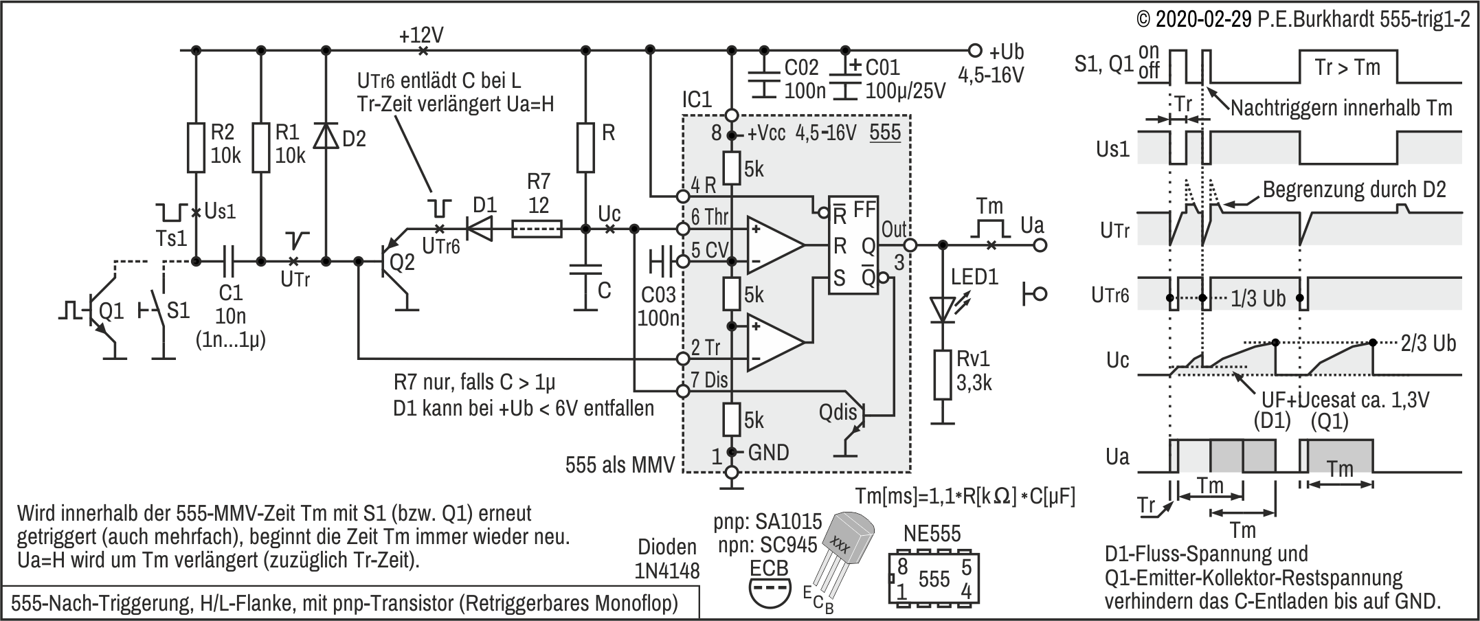
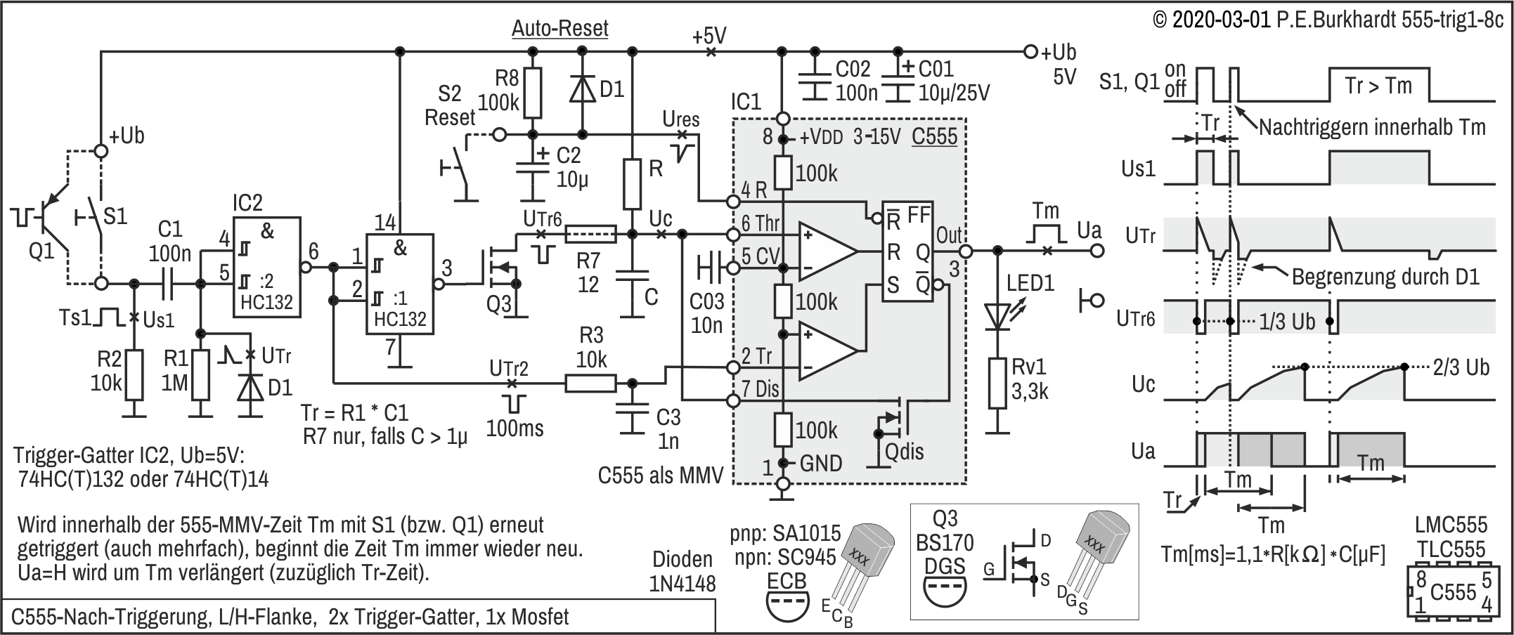
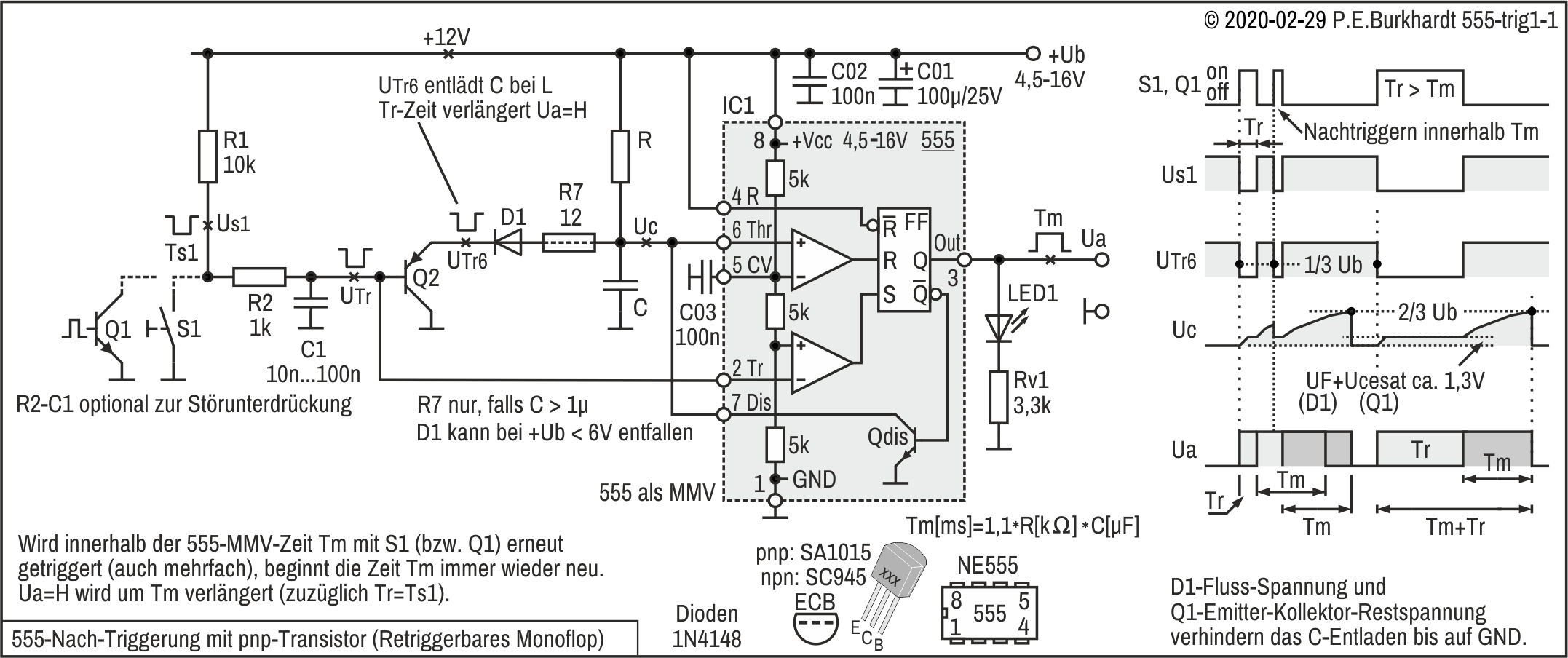
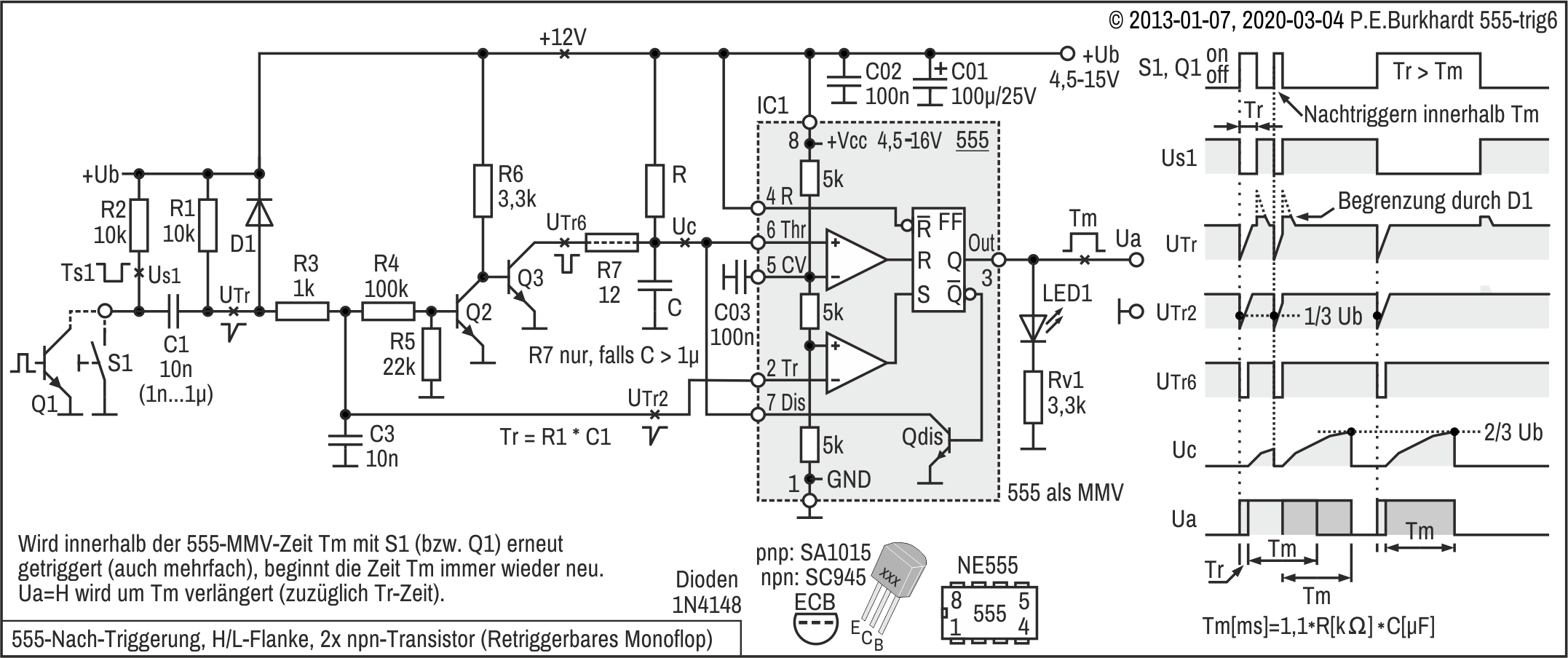
Nach-Triggerung (Retriggerbare Monoflops)

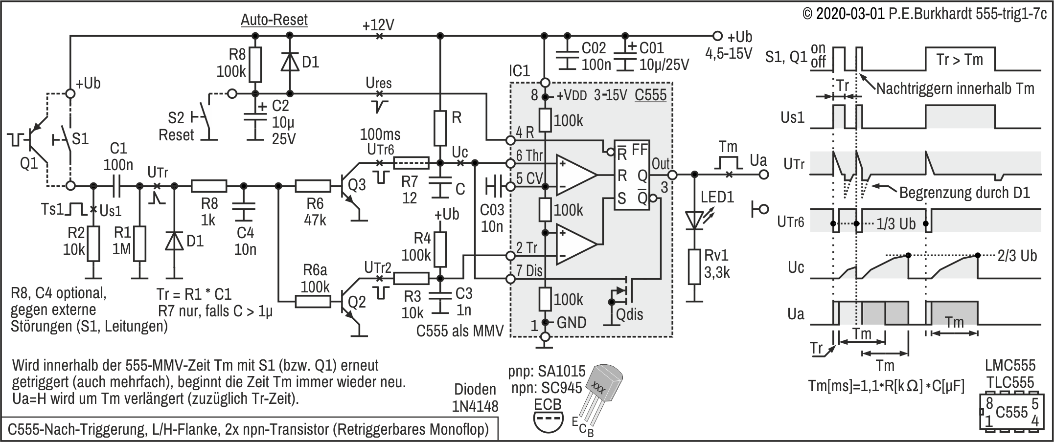
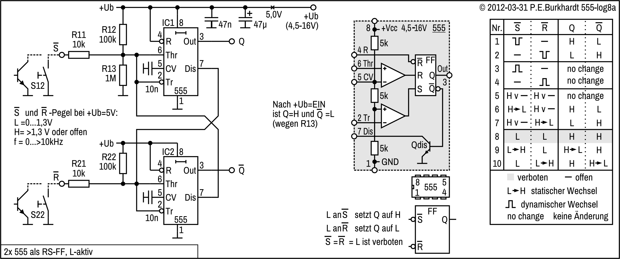
Nachtriggern, H/L-Flanke, 2x npn-Transistor

Nachtriggern, L/H-Flanke, 2x npn-Transistor

Nachtriggern, L/H-Flanke, Anwendung Gitarre

Nachtriggern, pnp-Transistor, statisch

Nachtriggern, H/L-Flanke, pnp-Trans., dynamisch

Nachtriggern, 2x 555 (Komp.)

Nachtriggern mit CMOS-555

Nachtriggern, H/L-Flanke, 2x npn-Transistor
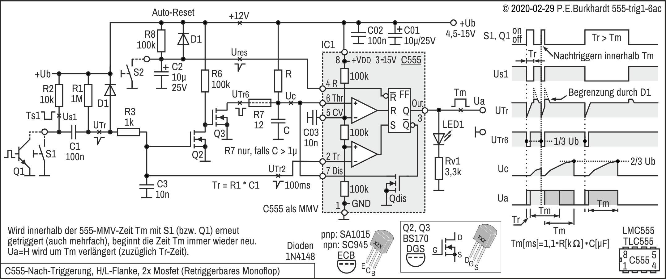
Nachtriggern, H/L-Flanke, 2x Mosfet
Nachtriggern, H/L-Flanke, Trigger-Gatter, Mosfet
Nachtriggern, L/H-Flanke, 2x npn-Transistor
Nachtriggern, L/H-Flanke, 2x Mosfet
Nachtriggern, L/H-Flanke, 2x Trigger-Gatter, Mosfet

 

555-Grundlagen: Inhaltsverzeichnis, Teil 2
2020 © Peter E. Burkhardt

 

555-Grundlagen: Was ist, was kann der 555?
2008 © Peter E. Burkhardt

Was ist, was kann der 555?

555 in aller Welt

Als bipolarer, analog/digital gemischter IC hat der 555 weltweite Verbreitung gefunden und wurde seit 1972 milliardenfach von Herstellern wie Signetics, HFO, National, Fairchild u.a. produziert.

Anfangs war eine 555-Schaltung in einem Gehäuse, später auch 2 und 4 Schaltungen. Wie üblich, gibt es die unterschiedlichsten Bauformen. Dieser Beitrag bezieht sich auf das 8-polige DIL-Package.

CMOS-Version

Inzwischen hat die CMOS-Version ebenfalls weite Verbreitung gefunden. Sie hat einige Vorzüge (hochohmige Eingänge, geringer Stromverbrauch), aber sie hat nicht die hohe Ausgangs-Strombelastbarkeit der bipolaren Variante.

Dieser Beitrag bezieht sich auf den bipolaren 555, obwohl grundsätzliche Wirkungsweise und Anwendung mit der CMOS-Version vergleichbar sind. Der CMOS-555 kann oft ohne Schaltungsänderung anstelle des bipolaren 555 eingesetzt werden, wenn die geringere Strombelastbarkeit des CMOS-Ausgangs ausreicht. Hier gezeigte Schaltungen mit dem CMOS-555 sind entsprechend gekennzeichnet.

555-Blockschaltbild und Anwendung

Der 555 enthält zwei empfindliche Schwellwertschalter, einen Referenz-Spannungsteiler, ein Flip-Flop, eine 200mA-Gegentakt-Ausgangsstufe und einen Entladetransistor.

Die 2 Schwellwertschalter und das Flip Flop bilden zusammen mit dem Referenz-Spannungsteiler einen Fensterkomparator für den Bereich 1/3 bis 2/3 der Betriebsspannung. Damit der 555 in seiner ersten Hauptanwendung als Zeitgeber (Timer, Monoflop) arbeiten kann, sind extern mindestens ein Widerstand R und ein Kondensator C erforderlich. Im Zusammenspiel mit der C-Aufladung über R und der C-Entladung über den Entladetransistor Q14 entsteht ein Ausgangsimpuls, dessen Länge Tm von der RC-Zeitkonstante abhängt. Gestartet wird der ganze Vorgang mit einem Triggerimpuls (Trigger Input).

Das verwendete Schaltungsprinzip zur Bereitstellung der Komparator-Referenzspannungen (mittels Spannungsteiler von der Betriebsspannung) garantiert eine hohe zeitliche Genauigkeit bei maximaler Unabhängigkeit von der Betriebsspannung.

Für die zweite Hauptanwendung als astabiler Multivibrator ist eine andere Beschaltung erforderlich. Die genaue Funktionsweise wird im weiteren Verlauf dieses Beitrags erläutert. Die im Bild gezeigten Funktionsgruppen und Transistoren sind in den folgenden Stromlaufplänen näher spezifiziert.

555-Grundlagen: Was ist, was kann der 555?
2008 © Peter E. Burkhardt

Aufgrund der sehr sinnreich angeordneten 555-Funktionsgruppen bei minimaler IC-Anschlusszahl ergibt sich eine Vielzahl von Anwendungen. Kein anderer einzelner Schaltkreis hat jemals über so viele Jahre hinweg eine so weite Verbreitung gefunden. Es sind auch viele schaltungstechnische Aufgaben lösbar, die nicht unbedingt zur ursprünglich konzipierten Hauptanwendung zu zählen sind. Neben Timer, Taktgeber, Generator, LED-Flasher, PWM, Sensorik und Komparator sind auch digitale Anwendungen wie Negator, Logik-Verknüpfung, Pegelwandler, Flip-Flop und Treiber zu nennen.

555-Schaltung nach H. R. Camenzind (555-Erfinder)

Vorangestellt sei die Original-Schaltung des von Hans R. Camenzind im Oktober des Jahres 1971 entwickelten 555-Timers. Der 555 wird noch heute (in 2020) in ähnlicher Schaltung produziert, allerdings mit viel kleineren Strukturen und zum Teil geänderten Widerstandswerten.

Innenschaltung des NE555 (Original-Schaltung 1971)

Im Buch "Designing Analog Chips" (2005) von Hans R. Camenzind werden vom Autor interessante Details zur Entwicklung des 555 verraten. Es wird die Vorgängerversion 566 beschrieben und auch eine von Camenzind angedachte moderne Nachfolgeversion präsentiert. Allerdings halten sich die meisten Hersteller mehr oder weniger an die ursprüngliche 555-Version.

 

555-Grundlagen: Wirkungsweise, Innenschaltung NE555
2008 © Peter E. Burkhardt

555-Wirkungsweise

Trotz Kompatibilität in der Hauptanwendung als Timer/Multivibrator gibt es herstellerabhängige Varianten. Der Ausgang reagiert bei bestimmten Eingangsbelegungen unterschiedlich. Das wirkt sich aber nur in speziellen Anwendungen aus. Zwei bekannte Varianten werden im Folgenden beschrieben.

Innenschaltung des NE555 und Funktion

Diese Chip-Variante von STMicroelectronics ist am weitesten verbreitet. Wenn nicht anders vermerkt, wird in den 555-Anwendungen der hier beschriebene NE555 eingesetzt.

Innenschaltung des NE555

Schwellwertschalter

Die Schaltung enthält 2 Komparatoren, die beide mit Darlington-Differenzverstärkern aufgebaut sind. Der Spannungsteiler R8-R9-R10 liefert von +Vcc abhängige Referenzspannungen für diese Komparatoren. Da die Widerstände gleich sind, stellen sich im oberen Zweig (Knoten R8-R9) 2/3 von Vcc und im unteren Zweig (Knoten R9-R10) 1/3 von Vcc ein.

Der Threshold-Komparator vergleicht seine Eingangsspannung am Pin 6 mit 2/3 von Vcc. Dieser Punkt (Basis Q4) ist herausgeführt und als Control Voltage am Pin 5 verfügbar.

Der Trigger-Komparator vergleicht seine Eingangsspannung am Pin 2 mit 1/3 von Vcc. Leider ist die Basis von Q13 nicht herausgeführt, was schaltungstechnisch in mancher Anwendung von Vorteil wäre. Beide Komparatoren steuern das nachgeschaltete RS-FF an (FLIP FLOP), im weiteren Verlauf auch die Ausgangsstufe (OUTPUT).

Die Innenschaltung zeigt noch, dass der Treshold-Komparator auf npn-Strukturen, der Trigger-Komparator dagegen auf pnp-Strukturen basiert. Das hat Auswirkungen auf die erforderlichen äußeren Strompfade am Pin 6 und 2.

Im Folgenden sind einzelne Schaltungsteile detailliert beschrieben. Die nach außen wirksame Funktionsweise ist im Abschnitt Blockschaltung und Funktion dargestellt.

Flip-Flop

Die Transistoren Q16 und Q18 bilden zusammen mit dem Stromspiegel Q19-Q20 das RS-FF. Die Transistoren Q15 und Q17 greifen in das FF so ein, dass sich die nach außen wirksame Funktion ergibt. Maßgebend für die Endstufe ist Q18. FF gesetzt bedeutet, Q18 leitet und Output Pin 3 führt H. (Definition H und L siehe Blockschaltung). FF rückgesetzt bedeutet, Q18 sperrt und Pin 3 führt L.

Leitet Q18 (FF gesetzt), kann kein Strom über R17 in die Q16-Basis fließen. Q16 ist deshalb gesperrt, falls auch kein Q16-Basisstrom über Stromspiegel Q6 geliefert wird (d.h. Threshold Pin 6 liegt unter 2/3 von Vcc). Q18 dagegen wird über Stromquelle Q19, R11 und die Diode D2 mit Basisstrom versorgt. Allerdings erhält Q18 nur Basisstrom, wenn Q15 sperrt (d.h. Reset Pin 4 liegt auf H).

Sperrt Q18 (FF rückgesetzt), kann Strom über Stromspiegel Q20 und R17 in die Q16-Basis fließen und Q16 leitet. Q18 ist gesperrt, da seine Basis über Q16 an GND liegt. Q18 ist aber auch gesperrt, wenn Q15 leitet (d.h. Reset Pin 4 liegt auf L).

555-Grundlagen: Wirkungsweise, Innenschaltung NE555
2008 © Peter E. Burkhardt

Q16 leitet aber nur, wenn ein leitender Q17 dies nicht verhindert (d.h. Trigger Pin 2 liegt über 1/3 von Vcc). Q16 wird aber auch über Stromspiegel Q6 mit Basisstrom versorgt, wenn Threshold Pin 6 über 2/3 von Vcc liegt. Auch in diesem Fall sperrt Q18 und das FF ist rückgesetzt.

Setzen des FF über Pin 2

Wird die Triggerschwelle 1/3 von Vcc am Pin 2 unterschritten, werden Q10-Q11 des Trigger-Komparators leitend. Q11 liefert Strom in die Q17-Basis. Q17 leitet und sperrt dadurch Q16 des FF. Die Q18-Basis kann über R11-D2 durchsteuern. Voraussetzung ist, Q15 ist gesperrt (d.h. kein Reset). Das FF ist nun gesetzt.

Rücksetzen des FF über Pin 6

Wird die Treshold-Spannung 2/3 von Vcc am Pin 6 überschritten, werden Q1-Q2 des Treshold-Komparators leitend. Die Stromquelle Q5 spiegelt den Strom nach Q6, dieser liefert Strom in die Q16-Basis des FF. Q16 leitet und sperrt Q18. Das FF ist rückgesetzt.

Dieses FF-Rücksetzen über Pin 6 funktioniert aber nur, wenn Q17 die Basis von Q16 nicht nach GND zieht. Das heißt aber, der Pegel am Pin 2 muss wieder größer als 1/3 von Vcc sein. Außerdem muss Q15 gesperrt sein (d.h. kein Reset), ansonsten war das FF ja schon rückgesetzt.

Reset-Eingang Pin 4

Der Reset-Eingang Pin 4 hat Vorrang vor Trigger- und Treshold-Eingang.

Mit L an Pin 4 (< 0,4 V) steuert Q15 durch. Q15 zieht über Stromquelle Q19 und R11 Strom und liefert diesen in die Q14-Basis. Pin 7 wird L. Gleichzeitig entzieht Q15 der Q18-Basis Strom (der Knoten R11-D2 wird abgesenkt), so dass Q18 gesperrt ist. Das FF ist rückgesetzt. Ausgang Pin 3 führt L.

Sollte beim Pin4-Reset Q17 leiten, weil die Triggerschwelle 1/3 von Vcc am Pin 2 unterschritten ist, sperrt zwar Q16. Q18 erhält aber wegen dem leitenden Q15 trotzdem keinen Basisstrom und ist gesperrt. Damit ist das FF in jedem Falle rückgesetzt und Ausgang Pin 3 führt L.

In der Situation Pin 2 = L (Pin 6 beliebig) und Reset-Eingang Pin 4 = L leiten Q15 und Q17, beide FF-Transistoren Q16 und Q18 sind gesperrt. Wird jetzt Pin 4 = H (also wieder inaktiv), sperrt Q15, damit steuert Q18 durch, da dieser wegen des noch gesperrten Q16 seinen Basisstrom über D2 erhält. Das setzt aber das FF wieder, Ausgang Pin 3 führt wieder H.

Mit Pin 2 = L und Pin 6 = H ist das FF beim NE555 nur während der Zeit des aktiven Reset-Eingangs (Pin 4 = L) zurückgesetzt.

Ausgangsstufe

Der FF-Transistor Q18 steuert über Q23 die Gegentakt-Ausgangsstufe an. Leitet Q18 (FF gesetzt), sperrt Q23. Damit erhält das Darlington-Paar Q21-Q22 über R12 Basisstrom. Der obere Zweig der Ausgangsstufe ist durchgesteuert. Am Ausgang Pin 3 erscheint H.

Sperrt dagegen Q18 (FF rückgesetzt), erhält Q23 über Stromquelle Q20 Basisstrom. Q23 steuert durch und sperrt dadurch den oberen Zweig Q21-Q22. Gleichzeitig fließt über R14 Q24-Basisstrom. Der untere Zweig der Ausgangsstufe ist durchgesteuert. Am Ausgang Pin 3 erscheint L.

Entladetransistor

Der Entladetransistor Q14 ist in der Hauptanwendung als Timer für die Entladung des externen zeitbestimmenden Kondensators zuständig. Q14 ist über R16 durchgesteuert, wenn Q23 und damit Q24 leiten. Discharge Pin 7 führt also L, wenn auch Pin 3 L führt. Das heißt, ein am Pin 7 angeschlossener Kondensator wird bei Ua = L entladen.

555-Grundlagen: Wirkungsweise, Innenschaltung LM555
2008 © Peter E. Burkhardt

Innenschaltung des LM555 und Funktion

Die Schaltung des hier beschriebenen LM555 von National Semiconductor ist schon etwas älter und voll kompatibel zur DDR-Variante B555D, die im HFO (Halbleiterwerk Frankfurt/Oder) produziert wurde. Trotz vieler Gemeinsamkeiten mit dem NE555 sind alle Teile erläutert. Für den Vergleich zum NE555 haben Schaltelemente mit gleicher Funktion auch die gleichen Nummern.

Innenschaltung des LM555

Schwellwertschalter

Die Schaltung enthält 2 Komparatoren, die beide mit Darlington-Differenzverstärkern aufgebaut sind. Der Spannungsteiler R8-R9-R10 liefert von +Vcc abhängige Referenzspannungen für diese Komparatoren. Da die Widerstände gleich sind, stellen sich im oberen Zweig (Knoten R8-R9) 2/3 von Vcc und im unteren Zweig (Knoten R9-R10) 1/3 von Vcc ein.

Der Threshold-Komparator vergleicht seine Eingangsspannung am Pin 6 mit 2/3 von Vcc. Dieser Punkt (Basis Q4) ist herausgeführt und als Control Voltage am Pin 5 verfügbar.

Der Trigger-Komparator vergleicht seine Eingangsspannung am Pin 2 mit 1/3 von Vcc. Leider ist die Basis von Q13 nicht herausgeführt, was schaltungstechnisch in mancher Anwendung von Vorteil wäre. Beide Komparatoren steuern das nachgeschaltete RS-FF an (FLIP FLOP), im weiteren Verlauf auch die Ausgangsstufe (OUTPUT).

Die Innenschaltung zeigt noch, dass der Treshold-Komparator auf npn-Strukturen, der Trigger-Komparator dagegen auf pnp-Strukturen basiert. Das hat Auswirkungen auf die erforderlichen äußeren Strompfade am Pin 6 und 2.

Im Folgenden sind einzelne Schaltungsteile detailliert beschrieben. Die nach außen wirksame Funktionsweise ist im Abschnitt Blockschaltung und Funktion dargestellt.

Flip-Flop

Die Transistoren Q16 und Q18 bilden zusammen mit dem Stromspiegel Q19-Q20 das RS-FF. Die Transistoren Q15, Q17 und Q29 greifen in das FF so ein, dass sich die nach außen wirksame Funktion ergibt. Maßgebend für die Endstufe ist Q18. FF gesetzt bedeutet, Q18 leitet und Output Pin 3 führt H. (Definition H und L siehe Blockschaltung). FF rückgesetzt bedeutet, Q18 sperrt und Pin 3 führt L.

Leitet Q18 (FF gesetzt), kann kein Strom über R17 in die Q16-Basis fließen. Q16 ist deshalb gesperrt, falls auch kein Q16-Basisstrom über Q29 geliefert wird (Q29 ist gesperrt, wenn kein Q29-Basisstrom vom Stromspiegel Q6 kommt, d.h. Threshold Pin 6 liegt unter 2/3 von Vcc). Q18 dagegen wird über Stromquelle Q19, R11 und die Diode D2 mit Basisstrom versorgt. Allerdings erhält Q18 nur Basisstrom, wenn Q15 sperrt (d.h. Reset Pin 4 liegt auf H).

Sperrt Q18 (FF rückgesetzt), kann Strom über Stromspiegel Q20 und R17 in die Q16-Basis fließen und Q16 leitet. Q18 ist gesperrt, da seine Basis über Q16 an GND liegt. Q18 ist aber auch gesperrt, wenn Q15 leitet (d.h. Reset Pin 4 liegt auf L).

 

555-Grundlagen: Wirkungsweise, Innenschaltung LM555
2008 © Peter E. Burkhardt

Q16 leitet aber nur, wenn ein leitender Q17 dies nicht verhindert (d.h. Trigger Pin 2 liegt über 1/3 von Vcc). Q16 wird aber auch über Stromspiegel Q6 mit Basisstrom versorgt, wenn Threshold Pin 6 über 2/3 von Vcc liegt. Dazu öffnet der Q6-Strom den Q29, die Q16-Basis erhält Strom über R11-Q29. Auch in diesem Fall sperrt Q18 und das FF ist rückgesetzt.

Setzen des FF über Pin 2

Wird die Triggerschwelle 1/3 von Vcc am Pin 2 unterschritten, werden Q10-Q11 des Trigger-Komparators leitend. Q11 liefert Strom in die Q17-Basis. Q17 leitet und sperrt dadurch Q16 des FF. Die Q18-Basis kann über R11-D2 durchsteuern. Voraussetzung ist, Q15 und Q29 sind gesperrt (d.h. kein Reset und Pin 6 nicht über 2/3). Das FF ist nun gesetzt.

Rücksetzen des FF über Pin 6

Wird die Treshold-Spannung 2/3 von Vcc am Pin 6 überschritten, werden Q1-Q2 des Treshold-Komparators leitend. Die Stromquelle Q5 spiegelt den Strom nach Q6, dieser liefert Strom in die Q29-Basis. Damit erhält auch die Q16-Basis über Q19-R11-Q29 Strom. Q16 leitet und sperrt Q18. Das FF ist rückgesetzt.

Dieses FF-Rücksetzen über Pin 6 funktioniert aber nur, wenn Q17 die Basis von Q16 nicht nach GND zieht. Das heißt aber, der Pegel am Pin 2 muss wieder größer als 1/3 von Vcc sein. Außerdem muss Q15 gesperrt sein (d.h. kein Reset), ansonsten war das FF ja schon rückgesetzt.

Reset-Eingang Pin 4

Der Reset-Eingang Pin 4 hat Vorrang vor Trigger- und Treshold-Eingang.

Mit L an Pin 4 (< 0,4 V) steuert Q15 durch. Q15 zieht über Stromquelle Q19 und R11 Strom und liefert diesen in die Q14-Basis. Pin 7 wird L. Gleichzeitig entzieht Q15 der Q18-Basis Strom (der Knoten R11-D2 wird abgesenkt), so dass Q18 gesperrt ist. Das FF ist rückgesetzt. Ausgang Pin 3 führt L.

Sollte beim Pin4-Reset Q17 leiten, weil die Triggerschwelle 1/3 von Vcc am Pin 2 unterschritten ist, sperrt zwar Q16. Q18 erhält aber wegen dem leitenden Q15 trotzdem keinen Basisstrom und ist gesperrt. Damit ist das FF in jedem Falle rückgesetzt und Ausgang Pin 3 führt L.

In der Situation Pin 2 = L (Pin 6 beliebig) und Reset-Eingang Pin 4 = L leiten Q15 und Q17, beide FF-Transistoren Q16 und Q18 sind gesperrt.

Wird jetzt Pin 4 = H (also wieder inaktiv), sperrt Q15. Es sind nun zwei Fälle zu unterscheiden:

Falls Pin 6 = L (Q29 hat keinen Einfluss) steuert Q18 durch, da dieser wegen des noch gesperrten Q16 seinen Basisstrom über D2 erhält. Das setzt aber das FF wieder, Ausgang Pin 3 führt wieder H.

Falls Pin 6 = H steuert Q29 durch und Q18 wird gesperrt, da der Knoten R11-D2 abgesenkt ist und keinen Q18-Basisstrom zulässt. Das setzt aber das FF zurück, Ausgang Pin 3 führt L.

Mit Pin 2 = L und Pin 6 = H ist das FF beim NE555 auch nur während der Zeit des aktiven Reset-Eingangs (Pin 4 = L) zurückgesetzt, beim LM555 aber bleibt das FF zurückgesetzt (siehe Zeile Nr. 2 der Logik-Tabelle).

Ausgangsstufe

Der FF-Transistor Q18 steuert über Q23 die Gegentakt-Ausgangsstufe an. Leitet Q18 (FF gesetzt), sperrt Q23. Damit erhält das Darlington-Paar Q21-Q22 über R12 Basisstrom. Der obere Zweig der Ausgangsstufe ist durchgesteuert. Am Ausgang Pin 3 erscheint H.

Sperrt dagegen Q18 (FF rückgesetzt), erhält Q23 über Stromquelle Q20 Basisstrom. Q23 steuert durch und sperrt dadurch den oberen Zweig Q21-Q22. Gleichzeitig fließt über R14 Q24-Basisstrom. Der untere Zweig der Ausgangsstufe ist durchgesteuert. Am Ausgang Pin 3 erscheint L.

Entladetransistor

Der Entladetransistor Q14 ist in der Hauptanwendung als Timer für die Entladung des externen zeitbestimmenden Kondensators zuständig. Q14 ist über R16 durchgesteuert, wenn Q23 und damit Q24 leiten. Discharge Pin 7 führt also L, wenn auch Pin 3 L führt. Das heißt, ein am Pin 7 angeschlossener Kondensator wird bei Ua = L entladen.

555-Grundlagen: Wirkungsweise, Funktionsvergleich NE555 mit LM555
2010 © Peter E. Burkhardt

Funktionsvergleich NE555 mit LM555

Der Vergleich der Schaltzustände zeigt, dass der funktionsbestimmende Unterschied nur im FF durch den zusätzlichen Transistor Q29 zu finden ist.

Funktionsvergleich NE555 mit LM555

Liegen die gezeigten Input-Pegel statisch an, ergibt sich über die Schaltzustände der Transistoren der jeweilige Ausgangspegel (0/1 = L/H). In den Zeilen Nr. 1 bis 7 sind die Funktionen des NE555 mit dem LM555 gleich, nur dass beim NE555 der Transistor Q29 fehlt. Zeile 8 gilt nur für den NE555. Die Eingangsbelegung der Zeile 8 ist in Zeile 9 wiederholt, aber jetzt mit den speziellen Schaltzuständen des LM555 und im Ergebnis Output = 0.

Q16 und Q18 sind die eigentlichen FF-Transistoren, wobei Q18 den Ausgang bestimmt. Es fällt auf, dass in einigen Zeilen (2, 4, die 9 beim LM555) beide FF-Transistoren gesperrt sind. Das ist bei einem richtigen FF normalerweise nicht der Fall, aber Hauptsache ist, der IC macht nach außen hin, was er soll. Q15, 17 und 29 sind nur Hilfstransistoren, um das FF wie gewünscht zu beeinflussen.

Wirkung der Eingänge:

Reset-Eingang 4 ist L-aktiv und direkt mit /R des FF verbunden. Reset mit L an 4 hat Vorrang vor 2 und 6 und ergibt L am Ausgang (Zeilen 1 bis 4).

Threshold-Eingang 6 ist H-aktiv (Überschreiten der 2/3-Schwelle) und über den Threshold-Komparator logisch direkt mit R des FF verbunden.

Trigger-Eingang 2 ist L-aktiv (Unterschreiten der 1/3-Schwelle) und über den Trigger-Komparator logisch negiert mit S des FF verbunden.

Eigentlich sind nur die Zeilen 5 bis 9 interessant, dort ist Reset nicht aktiv. Beispielsweise die Zeilen 6 und 8: Nur wenn 2 auf L liegt, kann ein H am Ausgang 3 erscheinen. Das ist unabhängig von 6. 2 hat also Vorrang vor 6. Das ist zumindest beim NE555 so.

Abweichend vom NE555 reagiert der LM555 in der Kombination L an 2 und H an 6 mit L am Ausgang (Zeile 9). Hier ist also 2 nicht vorrangig vor 6. Und genau dieses Verhalten ist in Schaltungen wichtig, in denen 2 dauernd auf GND liegt. Beim NE555 würde so der Ausgang immer H sein, unabhängig von 6. Der LM555 lässt aber einen H-L-Wechsel am Ausgang zu, wenn an 6 ein L nach H wechselt und dabei 2 auf L liegt (Zeilen 2 und 9). Das wird beim Einsatz des LM555 als empfindlicher Komparator genutzt.

555-Grundlagen: Wirkungsweise, Blockschaltung und Funktion
2008 © Peter E. Burkhardt

Blockschaltung und Funktion

Die folgende vereinfachte 555-Schaltung eignet sich besser, die externe Wirkungsweise des 555 zu beschreiben. Auch in meinen Schaltungen ist meistens diese Blockschaltung angegeben, um so besser auf die Gesamtfunktion der Schaltung schließen zu können. Ist im Schaltplan wenig Platz, wird das logische Symbol (rechts im Bild) verwendet.

Blockschaltung des 555, Komparator-Potentiale

Elemente der Blockschaltung

Fünf wichtige Funktionselemente sind erkennbar: Spannungsteiler (5k-5k-5k), Trigger-Komparator (unten, Pin 2), Threshold-Komparator (oben, Pin 6), Flip-Flop FF und Entladetransistor Qdis. Die Gegentakt-Ausgangsstufe ist hier nicht separat dargestellt und im FF enthalten.

Spannungsteiler

Der zwischen +Vcc (= +Ub) und GND liegende Spannungsteiler liefert die Komparator-Referenzen. Diese Teilspannungen sind Abbild von Ub. Das garantiert für alle Anwendungen, in denen die Steuerinformation (z.B. Ladespannung für zeitbestimmendes RC-Glied) ebenfalls von Ub geführt wird, eine ausgezeichnete Stabilität der Werte (z.B. Haltezeit eines Monoflop). Es lässt sich rechnerisch beweisen, dass bei Timer-Anwendungen eine Ub-Änderung keinen Einfluss auf die Zeiten hat. Im Bild sind rechts die Potentiale des Spannungsteilers im Zusammenhang mit den Komparatoren ersichtlich.

Flip-Flop

Das FF hat einen Setzeingang S, einen Rücksetzeingang R, einen weiteren L-aktiven Reset-Eingang /R, den Gegentaktausgang Q und den negierten Hilfsausgang /Q. Diese Ein-/Ausgänge sind auch in der Innenschaltung eingetragen.

L an /R setzt Q zurück, vorrangig vor R und S (R und S beliebig)

H an R setzt Q zurück, falls S = L und /R = H (Zeile 12 der Logik-Tabelle)

H an S setzt Q auf H, falls R = L und /R = H (Zeile 7 der Logik-Tabelle)

Trigger-Komparator

Der Trigger-Komparator vergleicht die am Triggereingang Pin 2 liegende Spannung mit 1/3 von Ub (unterer Spannungsteiler-Knoten). Der Komparator-Ausgang steuert über den Setzeingang S das FF.

wird U2 < 1/3 von Ub, setzt dies Q auf H, falls U6 < 2/3 und /R = H (U2 fallend Zeile 7)

wird U2 > 1/3 von Ub, ergibt keine Q-Änderung, falls U6 < 2/3 und /R = H (U2 steigend Zeile 7)

Zur Steuerung des pnp-Transistors am Trigger-Eingang muss ein Strompfad nach GND existieren. Der Steuerstrom fließt aus dem 555 heraus. Der Widerstand R2 stellt den Ersatzwiderstand der Schaltung am Pin 2 nach GND dar. R2 darf maximal so groß sein, dass der minimal notwendige Steuerstrom -I2 bei 1/3 von Ub (Spannung über R2 im Umschaltpunkt 1/3 von Ub) noch fließen kann. Das Bild enthält die Berechnungsformel. Bei I2max = 2 µA (Datenblatt) und Ub = 15 V wären das maximal 2,5 MΩ für R2.

Threshold-Komparator

Der Threshold-Komparator vergleicht die am Threshold-Eingang Pin 6 liegende Spannung mit 2/3 von Ub (oberer Spannungsteiler-Knoten). Voraussetzung ist, dass am CV-Eingang Pin 5 keine zusätzlich steuernde Spannung anliegt. Der Komparator-Ausgang steuert über den Rücksetzeingang das FF.

wird U6 > 2/3 von Ub, setzt dies Q zurück, falls U2 > 1/3 und /R = H (U6 steigend, Zeile 12)

wird U6 < 2/3 von Ub, ergibt keine Q-Änderung, falls U2 > 1/3 und /R = H (U6 fallend, Zeile 12)

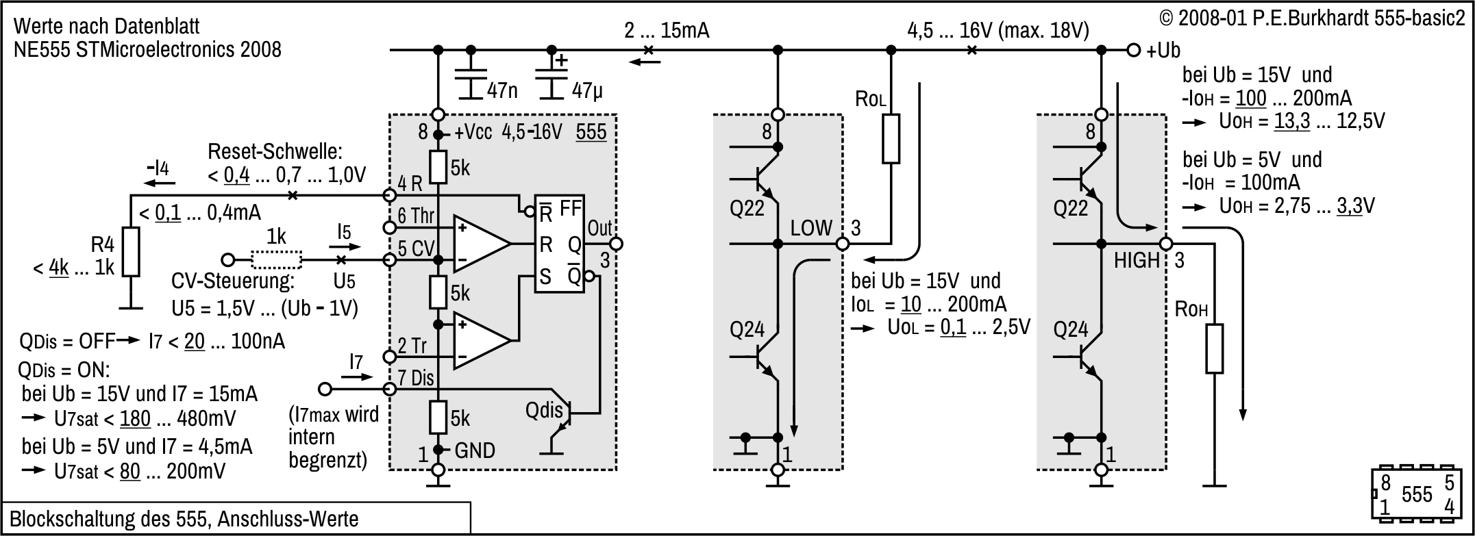
555-Grundlagen: Wirkungsweise, Anschluss-Werte
2008 © Peter E. Burkhardt

Zur Steuerung des npn-Transistors am Theshold-Eingang muss ein Strompfad nach +Ub existieren. Der Steuerstrom fließt in den 555 hinein. Der Widerstand R6 stellt den Ersatzwiderstand der Schaltung am Pin 6 nach Ub dar. R6 darf maximal so groß sein, dass der minimal notwendige Steuerstrom I6 bei 1/3 von Ub (Spannung über R6 im Umschaltpunkt 2/3 von Ub) noch fließen kann. Das Bild enthält die Berechnungsformel. Bei I6max = 0,25 µA (Datenblatt) und Ub = 15 V wären das maximal 20 MΩ für R6.

Anschluss-Werte

Die Werte für Reset, CV, die Gegentakt-Ausgangsstufe und den Entladetransistor wurden dem ST-Datenblatt (NE555 2008) entnommen. Je nach Hersteller und bei bestimmten Gehäuseformen (Flatpack) sind Abweichungen möglich. Maßgebend ist das jeweilige Datenblatt.

Blockschaltung des 555, Anschluss-Werte

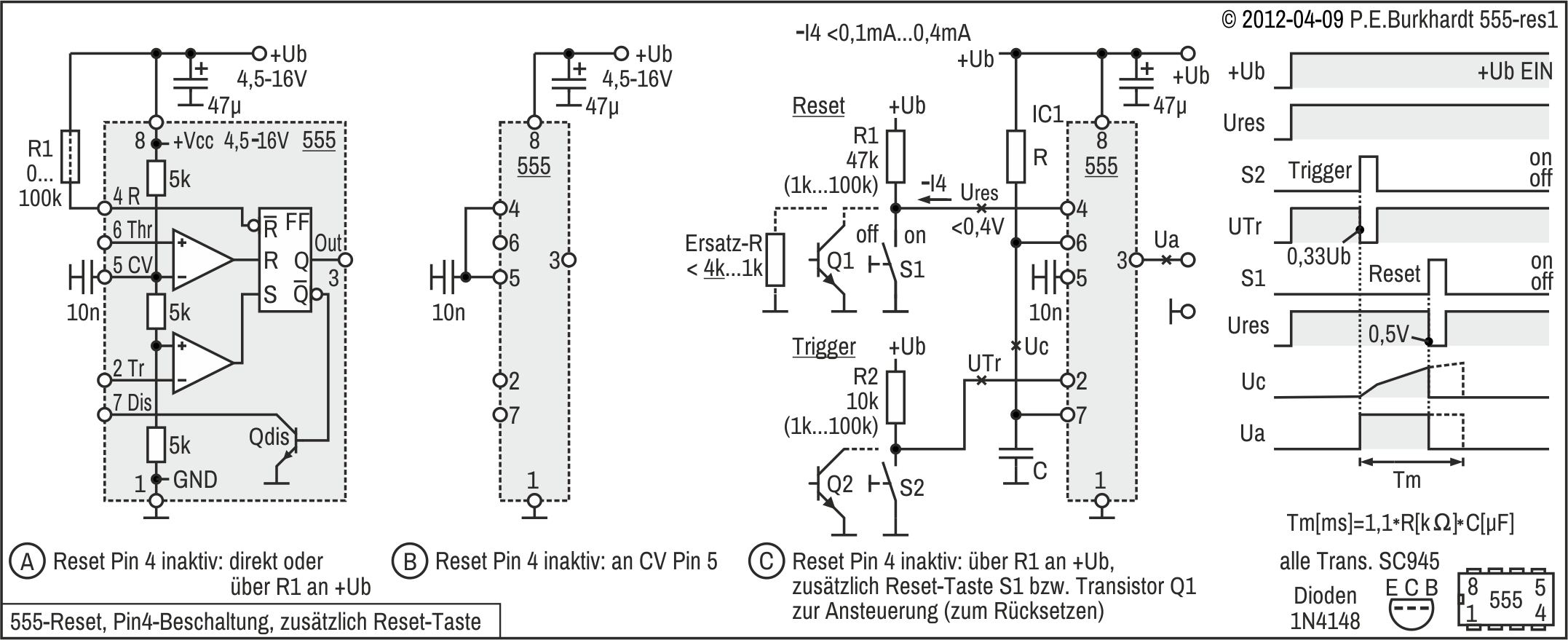
Reset-Eingang Pin 4

Über Reset-Eingang Pin 4 lässt sich der 555 dominant zurücksetzen und damit Ausgang Pin 3 auf L bringen. Solange 4 an L liegt, liegt auch 3 an L, unabhängig der Belegung aller anderen Eingänge. Verschwindet L an 4 wieder, bleibt das FF nur zurückgesetzt, wenn Threshold-Eingang 2 auf H liegt (U2 > 1/3 von Ub).

L an /R setzt Q zurück, vorrangig vor 6, falls 2 = H (Zeilen 3 und 4 der Logik-Tabelle)

H-L-H an /R setzt Q nur während /R = L, falls 2 = L und 6 = L (Zeile 1)

H-L-H an /R bei 2 = L und 6 = H unterschiedliche Reaktion auf Q (Zeile 2, abhängig vom Hersteller)

Zur Steuerung des pnp-Transistors am Reset-Eingang muss ein Strompfad nach GND existieren. Der Steuerstrom fließt aus dem 555 heraus. Der Widerstand R4 stellt den Ersatzwiderstand der Schaltung am Pin 4 nach GND dar. R4 darf maximal so groß sein, dass im ungünstigsten Fall U4 = 0,4 V unterschritten werden, damit Reset wirksam wird. Dabei fließen nur 100 µA bis maximal 400 µA, was einen Widerstand von bis zu 4 kΩ erlauben würde.

Der Bereich der Reset-Schwelle soll möglichst schnell durchlaufen werden, damit keine undefinierten Schaltzustände entstehen. Reset kann auch über einen low-aktiven Impuls erzeugt werden. Die Verzögerungszeit vom Reset-Eingang zum Ausgang Pin3 beträgt etwa 0,5 µs. Der Resetimpuls muss mindestens 0,5 µs breit sein. Die genannte Verzögerungszeit und Mindestimpulsbreite wird nicht in allen Datenblättern angegeben.

Für Reset kann Pin 4 einfach über Transistor oder Schalter an GND gelegt werden. Ein unbenutzter oder inaktiver Reset-Eingang sollte nicht offen sein, sondern direkt oder über Widerstand an Ub liegen. Das verhindert sonst mögliche Fehlschaltungen durch Störeinstrahlung.

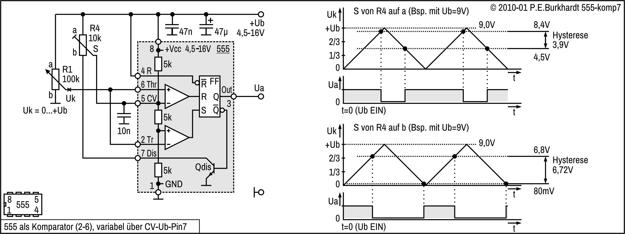
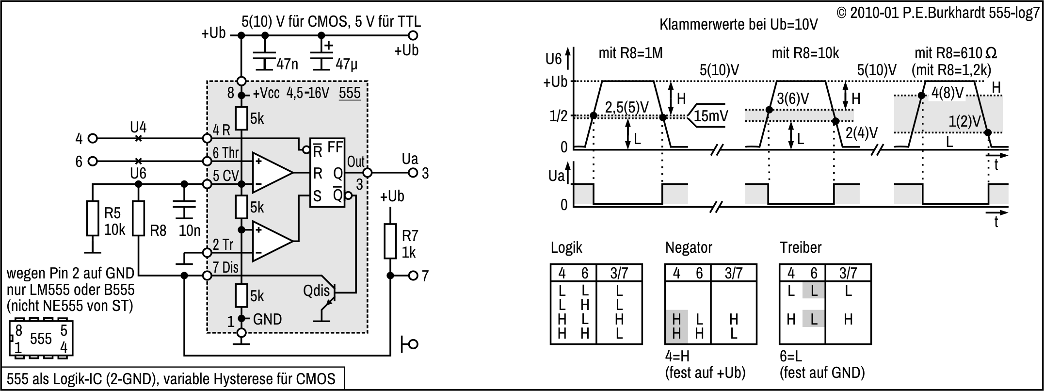
CV-Eingang Pin 5

Ohne Pin5-Beschaltung bestimmt der interne Spannungsteiler 3x 5 kΩ die Referenzspannungen 1/3 und 2/3 von Ub für Trigger- und Threshold-Komparator. Die Threshold-Referenz lässt sich am Pin 5 messen.

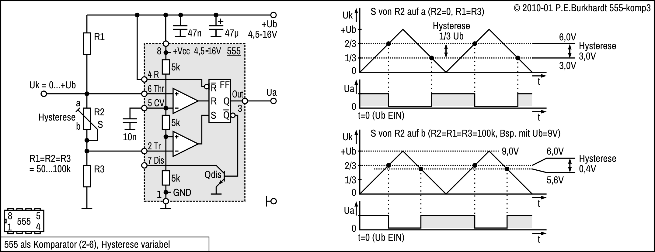
Über eine Steuerspannung am CV-Eingang lassen sich Trigger- und Threshold-Referenz verschieben. Das kann zum Beeinflussen von Zeiten, zur Pulsbreiten-Modulation (PWM) oder auch nur zur Referenz-Verschiebung beim Einsatz als 555-Komparator geschehen.

Eine CV-Steuerspannung bewirkt normalerweise, dass der Strom in Pin 5 hineinfließt, da der interne Spannungsteiler relativ niederohmig und außerdem CV direkt mit der Basis des npn-Transistors Q4 verbunden ist. Ohne Schaden lässt sich Pin 5 direkt an +Ub oder GND legen, falls dies die Anwendung erfordert. Ein Schutzwiderstand von 1 kΩ schadet aber auch nicht. Liegt Pin 5 direkt an +Ub oder GND, kann die Schaltung blockieren.

555-Grundlagen: Wirkungsweise, Anschluss-Werte
2008 © Peter E. Burkhardt

Die CV-Steuerspannung hat ab +1,5 V bis ca. (Ub - 1 V) eine entsprechende Wirkung. Allerdings genügt zur Referenzspannungsänderung schon ein einzelner Widerstand nach Ub oder GND, der dann dem jeweiligen Zweig des internen Spannungsteilers parallel liegt.

Beispiele:

ohne R an Pin 5 R = 10 kΩ von Pin 5 nach GND R = 5 kΩ von Pin 5 nach +Ub
untere/obere Schwelle: 0,33/0,67 * Ub untere/obere Schwelle: 0,25/0,5 * Ub untere/obere Schwelle: 0,4/0,8 * Ub

Da die internen Widerstände zwar gleich, der Absolutwert aber von 5 kΩ abweichen kann, muss der extern zugeschaltete Widerstand abgleichbar sein, wenn genaue Schwellwerte gefordert sind.

Mit und ohne Pin5-Beschaltung ist ein Kondensator 10 bis 100 nF von Pin 5 nach GND vorzusehen, um Störeinflüsse auf den 555 zu vermeiden. Bei dynamischer CV-Ansteuerung entfällt dieser Kondensator.

Discharge-Ausgang Pin 7

Der interne Entladetransistor ist immer dann durchgesteuert, wenn Ausgang Pin 3 L führt. Pin 7 ist ein Ausgang mit offenem Kollektor, d.h. für H-Pegel muss ein Widerstand nach Ub geschaltet sein (Pull-up-Widerstand). Damit steht neben Pin 3 ein zweiter Ausgang zur Verfügung. In der Hauptverwendung als Entladetransistor für den zeitbestimmenden Kondensator ist kein zusätzlicher Widerstand nötig.

Der Maximalstrom, der in Pin 7 hineinfließen kann, wird 555-intern begrenzt und ist stark Ub-abhängig. Eine äußere Strombegrenzung ist nicht erforderlich, solange die maximale Gesamt-Verlustleistung des 555 durch Dauerbelastung des Entladetransistors nicht überschritten wird. Üblicherweise wird aber der wirksame Widerstand vom Pin 7 nach Ub nicht kleiner als 1 kΩ gewählt.

Das Layout des Entladetransistors entspricht dem Layout der Ausgangstransistoren. Deshalb ist mit der gleichen Strombelastbarkeit von maximal 225 mA zu rechnen. Die interne Strombegrenzung verlängert allerdings die Zeit bis zum nächst möglichen Zyklus, wenn ein großer Kondensator zu entladen ist.

Der Minimalstrom, der in Pin 7 hineinfließt, ist durch den Sperrstrom des Entladetransistors gegeben. Besonders bei kleiner Ub, großem Ladewiderstand und langer gewünschter Zeit kann der zum zeitbestimmenden Kondensator parallel abgeleitete Strom durch den Entladetransistor die zeitliche Genauigkeit unzulässig vermindern. Aus dieser Sicht ist auch der in Datenblättern angegebene maximal zulässsige Widerstand zwischen Pin 7 und Ub von 20 MΩ zu sehen.

Gegentakt-Ausgang Pin 3

Das Bild zeigt den Stromfluss links im LOW-, rechts im HIGH-Zustand. In beiden Fällen dürfen 200 mA (maximal sogar 225 mA) fließen.

Allerdings ist das mit hohen Restspannungen (gleichbedeutend mit hoher Verlustleistung) verbunden. Bei 200 mA fallen über Q22 (oberer Zweig) bzw. über Q24 (unterer Zweig) bis zu 2,5 V ab (typisch lt. Datenblatt). Das sind bereits 500 mW. Lange hält das kein 555 aus, die maximale Verlustleistung im DIL-8 beträgt 600 mW.

Bei geringerem Strom sieht es günstiger aus. Bei Ub = 5 V und 5 mA bleiben nur noch typisch 50 mV Restspannung über Q24.

Der obere Zweig dagegen ist prinzipiell nicht so gut aussteuerbar, da das Darlington-Paar Q21-Q22 als Emitterfolger arbeitet. Dadurch fallen auch bei geringem Strom mindestens 1,3 V über Q22 ab (2x UBE = 0,65 V).

Ist hoher Ausgangsstrom gefordert, sollte deshalb immer L-aktiv angesteuert werden, d.h. die Last sollte zwischen Pin 3 und +Ub liegen. Je höher dabei Ub, desto größer die schaltbare Leistung bei gleichem Strom und gleicher Verlustleistung im 555.

555-Grundlagen: Wirkungsweise, Stromversorgung
2008 © Peter E. Burkhardt

Stromversorgung

Die statischen Strom- und Spannungswerte zur Versorgung des 555 sind im Bild Anschluss-Werte eingetragen. Im Folgenden ist dargestellt, wie sich die Umschaltung der Gegentakt-Ausgangsstufe auf die dynamische Stromaufnahme auswirkt.

Dynamische Stromaufnahme des NE555

Messung

Zur Messung wurde eine symmetrische Dreieckspannung eingespeist (U6), um die Rechteck-Spannung Uo am Ausgang zu erhalten. Die Betriebspannung betrug dabei +Ub = 12V und ohne Last am Ausgang.

Während der fallenden Flanke ergibt sich am Oszilloskop nur eine kleine sichtbare Erhöhung des in Pin 8 fließenden Stromes. Der statische Betriebsstrom in Höhe von 2 bis 15 mA (je nach 555-Exemplar) bleibt nahezu unverändert.

Während der steigenden Flanke zeigen sich dagegen große I8-Stromspitzen (gemessen ca. 680 mA). Ursache ist der Endstufen-Querstrom beim Umschaltvorgang, d.h. für kurze Zeit sind Q22 und Q24 zu gleicher Zeit leitend.

Ursache der Stromspitze

Bei L am Pin3-Ausgang ist Q24 durchgesteuert (gesättigt). Zur Umschaltung auf H am Pin3-Ausgang wird Q23 gesperrt. Q21 und Q22 erhalten über R12 Basisstrom und werden durchgesteuert. Gleichzeitig liefert aber der gesperrte Q23 keinen Basisstrom mehr für Q24. Da Q24 stark gesättigt ist, kann dieser nicht so schnell sperren. Das bedeutet, für eine kurze Zeit sind sowohl Q22 als auch Q24 leitend. Es besteht also eine direkte Verbindung zwischen +Vcc und GND. Die Folge ist ein hoher Strom, der solange anhält, bis alle Ladungsträger aus der Q24-Basis ausgeräumt sind und somit Q24 sperrt.

Abhilfe durch Stützkondensator

Diese 200ns-Stromspitze kann keine entfernt angeordnete Stromquelle (Netzteil) liefern, d.h. +Ub würde zusammenbrechen. Deshalb sind unmittelbar am 555 zwei Stützkondensatoren erforderlich, und zwar für den höherfrequenten Anteil ein Keramik-Kondensator und für den niederfrequenten Anteil ein Elektrolyt-Kondensator. Die angegebenen Werte sind Mindestwerte.

Entsprechende Hinweise enthalten auch die jeweiligen Datenblätter. Zwar ist die Höhe dieser Umschaltspitze abhängig von +Ub und abhängig vom jeweiligen 555-Hersteller, aber prinzipbedingt immer vorhanden. Wird der 555 nicht richtig abgeblockt, können Fehlschaltungen auftreten.

Höhere Stromaufnahme bei höherer Frequenz

Die Stromaufnahme steigt mit wachsender Schwingfrequenz (astabiler Betrieb) bzw. mit wachsender Triggerwiederholrate (monostabiler Betrieb) an. Ursache ist vor allem die Umschaltspitze in der Endstufe. Das führt zu höherer Verlustleistung, auch wenn statisch die Endstufe noch nicht ausgelastet wäre. Die maximale IC-Verlustleistung von 600 mW darf nicht überschritten werden.

Hinweise zum 555 in CMOS-Technik

Die beschriebene hohe Stromspitze tritt nur beim hier beschriebenen bipolaren 555 auf. Auf der Versorgungsleitung von CMOS-555 sind dagegen nur ganz kleine Stromerhöhungen während des Umschaltens der Endstufe nachweisbar. Ein Stütz-Elko am IC kann deshalb entsprechend klein sein oder ganz entfallen. Ein Keramik-C zur hochfrequenten Abblockung ist aber trotzdem erforderlich.

 

555-Grundlagen: Wirkungsweise, Logik-Pegel
2010 © Peter E. Burkhardt

Logik-Pegel am 555

Weiter oben wurde schon auf die nun folgende Logik-Tabelle hingewiesen. Sie fasst mögliche Eingangspegel und deren Wirkung zusammen.

Bestimmte Eingangsbelegungen der Pins 2, 4 und 6 rufen in Abhängigkeit vom Hersteller unterschiedliche Ausgangsreaktionen hervor. Die Tabelle zeigt detailliert für einige 555-Ausführungen die entsprechende Zuordnung. Die logischen Pegel 0/1 entsprechen L/H.

Logikpegel des 555 verschiedener Hersteller

Erstellung der Logik-Tabelle

Mit Hilfe einer einfachen Mess-Schaltung (rechts) wurden alle sinnvollen Eingangskombinationen der Pins 2, 4 und 6 statisch angelegt (prellfreie Schalter S2, S4 und S6) und die Reaktion der Ausgangs-LED am Pin 3 beobachtet.

Jeweils 2 Eingänge wurden logisch konstant gehalten, der 3. Eingang aber mit einem Impuls entsprechend der Wirkrichtung dieses 3. Eingangs wie folgt verändert:

Reset Pin 4 verlangt H-L-H, wobei die fallende Flanke bei weniger als ca. 0,4 V wirksam wird.

Trigger Pin 2 verlangt H-L-H, wobei die fallende Flanke bei 1/3 von Ub wirksam wird.

Threshold Pin 6 verlangt L-H-L, wobei die steigende Flanke bei 2/3 von Ub wirksam wird.

Außerdem wurde bei der jeweiligen Eingangsbelegung unmittelbar nach dem Einschalten der Betriebsspannung Ub (Ub EIN) der Zustand am Pin 3 ermittelt.

Beispiel Zeile Nr. 1:

1. 2 und 6 auf L, 4 auf H, dann Ub EIN ergibt beim B555D ein H an 3 (in der Tab. "(1)")

2. 4 von H auf L und wieder auf H ergibt beim B555D an 3 ebenfalls den Wechsel H-L-H

Bei manchen Belegungen musste erst der Pin3-Pegel hergestellt werden, um eine entsprechende Reaktion zu erreichen.

Beispiel Zeile Nr. 12:

1. 2 und 4 auf H, dann EIN ergibt beim B555D ein L an 3 (in der Tab. "(0)"), d.h. FF zurückgesetzt

2. Setzen des FF mit H-L-H an 2, ergibt ein H an 3

3. L-H-L an 6 ergibt schon bei L-H einen Wechsel von H auf L an 3, bei H-L bleibt 3 auf L

555-Grundlagen: Wirkungsweise, Logik-Pegel
2010 © Peter E. Burkhardt
Auswertung der Logik-Tabelle

Für den Überblick nochmals die Logikpegel:

Bei näherer Betrachtung lassen sich Zeilen zusammenfassen:

Das Ganze nochmals in folgender Tabelle:

Reset Pin 4 Trigger Pin 2 Threshold Pin 6 Output Pin 3 Zeilen-Nr. der Logik-Tabelle
L X X L 1/2/3/4/5/6/9/10
H < 1/3 X H 7/8/11 (8/11 nicht bei B555/LM555)
H > 1/3 > 2/3 L 12
H > 1/3 < 2/3 wie vorher  
H < 1/3 > 2/3 L 8/11 und nur bei B555/LM555

Tabelle 1: Logikpegel des 555, statisch

Für den NE555 und Kompatible gilt:

Reset an Pin 4 (L) hat Vorrang vor Trigger Pin 2 und Threshold Pin 6 (Zeilen 1/2/3/4/5/6/9/10)

Setzen über Trigger Pin 2 (L) hat Vorrang vor Threshold Pin 6 (Reset = H, Zeilen 7/8/11)

Rücksetzen über Threshold Pin 6 (H) erfolgt bei Trigger = H (Reset = H, Zeile 12)

Für den B555/LM555 gilt:

Reset an Pin 4 (L) hat Vorrang vor Trigger Pin 2 und Threshold Pin 6 (Zeilen 1/2/3/4/5/6/9/10)

Setzen über Trigger Pin 2 (L) erfolgt bei Threshold Pin 6 = L (Reset = H, Zeile 7)

Rücksetzen über Threshold Pin 6 (H) erfolgt bei Trigger = H und Trigger = L (Reset = H, Zeile 12)

Das abweichende Verhalten des B555/LM555 wirkt sich nicht in Timer-Anwendungen, sondern nur bei bestimmten Komparator-Schaltungen aus. An der jeweiligen Stelle wird darauf hingewiesen.

555-Grundlagen: Wirkungsweise, 555-Ausgang
2020 © Peter E. Burkhardt

555-Ausgangsstufe

Die Schaltungstechnik der Ausgangsstufe des bipolaren 555 entspricht leider nicht mehr dem aktuellen Stand (2020) von Gegentaktendstufen in heutigen Opamps und anderen analogen ICs. Die Aussteuerbarkeit, d.h. der Ausgangsspannungsbereich reicht nicht an die Betriebsspannungsgrenzen heran, d.h. es gibt keine Rail-to-Rail-Eigenschaft. Auch die npn-Darlington-Schaltung im oberen Zweig ist wegen des hohen prinzipiellen Spannungsabfalls (2 Basis-Emitter-Strecken) nicht mehr Stand der Technik. Heute wird an dieser Stelle wenigstens eine quasikomplementäre Schaltung verwendet, bei der nur eine BE-Strecke wirkt. Noch besser sind natürlich CMOS-Endstufen, die zumindest in der Aussteuerfähigkeit die besten Eigenschaften haben.

Schaltung Bild links

Das Bild zeigt links die immer noch aktuell verwendete Schaltung der bipolaren Gegentaktendstufe. Die verbesserte Schaltung in der Mitte war vom 555-Entwickler H. Camenzind in seinem Designing-Buch im Jahre 2005 selbst vorgeschlagen. Der ganze Entwurf hat zwar wesentlich mehr Transistorfunktionen als die Entwicklung im Jahre 1971, aber das ist heutzutage kein Problem. Das von Camenzind neu vorgeschlagene Design dürfte trotz des nur theoretischen Vorschlags (kein Test) auf Anhieb funktionieren, da Camenzind ein ausgezeichneter Entwickler war (leider in 2012 verstorben) und ihm blind vertraut werden kann. Das wird zumindest von einigen seiner Zeitgenossen berichtet.

Schaltung Bildmitte

Hervorzuheben ist der obere komplementäre Endstufenzweig (Bildmitte Q48, Q50), an dem nur eine BE-Spannung abfällt. Die Schaltung enthält viele Stromquellen zur Versorgung der einzelnen Baugruppen. Dadurch ergibt sich auch für niedrigste Betriebsspannung (3 V) ein stabiles Verhalten. Hier soll aber nur gezeigt werden, wie heute eine bessere Schaltung aussieht. Näheres enthält das erwähnte Buch, das frei heruntergeladen werden kann.

Schaltung Bild rechts

Im Bild rechts ist die Einfachheit einer CMOS-Endstufe offensichtlich. Sie hat nahezu Rail-to-Rail-Verhalten, hat aber nicht die hohe Stromergiebigkeit einer bipolaren Endstufe. Die Belastungsfähigkeit der CMOS-Endstufe ist je nach Hersteller unterschiedlich. Aufschluss gibt das jeweilige Datenblatt. Natürlich hat die 555-CMOS-Variante Vorteile, die in bipolarer Technik niemals erreicht werden können. Dazu zählt eine sehr geringe Stromaufnahme, die höhere Grenzfrequenz und allgemein die Hochohmigkeit der Eingänge.

Und heute?

Trotzdem ist der bipolare 555 weltweit immer noch ein massenhaft eingesetzter Baustein, trotz seiner überholten Schaltungstechnik. Man hat zwar die Strukturen des Chips verkleinert und auch an den Gehäusevarianten gedreht (SMD), aber die Schaltung ist prinzipiell gleich geblieben. Der Erfinder des 555, Hans R. Camenzind, hat zwar im Jahre 2005 in seinem Buch "Designing Analog Chips" eine stark verbesserte bipolare Schaltung präsentiert, aber kein Hersteller hat sich bisher gefunden, einen solchen verbesserten Chip zu produzieren.

Die Stromergiebigkeit des 555-Ausgangs klingt mit jeweils 200 mA nach +Ub oder GND erst einmal sehr gut. Heutzutage braucht man schon einen Leistungs-Opamp, wenn man solche Ströme direkt einem IC entnehmen will. Der angegebene 200mA-Wert ist aber bestenfalls ein Spitzenwert, an dem man sich bei der Lastdimensionierung orientieren kann (z.B. Anzugsstrom von Relais).

555-Grundlagen: Wirkungsweise, 555-Ausgang
2020 © Peter E. Burkhardt

555-Ausgang, Belastbarkeit

Um genauer zu erfahren, wie sich die bipolare 555-Endstufe bei Belastung verhält, wurde ein wahllos herausgegriffenes 555-Exemplar näher untersucht. Die Belastung erfolgte mit einer einstellbaren Stromsenke (Ersatz für den Lastwiderstand RL). Die Betriebsspannung wurde einheitlich auf +10 V festgelegt.

Um den Ausgangsstrombereich 0...200 mA sinnvoll abzubilden, ist in den Diagrammen die X-Achse logaritmisch unterteilt. Dadurch ist der Anfangswert zwar nicht genau Null, aber mit 0,1 mA immer noch klein genug. Der Endwert ist 1000 mA. Somit wird der gesamte Lastbereich des 555 erfasst. Darüber hinaus lassen sich mit dieser X-Teilung auch Schaltungen mit externer Leistungsendstufe (externer Gegentakttreiber) bis 1 A untersuchen.

Die Y-Achse ist entsprechend der maximalen Spannungsänderung am Ausgang so gestreckt, dass sich die bestmögliche Abbildung ergibt.

555-Ausgangsspannung bei HIGH
Arbeitsweise der 555-Endstufe

Es soll hier nochmals kurz die Arbeitsweise der bipolaren Endstufe dargestellt werden. Q23 wird vom 555-FF gesteuert und bestimmt das Ausgangspotential der Endstufe. Ist Q23 gesperrt (FF gesetzt), wird das Darlington-Paar Q21-Q22 über R12 durchgesteuert. Ua wird High. Die Basisstrom-Ansteuerung über einen Widerstand ist auch ein Grund, warum bei hohem Ausgangsstrom so viel Spannung über Q22 abfällt. Eine Stromquelle wäre hier die bessere Wahl. Bei niedrigem Ausgangsstrom bringt Widerstand R13 ein wenig Entlastung. Er leitet kleine Ströme gewissermaßen am Q22 vorbei.

Ist Q23 durchgesteuert (FF rückgesetzt), sperrt der obere Endstufenzweig, da der R12-Basisstrom über Q23 dem unteren Endstufentransistor Q24 zugeführt wird. Q24 steuert durch. Ua wird Low. Da Q24 mit GND referenziert ist und in Emitterschaltung arbeitet, ergibt sich der minimalst mögliche Spannungsabfall über Q24. Voraussetzung ist natürlich, Q24 erhält über R14 genügend Basisstrom.

Aus dem Diagramm ist ersichtlich, dass bis ca. 30 mA maximal 1,5 V abfallen und damit der High-Ausgangsspannung verloren gehen. Steigt der Laststrom weiter, wird Ua zusehendst kleiner. Beim maximal zulässigen Ausgangsstrom beträgt bei 10 V Betriebsspannung die Ausgangsspannung Ua nur noch 7,7 V. Dieser Betriebszustand ist durchaus erlaubt, solange die maximal zulässige Verlustleistung des 555 nicht überschritten wird (siehe Datenblatt).

555-Grundlagen: Wirkungsweise, 555-Ausgang
2020 © Peter E. Burkhardt
555-Ausgangsspannung bei HIGH mit Widerstand

Die High-Ausgangsspannung Ua kann mit einem Widerstand vom Pin 3 nach +Ub etwas verbessert werden. Wie das Diagramm zeigt, gilt insbesondere bis ca. 0,6 mA ein High-Potential von etwa 9,5 V (+10 V Betriebsspannung). Es fallen also nur noch rund 500 mV über dem oberen Transistor Q22 ab. In einer Schaltung, wo der zeitbestimmende Widerstand, d.h. der Widerstand, der den zeitbestimmenden Kondensator auflädt, mit dem 555-Ausgang Pin 3 verbunden ist, wirkt sich der geringe Spannungsabfall positiv aus. Das High-Potential entspricht fast der Betriebsspannung und das Low-Potential nahezu GND. Der zeitbestimmende Kondensator wird also fast von +Ub aus aufgeladen und auf nahezu GND entladen. Somit ergibt sich eine Rechteckspannung mit nahezu gleich langem High- und Low-Impuls. Der Tastgrad ist fast 0,5, was einer Einschaltdauer (H-Zeit) von 50 % entspricht.

Das Ganze funktioniert aber nur, wenn der Widerstand vom Pin 3 nach +Ub niederohmig gegenüber dem Ladewiderstand ist. Werden 0,5 V Spannungseinbruch für den High-Pegel zugelassen, ergibt sich ein maximal zulässiger Lastwiderstand für das C-Aufladen von etwa 20 kOhm. Schon bei 50 kOhm zeigt sich am analogen Oszi eine symmetrische Rechteckspannung, an der nichts auszusetzen ist. Eine Entnahme des Rechtecks am Pin 3 muss sehr hochohmig erfolgen, möglichst mit einer Last, die nicht kleiner als 100 kOhm ist. Das schränkt die Verwendung dieser einfachen Schaltung etwas ein.

Aber auch dafür gibt es eine Lösung. Der Discharge-Ausgang Pin 7 ist frei. Es ist ein OC-Ausgang. Wird dort ein Widerstand nach +Ub geschaltet, kann man das Rechtecksignal relativ niederohmig entnehmen. Der Pull-up-Widerstand darf problemlos bis zu 500 Ohm klein sein, entsprechend belastungsfähig ist dann das High-Signal des entnommenen Rechtecks.

555-Grundlagen: Wirkungsweise, 555-Ausgang
2020 © Peter E. Burkhardt
555-Ausgangsspannung bei LOW

Der Ua-Spannungsanstieg bei Low ist mit steigendem Ausgangsstrom nur bis etwa 50 mA akzeptabel niedrig. Es ergaben sich ca. 0,5 V. Darüber hinaus steigt die Low-definierte Ausgangsspannung stark an. Bei 200 mA ist schon 1/4 der Betriebsspannung erreicht, d.h. über 2,5 V bei 10V-Versorgung.

Geringe Ströme bis 10 mA verursachen nur einen Spannungsabfall von etwa 100 mV über dem unteren 555-Endstufentransistor Q24. Zum Vergleich noch einmal: Bei High und einem Strom von 10 mA ist die Spannungsdifferenz zu +Ub bereits 1,5 V, also das 15-fache gegenüber der Situation beim Low-Pegel.

555-Ausgangsspannung bei HIGH und LOW

Im folgenden Diagramm sind noch einmal beide Kurven eingezeichnet, oben (rot) für High, unten (blau) für Low. Als Ergebnis ist abzulesen, dass hohe 555-Belastungen eigentlich nur nutzbar sind, wenn die Pegel im jeweiligen Schaltzustand keine so große Rolle spielen. Bleibt man aber im Bereich von bis zu 50 mA und nutzt man die High-Pegel-Erhöhung mit einem Widerstand, ist der 555-Ausgang wie jede andere bipolare Ausgangsstufe nutzbar. Darüber hinaus sollte ein einfacher Gegentakttreiber verwendet werden. Das hat zusätzlich den Vorteil, dass sich der 555-Chip bei Belastung nicht so sehr erwärmt. Jede Temperaturerhöhung wirkt sich negativ auf die zeitliche Stabilität der erzeugten Schwingung (AMV) oder einer Haltezeit (MMV) aus.

555-Grundlagen: Wirkungsweise, 555-Ausgang
2020 © Peter E. Burkhardt
555-Ausgang mit Treiber, Ua bei HIGH

Sollen größere Ströme als 200 mA entnommen werden, ist ein Treiber erforderlich. Um auch hier die Vorteile eines niederohmigen H- und L-Ausgangs nutzen zu können, muss die Treiberstufe ebenfalls wie die interne 555-Ausgangsstufe eine Gegentaktstufe sein. Im Diagramm ist eine einfache npn/pnp-Stufe zu sehen. Die Transistoren arbeiten beide als Emitterfolger und sind je nach 555-Ausgangssignal im Wechsel geöffnet oder geschlossen. Für High am 555-Ausgang ist der Stromfluss wie eingezeichnet von +Ub über den oberen Transistor Q1 und die Last RL nach GND.

Die Treiberstufe wurde mit maximal 300 mA belastet. Es ergaben sich 7,7 V bei 10 V Betriebsspannung. Entsprechend dem Diagramm ist ersichtlich, dass sich die Ausgangsspannung fast linear mit Erhöhung des Ausgangsstroms verringert (untere blaue Kurve). Der Treiber bringt also außer der hohen möglichen Maximalbelastung (je nach Transistortyp für Q1 und Q2 auch im Ampere-Bereich) keine Vorteile für die Höhe des High-Pegels.

Wird allerdings auch hier am 555-Ausgang ein Widerstand nach +Ub geschaltet, sieht die Ua-Abhängigkeit vom fließenden Ausgangsstrom schon wesentlich günstiger aus (obere rote Kurve). Durch die Stromverstärkung der Treibertransistoren muss der 555 nur einen geringen Ausgangsstrom zur Verfügung stellen. Außerdem liefert der nach +Ub geschaltete Widerstand einen Teil des nötigen Basisstroms für den oberen Treibertransistor. Es ist ja so, dass beim 555 der zu niedrige High-Pegel des Ausgangs das Problem ist.

Ich war selbst überrascht, wie günstig sich der 1k-Widerstand nach +Ub auf den Ausgangspegel auswirkt. Es sind wesentlich bessere High-Pegel-Werte erreichbar im Gegensatz zur Normalschaltung ohne diesen Widerstand.

555-Grundlagen: Wirkungsweise, 555-Ausgang
2020 © Peter E. Burkhardt
555-Ausgang mit Treiber, Ua bei LOW

Der Widerstand vom 555-Ausgang zur Betriebsspannung +Ub bringt im High-Zustand (oberer Transistor Q1 leitet) signifikante Vorteile. Er hat aber auch den Nachteil, im Low-Zustand die Ausgangsspannung Ua um etwa 100 mV zu erhöhen. Dieser Wert hängt natürlich vom Widerstand und von +Ub ab. Ansonsten zeigt das Low-Diagramm, dass Ua fast linear ansteigt. Der Anstieg ist moderat. Es sind nur 300 mV im Bereich von nahezu Null bis 300 mA Ausgangsstrom.

Bei 1 mA und High sind es 0,6 V bis +Ub, bei 1 mA und Low sind es 0,7 V bis GND (jeweils mit dem zusätzlichen Widerstand nach +Ub). Bei 300 mA ist das Verhalten bei High und Low unterschiedlicher. Bei High fehlen noch 2,3 V bis +Ub, bei Low ist der Pegel 0,9 V über GND.

Ein Gegentakttreiber verbessert die Pegel bei geringem Ausgangsstrom nur unwesentlich. Fließen aber höhere Ströme, die den 555-Ausgang überfordern würden, ist ein Treiber auf jeden Fall besser und nötig.

555-Grundlagen: Wirkungsweise, CMOS-555-Ausgang
2020 © Peter E. Burkhardt

CMOS-555-Ausgang, Belastbarkeit

Gegenüber dem bipolaren 555-Timer hat die CMOS-Variante Vor- und aber auch Nachteile. Hervorzuheben ist die Aussteuerfähigkeit der CMOS-Gegentaktendstufe bis an die Grenzen der Betriebsspannung (Rail-to-Rail). Um genau festzustellen, wie sich die Ausgangsspannung in Abhängigkeit vom Ausgangsstrom verhält, wurden die folgenden Diagramme aufgenommen.

Hier sei nochmals die unterschiedliche Schaltungstechnik der 555-Gegentaktendstufe dargestellt. Deren Aufbau bestimmt wesentlich die erreichbaren Eigenschaften.

Schaltung Bild links

Das Bild zeigt links die immer noch aktuell verwendete Schaltung der bipolaren Gegentaktendstufe. Die Schaltung in der Mitte war vom 555-Entwickler H. Camenzind in seinem Designing-Buch im Jahre 2005 selbst vorgeschlagen. Der ganze Entwurf hat zwar wesentlich mehr Transistorfunktionen als die Entwicklung im Jahre 1971, aber das ist heutzutage kein Problem. Das von Camenzind neu vorgeschlagene Design dürfte trotz des nur theoretischen Vorschlags (kein Test) auf Anhieb funktionieren, da Camenzind ein ausgezeichneter Entwickler war (leider in 2012 verstorben) und ihm blind vertraut werden kann. Das wird zumindest von einigen seiner Zeitgenossen berichtet.

Schaltung Bildmitte

Hervorzuheben ist der obere komplementäre Endstufenzweig (Bildmitte Q48, Q50), an dem nur eine BE-Spannung abfällt. Die Schaltung enthält viele Stromquellen zur Versorgung der einzelnen Baugruppen. Dadurch ergibt sich auch für niedrigste Betriebsspannung (3 V) ein stabiles Verhalten. Hier soll aber nur gezeigt werden, wie heute eine bessere Schaltung aussieht. Näheres enthält das erwähnte Buch, das frei heruntergeladen werden kann.

Schaltung Bild rechts

Im Bild rechts ist die Einfachheit einer CMOS-Endstufe offensichtlich. Sie hat nahezu Rail-to-Rail-Verhalten, hat aber nicht die hohe Stromergiebikeit einer bipolaren Endstufe. Die Belastungsfähigkeit der CMOS-Endstufe ist je nach Hersteller unterschiedlich. Aufschluss gibt das jeweilige Datenblatt. Natürlich hat die 555-CMOS-Variante Vorteile, die in bipolarer Technik niemals erreicht werden können. Dazu zählt eine sehr geringe Stromaufnahme, die höhere Grenzfrequenz und allgemein die Hochohmigkeit der Eingänge.

Diagramme der CMOS-Endstufe

Wie schon bei der Untersuchung der bipolaren 555-Endstufe wurde auch bei diesem Test ein wahllos dem Bastelvorrat entnommener CMOS-555 verwendet. Er trägt die Bezeichnung ICL555N und stammt offenbar von der Fa. IK Semiconductor, wird aber auch mit anderer Bezeichnung von anderen Herstellern gefertigt. Dabei ist die Spezifikation der Endstufe insbesonders bezüglich L-Maximalstrom und H-Maximalstrom sehr unterschiedlich. Gemeinsam ist allen CMOS-Endstufen, dass sie nicht die Spitzenströme der bipolaren 555-Endstufe erreichen.

555-Grundlagen: Wirkungsweise, CMOS-555-Ausgang
2020 © Peter E. Burkhardt
CMOS-AMV mit 50 % Einschaltdauer

Für geringen Ausgangsstrom ist der CMOS-555 wegen des hohen H-Pegels gut geeignet. Deshalb ist auch die nebenstehende Schaltung ohne Einschränkungen nutzbar. Der zeitbestimmende Widerstand, d.h. der Widerstand, der den zeitbestimmenden Kondensator auflädt, ist mit dem 555-Ausgang Pin 3 direkt verbunden. Es ergibt sich für das C-Laden und aber auch für das C-Entladen der gleiche Strom und damit die gleiche Lade- bzw. Entladezeit. Voraussetzung ist, dass auch das L-Potential am CMOS-555-Ausgang nahe GND ist. Im nächsten Diagramm weiter unten ist das Verhalten bei Low dargestellt.

Gleiche Lade- und Entladezeit des zeitbestimmenden Kondensators bedeutet gleiche Länge des High- und Low-Potentials einer erzeugten Rechteckschwingung. Man erhält also einen Tastgrad von 0,5 (Einschaltdauer 50 %). Gerade deshalb ist diese Schaltung so interessant. Der Widerstand zum C-Aufladen sollte nicht zu niedrig sein, damit der High-Pegel des Ausgangs nicht zu sehr absinkt. Die gleichzeitige Nutzung des 555-Ausgangs Pin 3 als allgemeiner Ausgang zum Auskoppeln der erzeugten Rechteckschwingung darf nur hochohmig (100 kOhm) erfolgen.

Man kann und sollte aber den freien Discharge-Ausgang Pin 7 benutzen. Es ist ein Open-Drain-Ausgang. Wird dort ein Widerstand nach +Ub geschaltet, kann man das Rechtecksignal relativ niederohmig entnehmen. Der Pull-up-Widerstand darf problemlos bis zu 1 kOhm klein sein, entsprechend belastungsfähig ist dann das High-Signal des entnommenen Rechtecks.

CMOS-555-Ausgangsspannung bei HIGH

Hervorragend ist die Aussteuerfähigkeit bei High am Ausgang. Lt. Diagramm ist bei ca. 1,5 mA der Spannungsabfall zu +Ub nur etwa 100 mV. Doch mit steigendem Strom sinkt die Ausgangsspannung Ua sehr schnell ab und erreicht bei rund 30 mA nur noch 5,5 V. Es gibt also bei diesem geringen Strom schon einen Spannungsabfall von 4,5 V zur Betriebsspannung +10 V.

Im Datenblatt sind allerdings als Maximalstrom nur 10 mA spezifiziert. Der Spannungsabfall beträgt dabei ca. 1,1 V. Der geringe Maximalstrom ist gegenüber dem bipolaren 555 ein Nachteil.

555-Grundlagen: Wirkungsweise, CMOS-555-Ausgang
2020 © Peter E. Burkhardt
CMOS-555-Ausgangsspannung bei LOW

Die Lastfähigkeit des CMOS-Ausgangs bei Low-Potential ist zwar höher gegenüber dem High-Potential, reicht aber immer noch nicht an den 555 in bipolarer Schaltungstechnik heran. Erlaubt sind lt. Datenblatt maximal 50 mA, zumindest bei dem getesteten CMOS-Typ.

Wie die Kurve im Diagramm zeigt, wächst das Ua-Potential mit höher werdendem Laststrom sehr schnell an. Bei 50 mA sind es 1 V, bei 80 mA schon 2 V. Der CMOS-Ausgang sollte nur gering belastet werden, vor allem wenn der Ladewiderstand des zeitbestimmenden Kondensators direkt am Ausgang Pin 3 angeschlossen ist.

Die beiden Ausgangsdiagramme zeigen, dass der CMOS-Gegentakt-Ausgang vor allem bei geringem Strom punkten kann und sowohl bei High als auch bei Low nahezu ohne Ua-Spannungsverlust arbeitet (Rail-to-Rail). Sind höhere Ströme nötig, sollte ein Ausgangstreiber vorgesehen werden.

555-Grundlagen: Wirkungsweise, CMOS-555-Ausgang
2020 © Peter E. Burkhardt
CMOS-555-Ausgang mit Treiber, Ua bei HIGH

Der im Bild verwendete Gegentakttreiber unterscheidet sich nicht vom Treiber, der beim bipolaren 555 nachgeschaltet ist. Er besteht auch hier nur aus den zwei als Emitter-Folger geschalteten Transistoren Q1 und Q2.

Auch die Diagrammkurve ist ähnlich, allerdings wird hier am CMOS-555-Ausgang kein Pull-up-Widerstand verwendet und ist auch nicht nötig. Die CMOS-Ausgangsstufe ist in der Lage, den Basisstrom für den oberen Treibertransistor Q1 zu liefern, ohne dass der High-Pegel am Pin 3 zu sehr absinkt.

Insgesamt sieht die High-Kurve gut aus, bei 200 mA Ausgangsstrom fallen nur 1 V ab, d.h. über dem Lastwiderstand verbleiben bei +10 V Betriebsspannung immer noch 9 V.

555-Grundlagen: Wirkungsweise, CMOS-555-Ausgang
2020 © Peter E. Burkhardt
CMOS-555-Ausgang mit Treiber, Ua bei LOW

Die Low-Kurve im folgenden Diagramm ist fast identisch mit der entsprechenden Kurve bei der Schaltung mit bipolarem 555-Ausgang. Anfänglich liegt der Low-Pegel bei 0,55 V und steigt dann bei z.B. 300 mA auf etwa 0,8 V an. Das zeigt, dass der CMOS-Ausgang auch bei Low den Basisstrom des unteren Treibertransistors Q2 gut aufnehmen kann, und zwar so, dass der Low-Pegel am Ausgang nur wenig ansteigt. Aber das hat ja die CMOS-Low-Kurve weiter oben schon gezeigt.

Fazit zur Endstufe des bipolaren 555 und des CMOS-555
555-Grundlagen: Wirkungsweise, 555-Ausgang
2008 © Peter E. Burkhardt

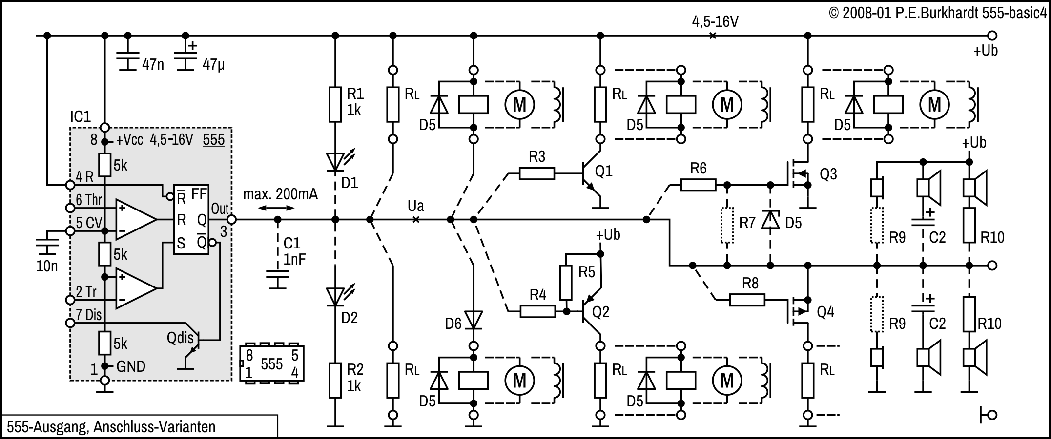
555-Ausgang, Anschluss-Varianten

Die kräftige 555-Gegentaktendstufe lässt am Ausgang Pin 3 großen Spielraum für das Treiben von Lasten bzw. für den Anschluss weiterer Schaltungen. Das folgende Bild zeigt einige prinzipielle Möglichkeiten.

555-Ausgang, Anschluss-Varianten (Prinzip)

Ein gestrichelt angeschlossenes Schaltelement ist als exklusives ODER (EX-OR, Antivalenz) zu verstehen, d.h. das Element ist anstelle des anderen anschließbar. Die Dimensionierung ist vom Einsatzfall abhängig, sehr vielfältig und nicht Gegenstand der folgenden allgemeinen Hinweise.

Last nach +Ub oder GND schalten?

Wie im Abschnitt Blockschaltung und Funktion schon beschrieben, ist die Beschaltung wegen der Gegentakt-Endstufe von Pin 3 nach +Ub oder nach GND möglich. Je nach Folgeschaltung und Logik (Last-Ansteuerung bei Output = L oder H) kann das eine oder andere günstiger sein.

Im oberen Endstufenzweig fallen ca. 2 V der in diesem Fall ungünstigen 555-Schaltungstechnik zum Opfer. Hohe Ströme erhöhen diesen Wert noch und lassen die Verlustleistung im 555 ansteigen.

Fließt dagegen der Strom von +Ub über die Last in den 555 hinein, ist dieser Nachteil nicht vorhanden. Nun liegt nur eine Kollektor-Emitter-Strecke im Last-Strompfad. (Schaltung siehe Innenschaltung des NE555 und Funktion) Die L-aktive Last-Ansteuerung ist also in der Leistungsbilanz günstiger.

TTL-Anschluss

Die Verwendung des 555 als Logik-IC (2-6), für CMOS und TTL oder auch nur die Ansteuerung digitaler ICs ist problemlos möglich (im Bild nicht dargestellt). Allerdings sind bei TTL-Anschluss lt. einiger 555-Hersteller Fehlschaltungen durch die steilen Endstufenflanken möglich. Mit einer kapazitiven Vorlast (im Bild C1) kann dies verhindert werden.

LED-Anschluss, ohmsche Last

Grundsätzlich darf der Endstufen-Maximalstrom nicht überschritten werden. In Abhängigkeit von der Betriebsspannung Ub entscheidet der wirksame Lastwiderstand RL, ob ein zusätzlicher Vorwiderstand erforderlich ist. Zusätzlich muss die maximal mögliche dauernde Verlustleistung des 555 berücksichtigt werden, um eine Überhitzung zu vermeiden. Für normale Signal-LEDs ist ein Vorwiderstand von 1 kΩ im gesamten Ub-Bereich möglich (R1, R2).

Induktive Last

Grundsätzlich ist die Rückflussdiode D5 parallel zur Induktivität (Relais, Motor, Spule) vorzusehen. Wie üblich hält die Diode schädliche Überspannungen vom 555-Ausgang fern. Doch selbst die verbleibende Dioden-Fluss-Spannung beim Abschalten der Induktivität (ca. 0,6 V) macht Probleme, wenn die Induktivität vom Ausgang 3 nach GND geschaltet ist.

Beispiel Monoflop (siehe auch Monostabiler Multivibrator (MMV)):

Ist die Monoflop-Zeit zu Ende, geht der Ausgang von H nach L und ein nach GND geschaltetes Relais müsste eigentlich abfallen. Das tut es aber nicht. Der Grund ist folgender: Durch das Abschalten der Induktivität passiert es, dass wegen der verbleibenden 0,6 V das Monoflop sofort wieder neu triggert. Auch bleibt dem Relais dann nicht genügend Zeit zum Abfallen.

Diese Gefahr des Neutriggerns besteht immer, wenn eine Induktivität nach GND geschaltet ist. Zur Kompensation der 0,6 V ist die Seriendiode D6 vorzusehen. Sie verhindert wirksam diesen Fehler.

Bei Induktivitäten, die gegen +Ub geschaltet sind, besteht die Gefahr des Neutriggerns nicht. Eine Seriendiode ist deshalb nicht erforderlich, sondern nur die Rückflussdiode D5.

555-Grundlagen: Wirkungsweise, 555-Ausgang
2008 © Peter E. Burkhardt
Treiber mit Bipolar-Transistor

Ist eine Last für den 555-Ausgang zu groß, kann sie mit einem Transistortreiber geschaltet werden. Der npn-Transistor Q1 für eine an +Ub geschaltete Last wird mit H an 3 über den Basiswiderstand R3 durchgesteuert. Q1 sperrt bei L an 3 normalerweise sicher, falls nicht, schafft ein Widerstand von der Q1-Basis nach GND Abhilfe.

Soll eine an GND liegende Last mit einem Transistor geschaltet werden, ist ein pnp-Transistor Q2 erforderlich. Mit L an 3 wird Q2 durchgesteuert und damit die Last eingeschaltet. Bei H sperrt Q3. Allerdings bedeutet H eine Spannung von ca. 2 V unterhalb +Ub. Deshalb ist R5 erforderlich, damit Q3 bei H sicher sperrt.

Treiber mit MOSFET

Die 555-Gegentakt-Endstufe ist für die nahezu leistungslose Ansteuerung von MOSFETs eigentlich überdimensioniert. Der N-Kanal-MOSFET Q3 erhält bei H an 3 seine Steuerspannung über Schutzwiderstand R6. Die Last ist gegen +Ub geschaltet. R7 und D5 sind nicht in jedem Falle nötig. Z-Diode D5 schützt gegebenenfalls vor zu hoher Gate-Source-Spannung, die als Rückwirkung beim Schalten einer induktiven Last auftreten kann.

Der P-Kanal-MOSFET Q4 erhält bei L an 3 seine Steuerspannung über Schutzwiderstand R8. Die Last ist gegen GND geschaltet (wie im Bild angedeutet auch als Relais, Motor oder Spule). Auch hier können, falls erforderlich, zwischen Q4-Gate und GND Schutzelemente (R oder Z-Diode) geschaltet werden.

Lautsprecher-Anschluss

Schallgeber können wie alle anderen Lasten auch entweder nach +Ub oder nach GND geschaltet sein. Der Direktanschluss hochohmiger Schallgeber (Summer, Piezo-Lautsprecher, Hörkapsel, Kopfhörer usw.) ist meist ohne Vorwiderstand R9 möglich. Bei niederohmigen Lautsprechern (< 100 Ω, je nach +Ub)  und Direktkopplung ist meist R10 erforderlich. Die Direktkopplung spart zwar einen großen Kondensator, hat aber den Nachteil, dass durch den Lautsprecher meist ein unerwünschter Gleichstrom fließt.

Die kapazitive Ankopplung über C2 ist da vorteilhafter. Allerdings darf C2 in Abhängigkeit von der Lautsprecherimpedanz nicht zu groß sein, um die 555-Endstufe nicht zu gefährden (z.B. max. 10 µF bei 8 Ω). Elko C2 muss immer mit dem Plus-Anschluss in Richtung +Ub zeigen.

Anschluss an systemfremde Betriebsspannung

Im Bild hängen alle Lasten an +Ub oder GND des 555. Sollen Lasten an einer anderen Betriebsspannung (also nicht zwischen GND und +Ub des 555) betrieben werden, ist entweder eine Potentialtrennung nötig (Relais, Optokoppler, Trafo) oder der Anschluss erfolgt über einen geeigneten Treiber (Transistor, MOSFET, Thyristor usw.). In jedem Fall muss aber gewährleistet sein, dass die meist höhere systemfremde Ub den 555 nicht gefährdet.

555-Grundlagen: Timerfunktion
2008 © Peter E. Burkhardt

555-Timerfunktion

Basis für die 555-Timerfunktion ist die Kondensator-Aufladung über einen Widerstand und die bis zu einem bestimmten Ladezustand benötigte Zeit.

Kondensatorladung und Zeit

Kondensatoraufladung

Prinzip der Zeitbestimmung

Wird ein Kondensator C über einen Widerstand R aufgeladen, lässt sich die benötigte Zeit zur Aufladung vom Zeitpunkt t0 bis zum Zeitpunkt t1 durch Abtasten des Spannungswertes Uc zum Zeitpunkt t1 bestimmen.

Dazu liegt Uc an Threshold-Komparatoreingang Pin 6 und wird über den internen Spannungsteiler mit 2/3 von Ub verglichen. Übersteigt Uc um wenige mV (entsprechend der Komparatorempfindlichkeit) den 2/3-Wert, schaltet der Komparator um und liefert über das FF an den Ausgang Pin 3 ein entsprechendes Signal. In Verbindung mit einem vom 555 ausgelösten Start zum Zeitpunkt t0 stehen damit die Schaltpunkte t0 und t1 am Ausgang für die weitere Verwendung zur Verfügung.

Berechnungen zur Zeitbestimmung

Uc über C steigt nach einer e-Funktion von 0 bis +Ub an. Uc ist damit zum Zeitpunkt t von Ub, von R und von C abhängig. Es ergibt sich Gl. (1) im Bild.

Nach wenigen Umformungen ergibt sich Gl. (2) im Bild. Der Zeitpunkt t kann also bestimmt werden, wenn neben R, C, und Ub auch Uc bekannt ist.

Da der Zeitpunkt t1 bestimmt werden soll, muss Uc zu diesem Zeitpunkt bekannt sein. Wegen des Komparator-Vergleichs ist Uc zum Zeitpunkt t1 so groß wie U5 bzw. wie 2/3 von Ub, siehe Gl. (3) im Bild.

Im Zeitpunkt t1 kann Uc in Gl. (2) durch 2/3 * Ub entsprechend Gl. (3) ersetzt werden. Nach Auflösung ergibt sich Gl. (4), wobei t1 = T gesetzt wurde, da t0 = 0 ist.

Gl. (4) enthält aber weder Uc, noch Ub. Die Ladezeit T von t0 bis t1 ist nur noch von R, C und dem Faktor 1,1 abhängig. Das kommt dadurch, dass Uc und der Referenzwert 2/3 von der gleichen Spannung Ub abhängen. Wird Ub kleiner, ergibt das zwar einen kleineren Ladestrom durch R und damit eine kleinere Kondensatorspannung Uc zum Zeitpunkt t1. Der Referenzwert U5 ist aber auch kleiner, da U5 direkt proportional von Ub abhängt. Deshalb verändert sich T auch bei kleinerer Ub nicht.

Analog verhält es sich, wenn Ub größer wird. Diese Unabhängikeit von Ub ist einer der großen Vorzüge des 555.

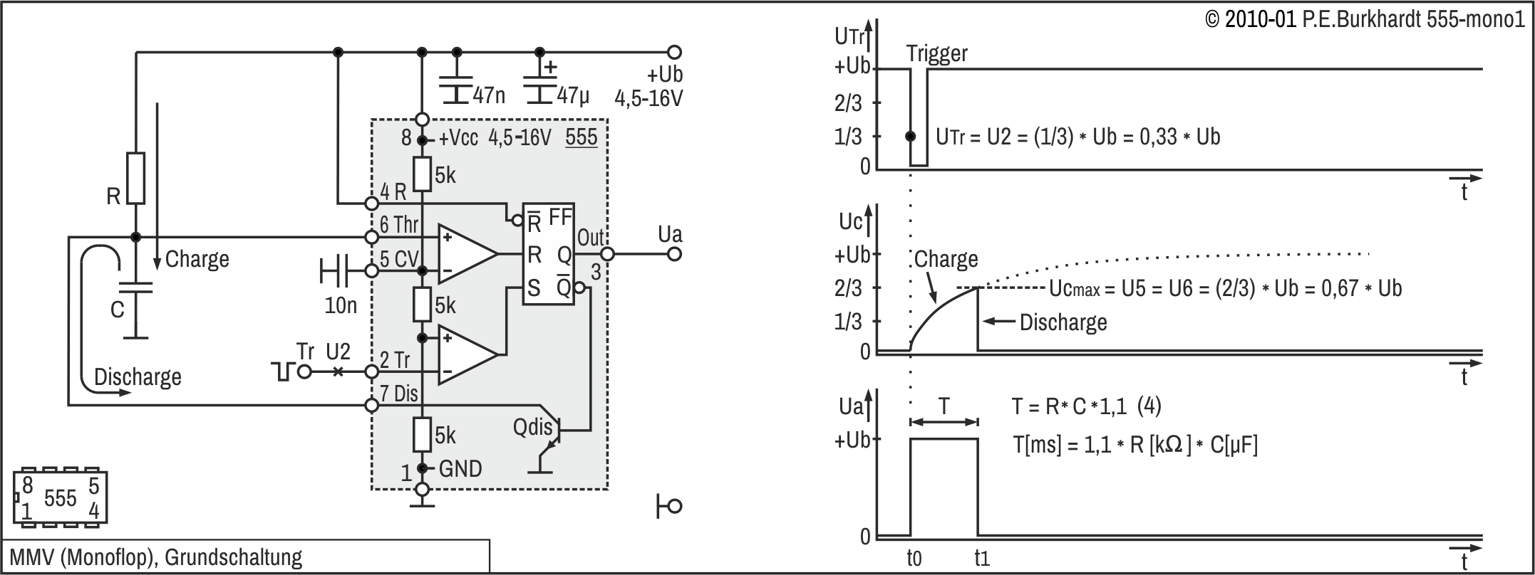
555-Grundlagen: Timerfunktion, MMV-Grundschaltung
2010 © Peter E. Burkhardt

Monostabiler Multivibrator (MMV)

MMV-Grundschaltung

Prinzip des Monoflops (MMV)

Zweck der monostabilen Kippschaltung (Monostabiler Multivibrator oder auch Monoflop) ist es, einen Ausgangsimpuls definierter Länge zu erzeugen. Dazu muss ein Impuls (Triggerimpuls oder Triggerflanke) den Beginn des Ausgangsimpulses auslösen (triggern). Das Monoflop hat einen stabilen Zustand vor/nach dem Ausgangsimpuls und einen quasi-stabilen Zustand während des Ausgangsimpulses. In den quasi-stabilen Zustand gelangt das Monoflop durch den Triggerimpuls, verharrt dort eine bestimmte Zeit und kehrt danach wieder in den Ausgangszustand zurück. Die Zeit wird durch ein RC-Glied bestimmt.

MMV mit dem 555

Im vorigen Abschnitt sind Kondensatoraufladung und Komparator-Schwelle beschrieben. Damit vor und nach der gewünschten Zeit T definierte Verhältnisse vorliegen, muss der Kondensator C zu Beginn (t0) entladen sein und am Ende (t1) wieder entladen werden. Ergebnis ist ein Ausgangsimpuls der Länge T. Genau das macht die folgende MMV-Grundschaltung.

MMV, Grundschaltung

Stabiler Zustand

Im stabilen Zustand ist das Flip-Flop (FF) des 555 rückgesetzt. Output-Signal Ua an Pin 3 führt L-Pegel, Discharge Pin 7 führt ebenfalls L (Entlade­transistor Qdis durchgesteuert). Der zeitbestimmende Kondensator C ist entladen und die Spannung am Threshold-Eingang 6 ist fast Null.

Die übrigen Eingänge des 555 sind so beschaltet, dass das FF in diesem Zustand verbleibt. Reset-Eingang 4 ist L-aktiv und liegt deshalb konstant an H (Ub), wirkt sich also nicht auf den FF-Zustand aus. Trigger-Eingang 2 liegt ebenfalls auf H (kein Triggerimpuls vorhanden), der nachgeschaltete (untere) Trigger-Komparator verändert das FF nicht.

Control-Voltage-Eingang 5 am oberen Komparator wird nicht benutzt und ist gegen Störungen abgeblockt. Die Kontrollspannung bleibt von außen unbeeinflusst und hat den Wert 2/3 von Ub, weil sie am oberen Drittel des 3-teiligen internen Spannungsteilers liegt.

L-aktiver Triggerimpuls U2

Die fallende Flanke des startenden Triggerimpulses wirkt sich auf den Komparator erst aus, sobald die Triggerschwelle unterschritten wird (L-aktiver Triggerimpuls). Der Trigger-Komparator schaltet jetzt um (intern am FF S = H). Diese Triggerschwelle UTr beträgt 1/3 von Ub, da der Vergleichs-Eingang (+) des unteren Komparators am unteren Drittel des 3-teiligen internen Spannungsteilers liegt.

Die einfachste Trigger-Möglichkeit ist, den Trigger-Eingang 2 kurzzeitig (z.B. mit Taste) an GND zu legen. Damit wird das FF gesetzt, T beginnt, Ausgang 3 wird H.

Spätestens kurz vor Ablauf der Monoflop-Zeit T (siehe unteres Diagramm im Bild) muss diese GND-Verbindung aber wieder offen sein, damit Ausgang 3 bei Erreichen der 2/3-Schwelle (Charge-Ende) von H auf L schalten kann.

Bei Impuls-Triggerung ist zu beachten, dass minimal ca. 0,5 µA für mindestens 0,1 µs vom Trigger-Eingang nach GND fließen müssen, damit der Trigger-Komparator sicher anspricht. Diese Mindestwerte sind von Ub und Temperatur abhängig (siehe auch Datenblatt).

 

555-Grundlagen: Timerfunktion, MMV-Grundschaltung
2010 © Peter E. Burkhardt
Triggern (Start des Ausgangsimpulses)

Das FF wird gesetzt (Q = Ua = H), der Ausgangsimpuls beginnt. Intern ist jetzt /Q = L und der vorher durchgesteuerte Entladetransistor wird gesperrt. Nun kann sich C über R nach einer e-Funktion aufladen.

Während der Ladezeit evtl. weitere eintreffende Triggerimpulse haben keine Auswirkung, da das FF ja schon gesetzt ist. In dieser Grundschaltung ist also keine Verlängerung (Nachtriggerung) des Monoflop-Impulses während der Laufzeit möglich.

Monostabiler Zustand

Der monostabile Zustand während der RC-Ladezeit hält an, bis die Kondensatorspannung UC die Schaltschwelle am Threshold-Eingang 6 erreicht (H-aktiv).  Der Threshold-Komparator schaltet jetzt um (intern am FF R = H). Diese Schwelle beträgt 2/3 von Ub, da der Vergleichseingang (-) des oberen Komparators am oberen Drittel des Spannungsteilers liegt.

Erreichen der oberen Schaltschwelle (Stop des Ausgangsimpulses)

Das FF wird zurückgesetzt (Q = Ua = L), der Ausgangsimpuls ist beendet. Intern ist jetzt /Q = H und der zur Ladezeit gesperrte Entladetransistor wird durchgesteuert. Jetzt wird Kondensator C schnell entladen. Damit ist wieder der stabile Zustand erreicht.

Berechnung der Impulslänge

Die H-Zeit des Ausgangsimpulses an Ua berechnet sich wie folgt:

T = 1,1 * R * C  oder  T [ms] = 1,1 * R [kΩ] * C [µF]

(4)   Impulsdauer bei U5 = 2/3 * Ub

Die Gleichung gilt für ideale Voraussetzungen: Komparatoren ohne Offset-Spannung und ohne Eingangsstrom sowie verzögerungsfrei, Entladetransistor ohne Restspannung und ohne Reststrom, Schalt-Schwelle genau 2/3 von Ub, ideale Bauelemente R und C sowie gleichbleibende Temperatur. Allerdings reicht die Berechnung für die Praxis vollkommen aus.

Stabilität des Monoflop-Impulses

Die Betriebspannung Ub hat prinzipbedingt auf die Impulszeit wenig Einfluss. Die Impulslänge bleibt im gesamten Ub-Bereich des 555 (4,5...16 V) mit typisch 0,1 % pro Volt relativ konstant. Auch die Temperaturabhängigkeit ist gering. Sie beträgt typisch 0,005 % pro °C (50 ppm/°C).

Größeren Einfluss haben allerdings die Exemplarstreuungen des 555. Für die Schwellspannung an Pin 5 werden recht große Toleranzbereiche angegeben. Ist eine genaue Impulszeit gefordert, muss der Ladewiderstand R abgeglichen werden. Das ist dann aber auch im Hinblick auf die Wert-Toleranz des eingesetzten Ladekondensators notwendig.

Dimensionierung des RC-Gliedes

R und C bestimmen mit Gl. (4) die Länge des erzeugten Impulses. Da für den Threshold-Eingang 6 bei Erreichen der 2/3-Schwelle bereits ein Strom von typisch 0,1 µA genügt, kann der Lade-R groß sein, ohne dass zuviel vom Ladestrom abgezweigt wird. Bei Ub = 15 V und R = 10 MΩ fließen bei 2/3-Schwelle 0,5 µA. Davon braucht Pin 6 nur 0,1 µA. Also stehen immer noch 0,4 µA kurz vor dem Umschaltpunkt für das Laden des Kondensators zur Verfügung. Damit kann sicher die 2/3-Schwelle erreicht werden. Die Leckströme des Entladetransistors und Kondensators sind dabei nicht berücksichtigt.

Der untere Wert für R sollte nicht kleiner als 1 kΩ sein. So wird der Entladetransistor nicht zu sehr belastet, wenn Ua dauerhaft auf L liegt und der Entladetransistor durchgesteuert ist (stabile L-Zeit im MMV-Betrieb).

Der Lade-C darf beliebig groß sein, wenn der Leckstrom des Kondensators nicht zu groß wird. Der Leckstrom verlängert den mit Gl. (4) berechneten Ausgangsimpuls. Außerdem muss auf jeden Fall trotz des Leckstroms die 2/3-Schwelle erreicht werden können. Besonders ungünstig sind Elkos in Verbindung mit einem hochohmigen Lade-R. Das setzt Grenzen für eine lange Impulszeit.

Für den kleinstmöglichen Lade-C (mit 1 kΩ für kurze Zeiten) sind die internen Lauf- und Reaktionszeiten des 555 und Streukapazitäten der Schaltung maßgebend. Kurze geplante Impulszeit bedeutet aber auch einen noch kürzeren Triggerimpuls, auf den der 555 ebenfalls noch reagieren muss. Zwischen Triggerimpulsende an Pin 2 und Rücksetzimpulsanfang am internen FF sollten wenigsten 3 µs vergehen.

Folgende Werte sind für sicheren Betrieb zu empfehlen (Maximalbereich in Klammern):

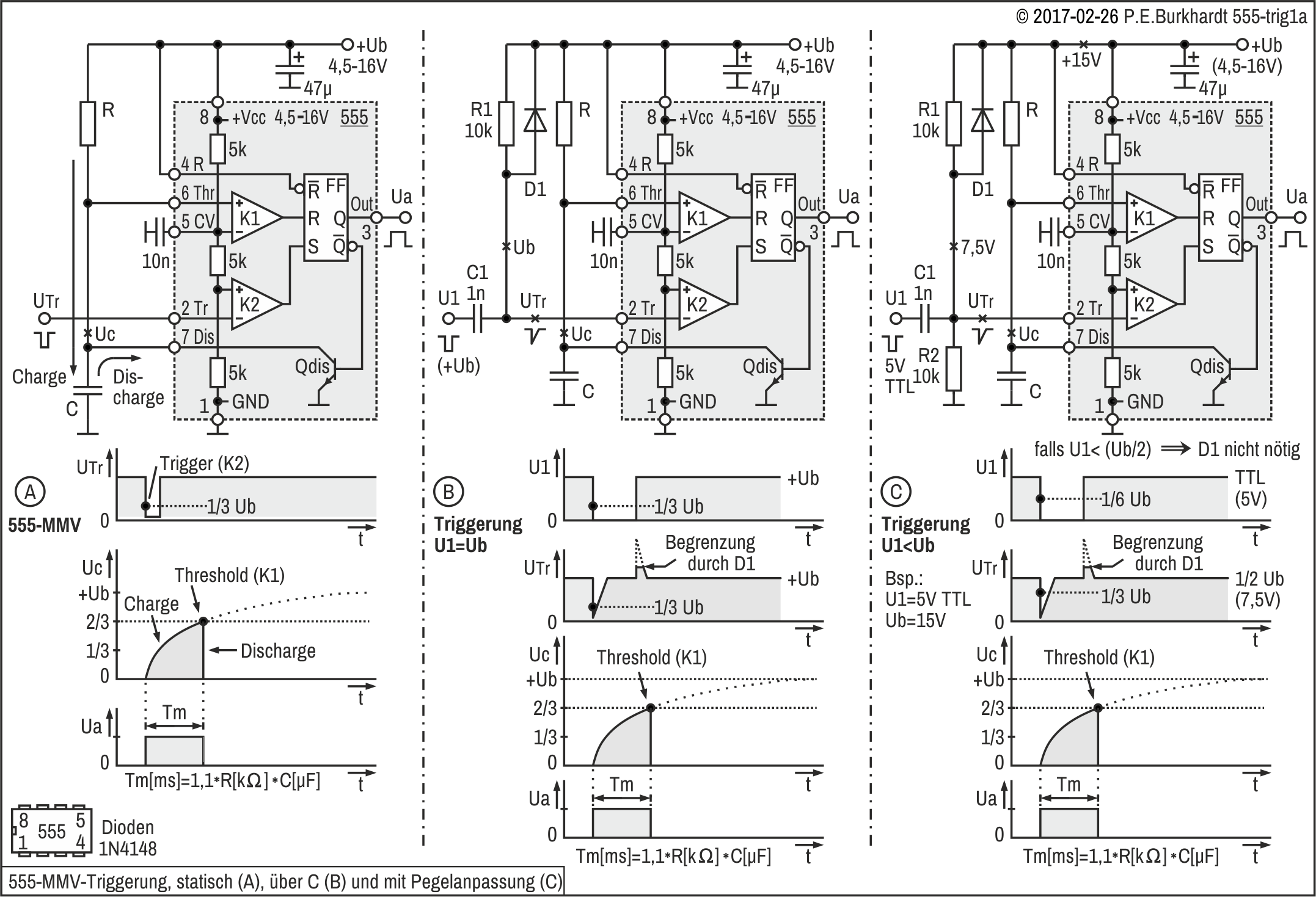
555-Grundlagen: Timerfunktion, MMV-Triggerung
2017 © Peter E. Burkhardt
Anwendung

Monoflops eignen sich als Zeitgeber (Timer) für Treppenhauslicht, Einschlaflicht usw., also allgemein zur Steuerung einmaliger oder wiederholt getriggerter Vorgänge. Der große zulässige Ub-Bereich des 555 und die hohe Reproduzierbarkeit des Ausgangsimpulses sind dabei nützlich.

Spätestens kurz vor Ablauf der Monoflop-Zeit Tm (siehe Diagramm im Bild) muss der Triggerpegel wieder auf H liegen, damit Ausgang 3 bei Erreichen der 2/3-Schwelle (Charge-Ende) von H auf L schalten kann. Ist der L-aktive Triggerimpuls länger als Tm, wird der Ausgangs-H-Impuls um diese Zeit verlängert.

MMV-Triggerung

Grundsätzliches zum Start des 555-MMV wurde schon weiter oben erläutert. Ist der Triggerpegel geringer als die 555-Betriebsspannung, muss die 555-Trigger-Empfindlichkeit entsprechend angepasst werden (soweit möglich).

Triggern statisch, MMV-Grundschaltung (A, Bild links)

In der 555-Standard-Beschaltung als MMV (A, Bild links), ist das 555-FF beim Ub-Einschalten rückgesetzt und damit Ua auf L. Erst wenn der Pegel am Trigger-Eingang Pin 2 die 1/3-Ub-Grenze unterschreitet, wird das FF gesetzt, Ua wird H und C kann sich über R aufladen. Bei Überschreiten der 2/3-Ub-Grenze erfolgt das FF-Rücksetzen, Ua wird wieder L und C wird über Qdis entladen.

Das Triggern sollte vorzugsweise mit einem L-aktiven Impuls erfolgen (UTR), damit die 1/3-Schwelle schnell durchlaufen wird. Aber auch sich langsam ändernde Pegel am Triggereingang sind kein Problem, da der 555-Trigger-Komparator das FF setzt (555-Ausgang = H) und das Rücksetzen des FF erst erfolgen kann, wenn am Threshold-Eingang die Spannung 2/3 von Ub übersteigt. Der 555 hat also eine genügend große Hysterese, damit Schwingungen beim sich langsam ändernden Triggersignal nicht auftreten.

Die nötige Triggerpegel-Höhe im H- und L-Zustand hängt direkt von der 555-Betriebsspannung +Ub ab, da die 555-Schwellen davon abgeleitet sind.

555-Grundlagen: Timerfunktion, MMV-Triggerung
2017 © Peter E. Burkhardt
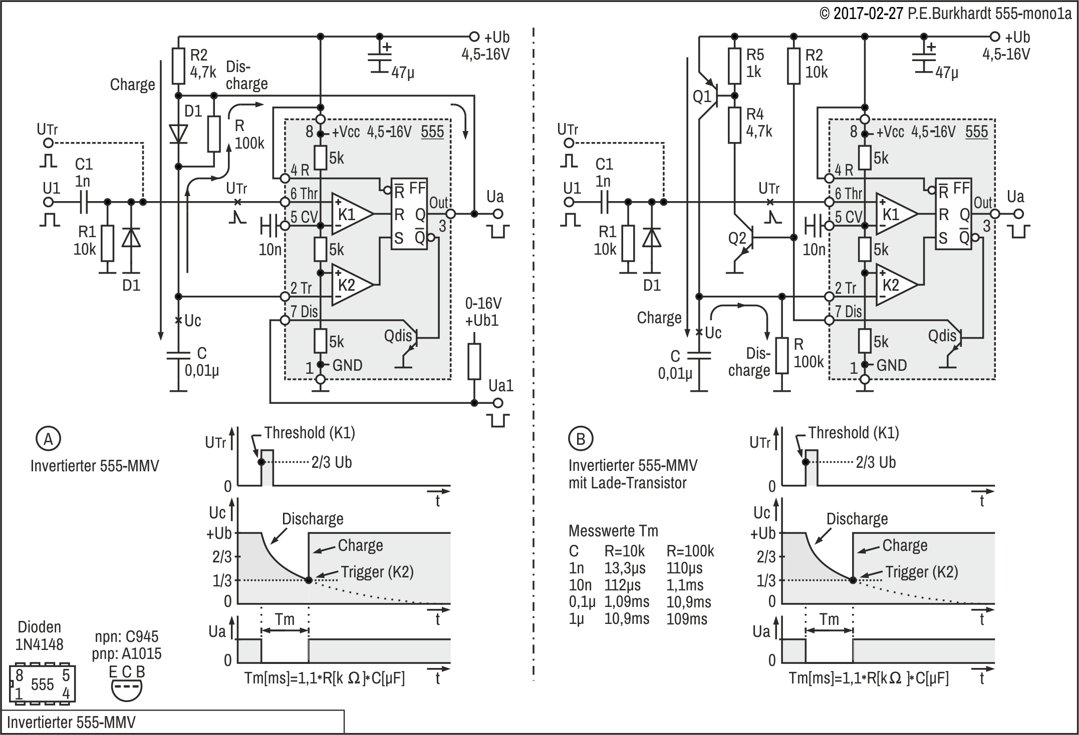
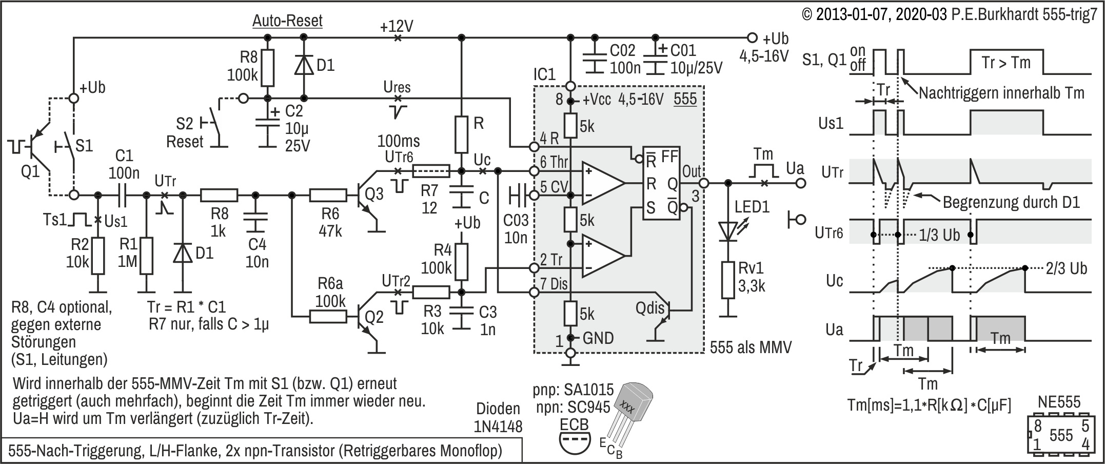
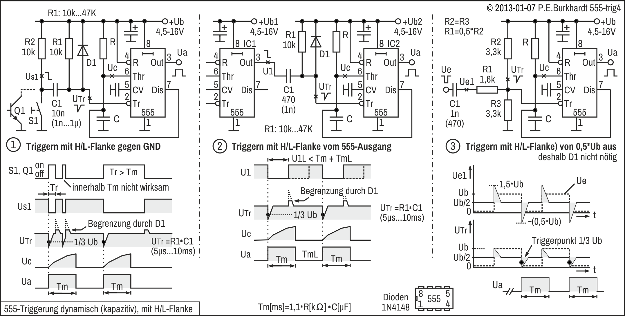
Triggern dynamisch mit H/L-Flanke (B, Bild-Mitte)

Ist der L-aktive Triggerimpuls U1 länger als die Monoflop-Haltezeit Tm und soll Tm unbeeinflusst bleiben, muss der Triggerimpuls verkürzt werden. Das ist mit einem Differenzier-Glied (C1-R1, Bild-Mitte) leicht möglich. Wirksam ist jetzt nur die H/L-Flanke des Triggersignals U1.

Beim Differenzieren entsteht nicht nur der gewünschte negative L-Impuls, sondern mit der L/H-Flanke auch ein positiver Impuls. Diese positive Nadel liegt über dem U1-H-Pegel und kann maximal das zweifache von +Ub erreichen. Für den Triggereingang Pin 2 ist das zuviel. Diode D1 begrenzt die positive Spitze auf den Wert +Ub zuzüglich der Diodenfluss-Spannung (Ub + 0,7 V).

Die nötige Triggerpegel-Höhe im H- und L-Zustand hängt auch hier direkt von der 555-Betriebsspannung +Ub ab, da die 555-Schwellen davon abgeleitet sind.

555-Grundlagen: Timerfunktion, MMV-Triggerung
2017 © Peter E. Burkhardt
Triggern dynamisch, Triggerpegel-Anpassung (C, Bild rechts)

Ist der H/L-Sprung des Triggerimpulses geringer als 1/3 von Ub des 555, kann keine Triggerung wirksam werden, da die Spannungsänderung zu gering ist. Beispielsweise kann ein 5V-Trigger-Impuls bei +Ub = 15 V den MMV nicht starten. Der Spannungsteiler R1-R2 ermöglicht dies aber. Der Triggerpegel am Pin 2 wird statisch auf 7,5 V festgelegt (im Beispiel). Ein L-aktiver U1-5V-Sprung bewirkt die Pin2-Pegel-Absenkung auf 7,5 - 5 = 2,5 Volt, d.h. die untere 555-Schwelle von 5 V wird unterschritten, der 555 triggert.

Diese Anpassung der Trigger-Empfindlichkeit (von 1/3 auf 1/6 L-aktive Spannungsänderung am Trigger-Eingang Pin 2) hat aber den relativ kleinen Nachteil, dass die Störempfindlichkeit am Trigger-Eingang steigt. Vorteil ist aber, dass mit TTL- und CMOS-Impulsen (5V-Systeme) getriggert werden kann, auch wenn die 555-Ub sehr viel größer ist.

555-Grundlagen: Timerfunktion, MMV mit Zusatzausgang
2019 © Peter E. Burkhardt

MMV mit Zusatzausgang

Beim folgenden 555-MMV stehen 2 Ausgänge zur Verfügung, die beide relativ hoch belastet werden können. Der Discharge-Anschluss Pin 7 wird nicht zum Entladen des zeitbestimmenden Kondensators C1 benutzt, sondern ist als Open-Collector-Ausgang beschaltet. Ersatzweise erfolgt die C1-Entladung über den normalen 555-Ausgang am Pin 3.

Schaltungsbeschreibung
MMV-Triggerung

Der Start des MMV, d.h. der Beginn der durch C1 und R1 bestimmten Haltezeit T1, erfolgt wie bei der MMV-Standardschaltung über den Triggereingang Pin 2. Die Beschaltung des Triggereingangs kann wie bei jedem anderen 555-MMV auch unterschiedlich erfolgen. Sobald der low-aktive Triggerimpuls Utr1 die untere 555-Schwelle (1/3 von Ub) unterschreitet, wird das 555-interne FF gesetzt und der 555-Ausgang führt H. Die Haltezeit T1 beginnt.

Laden des Kondensators C1 (Charge)

Normalerweise wäre Ladewiderstand R1 mit +Ub verbunden. Hier ist aber R1 an den 555-Ausgang geführt. Das C1-Laden erfolgt über den oberen Zweig des 555-Gegentakt-Ausgangs. Da aber der 555-Ausgang aufgrund der internen Schaltungstechnik bei H nicht ganz bis auf +Ub ansteigen kann, würde die C1-Spannung nicht fehlerfrei die obere 555-Schwelle (2/3 von Ub) erreichen. Abhilfe bringt Widerstand R3, der für +Ub im Ladepfad sorgt. Da R3 klein gegen den eigentlichen Ladewiderstand R1 ist, verursacht er so gut wie keinen zusätzlichen Fehler.

Entladen des Kondensators C1 (Discharge)

Ist die obere 555-Schwelle erreicht, wird das 555-FF rückgesetzt, am 555-Ausgang erscheint L, die Haltezeit T1 ist zu Ende.

Das C1-Entladen erfolgt nun hauptsächlich über die Diode D1 und dann den unteren Transistor der 555-Gegentakt-Endstufe nach GND. Leider verhindert hauptsächlich die Dioden-Fluss-Spannung von ca. 0,6 V die vollständige schnelle C1-Entladung. In diesem Zusammenhang kann die Kollektor-Emitter-Restspannung des unteren 555-Endstufen-Transistors vernachlässigt werden, da sie wesentlich kleiner als die Diodenspannung ist.

Die letzten 0,6 V über C1 bleiben trotzdem nicht bestehen, da sich diese langsam über den großen zeitbestimmenden Widerstand R1 abbauen. Wird in relativ kurzer Zeit nach T1-Ende wieder getriggert, ergibt sich ein zusätzlicher Fehler, da sich die MMV-Zeit T1 leicht verringert. Dieser Fehler ist um so größer, je kleiner die 555-Betriebsspannung +Ub ist.

555-Ausgang Pin 3

Der 555-Standard-Ausgang wird durch das C1-Laden und Entladen in seiner normalen Leistungsfähigkeit kaum beeinflusst. Der lt. Datenblatt mögliche Maximalstrom von 200 mA wird sowieso meist nicht genutzt. Eine Zusatzbelastung beim C1-Entladen tritt nur auf, wenn die externe Last gegen +Ub geschaltet ist.

Der durch R3 verursachte zusätzliche Strom im Low-Zustand ist vernachlässigbar. Im Gegenteil, mit R3 erreicht die Ausgangsspannung U3 nahezu von Null an die volle Spannung +Ub, falls die H-Belastung relativ gering ist. Damit lassen sich vorteilhaft, entsprechende Höhe von +Ub vorausgesetzt, CMOS-Schaltungen ansteuern.

555-Grundlagen: Timerfunktion, MMV mit Zusatzausgang
2019 © Peter E. Burkhardt

Natürlich ist der Strom nahe +Ub am U3-Ausgang begrenzt. R3 könnte, falls nötig, auch auf bis zu 200 Ohm reduziert werden. Das hätte aber einen höheren MMV-Ruhestrom zur Folge. Bei Ub = 16 V würden dann rund 140 mA fließen (I3 + I7 + 555-Betriebsstrom).

Zusatzausgang Pin 7

Für den 555-internen Discharge-Transistor sind lt. Datenblatt als obere Grenze bis 100 mA möglich. Intern erfolgt eine Begrenzung, die den Discharge-Ausgang nahezu kurzschlussfest macht, zumindest für die kurze Zeit des Entladens von C1.

Da der Discharge-Transistor einen offenen Kollektor hat, könnte man auf die Idee kommen, den Pull-up-Widerstand R7 an eine systemfremde Spannung zu legen, also nicht an +Ub des 555. Das ist sicherlich möglich, wenn die systemfremde Spannung nicht größer als +Ub des 555 ist. Über die darüber hinausgehende Spannungsfestigkeit des Discharge-Transistors ist in den 555-Datenblättern nichts zu finden.

555-Verlustleistung

Da die 555-Ausgangstransistoren als Schalter arbeiten (Ansteuerung vom FF), muss man zur Einschätzung der maximalen Verlustleistung die Kollektor-Emitter-Sättigungsspannung in Verbindung mit dem Kollektorstrom betrachten. Bei Ub von 16 V und I3 = I7 = 100 mA ergeben sich maximal 140 mW, die von beiden Transistoren bei L an den Ausgängen U3 und U7 in Wärme umzusetzen sind. U3 und U7 bewegen sich dabei in den Grenzen von 0,6 bis 0,9 V.

Im praktischen Betrieb wurde der 555 auch im Dauer-L-Zustand (inaktiv, T1 abgelaufen) bei Ib = 140 mA kaum spürbar warm.

Abhängigkeit vom Hersteller

Ein kleiner Test ergab, dass zwei noch vorhandene 555-Exemplare aus DDR-Zeit nur etwa die Hälfte der L-Restspannung an U3 und U7 aufwiesen, im Vergleich zu 555-Exemplaren neuerer Produktion internationaler Firmen. Beim Testen der Maximalfrequenz als AMV ergab sich übrigens ebenso, dass die DDR-Typen bessere Werte hatten.

Belastungsfähigkeit U3 und U7 im H-Zustand

Wenn auch R3 (am 555-Ausgang Pin 3) und R7 (am Discharge-Ausgang Pin 7) aufgrund der möglichen Maximalströme der internen nach GND geschalteten Transistoren sehr niedrige Werte haben dürfen, ist die Belastungsfähigkeit dieser Ausgänge im H-Zustand sehr begrenzt.

Jeder Strom von +Ub über die Pull-up-Widerstände verursacht einen entsprechenden Spannungsabfall, der dem H-Pegel am U3- bzw. U7-Ausgang verloren geht. Selbst bei z.B. 200 Ohm ist die H-Spannung 4 V geringer als +Ub, wenn ein externer Strom von 20 mA entnommen werden soll. Das bedeutet aber auch, dass eine möglichst hohe Betriebsspannung vorteilhaft ist, wenn ein entsprechender H-Pegel noch erreicht werden soll.

Eine zu hohe H-Belastung wirkt sich vor allem am OC-Ausgang Pin 7 aus, da dort der H-Strom nur vom Pull-up-Widerstand R3 zu liefern ist. Der normale 555-Gegentakt-Ausgang Pin 3 ist da etwas ergiebiger, da der interne obere Zweig der Endstufe hilft, den H-Strom zu liefern.

Nochmals der wichtige Hinweis, dass bei der Messwert-Ermittlung (siehe Bild) sowohl der U3-Ausgang als auch der U7-Ausgang unbelastet, also ohne externen Lastwiderstand gegen GND betrieben wurde. Das hat aber nur Bedeutung für den H-Zustand an den Ausgängen. Der messbare High-Pegel ist also je nach Belastung geringer als +Ub.

Fazit

Die Nutzung des Discharge-Ausgangs Pin 7 als zweiter Ausgang ist problemlos möglich, auch bei relativ hoher Belastung im L-Zustand. Ebenso ist ein Pull-up-Widerstand am 555-Gegentakt-Ausgang Pin 3 ohne Nachteile anwendbar, um die U3-H-Spannung bei geringer Belastung bis nahezu an die Betriebsspannung +Ub anzuheben.

555-Grundlagen: Timerfunktion, MMV ohne Ruhestrom
2019 © Peter E. Burkhardt

MMV ohne Ruhestrom

Der normale (bipolare) 555 hat mit rund 3 mA (2 bis 15 mA lt. Datenblatt) einen Stromverbrauch, der insbesondere in Schaltungen mit Batterie störend ist. Dieser ständig fließende Ruhestrom, auch wenn die Schaltung nicht aktiv ist, lässt sich für die inaktive Phase automatisch abschalten. Der normalerweise übliche Schalter für die Batteriespannung kann entfallen.

Anwendungsprinzip

Im Ruhezustand (im stand-by) kann die 555-Stromversorgung abgeschaltet sein. Der 555 und damit die gesamte Schaltung ist inaktiv. Soll die Haltezeit des 555-MMV gestartet werden, um z.B. für eine gewisse Zeit ein Warnsignal auszugeben, muss gleichzeitig die 555-Stromversorgung zugeschaltet werden, damit der 555-MMV starten kann. Die Haltezeit des 555-Monoflops beginnt und entspricht der vom RC-Glied vorgegebenen Zeit. Während dieser Zeit funktioniert die Schaltung ganz normal als MMV ohne Stromersparnis. Ist die Haltezeit zu Ende, wird die 555-Stromversorgung wieder abgeschaltet. Die Schaltung befindet sich dann wieder im inaktiven Zustand.

Da z.B. bei einer Überwachung der inaktive Stand-by-Betrieb in der allermeisten Zeit vorherrscht, ist die Stromersparnis durch die Abschaltung beträchtlich. Es fließen nur wenige Mikroampere, die Batterie hält entsprechend lange.

Der MMV-Ruhezustand muss in Abhängigkeit der MMV-Haltezeit gesteuert werden. Das kann rein statisch über entsprechende Pegel erfolgen, d.h. Start- und Stopptaste wirken direkt, im Gegensatz zur dynamischen Steuerung, wo eine Flanke des Start- bzw. Stopp-Signals den gewünschten Vorgang auslöst.

MMV-Steuerung statisch

In der folgenden MMV-Schaltung bestimmt die MMV-Haltezeit direkt statisch, wann die Betriebsspannung zugeschaltet ist. Anders herum betrachtet: Ist der MMV-Impuls nicht vorhanden, befindet sich die Schaltung im Ruhezustand und es fließt kein Betriebsstrom. Das entspricht dem Stand-by-Betrieb.

Schaltungsbeschreibung
MMV-Zeit und Triggerung

Die MMV-Haltezeit wird wie in der MMV-Standardschaltung durch das RC-Glied R1-C1 bestimmt und ist entsprechend der gewünschten Länge des aktiven Zustands auszulegen. In der Schaltung ergeben sich ca. 2,4 Sekunden. Dieser Wert wurde gewählt, um zugehörige Spannungen messen und ablesen zu können.

Start der MMV-Zeit

Im Ruhezustand (im stand-by) ist Transistor Q1 gesperrt, da sein ansteuernder Transistor Q2 ebenfalls gesperrt ist. Q2 ist aber nur gesperrt, weil der 555 keine Betriebsspannung Ub1 erhält. Der 555-Ausgang Pin 3 kann deshalb keinen Strom liefern. Die Q2-Basis führt L-Potential, Widerstand R3 sorgt für eindeutige Verhältnisse.

Um dieses inaktive System zu wecken, muss der 555 seine Betriebsspannung erhalten. Die Aktivierung, d.h. letztendlich der Start der MMV-Zeit, erfolgt einfach dadurch, dass die Q1-Basis an Masse (GND) gelegt wird. Dies kann entweder über die Starttaste S1 oder aber auch elektronisch über einen npn-Transistor geschehen.

Sobald die Triggerspannung Utr1 auf Masse abgesenkt wird, fließt über R4 Basisstrom in die Q1-Basis. Damit steuert Q1 durch und versorgt den 555 mit Spannung Ub1.

555-Grundlagen: Timerfunktion, MMV ohne Ruhestrom
2019 © Peter E. Burkhardt

Das Potential am Threshold-Eingang Pin 6 ist beim Zuschalten von Ub1 noch Null, da der Kondensator C1 noch leer ist. Das interne 555-FF ist deshalb gesetzt. Der H-Pegel am 555-Ausgang liefert über R2 den Q2-Basis-Strom, Q2 steuert durch und versorgt jetzt Q1 mit Basisstrom über seine Kollektor-Emitter-Strecke. Die Verbindung nach Masse über Taste S1 bzw. Q3 ist nun nicht mehr nötig, die Selbsthaltung zur 555-Versorgung über Q1 ist erfüllt.

MMV-Zeit (Haltezeit)

Mit dem Aufladen von C1 über R1 beginnt die MMV-Zeit, d.h. die aktive Zeit. Spannung U3 führt H-Potential, die LED1 leuchtet. LED1 wurde als Indikator für die aktive Zeit des MMV installiert.

Das Aufladen von C1 hat aber auch ein Ende, nämlich sobald die Kondensatorspannung Uc1 die obere 555-Schwelle erreicht. Sie liegt üblicherweise bei 2 Drittel der 555-Betriebsspannung Ub1, bestimmt durch den internen Spannungsteiler 3x 5 kOhm.

Erreicht Uc1 diese obere Schwelle, wird das 555-FF zurückgesetzt, am Ausgang erscheint ein L. Das bedeutet, der Ausgangsimpuls ist zu Ende, damit ist auch die aktive 555-Zeit zu Ende.

Stand-by nach Ende der MMV-Zeit

Nachdem die MMV-Zeit abgelaufen ist, sperrt Q2 (wegen des U3-L-Potentials) und damit auch Q1. Der 555 erhält keine Betriebsspannung Ub1 mehr. Das hat zur Folge, dass die Schaltung stromlos wird. Ohne äußere Aktivierung über die Start-Taste S1 bzw. den Transistor Q3 verbleibt die Schaltung im Schlafzustand. Es fließt höchstens der sehr geringe Reststrom der gesperrten Transistoren Q1 und Q2.

Stütz-Elko für den 555

Im Schaltbild ist kein Elko für Ub1 angegeben. Das ist richtig so. Der Elko würde sonst nach Ende der MMV-Zeit dafür sorgen, dass für den 555 noch kurze Zeit eine Betriebsspannung zur Verfügung steht. Dadurch würde der 555 sofort neu starten und eine neue Haltezeit würde beginnen. Es würde also keine bleibende Abschaltung in den Stand-by-Betrieb erfolgen.

Es kann sein, dass die geschaltete Ub1 für weitere Schaltungsteile genutzt werden soll und deshalb gesiebt werden muss. Der Stützelko für die erweiterte Schaltung und deren Betriebsspannung muss dann mit einer Diode entkoppelt werden.

555-Grundlagen: Timerfunktion, MMV ohne Ruhestrom
2019 © Peter E. Burkhardt
MMV-Steuerung dynamisch (1)

Die dynamische Steuerung des MMV-Betriebszustandes hat den Vorteil, völlig unabhängig von der Länge des Tastendrucks der Start- und Stopp-Taste zu wirken. Auch die Länge des MMV-Impulses spielt keine Rolle mehr, da nur das Ende (die fallende Flanke) dieses Impulses ausgewertet wird und in der Folge die Betriebspannung abschaltet.

In der folgenden Schaltung (1) ist die Start-Taste gegen +Ub geschaltet.

Schaltungsbeschreibung
Prinzip des dynamischen Starts

Mit der Start-Taste S1 wird ausgehend von der ständig anliegenden Betriebsspannung Ub ein Energieimpuls auf die 555-Betriebsspannungsleitung Ub1 übertragen. Das geschieht über den Kondensator C3. Der Parallelwiderstand R8 entlädt C3 langsam und stellt somit für den nächsten Start definierte Anfangsbedingungen her.

Sobald Ub1 soviel Energie mitbringt, um den Hilfstransistor Q2 über R2 durchzusteuern, erhält der Längstransistor Q1 über R4 Basisstrom und wird damit ebenfalls leitend. Jetzt sind +Ub und +Ub1 verbunden, d.h. Ub1 bezieht seine Energie dauerhaft von +Ub. Es erfolgte also eine Selbsthaltung über R2-Q2-R4-Q1. Der Startimpuls über den Kondensator C3 ist nicht mehr erforderlich.

Nun reicht aber Ub1 auch für den 555 aus. Die ansteigende 555-Betriebsspannung Ub1 triggert den 555-MMV. Das bedeutet, der 555-Ausgangsimpuls U3 beginnt.

Diese Aktivzeit wird mit LED1 angezeigt. Außerdem kann der Ausgangsimpuls U3 über R10 abgegriffen werden, um in anderen (im Bild nicht dargestellten Schaltungsteilen) ausgewertet zu werden.

Zusätzlich wird über R6 der Emitterfolger Q4 durchgesteuert. Am Q4-Emitter stellt sich nahezu der 555-Ausgangspegel ein und hat jetzt noch keine weiteren Auswirkungen. Q4 ist nur als Verstärker eingesetzt, damit die folgende Stopp-Schaltung über C2 sicher funktioniert.

Prinzip des dynamischen Stopps

Mit dem Ende des 555-Ausgangsimpulses U3 wird Q4 gesperrt. C2 entlädt sich über den Q4-Emitterwiderstand R7 und die Q2 wird auf Masse gezogen. Das wiederum unterbricht die Selbsthaltung über R2. Q2 wird gesperrt und liefert keinen Basisstrom an Q1, Q1 sperrt und die Verbindung Ub nach Ub1 ist unterbrochen. Da Ub1 jetzt Null wird, ist der 555 abgeschaltet.

Das Stoppen der 555-Versorgung und damit der Übergang in den Stand-by-Betrieb wird also nur durch die fallende U3-Flanke bewirkt.

Stopp mit Stopp-Taste S2

Auch die Stopp-Taste S2 wirkt dynamisch. S2 gedrückt bedeutet, Q4 sperrt und C2 wird über R7 entladen. Dieser Impuls überträgt der Kondensator C2 auf die Q2-Basis. In der Folge werden Q2 und Q1 gesperrt und die Selbsthaltung über R2 unterbrochen. Es laufen die gleichen Vorgänge ab wie beim dynamischen Stopp verursacht durch das normale Ende des 555-Ausgangsimpulses U3.

Wird S2 während der Haltezeit gedrückt, wird der Ausgangsimpuls U3 sofort zu Null. Der Grund ist das Verschwinden der 555-Betriebsspannung Ub1. Nun ist die Schaltung wieder im Stand-by-Betrieb.

555-Grundlagen: Timerfunktion, MMV ohne Ruhestrom
2019 © Peter E. Burkhardt
Automatische Start-Stopp-Steuerung

Sowohl die Start-Taste als auch die Stopp-Taste kann mittels Transistor ersetzt werden, um damit die beschriebenen Vorgänge durch weitere Schaltungsteile automatisch auszulösen. Bei der Start-Taste S1 ist im Bild angedeutet, wie die Schnittstelle zu gestalten ist. Bezugspotential ist die Plus-Leitung +Ub und nicht wie üblich GND.

Bei der Stopp-Taste S2 reicht ein normaler npn-Transistor über der Taste gegen Masse.

MMV-Steuerung dynamisch (2)

In der folgenden ebenfalls dynamisch gesteuerten Schaltung (2) sind sowohl die Start- als auch die Stopp-Taste gegen Masse (GND) geschaltet. Das bringt Vorteile, insbesondere wenn die Tasten durch je einen Transistor ersetzt werden sollen, um eine automatische MMV-Steuerung zu bewirken.

Schaltungsbeschreibung

Hier werden nur die Änderungen gegenüber der vorigen dynamischen Steuerungsschaltung beschrieben, die mit der Start-Taste S1 gegen +Ub arbeitet.

Dynamischer Start mit Taste S1 gegen GND

Um den Startimpuls über C3 mit einer Taste gegen Masse auszulösen wurde der zusätzliche pnp-Transistor Q5 eingesetzt. Q5 ist normalerweise wegen R12 sicher gesperrt.

Mit Start-Taste S1 schaltet Q5 durch und liefert über C3 einen Impuls von +Ub nach Ub1. Nun können die gleichen Vorgänge ablaufen wie bei der obigen Schaltung. Also erhält Q2 über R2 Basistrom, Längstransistor Q1 wird durchgesteuert und die Selbsthaltung über R2 ist geschlossen. Der 555 kann seine Arbeit tun und den Ausgangsimpuls U3 entsprechend der mit R1-C1 festgelegten Haltezeit liefern.

Außer den Elementen Q5, R11 und R12 sind zum S1-Schalten mit Massebezug keine weiteren Bauelemente nötig. Selbstverständlich muss auch ein elektronischer Ersatz der Start-Taste S1 mittels Transistor Q3 massebezogen erfolgen.

Fazit zu allen MMV-Schaltungen ohne Ruhestrom

Die Abschaltung des 555-MMV während der inaktiven Zeit und auch weiterer Schaltungsteile, um Strom zu sparen, lohnt sich nur, wenn die inaktive Zeit gegenüber der aktiven MMV-Haltezeit sehr lang ist. Die Schaltung kann dann monate- oder jahrelang im Stand-by schlafen und belastet die Batterie in dieser Zeit nicht. Der Batteriewechsel ist ggf. nur durch die begrenzte Lagerfähigkeit nötig.

Besteht wirklich einmal die Notwendigkeit der 555-Aktivierung, z.B. wegen eines nötigen Alarms bei Überwachungsaufgaben, leistet die Schaltung das, was sie soll, ohne in der Zwischenzeit die Batterien leer zu saugen.

Im Vergleich der 3 Schaltungen ist zwar die letzte am aufwändigsten, aber auch zugleich die sicherste. Ein Hängenbleiben von Tasten, ein zu langer Tastendruck oder sonstige ungewollte Schaltungszustände wirken sich nicht negativ auf die Schaltungssicherheit aus.

Im 555-Thema "555 als Zeitgeber" sind weitere "Timer mit Stand-by ohne Strom" beschrieben.

555-Grundlagen: Timerfunktion, invertierender MMV
2017 © Peter E. Burkhardt

Invertierender MMV

Trotz der universell nutzbaren inneren Schaltung des 555 sind seine Anschlüsse schaltungstechnisch für die Anwendung als MMV, AMV oder Fensterkomparator eindeutig festgelegt. Der 555 lässt aber auch Schaltungen zu, die völlig anders arbeiten. Dazu gehört der "invertierende" MMV.

Prinzip des "invertierenden" MMV (A, Bild links)

Während der normale 555-MMV mit L-aktivem Triggerimpuls einen H-aktiven Ausgangsimpuls liefert, ist es beim "invertierenden" MMV genau umgekehrt. Dieser triggert mit einem H-aktiven Impuls und liefert einen L-aktiven Ausgangsimpuls.

Das ist nur möglich, weil die zwei 555-Komparatoren völlig symmetrisch zur 555-Betriebsspannung arbeiten. Die Funktion des Trigger-Komparators (K2) wird jetzt vom Treshold-Komparator (K1) übernommen und umgekehrt. Das heißt aber auch, der Threshold-Eingang Pin 6 ist jetzt der Trigger-Eingang und der Trigger-Eingang Pin 2 wird zum Threshold-Eingang.

Die MMV-Haltezeit wird nicht von der Ladezeit des Kondensators bestimmt, sondern von der Entladezeit. Außerdem ist diese Entladezeit nicht auf GND, sondern auf +Ub bezogen.

Inaktiver Zustand

Im inaktiven Zustand des invertierenden MMV liegt Pin 6 (das Triggersignal) auf L (GND), der Ausgang bleibt auf H (+Ub). Der Kondensator C ist über R2, D1 und R aufgeladen.

Triggern und C-Entladen (Tm)

Wenn der H-aktive Triggerimpuls am Pin 6 die obere 2/3-Schwelle erreicht, wird das 555-FF rückgesetzt, der 555-Ausgang schaltet auf L und der MMV-Impuls (die Haltezeit Tm) beginnt. Jetzt wird C über den zeitbestimmenden Widerstand R und den L-führenden 555-Ausgang entladen. Dabei ist D1 gesperrt.

Tm-Ende

Das C-Entladen dauert an, bis die Kondensatorspannung Uc die untere 1/3-Schwelle erreicht. In diesem Moment wird das 555-FF gesetzt, der 555-Ausgang schaltet wieder auf H, die Haltezeit Tm ist zu Ende.

C-Laden und inaktiver Zustand

Mit H am Ausgang wird C über D1 und R2 wieder schnell auf +Ub geladen und der inaktive Zustand des invertierenden MMV ist wieder erreicht.

Haltezeit Tm

Die Haltezeit Tm berechnet sich genau wie beim normalen MMV mit R * C * 1,1. Da ja alles invertiert abläuft, wird die Haltezeit Tm vom C-Entladen ab +Ub bis 1/3 von Ub bestimmt. Der Spannungsunterschied ist also genauso 0,67*Ub wie beim normalen MMV.

555-Grundlagen: Timerfunktion, invertierender MMV
2017 © Peter E. Burkhardt
Triggerimpuls-Länge

Der H-aktive Triggerimpuls sollte auch hier kürzer als die Haltezeit Tm sein. Ist da nicht der Fall, muss die L/H-Flanke des Triggerimpulses differenziert werden. Dazu ist das Differenzierglied C1-R1 gegen GND referenziert (beim normalen MMV gegen +Ub). Diode D1 schneidet hier negative Spitzen gegenüber GND ab, so dass Pin 6 keine negativere Spannung als -0,7 V erhält.

Ist der Triggerimpuls kürzer als Tm, können C1, R1 und D1 entfallen.

Ausgang

Damit eine zusätzliche Last an Ua nicht das C-Entladen (Tm) und C-Laden beeinflusst, sollte der OC des Entladetransistors Qdis als Impulsausgang benutzt werden (Ua1). Zusätzlicher Vorteil ist, dass die Spannung +Ub1 nicht identisch sein muss mit +Ub des 555. Somit ist z.B. eine Anpassung an 5V-Systeme (TTL oder CMOS) leicht möglich.

Nachteil durch unvollständige C-Aufladung

Nach Ende von Tm erfolgt das C-Aufladen in 3 Etappen, und zwar zuerst schnell über D1 von Ua aus und zusätzlich über R2 von +Ub aus, bei Erreichen des Ua-H-Pegels nur noch über R2 und D1 und schließlich zuletzt nur noch über R2 + R, da D1 sperrt, kurz bevor Uc fast aufgeladen ist. Die letzte C-Auflade-Etappe dauert dabei durch den hochohmigen Widerstand R am längsten.

Das bedeutet, wird kurz nach Tm-Ende erneut getriggert und damit eine neue Haltezeit Tm aktiviert, ist die neue Haltezeit etwas kürzer, da C mehr oder weniger noch nicht vollständig aufgeladen war.

Dieser Fehler ist zwar nur gering, kann aber nachteilig sein, wenn Tm präzise bei jeder Triggerung gleich lang sein muss.

Das heißt, die Präzision der Haltezeit Tm hängt von der Wartezeit bis zum nächsten Triggerimpuls ab, Zusätzlich hat auch die Ua-Belastung (Last-R vom Pin 3 nach GND) einen Einfluss auf das C-Laden, da der H-Pegel des 555-Ausgangs belastungsabhängig ist.

555-Grundlagen: Timerfunktion, invertierender MMV
2017 © Peter E. Burkhardt
Erweiterter "invertierender" MMV (B, Bild rechts)

Im Bild rechts ist eine verbesserte Schaltung des invertierenden MMV gezeigt. Der Nachteil, dass der zeitbestimmende Kondensator C bei erneutem Monoflop-Start nicht vollständig aufgeladen ist, wird durch den Transistor Q1 soweit wie möglich vermieden.

Beim normalen MMV wird der zeitbestimmende Kondensator über den 555-internen Entladetransistor Qdis nach GND entladen, wenn die Monoflop-Zeit Tm zu Ende ist. Beim invertierenden MMV muss C nicht entladen werden, sondern auf die Betriebsspannung +Ub aufgeladen werden.

C-Aufladen

Dieses C-Aufladen kann aber trotzdem über den Entladetransistor Qdis gesteuert werden. Sobald Qdis sperrt (d.h. der L-aktive Ua-Impuls geht auf H), wird Q1 über den Inverter Q2 durchgesteuert. Dadurch lädt sich C schlagartig auf +Ub auf.

C-Entladen

Das C-Entladen erfolgt über den zeitbestimmenden Widerstand R nach GND. Das hat den Vorteil, dass sowohl C als auch R an GND liegen.

Ausgang Ua

In dieser Schaltung wird der 555-Ausgang Pin 3 nicht für andere Schaltfunktionen benötigt. Deshalb kann der Ausgang wie beim normalen MMV entsprechend der 555-Spezifikation beschaltet werden. Zusätzlich hat der L-aktive Ausgangsimpuls den Vorteil, dass Lasten von +Ub nach GND unmittelbar vom 555 geschaltet werden können.

Fazit

Die verbesserte Schaltung des invertierenden MMV liefert saubere Verhältnisse. C wird nahezu vollständig und schnell aufgeladen, eine erneute Triggerung ist sofort wieder möglich. C wird über R nach GND ohne Umwege entladen, die Monoflop-Zeit ist entsprechend präzise. Bei Anwendung des invertierenden MMV sollte nur diese verbesserte Schaltung zum Einsatz kommen.

555-Grundlagen: Timerfunktion, invertierender MMV
2017 © Peter E. Burkhardt

Invertierender MMV, nachtriggerbar

Der 555 ist nicht retriggerbar, d.h. noch während der MMV-Haltezeit eintreffende Triggerimpulse haben keine Auswirkung auf die Länge des laufenden MMV-Ausgangsimpulses. Mit etwas Zusatzaufwand ist das Nachtriggern aber trotzdem möglich, Beispiele siehe "Nach-Triggerung (Retriggerbare Monoflops)".

Auch der invertierende 555-MMV kann retriggerbar gemacht werden. Die folgenden beiden Schaltungen zeigen einerseits (links im Bild), wie sich der invertierende MMV bei statischer Triggerung verhält, andererseits (rechts im Bild), wie das Nachtriggern realisiert werden kann.

Invertierender MMV, statisch nachtriggerbar (A, Bild links)
Triggern statisch mit Taste gegen +Ub

Wie schon gezeigt ist beim invertierenden MMV der Threshold-Eingang Pin 6 für den Start der Monoflop-Zeit Tm zu benutzen. Erreicht die steigende UTr-Flanke (ausgelöst durch Taste S1 oder durchgeschalteten Transistor Q) 2/3 von +Ub, wird das C-Entladen ausgelöst und die Monoflop-Zeit Tm beginnt.

S1-Prellen

Sollte z.B. die Taste S1 prellen, hat dies keine Auswirkungen auf die gestartete Zeit Tm, solange das Prellen innerhalb von Tm erfolgt. Das S1-Prellen wird also wirksam unterdrückt.

Triggerimpuls länger als Tm

Liegt der Triggerimpuls UTr über die Zeit Tm hinaus auf H-Pegel, verlängert dies die Monoflop-Zeit Tm, und zwar solange, wie UTr H-Pegel führt.

Mit einem Schalter, der Taste T1 überbrückt, könnte also der MMV am Ausgang dauernd auf L gezwungen werden. Anwendung wäre der Treppenhausautomat, der neben dem "Minutenlicht" auch Dauerlicht zulässt.

555-Grundlagen: Timerfunktion, invertierender MMV
2017 © Peter E. Burkhardt
Invertierender MMV, dynamisch nachtriggerbar (B, Bild rechts)
Triggern dynamisch mit Taste gegen +Ub (Differenzierung des Triggersignals)

Damit nur der Anfang des Triggersignals die Zeit Tm startet, muss die L/H-Flanke von Us1 (rechts im Bild) differenziert werden. Das geschieht mit C1 und R1. Der erzeugte Impuls UTr startet dann die Zeit Tm. Negative Spitzen unterhalb GND, verursacht durch die fallende Flanke von Us1, werden mit Diode D1 begrenzt. R2 hält den Eingang auf GND, wenn kein Triggersignal Us1 anliegt.

Nachtriggern

Damit das Nachtriggern funktioniert, muss jeder Triggerimpuls auch während der Tm-Zeit die Monoflop-Zeit Tm neu starten. Das erledigt Transistor Q3, der bei jedem Triggerimpuls durchgeschaltet wird und somit auch Q1 durchschaltet. Das bewirkt aber, dass der zeitbestimmende Kondensator C wie gewünscht auf +Ub aufgeladen wird. Tm beginnt neu.

Was verlängert die Zeit Tm (Ua-L-Zeit)?

Normalerweise soll die Monoflop-Zeit ausschließlich von der Zeitkonstante R * C abhängen. Beim nachtriggerbaren invertierenden MMV (wie im Bild rechts) haben 3 Vorgänge auf die Tm-Zeit Einfluss:

Anwendung des nachtriggerbaren invertierenden MMV zur Impulsüberwachung

Das Nachtriggern des invertierenden MMV kann, wie beim normalen nachtriggerbaren MMV auch, zur Impulsüberwachung eingesetzt werden. Laufend eintreffende Triggerimpulse verlängern laufend die Ua-L-Zeit, der 555-Ausgang bleibt auf L. Fehlt aber ein Impuls (d.h. eine Nachtriggerung), geht der Ausgang auf H und signalisiert so den Fehler. Dazu muss natürlich die Tm-Zeitkonstante entsprechend der zu überwachenden Frequenz gewählt werden. Soll z.B. das 50Hz-Netz überwacht werden, reicht Tm = 25 ms aus, um bei Ausfall einer einzelnen halben Netzperiode den Fehler anzeigen zu lassen.

555-Grundlagen: Timerfunktion, AMV-Grundschaltung
2010 © Peter E. Burkhardt

Astabiler Multivibrator (AMV)

AMV, Grundschaltung

Prinzip des astabilen Multivibrators (AMV)

Die astabile Kippschaltung kennt keinen dauernd stabilen Zustand während des normalen Betriebs. Sofort nach dem Einschalten oder einer Freigabe wechselt die Ausgangsspannung ständig zwischen High (H) und Low (L). H- und L-Zeit werden durch die Lade- und Entladezeit eines RC-Gliedes bestimmt. Die Kippschaltung pendelt also immer zwischen zwei quasi-stabilen Zuständen, bis das Ausschalten erfolgt oder die Freigabe zurückgenommen wird.

Schalter S1 im folgenden Bild ist nur vorhanden, um den verlängerten ersten AMV-Impuls (T0) darstellen zu können. S1 ist für den normalen AMV-Betrieb nicht erforderlich.

Triggerung, um eine Impulsfolge zu erhalten

Der im vorigen Abschnitt beschriebene monostabile Mulitivibrator wird über Triggereingang Pin 2 angestoßen, um einen Impuls zu erzeugen. Damit die Impulsfolge des AMV entsteht, wird hier die Kondensatorspannung Uc als Triggerspannung verwendet.

Pin 2 ist mit Uc verbunden. Sobald Uc am Ende des ersten Lade-/Entladezyklus unter den Triggerpegel fällt, wird der Kondensator wieder aufgeladen und damit ein neuer Lade-/Entladezyklus ausgelöst. Es entsteht wie gewünscht am Ausgang eine kontinuierliche Impulsfolge.

AMV, Grundschaltung

Funktionsweise des AMV
Stop-Zustand

Damit der astabile Multivibrator nach dem Einschalten nicht sofort astabil schwingt, ist ein Start/Stop-Schalter S1 vorgesehen. Im Stop-Zustand ist S1 geschlossen und legt Reset-Eingang 4 auf L (GND). Das FF des 555 ist rückgesetzt, Output-Signal Ua führt L-Pegel, Discharge Pin 7 führt ebenfalls L (Entlade­transistor Qdis durchgesteuert). Der zeitbestimmende Kondensator C ist entladen, die Spannung am Threshold-Eingang 6 und damit am Trigger-Eingang 2 ist fast Null. Solange Reset mit L aktiv ist, ändert sich an diesem Zustand nichts.

Wird S1 weggelassen, schwingt der AMV sofort mit Einschalten von Ub. Ohne S1 kann auch R3 entfallen. Reset 4 liegt dann an Ub.

Control-Voltage-Eingang 5 am oberen Komparator wird nicht benutzt und ist gegen Störungen abgeblockt. Die Kontrollspannung bleibt von außen unbeeinflusst und hat den Wert 2/3 von Ub, weil sie am oberen Drittel des 3-teiligen internen Spannungsteilers liegt.

Start des Multivibrators

Sobald S1 öffnet (Start), liegt Reset-Eingang 4 auf H (wegen Pull-up-Widerstand R3) und gibt damit das FF frei. Der invertierende Trigger-Eingang 2 führt L-Pegel, damit liegt am internen FF-Setz-Eingang H. Das FF wird gesetzt. Daraus folgt Q = Ua = H, der erste Ausgangsimpuls beginnt. Intern ist jetzt /Q = L, der Entladetransistor wird gesperrt. Nun kann sich C über Ra + Rb nach einer e-Funktion aufladen.

Aufladung (H-Zeit)

Die Aufladung von C über Ra + Rb hält an, bis die Kondensatorspannung UC die Schaltschwelle am Threshold-Eingang 6 erreicht. Diese Schwelle beträgt 2/3 von Ub, da der Vergleichseingang (-) des oberen Komparators am oberen Drittel des Spannungsteilers liegt.

555-Grundlagen: Timerfunktion, AMV-Grundschaltung
2010 © Peter E. Burkhardt
Erreichen der oberen Schaltschwelle

Mit Erreichen der oberen Schaltschwelle kippt der obere Komparatorausgang auf H und setzt das FF über den internen Reset-Eingang R zurück. Daraus folgt Q = Ua = L, die H-Zeit am Ausgang ist zu Ende. Intern ist jetzt /Q = H, der Entladetransistor wird durchgesteuert.

Entladung (L-Zeit)

Mit Durchsteuern des Entladetransistors wird das Potential zwischen Ra und Rb auf Masse gezogen. Der Entladevorgang beginnt, da sich C über Rb entladen kann. Das bedeutet, daß nun bei fallender Uc auch das interne Rücksetzsignal R verschwindet. Das ändert aber am Zustand des FF noch nichts.

Erreichen der unteren Schaltschwelle

Die Entladung von C über Rb hält an, bis die Kondensatorspannung Uc die Trigger-Schwelle an Pin 2 erreicht. Diese Trigger-Schwelle beträgt 1/3 von Ub, da der Vergleichseingang (+) des unteren Komparators am unteren Drittel des Spannungsteilers liegt.

Sobald Uc unter die Trigger-Schwelle fällt, kippt der untere Komparatorausgang auf H und setzt das FF über den internen Setz-Eingang S auf H. Daraus folgt Q = Ua = H, der nächste Ausgangsimpuls beginnt. Intern ist jetzt /Q = L, der Entladetransistor wird wieder gesperrt. Nun kann sich auch C über Ra + Rb wieder aufladen.

Periodische Auf- und Entladung

Die Aufladung erfolgt wieder bis zur Schaltschwelle an Pin 6, die Entladung bis zur Trigger-Schwelle an Pin 2 usw. So pendelt also die Kondensatorspannung Uc ständig zwischen 1/3 von Ub und 2/3 von Ub hin und her. Verbunden damit ist am 555-Ausgang 3 eine Impulsfolge, Ua führt während der Aufladung H und während der Entladung L.

Stop des Multivibrators

Sobald S1 geschlossen wird, liegt der Reset-Eingang 4 wieder auf L (GND). Das FF des 555 wird sofort rückgesetzt, egal in welchem Zustand es sich vorher befand. Output-Signal Ua führt nun dauerhaft L-Pegel, Discharge 7 führt ebenfalls L (Entlade­transistor Qdis durchgesteuert). Eine evtl. vorhandene Kondensatorspannung Uc wird über Rb abgebaut und der astabile Multivibrator befindet sich wieder im Stop-Zustand.

555-Grundlagen: Timerfunktion, AMV-Grundschaltung
2010 © Peter E. Burkhardt
Berechnung der Impulszeiten und Frequenz

Da für Aufladung (H-Zeit) und Entladung (L-Zeit) unterschiedliche Pfade wirken, muss für die Ausgangsimpulsfolge die Periodendauer T aus den Einzelzeiten TH und TL berechnet werden.

Die erste Ladezeit ist länger, da C sich von Uc = 0 beginnend aufladen muss. Diese Ladezeit entspricht einem MMV-Impuls.

T0 = 1,1 * (Ra + Rb) * C

(5)   H-Zeit nach Start

Die folgenden Lade- und Entladezeiten werden vom Pendeln zwischen 1/3 und 2/3 von Ub bestimmt:

TH = (Ra + Rb) * C * ln 2 und TL = Rb * C * ln 2, daraus folgt:

TH = 0,693 * (Ra + Rb) * C
TL = 0,693 * Rb * C

(6)
(7)
  H-Zeit
L-Zeit

Die Periodendauer errechnet sich aus der Summe dieser Zeiten:

T = TH + TL, daraus folgt mit (6) und (7):

T = 0,693 * (Ra + 2 * Rb) * C

(8)   Periodendauer

Mit f = 1 / T ist die Frequenz gegeben:

f = 1,443 / ((Ra + 2 * Rb) * C)

(9)   Frequenz

Die Gleichungen gelten für ideale Voraussetzungen: Komparatoren ohne Offset-Spannung und ohne Eingangsstrom sowie verzögerungsfrei, Entladetransistor ohne Restspannung und ohne Reststrom, Schalt-Schwellen 1/3 und 2/3 von Ub, ideale Bauelemente R und C sowie gleichbleibende Temperatur. Allerdings reicht die Rechengenauigkeit für die Praxis vollkommen aus.

Stabilität der Frequenz

Die Betriebspannung Ub hat prinzipbedingt auf die Frequenz wenig Einfluss. Die Frequenz ist bei 15 V mit typisch 0,3 % pro Volt angegeben. Die Temperaturabhängigkeit beträgt typisch 0,015 % pro °C (150 ppm/°C).

Größeren Einfluß haben die Exemplarstreuungen des 555. Für die Schwellspannung an Pin 5 werden recht große Toleranzbereiche angegeben. Ist eine genaue Impulsfrequenz gefordert, muss mindestens einer der Widerstände Ra oder Rb abgleichbar sein.

Dimensionierung des RC-Gliedes

Nach Gl. (9) wird die Frequenz von C, Ra und Rb bestimmt. Da für den Threshold-Eingang 6 bei Erreichen der 2/3-Schwelle bereits ein Strom von typisch 0,1 µA genügt, kann der Lade-R  groß sein, ohne dass zuviel vom Ladestrom abgezweigt wird. Bei Ub = 15 V und R = 10 MΩ fließen bei 2/3-Schwelle 0,5 µA. Davon braucht Pin 6 nur 0,1 µA. Also stehen immer noch 0,4 µA kurz vor dem Umschaltpunkt für das Laden des Kondensators zur Verfügung. Damit kann sicher die 2/3-Schwelle erreicht werden. Die Leckströme des Entladetransistors und Kondensators sind dabei nicht berücksichtigt.

Im Datenblatt zum NE555 wird für Ra + Rb ein Maximalwert von 20 MΩ (15 V) bzw. 3,5 MΩ (5 V) genannt. Der Triggerstrom hat keinen nachteiligen Einfluss, er fließt aus dem 555 heraus und könnte höchstens kurz vor dem Triggern die Entladezeit von C verlängern. Der untere Wert für Ra sollte nicht kleiner als 1 kΩ sein. So wird der Entladetransistor nicht zu sehr belastet, wenn Ua dauerhaft auf L liegt und der Entladetransistor durchgesteuert ist (L-Zeit im Stop-Zustand).

Der Lade-C darf beliebig groß sein, wenn der Leckstrom des Kondensators nicht zu groß wird. Der Leckstrom verringert die mit Gl. (9) berechnete Ausgangsfrequenz. Außerdem muss auf jeden Fall trotz des Leckstroms die 2/3-Schwelle erreicht werden können. Besonders ungünstig sind Elkos in Verbindung mit einem hochohmigen Lade-R. Das setzt Grenzen für eine niedrige Impulsfrequenz. Allerdings sind hier die Anforderungen nicht so hoch wie beim MMV, da so niedrige Frequenzen kaum verlangt sind.

Für den kleinstmöglichen Lade-C (mit 1 kΩ für hohe Frequenz) sind auch hier die internen Lauf- und Reaktionszeiten des 555 und Streukapazitäten der Schaltung maßgebend.

Folgende Werte sind für sicheren Betrieb zu empfehlen (Maximalbereich in Klammern):

555-Grundlagen: Timerfunktion, AMV-Grundschaltung
2010 © Peter E. Burkhardt

Die obere Frequenzgrenze ist stark vom 555-Exemplar und auch vom praktischen Aufbau der Schaltung abhängig. 500 kHz werden zwar im Datenblatt genannt. Für einen sicheren Betrieb mit wohlgeformten Ausgangsimpulsen sollte man aber nicht wesentlich mehr als 100 kHz planen.

Einfluß der Trigger-Verzögerung (555-Fehler)

Praktische Messungen am NE555 (und anderen) ergaben, dass die Entladezeit von C nicht beliebig verkleinert werden kann, wenn die obigen Formeln gültig bleiben sollen. Der untere Schwellwert 1/3 von Ub wird wesentlich unterschritten, wenn die Entladezeit zu kurz wird. Ist die Entladekurve zu steil (zu kurze L-Zeit Ua), kann offensichtlich der Triggereingang 2 nicht schnell genug die Information zum Ausgang des 555 durchreichen, um den internen Ladetransistor zu sperren. Der Entladeimpuls schießt gewissermaßen über das Ziel 1/3 von Ub hinaus und landet bei einem wesentlich kleineren Spannungswert, bevor die Umschaltung erfolgt und eine neue Ladung beginnt.

Bei manchen 555-Exemplaren wurde diese Vergrößerung von Ucss schon bei 17 µs, bei anderen erst bei 6 µs Entladezeit gemessen. Da Rb die Entladezeit bestimmt, muss er mindenstens so groß gewählt werden, dass sich keine Veränderung der unteren Triggerschwelle ergibt. Die Auf- und Entladung des Kondensators muss sich also im Bereich 1/3 bis 2/3 von Ub bewegen.

Die obere Frequenzgrenze wird unter diesen Bedingungen drastisch reduziert, wenn genaue Ergebnisse gefordert sind. Dagegen ist die Spannungsabhängigkeit der Frequenz im Bereich Ub = 4,5 ... 16 V minimal, solange eine exakte Lade-/Entlade-Umschaltung erfolgt.

Die Entladezeit wird auch wesentlich von C bestimmt. Je größer C ist, desto größer ist auch die Entladezeit, selbst wenn Rb = 0 ist. Ab C = 100 nF gab es bei den meisten getesteten 555 keine Einschränkungen bezüglich unterer Schaltschwelle.

Nur wenn die Umschaltung exakt erfolgt, sind die AMV-Gleichungen gültig. In der Praxis sind trotzdem weit höhere Generator-Frequenzen erreichbar, aber eben nicht exakt berechenbar.

Besondere Bedeutung hat dieses Verhalten z. B., wenn der 555 für die Kondensatormessung eingesetzt wird. Soll die H-Impulsbreite von Ua als Maß für die Kondensatoraufladung und damit für den Wert des Kondensators C = Cx dienen, müssen die Schaltschwellen für den jeweiligen Meßbereich eindeutig und stabil sein. Eine Abhängigkeit der unteren Schaltschwelle von der Frequenz darf es also nicht geben.

Andererseits kann man bei niedriger Frequenz bzw. großem Lade-C für bestimmte AMV-Anwendungen auf Rb verzichten und trotzdem die Frequenzunabhängikeit von Ub erhalten.

555-Grundlagen: Timerfunktion, AMV-Grundschaltung
2010 © Peter E. Burkhardt
Tastgrad (duty cycle)

Der Tastgrad ist als das Verhältnis der Impulsdauer zur Periodendauer definiert. Impulsdauer ist die Zeit, wie lange sich das Rechtecksignal auf H-Pegel (H = High) befindet. Die Periodendauer umfasst beim Rechtecksignal eine H-Zeit und eine L-Zeit. Danach wiederholt sich diese Impulsfolge. Dieses kleinste Intervall des sich wiederholenden Vorgangs wird auch als Schwingung oder Welle bezeichnet.

Tastgrad und Einschaltdauer in Zahlen

Für 0 % Einschaltdauer ergibt sich ein Tastgrad von 0 (Null), für 100 % Einschaltdauer ein Tastgrad von 1. Sind H-Zeit (Ein-Zeit) und L-Zeit (Aus-Zeit) gleich groß, ist der Tastgrad D = 0,5 (50 % Einschaltdauer). Unter Einschaltdauer ist also die Zeit für das Vorhandensein der Spannung oder eines Stroms zu verstehen. Das entspricht der Impulsdauer innerhalb einer Rechteckschwingung. Die Einschaltdauer kann also 0 bis 100 % betragen, und zwar in Prozent von der gesamten Rechteckschwingung (Periodendauer).

Zum Begriff "Tastverhältnis"

Der Begriff "Tastverhältnis" ist nicht einheitlich definiert. Teilweise wird das Tastverhältnis dem Tastgrad gleichgesetzt. Unter Tastverhältnis wurde aber auch das Ein-Aus-Verhältnis, also das Verhältnis von H-Zeit zur L-Zeit, verstanden. Der Wertebereich erstreckte sich dabei auf 0 bis unendlich.

Um Missverständnissen vorzubeugen soll im Folgenden nur noch vom Tastgrad (0...1) oder der Einschaltdauer (0...100 %) die Rede sein.

Berechnung des Tastgrads beim AMV

Da C über Ra + Rb geladen, aber nur über Rb entladen wird, ist die H-Zeit der Impulsfolge immer größer als die L-Zeit. Der Tastgrad D der Rechteckwelle kann wie folgt berechnet werden:

D = TH / (TH + TL) = (Ra + Rb) / (Ra + 2 * Rb) < 0,5

(10)   Tastgrad

Sind der gewünschte Tastgrad D, die Frequenz f und der Kondensator C gegeben, errechnen sich Ra und Rb wie folgt:

Ra = (2 * D - 1) / (0,693 * f * C)
Rb = (1 - D) / (0,693 * f * C)

(11)
(12)
  Ra > 0, deshalb D > 0,5

 

Da Ra schaltungstechnisch nicht Null werden darf (Bei Ra = 0 entsteht beim Entladen von C ein Kurzschluss von +Ub über den Entladetransistor Qdis nach GND.), ergibt sich automatisch, dass der Tastgrad D kleiner als 0,5 ist. Als unterer Grenzwert sollte Ra = 1 kΩ wegen der Belastung des Entladetransistors gewählt werden.

Ein Tastgrad von 0,5 kann nur näherungsweise erreicht werden, wenn Rb >> Ra dimensioniert wird.

Anwendung

AMVs mit dem 555 eignen sich allgemein als Impuls-Frequenzgeber, wenn keine zu hohen Frequenzen verlangt werden. Die Genauigkeit ist hoch und reicht auch ohne stabilisierte Betriebsspannung für viele Anwendungen aus.

555-Grundlagen: Timerfunktion, AMV-Grundschaltung
2018 © Peter E. Burkhardt
AMV ohne verlängertem Startimpuls

Die Eigenschaft, dass beim AMV der erste H-Impuls nach dem Start oder Einschalten der Betriebsspannung länger ist als alle folgenden, ist manchmal nicht erwünscht. Die folgende Schaltung sorgt dafür, dass auch der erste Impuls näherungsweise die gleiche Dauer hat.

Schaltungsbeschreibung

Parallel zum zeitbestimmenden RC-Glied Ra-Rb-C ist ein Spannungsteiler geschaltet, der die Betriebsspannung Ub so aufteilt, dass 1/3 von Ub zur Verfügung steht. Diese Teilspannung wird über Diode D1 an den Kondensator C übertragen. Das hat zur Folge, dass C auf knapp 1/3 von Ub (vermindert um die Diodenfluss-Spannung) aufgeladen ist. Der Spannungswert 1/3 von Ub ist auch die untere 555-Schwelle, ab der normalerweise mit der C-Aufladung die H-Impulszeit am 555-Ausgang beginnt. Somit muss C beim ersten Impuls nicht von GND aus über Ra-Rb aufgeladen werden.

Das bedeutet, der erste Impuls ist genauso lang wie alle folgenden.

Die Fluss-Spannung von D1 verfälscht den zu übertragenden Spannungswert etwas. Wird eine Schottky-Diode eingesetzt, ist der Fehler geringer.

Fazit zur Startimpuls-Korrektur

Mit nur 3 Bauelementen kann der Nachteil des längeren ersten AMV-Impulses beseitigt werden. Bei den meisten Anwendungen ist diese Korrektur nicht erforderlich.

555-Grundlagen: Timerfunktion, AMV-Maximalfrequenz
2011 © Peter E. Burkhardt

AMV, Maximalfrequenz

Die erzielbare Maximalfrequenz als AVM hängt zum einen vom 555-Exemplar, zum anderen aber auch von der Beschaltung (Ra, Rb, C) und von der geforderten Genauigkeit ab. Mit der folgenden Schaltung wurde ermittelt, welche Maximalfrequenz sich ergibt, wenn die Einhaltung der unteren Schaltschwelle (1/3 von Ub) keine Rolle spielt.

AMV, Maximalfrequenz und 555-Fehler

Für gute Messbarkeit ist dem 555 ein D-FF nachgeschaltet (Der 2. D-FF im 4013 wird nicht benutzt.). Die sich ergebende Impulsfolge mit Tastgrad 0,5 lässt sich am Oszi besser auswerten. In der folgenden Tabelle ist die ermittelte Ua-Frequenz am 555-Ausgang angegeben.

Ub C Ra Rb NE555N (1) NE555N (2) B555 (DDR) TS555CN (CMOS)
6 V 0 1 kΩ 0 310 kHz 250 kHz 1250 kHz 4350 kHz
6 V 1 nF 1 kΩ 0 310 kHz 250 kHz   555 kHz   715 kHz
6 V 0 1 kΩ 100 Ω 310 kHz 250 kHz 1250 kHz 4400 kHz
6 V 1 nF 1 kΩ 100 Ω 360 kHz 278 kHz   770 kHz   715 kHz
6 V 0 220 Ω 0 360 kHz 270 kHz   800 kHz 4900 kHz
6 V 1 nF 220 Ω 0 415 kHz 322 kHz   910 kHz 2200 kHz
6 V 0 220 Ω 100 Ω 360 kHz 278 kHz   815 kHz 4500 kHz
6 V 1 nF 220 Ω 100 Ω 525 kHz 415 kHz 1140 kHz 1560 kHz

Ub = 6 V ist deshalb gewählt, weil tendenziell bei dieser Spannung die Frequenz am höchsten ist. Die Ub-Abhängigkeit der Frequenz ist auf die ungewöhnliche Beschaltung (C, Rb teilweise 0) zurückzuführen. Der 555 schwingt teilweise nur mit der Schaltkapazität (C = 0). Außerdem wirkt mit Rb = 0 nur noch der Innenwiderstand des Entladetransistors Qdis (vom C-Innenwiderstand mal abgesehen), so dass die kurze C-Entladung zum schon weiter oben geschilderten 555-Fehler führt.

Im Bild ist der Fehler dargestellt (unteres Diagramm). Der notwendige Rb bei gegebener minimaler Entladezeit TL und bei gegebenen Kondensator C kann berechnet werden. Die Formel (Bild) kann allerdings das Schaltvermögen von Qdis nicht berücksichtigen, ebenso sind zusätzliche Fehler bei kleinem Kondensator zu erwarten.

Für gute Einhaltung der Schaltschwellen und damit gute Ub-Unabhängigkeit der Ua-Frequenz sollte TL mit mindestens 20 µs vorgegeben werden. Nur dann spielen Exemplar-Streuungen des 555 diesbezüglich keine Rolle mehr. Ebenso ist es sinnvoll, C nicht kleiner als 10 nF zu wählen. Besser sind 100 nF, da kann Rb auch Null sein, ohne dass die untere Schaltschwelle unterschritten wird. In diesem Fall wirkt der Innenwiderstand von Qdis zeitbestimmend.

Spielt das aber alles keine Rolle und ist nur eine möglichst hohe Festfrequenz bei konstanter Ub gefragt, kann die Tabelle als Richtschnur dienen. Die Abhängigkeit vom 555-Exemplar und vom Hersteller ist ziemlich groß. Der DDR-Typ vom ehemaligen HFO (Halbleiterwerk Frankfurt/Oder, B555 entspricht LM555) zeigte die besten Ergebnisse. Zum Vergleich ist noch ein CMOS-555 angegeben, der generell höhere Frequenzen liefert.

 

555-Grundlagen: Timerfunktion, AMV-Schaltschwelle auf GND
2018 © Peter E. Burkhardt

AMV, Schaltschwelle auf GND

Prinzip

Die untere Schaltschwelle des 555-AMV ist bei hoher Frequenz bzw. kurzer C-Entladezeit nicht mehr 1/3 von Ub, sondern wird regelmäßig mehr oder weniger unterschritten. Besonders Schaltungen mit langer H-Zeit bei möglichst kurzer L-Zeit und gleichzeitig großem Frequenzbereich (z.B. umschaltbare C) sind deshalb schwierig zu dimensionieren, wenn die untere Schaltschwelle stabil bleiben soll. 

Schaltungstechnisch kann man versuchen, die untere Schaltschwelle auf GND zu legen. Dadurch ist die Schaltung zwar nicht mehr frequenzstabil in Abhängigkeit von der Betriebsspannung Ub, sie hat aber GND als unteren Schwellwert über einen großen Frequenzbereich hinweg.

Die einfachste Lösung ist, den frequenzbestimmenden Kondensator C so schnell zu entladen, dass der 555 bei seiner nominalen 1/3-Schwelle noch nicht reagieren kann. Das heißt, die Kondensatorspannung muss schon nahezu Null sein, ehe das 555-FF schaltet und eine neue C-Aufladung beginnt. Ist allerdings die C-Entladung noch kürzer als die Reaktionszeit des 555, ergibt sich eine Zeitverzögerung (Delay-Time). In dieser Zeit ist der Kondensator C völlig entladen, d.h. Uc ist Null. Erst wenn das 555-FF schaltet und den Entladetransistor Qdis wieder sperrt, kann sich C wieder aufladen und ein neuer AMV-Zyklus beginnt.

AMV mit C-Entladung ohne Widerstand

Die Entladezeit eines kleinen Kondensators C ist schon kürzer als die 555-Reaktionszeit, wenn C direkt (ohne Serienwiderstand) von Qdisk entladen wird. Die folgende Schaltung zeigt einige Messwerte. Natürlich hängt diese Entladezeit vom 555-Exemplar ab, d.h. vom wirksamen Widerstand der Entladestrecke über den internen Entladetransistor Qdis.

Es zeigt sich, dass nur ein 1nF-Kondensator von Qdis bis auf GND sicher entladen wird, bevor der 555 reagiert. Um größere Kondensatoren ebenfalls schnell bis auf GND zu entladen, wurden verschiedene Schaltungen untersucht. Neben schneller schaltenden Entladetransistoren kann auch der CV-Eingang so angesteuert werden, dass sich die untere 555-Schaltschwelle dynamisch während der Ua-L-Zeit auf nahe Null (GND) verschiebt. Auch eine zusätzliche C-Entladung über das L-Potential des 555-Ausgangs (Pin 3) ist möglich.

555-Grundlagen: Timerfunktion, AMV-Schaltschwelle auf GND
2018 © Peter E. Burkhardt
AMV mit CV-Steuerung über 555-Ausgang

In der 555-AMV-Standardschaltung wird C über einen Widerstand mit dem internen Transistor Qdis entladen. Für kurze Entladezeit erfolgt hier die Entladung ohne Widerstand. Die Begrenzung des Entladestroms erfolgt hauptsächlich 555-intern. Die Spannung Uc hat schon GND erreicht, erst dann oder noch später reagiert das 555-FF und der Ausgang schaltet auf H. Dieses Verhalten tritt auf, wenn die Entladung kurz genug ist, also bei kleinem C (kleiner als 10 nF).

Bei größerem C ist die Entladezeit länger und das FF schaltet um, bevor GND erreicht ist. Deshalb ist CV über R5 und D1 mit dem 555-Ausgang verbunden. Während der Ua-L-Zeit wird D1 leitend und legt CV über R5 auf L. Dadurch sinkt die untere Schwelle auf nahezu GND.

R5 ist ein Kompromiss. Je kleiner R5 ist, desto näher liegt die Schwelle an GND, die Delay-Time bei kleinem Kondensator (siehe Diagramm im Bild) steigt aber. Je größer R5, desto weiter entfernt sich die Schwelle von GND, was aber nicht erwünscht ist.

Wenn R5 ganz weggelassen wird, ergeben sich die Werte entsprechend dem folgenden Bild:

Die untere Schwelle hat sich insbesondere bei größerem C weiter verringert, die Delay-Time ist nahezu gleich geblieben.

555-Grundlagen: Timerfunktion, AMV-Schaltschwelle auf GND
2018 © Peter E. Burkhardt
AMV mit C-Entladung durch extra Transistor

Hier erfolgt die C-Entladung ebenfalls ohne Widerstand und zusätzlich beschleunigt durch einen externen Entlade-Transistor Q5. Dazu wird Q5 über Negator Q4 vom internen Qdis angesteuert. Nun entfällt die 555-interne Entlade-Begrenzung, Q5 entlädt C schneller und vor allem die untere Schwelle liegt bei kleinen Cs auf GND.

AMV mit C-Entladung durch extra Transistor und CV-Steuerung über den Discharge-Ausgang

Wie in der vorigen Schaltung wird auch hier für die C-Entladung ein zusätzlicher Transistor Q5 eingesetzt. Zusätzlich wird aber die CV (Control Voltage) mit dem L-Pegel des 555-Ausgangs so verändert, dass sich ein unterer 555-Schwellwert von nahezu Null ergibt.

Die CV-Steuerung übernehmen die Transistoren Q2 und Q3. Auch hier ist R5 für die im Bild angegebenen C-Werte ein günstiger Kompromiss. Optimal wäre für C = 1 µF ein Widerstand von 100 Ω, für C = 100 nF ein Widerstand von 1,5 kΩ. Zu klein (oder Null) darf R5 nicht sein, da der 555 sonst nicht schwingt.

Für 10 nF und 1 nF wäre überhaupt keine Schwellenabsenkung über CV nötig, so dass Q2, Q3, R4 und R5 entfallen könnten. CV-Pin 5 müsste dann wie üblich mit 10 nF gegen GND abgeblockt werden.

555-Grundlagen: Timerfunktion, AMV-Schaltschwelle auf GND
2018 © Peter E. Burkhardt
AMV mit C-Entladung durch extra Transistor und CV-Steuerung vom 555-Ausgang

Auch hier erfolgt die C-Entladung ohne Widerstand und zusätzlich beschleunigt durch einen externen Entlade-Transistor Q5. Dazu wird Q5 über Negator Q4 vom internen Qdis angesteuert. Nun entfällt die 555-interne Entlade-Begrenzung, Q5 entlädt C schneller.

Zusätzlich wird über den CV-Eingang die untere 555-Schwelle gegen GND verschoben, um sicherzustellen, dass C bis auf Null entladen wird.

Bei allen getesteten C-Größen lag der untere Schwellwert auf GND. Die Verzögerungszeiten Td sind dabei relativ gering.

Fazit zur Schwellwertverschiebung nach GND

Das Verschieben des unteren 555-Schwellwerts nach GND gelingt besonders gut mit einem zusätzlichen (schnelleren) externen C-Entladetransistor in Verbindung mit der Schwellwertverschiebung über den CV-Eingang. Beste Ergebnisse bringt die Schaltung mit der Schottky-Diode von CV nach 555-Out.

555-Grundlagen: Timerfunktion, AMV-Maximalschaltschwellen
2013 © Peter E. Burkhardt

AMV, maximale Schaltschwellen

Prinzip

Die Standard-Schaltschwellen 1/3 und 2/3 von Ub lassen sich über den CV-Eingang so verschieben, dass der Spannungshub über dem Kondensator möglichst groß wird. Wird dann CV spannungsgesteuert, kann eine größere Frequenz-Variation erreicht werden, als es bei Standard-Schwellen der Fall wäre.

Die folgende Schaltung zeigt das CV-Steuerungsprinzip, um die 1/3-Schwelle in Richtung GND und gleichzeitig die 2/3-Schwelle in Richtung +Ub zu verschieben. Das ergibt dann den gewünscht großen Schwellen-Abstand.

Schaltungsprinzip

Der 555 arbeitet als AMV mit getrenntem Lade- und Entladeweg für den frequenzbestimmenden Kondensator C1. Außerdem wird der 555-Eingang Control Voltage CV in der C1-Ladephase gegen +Ub geschaltet, in der Entladephase gegen GND. Dadurch steigt der Schwellenabstand von 1/3 auf nahezu 3/4 von Ub.

C1-Laden

Entladetransistor Qdis (555-intern) ist gesperrt. Dadurch wird Transistor Q1 über R2 durchgesteuert. C1 kann sich über den Pfad +Ub-Q1-R1-VR2(a) aufladen. In VR2-Stellung auf a geschieht dies schnell, in VR2-Stellung auf b geschieht dies langsamer.

Obere Schaltschwelle beim C1-Laden

Beim Laden wird nicht nur Q1 durchgesteuert, sondern auch Q2. Damit hängt CV (Pin 5) über R3 an +Ub. Das hat zur Folge, dass die obere Schaltschwelle bis nahe +Ub verschoben ist (R3 liegt jetzt dem obersten 555-Teiler-Widerstand parallel). Das Laden dauert im Vergleich zur 2/3-Schwelle entsprechend länger.

C1-Entladen

Entladetransistor Qdis ist jetzt leitend. Das Pin-7-Potential liegt nahezu auf GND. Q1 und damit der Ladepfad über R1 ist gesperrt. Diode D1 ist leitend, C1 entlädt sich über den Pfad VR2(b)-D1-Qdis-GND. In VR2-Stellung auf a geschieht dies langsam, in VR2-Stellung auf b geschieht dies schneller.

Untere Schaltschwelle beim C1-Entladen

Beim Entladen wird nicht nur Q1 gesperrt, sondern auch Q2. Da die Q2-Basis über Qdis auf GND liegt, ist nicht nur Q2 gesperrt, sondern es wird auch die Diode D3 leitend. Am Q2-Emitter stellen sich maximal +0,8 V ein. Gleichzeitig hängt CV über den Pfad R4-D2-Qdis auf GND. Das hat zur Folge, dass die untere Schaltschwelle bis nahe GND verschoben ist (R4 liegt jetzt den beiden unteren 555-Teiler-Widerständen parallel). Das Entladen dauert im Vergleich zur 1/3-Schwelle entsprechend länger.

Tastgrad

Regler VR2 ist so geschaltet, dass die Summe von Lade- und Entladewiderstand gleich bleibt (abgesehen vom Schutzwiderstand R1). Dadurch bleibt auch die Frequenz gleich, unabhängig von der VR2-Stellung. VR2 verändert aber die Ladezeit im Verhältnis zur Entladezeit. Es ergibt sich eine entsprechende Tastgrad-Änderung (siehe Diagramm im Bild). Bei VR2-Mittelstellung ist der Tastgrad D = 0,5.

 

555-Grundlagen: Timerfunktion, AMV-Maximalschaltschwellen
2013 © Peter E. Burkhardt
Schaltschwellen-Abstand (Hysterese)

Wie weit die Schaltschwellen in Richtung Betriebsspannungsgrenzen (+Ub und GND) verschoben werden können, ist 555-exemplarabhängig. Da die Absolutwerte der internen Widerstandskette bis 20 % streuen können, ergibt dies auch unterschiedliche Schwellengrenzen. Beim Test-555 wurden z.B. 4,44 kΩ anstelle 5,0 kΩ gemessen.

Meist liegt die maximale obere Schwelle bei (+Ub - 1,5 V), die minimale untere Schwelle bei ca. 0,7 bis 1,0 V. Natürlich weicht die Uc-Kurvenform an den verschobenen Schwellengrenzen etwas von der idealen e-Funktion ab (besonders unten etwas gestaucht). Das ist aber minimal. Dafür erhält man einen Schwellenabstand, der fast 3/4 von Ub beträgt.

Fazit

Der erweiterte Schwellenabstand ist für sich genommen nicht so bedeutsam. Die CV-Schwellen-Steuerung ist aber dann wichtig, wenn z.B. über CV spannungsgesteuert eine große AMV-Frequenzänderung erreicht werden soll. Auch ist die Schwellenverschiebung in Komparator-Anwendungen sinnvoll, um das 555-Schaltverhalten an die Eingangsspannung anzupassen.

555-Grundlagen: Timerfunktion, AMV mit CMOS-555
2017 © Peter E. Burkhardt

AMV mit dem CMOS-555

AMV, Rechteck mit Tastgrad 0,5

Während der bipolare 555-AMV in Standardschaltung keine Rechteck-Impulsfolge mit einem Tastgrad von 0,5 liefern kann, ist dies beim CMOS-555 leicht möglich.

Prinzip des CMOS-AMV mit Tastgrad 0,5 im Vergleich zum bipolaren 555

Normalerweise hängt der Widerstand des frequenzbestimmenden RC-Gliedes an der Betriebsspannung +Ub. Der Kondensator wird also von +Ub aus über Ra aufgeladen. Die Entladung erfolgt dann über einen zweiten Widerstand Rb, der ebenfalls im Ladezweig liegt (siehe Beschreibung zum Grundprinzip des AMV mit dem bipolaren 555). Da deshalb im Lade- und Entladezweig unterschiedliche Widerstände wirken, ergeben sich für H und L unterschiedliche Zeiten. Das bedeutet, H- und L-Impuls sind unterschiedlich lang, der Tastgrad weicht ab von 0,5.

Beim CMOS-555 kann am Ausgang Pin 3 von einem Rail-to-Rail-Spannungshub ausgegangen werden. Das heißt, die erzeugte Impulsfolge wechselt von nahezu Null (GND) zu nahezu +Ub. Wird nun der Ladewiderstand R1 (siehe Bild) am CMOS-555-Ausgang angeschlossen, kann das Auf- und Entladen des Kondensators über den gleichen Widerstand erfolgen. Das bedeutet, Auf- und Entladung dauert gleich lang, der Tastgrad der erzeugten Impulsfolge ist 0,5.

Diese Art der Spannungsversorgung des frequenzbestimmenden RC-Gliedes ist beim normalen (bipolaren) 555 nicht sinnvoll, da die Transistor-Gegentakt-Endstufe des 555 bei H und L unterschiedliche Spannungen liefert. Dies hätte einen von 0,5 abweichenden Tastgrad zur Folge.

Schaltungsbeschreibung
Aufladen nach dem Ub-Einschalten (1. H-Zeit)

Nach Ub EIN ist das interne 555-FF wegen Spannung Null über C1 gesetzt, Ausgang Pin 3 (Ua) führt H. Diese Spannung (entspricht nahezu +Ub) lädt C1 über R1-VR1 auf. Erreicht die Kondensatorspannung Uc am Treshold-Eingang Pin 6 den oberen 555-Schwellwert (2/3 von Ub), setzt das FF zurück, Ua wird L.

Diese erste Kondensator-Aufladung von Null nach 2/3 von Ub benötigt die Zeit To = 1,1 * R * C (siehe Diagramm im Bild).

Entladen (L-Zeit)

Hatte Uc die obere 555-Schwelle erreicht und das FF den Ausgang Pin 3 auf L geschaltet, beginnt das Entladen von C1. Dies geschieht über die gleichen Widerstände VR1 und R1 gegen die Spannung Null, da ja Ua jetzt auf GND liegt.

Das Entladen dauert so lange, bis die untere 555-Schwelle (1/3 von Ub) erreicht ist (genauer: unterschritten wird). Uc am Trigger-Eingang Pin 2 setzt über den unteren 555-Komparator das FF, Ua wird H.

Diese Kondensator-Entladung (wie auch alle folgenden während des normalen AMV-Betriebs) von 2/3 von Ub nach 1/3 von Ub benötigt die Zeit TL = 0,693 * R * C (siehe Diagramm im Bild).

Aufladen (H-Zeit, normaler AMV-Betrieb)

Hatte Uc die untere 555-Schwelle erreicht und das FF den Ausgang Ua auf H geschaltet, beginnt das C1-Aufladen. Dies geschieht über R1 und VR1 von nahezu Ua = +Ub. Erreicht Uc die obere 555-Schwelle, setzt das FF zurück, Ua wird L.

Diese Kondensator-Aufladung (wie auch alle folgenden während des normalen AMV-Betriebs) von 1/3 von Ub nach 2/3 von Ub benötigt ebenfalls die Zeit TH = 0,693 * R * C (siehe Diagramm im Bild).

555-Grundlagen: Timerfunktion, AMV mit CMOS-555
2017 © Peter E. Burkhardt
Ua-Periodendauer bzw. Frequenz

Zu beachten ist, dass nur die erste C-Aufladung die Zeit mit dem Faktor 1.1 benötigt, da von Null an geladen wird. Das heißt, nur die erste H-Zeit ist länger als alle folgenden. Im laufenden AMV-Betrieb pendelt Uc zwischen 1/3 und 2/3 von Ub hin und her. Die Summe H- und L-Zeit von Ua ist das Doppelte einer einzelnen Auf- bzw. Entladung. Daraus ergibt sich auch die Formel zur Berechnung der Ua-Frequenz (siehe Bild).

Discharge-Transistor Qdis

Discharge-Anschluss Pin 7 wird nicht benutzt. Entladetransistor Qdis ist nicht nötig, da das Auf- und Entladen über die CMOS-Ausgangstufe (Pin 3 ) erfolgt. Bezüglich Kurvenform wurde mit dem Oszi festgestellt, dass die L/H-Flanke der Spannung am Discharge-Ausgang eine relativ starke Verrundung aufweist (gemessen mit 10-kΩ-Pull-up-R gegen +Ub). Die Flanken des Ausgangs (Pin 3) sind dagegen steil und entsprechen den Erwartungen.

Frequenzbereich

Exemplarisch wurden einige Frequenzbereiche mit 10%-Kondensatoren ermittelt. Im obersten Frequenzbereich steigt die Amplitude der Uc-Spannung an, verursacht durch die inneren Laufzeiten des 555. Das betrifft vor allem die untere 555-Schwelle. Sie wird schnell durchlaufen und das FF kann nur verzögert am Ausgang den H-Pegel liefern und damit einen neuen Ladezyklus einleiten.

Natürlich kann das Poti VR1 andere Werte haben oder für einen Festfrequenz-Generator ganz entfallen. Der Widerstand R1 ist aber nötig, da sonst die Last zum C1-Laden für den 555-Ausgang zu groß wird. Bei 1 kΩ zeigt sich bereits ein leichter Ua-H-Abfall (schräges H-Dach). Ua sollte deshalb nicht zusätzlich durch einen zu niedrigen Eingangswiderstand der nachfolgenden Schaltung belastet werden. Alternativ kann man auch den Discharge-Ausgang benutzen, an den dann ein Pull-up-Widerstand nach +Ub zu schalten ist.

Betriebsspannung Ub

Alle Werte wurden bei 12 V gemessen. Der Ub-Bereich ist beim CMOS-555 je nach Hersteller etwas unterschiedlich. Es gibt 555-ICs, die schon ab 2 V arbeiten und maximal 18 V vertragen, z.B. der ILC555. Der LMC555 ist mit 1,5 bis 15 V spezifiziert. Maßgebend ist immer das aktuelle Datenblatt. Auch die Belastbarkeit des 555-Ausgangs reicht von 10 mA bis 150 mA und ist zusätzlich noch für H- und L-Pegel unterschiedlich spezifiziert.

Fazit

Der AMV mit CMOS-555 lässt sich einfach aufbauen, vor allem wenn ein Tastgrad von 0,5 gefordert wird. Die Frequenzeinstellung ist bequem mit Poti möglich, ohne dass sich der Tastgrad ändert. Beim bipolaren 555 ist der Aufwand höher.

555-Grundlagen: Timerfunktion, AMV mit CMOS-555
2017 © Peter E. Burkhardt
AMV, Sägezahn

Natürlich kann die Kondensator-Aufladung über einen Widerstand keinen Sägezahn liefern, da man beim Sägezahn einen linearen Spannungsanstieg erwartet. Ist man aber mit der exponentiellen Aufladung zufrieden, ist die folgende Schaltung mit einem CMOS-555 zur Erzeugung einer Sägezahn-Spannung nicht einfacher möglich.

Wie auch beim AMV mit bipolaren 555 kann die Kondensatorspannung Uc einfach mit dem CMOS-555-internen Discharge-Transistor kurzgeschlossen werden, um eine steile Sägezahn-Rückflanke zu erhalten.

Schaltungsbeschreibung
Aufladen nach dem Ub-Einschalten (1. H-Zeit)

Nach Ub EIN ist das interne 555-FF wegen Spannung Null über C1 gesetzt, Ausgang Pin 3 (Ua) führt H. Diese Spannung (entspricht nahezu +Ub) lädt C1 über R1-VR1 auf. Erreicht die Kondensatorspannung Uc am Treshold-Eingang Pin 6 den oberen 555-Schwellwert (2/3 von Ub), setzt das FF zurück, der erste Sägezahn-Anstieg ist beendet, Ua wird L.

Diese erste Kondensator-Aufladung von Null nach 2/3 von Ub benötigt die Zeit To = 1,1 * R * C.

Entladen (L-Zeit)

Hatte Uc die obere 555-Schwelle erreicht und das FF den Ausgang Pin 3 auf L geschaltet, beginnt das Entladen von C1. Dies geschieht über den Discharge-Transistor nach GND, und zwar so schnell, wie es Laufzeit und Innenwiderstand des Entlade-Transistors erlauben. Natürlich entlädt sich C1 auch über VR1-R1 nach Ua, ist aber wesentlich kleiner als der Entladestrom über den Entlade-Transistor und damit unbedeutend.

Das Entladen dauert so lange, bis die untere 555-Schwelle (1/3 von Ub) erreicht ist (genauer: unterschritten wird). Uc am Trigger-Eingang Pin 2 setzt über den unteren 555-Komparator das FF, Ua wird H.

Diese Kondensator-Entladung (wie auch alle folgenden während des normalen AMV-Betriebs) von 2/3 von Ub nach 1/3 von Ub benötigt eine Zeit, die ausschließlich von der C1-Kapazität, von deren Innenwiderstand, vom Innenwiderstand des Entlade-Transistors und von sonstigen Schaltungskapazitäten abhängt. Ein strombegrenzender Widerstand als Bauelement ist nicht vorhanden, kann aber zur Entladestrom-Begrenzung bei großer C1-Kapazität vorgesehen werden. Die Entladezeit würde sich damit vergrößern.

Aufladen (H-Zeit, normaler AMV-Betrieb)

Hatte Uc die untere 555-Schwelle erreicht und das FF den Ausgang Ua auf H geschaltet, beginnt das C1-Aufladen. Dies geschieht über R1 und VR1 von nahezu Ua = +Ub. Erreicht Uc die obere 555-Schwelle, setzt das FF zurück, Ua wird L.

Diese Kondensator-Aufladung (wie auch alle folgenden während des normalen AMV-Betriebs) von 1/3 von Ub nach 2/3 von Ub benötigt die Zeit TH = 0,693 * R * C (siehe Diagramm im Bild).

555-Grundlagen: Timerfunktion, AMV mit CMOS-555
2017 © Peter E. Burkhardt
Ua-Periodendauer bzw. Frequenz

Zu beachten ist, dass nur die erste C-Aufladung die Zeit mit dem Faktor 1.1 benötigt, da von Null an geladen wird. Das heißt, nur die erste H-Zeit ist länger als alle folgenden. Im laufenden AMV-Betrieb pendelt Uc zwischen 1/3 und 2/3 von Ub hin und her. Die Summe H- und L-Zeit ist Dauer des kompletten Ua-Sägezahns. Daraus ergibt sich auch die Ua-Frequenz, die sich nach messtechnisch ermittelter Entladezeit einigermaßen genau berechnen lässt. Die Entladezeit hängt von der C1-Kapazität ab und ist deshalb für jeden Kondensator unterschiedlich.

Discharge-Transistor Qdis

Discharge-Anschluss Pin 7 ist direkt mit C1 verbunden. Entladetransistor Qdis muss die gesamte gespeicherte Energie des Kondensators nach GND ableiten. Der Strom kann bei hoher C1-Kapazität sehr groß werden, allerdings nur für kurze Zeit. Ob Qdis diesen C1-Kurzschluss dauerhaft verträgt, ist nicht bekannt. In verfügbaren Datenblättern gab es dazu keine Angaben. Zur Strombegrenzung bei hoher C1-Kapazität ist ein zusätzlicher Widerstand sinnvoll, zumal die abfallende Flanke eines langen Sägezahns meistens ruhig etwas länger dauern darf.

Frequenzbereich

Exemplarisch wurden einige Frequenzbereiche mit 10%-Kondensatoren ermittelt. In den oberen Frequenzbereichen steigt die Amplitude der Uc-Spannung zunehmend an, verursacht durch die inneren Laufzeiten des 555. Das betrifft vor allem die untere 555-Schwelle. Sie wird schnell durchlaufen und das FF kann nur verzögert am Ausgang den H-Pegel liefern und damit einen neuen Ladezyklus einleiten. Bei 590 kHz wurden ca. 10 Vss gemessen, dass ist 2,5 mal soviel wie es die 555-Schaltschwellen (4 Vss bei 12 V Ub) eigentlich zulassen dürften.

Hat der Kondensator C1 eine Größe von 100 nF, entspricht der Sägezahn noch einigermaßen den vorgegebenen 555-Schwellwerten. Die Entladezeit sollte nicht kleiner als 1,5 Mikrosekunden werden (siehe auch Diagramm im Bild). Beim bipolaren 555 hatte ich 20 Mikrosekunden als Grenze ermittelt. Auch bei diesen Werten zeigt sich also, dass der CMOS-555 schneller ist.

Fazit

Ein quasi-linearer Sägezahn mit sehr kurzer Rückflanke läßt sich mit einem CMOS-555 sehr einfach realisieren. Die Frequenzeinstellung ist bequem mit Poti möglich. Beim bipolaren 555 ist der Aufwand höher.

555-Grundlagen: Reset, Beschaltung
2012 © Peter E. Burkhardt

555-Reset

Low am Reset-Anschluss Pin 4 setzt das 555-FF dominant zurück. Als Low gelten Werte von Null (GND) bis 0,4 V (max. 1,0 V je nach 555-Exemplar). Dominant Rücksetzen bedeutet, unabhängig von der Belegung der anderen Eingänge schaltet der Ausgang Pin 3 auf L. Im Bild Anschluss-Werte sind grundsätzliche Werte für den Reset-Anschluss eingetragen.

Die konkrete Reset-Beschaltung kann unterschiedlich sein und hängt davon ab, ob der Reset-Eingang nicht benutzt wird oder angesteuert werden soll.

Reset-Beschaltung, inaktiv oder gesteuert

Das folgende Bild enthält 2 Beschaltungsvarianten ohne Reset-Steuerung (A, B) und einfache Möglichkeiten mit Reset-Steuerung (C mit Diagramm).

Resetfunktion inaktiv
Reset an +Ub

Ohne Reset-Steuerung muss der Reset-Anschluss H-Potential lesen (also nicht aktiv sein). Im Bild links (A) ist dazu R1 gegen +Ub geschaltet. Pin 4 liegt intern an der Basis eines pnp-Transistors. R1 kann deshalb auch ganz entfallen (siehe Datenblatt). Pin 4 wird in diesem Fall direkt mit +Ub verbunden (einfachste Variante).

Reset-Anschluss Pin 4 muss unbedingt beschaltet werden. Der Eingang ist hochohmig. Bleibt der Eingang offen, kann das interne FF durch Störeinstreuungen unkontrolliert rückgesetzt werden.

Reset an CV (Pin 5)

Die Forderung, dass der Reset-Anschluss H lesen muss, kann auch mit der Verbindung Pin 4-5 erfüllt werden. CV (Control Voltage) liegt intern an 2/3 von +Ub. Manchmal ist diese Variante für das Leiterplatten-Layout günstiger. Der Abblock-C (im Bild 10 nF) muss natürlich trotzdem vorhanden sein.

Reset-Steuerung

Zum 555-Rücksetzen muss die Reset-Schwelle von 0,4 V (Minimalwert) unterschritten werden. Das kann im einfachsten Fall mit Taster oder npn-Transistor von Pin 4 nach GND erfolgen (siehe Bild C). Pull-up-Widerstand R1 sorgt für H, wenn kein Reset aktiv ist.

Natürlich sind auch andere Ansteuervarianten möglich. Der Ersatzwiderstand einer solchen Steuer-Schaltung sollte kleiner als 1 kΩ sein. Aus dem Reset-Anschluss müssen noch 0,4 mA (garantierter Maximalwert) nach GND fließen können.

Reset sollte mit einem kurzen L-Impuls erfolgen. Die typische minimale Impulsbreite beträgt 0,3 µs. Bis der Pin3-Ausgang auf L geht vergehen typisch min. 0,5 µs.

Schaltung als Monoflop

Die im Bild dargestellte Trigger-Schaltung zum Starten des Monoflops ist nur angegeben, um die Reset-Wirkung im Impulsdiagramm darstellen zu können. Läuft die Haltezeit Tm (Monoflop wurde mit S2 gestartet), geht Ausgang 3 mit dem Reset-Impuls (H/L-Flanke) sofort von H nach L, Tm wird abgebrochen.

 

555-Grundlagen: Reset, Beschaltung
2012 © Peter E. Burkhardt

Einschalt-Reset

Manche Schaltungen erfordern, dass beim Zuschalten der Betriebsspannung Ub der 555 in einen definierten Zustand versetzt wird, noch bevor andere Schaltungsteile Einfluss auf das 555-FF nehmen können. Dieser definierte Zustand ist einfach durch 555-Rücksetzen zu erreichen.

Reset bei Ub EIN

Schaltung als Monoflop

Im Bild ist der 555 als Monoflop geschaltet (R, C) und die eigentliche Auto-Reset-Schaltung (R1, C1) wurde um eine Triggerschaltung mit dem Taster S2 ergänzt. Dadurch kann im nebenstehenden Diagramm gezeigt werden, wie sich der Einschalt-Reset auf das 555-Verhalten auswirkt.

Auto-Reset

R1 und C1 sorgen für einen langsamen Spannungsanstieg am Reset-Eingang Pin 4 nach dem Ub-Einschalten. Ist die Reset-Schwelle erreicht (lt. Datenblatt 0,4 bis 1,0 V), ist kein Reset mehr wirksam. In der Zeit Tres vom Zuschalten bis zur Reset-Schwelle liegt der 555-Ausgang Pin 3 auf L. Triggerimpulse UTr (siehe Diagramm im Bild) wirken sich nicht aus. Ist Tres abgelaufen (Pin 4 liest jetzt H), kann der 555 normal mit S2 getriggert werden.

Die Auto-Reset-Zeit Tres ist einerseits von R1-C1 abhängig, andererseits aber auch von +Ub. Zusätzlich spielt die Reset-Schwelle des 555-Exemplars eine erhebliche Rolle, da der Umschaltpunkt im flachen Teil der C1-Ladekurve liegt. Gemessene Werte enthält das Bild.

Diode D1 sorgt für die schnelle C1-Entladung beim Ub-Abschalten. Neben dem Pin4-Schutz ist die Reset-Schaltung sofort wieder wirksam, auch wenn Ub schnell wieder eingeschaltet wird.

Hand-Reset

Neben dem automatischen Einschalt-Reset kann mit Taste S1 jederzeit ein Reset ausgelöst werden. Damit ist es z.B. möglich, eine gestartete Monoflop-Zeit Tm vorzeitig abzubrechen (siehe unterer Teil des Diagramms). Der Hand-Reset kann auch durch eine weitere Schaltung ergänzt oder ersetzt werden (Transistor Q1 im Bild), um den 555 elektronisch rückzusetzen.

555-Grundlagen: Reset, Beschaltung
2012 © Peter E. Burkhardt

Multi-Reset bei Ub EIN

Diese Auto-Reset-Schaltung besteht neben dem RC-Glied aus einer Transistorschaltung, die das Reset-Signal relativ niederohmig zur Verfügung stellt. Damit können mehrere 555 gemeinsam rückgesetzt werden, ohne dass Störungen durch den Schaltungsaufbau oder eingestreute Fremdspannungen zu befürchten sind.

Schaltung als Monoflop

Im Bild ist ein 555 als Monoflop geschaltet (R, C) und die eigentliche Auto-Reset-Schaltung wurde um eine Triggerschaltung mit dem Taster S2 ergänzt. Dadurch kann im nebenstehenden Diagramm gezeigt werden, wie sich der Einschalt-Reset auf das 555-Verhalten auswirkt.

Auto-Reset

Beim Ub-Einschalten wird C1 schnell bis +Ub aufgeladen. Dann entlädt sich C1 langsam über R1 und die Q1-Basis. Q1 ist durchgesteuert, Ures ist L, der 555 ist rückgesetzt.

Reicht der Q1-Basisstrom nicht mehr aus, sperrt Q1 und am 555-Reset-Eingang liegt H. Damit ist die Reset-Zeit Tres zu Ende. Alle angeschlossenen 555 sind nun freigegeben.

Transistor Q1 ermöglicht also, dass Ures am Pin 4 geschaltet wird. Die Reset-Schwelle wird schnell durchlaufen, Tres ist nicht vom 555-Exemplar abhängig, alle angeschlossenen 555 werden gleichzeitig freigeschaltet.

Die Auto-Reset-Zeit Tres ist einerseits von C1-R1 abhängig, andererseits aber auch von +Ub und R3. Gemessene Werte enthält das Bild.

Hand-Reset

Neben dem automatischen Einschalt-Reset kann mit Taste S1 jederzeit ein Reset für alle angeschlossenen 555 ausgelöst werden. Damit ist es z.B. möglich, eine gestartete Monoflop-Zeit Tm vorzeitig abzubrechen (siehe unterer Teil des Diagramms). Der Hand-Reset kann auch durch eine weitere Schaltung ergänzt oder ersetzt werden (npn-Transistor parallel zu S1), um den 555 elektronisch rückzusetzen.

555-Grundlagen: Reset, Beschaltung
2012 © Peter E. Burkhardt

Multi-Reset bei Ub EIN und Auto-Start

Neben dem Auto-Reset erzeugt die folgende Schaltung beim Einschalten einen Triggerimpuls zum Starten der Monoflop-Zeit Tm (Auto-Start).

Schaltung als Monoflop

Im Bild ist ein 555 als Monoflop geschaltet (R, C) und die eigentliche Auto-Reset-Schaltung wurde um die Auto-Start-Schaltung mit dem Transistor Q2 ergänzt. Im Diagramm ist gezeigt, wie nach dem Einschalt-Reset die automatische Triggerung des Monoflops erfolgt.

Auto-Reset

Beim Ub-Einschalten wird C1 schnell bis +Ub aufgeladen. Dann entlädt sich C1 langsam über R1 und die Q1-Basis. Q1 ist durchgesteuert, Ures ist L, der 555 ist rückgesetzt.

Reicht der Q1-Basisstrom nicht mehr aus, sperrt Q1 und am 555-Reset-Eingang liegt H. Damit ist die Reset-Zeit Tres zu Ende. Alle angeschlossenen 555 sind nun freigegeben. Widerstand R2 bewirkt, dass der Übergang vom leitenden zum gesperrten Q1 schneller erfolgt.

Transistor Q1 ermöglicht also, dass Ures am Pin 4 geschaltet wird. Die Reset-Schwelle wird schnell durchlaufen, Tres ist nicht vom 555-Exemplar abhängig, alle angeschlossenen 555 werden gleichzeitig freigeschaltet.

Die Auto-Reset-Zeit Tres ist einerseits von C1-R1-R2 abhängig, andererseits aber auch von +Ub und R3. Gemessene Werte enthält das Bild.

Auto-Start

Die Reset-Spannung Ures wird mit Q2 invertiert. Am Q2-Kollektor erscheint deshalb mit Tres-Ende die fallende Flanke der Steuerspannung Ust. Der seit Ub-Zuschaltung H-Potential führende Impuls Ust wird mit C2-R6 gegen +Ub differenziert. Es entsteht mit Tres-Ende eine nach GND gerichtete Triggernadel, die als L-Impuls für die Triggerleitung UTr zur Verfügung steht. Das Monoflop (und weitere angeschlossene 555) wird gestartet, die Monoflop-Zeit Tm beginnt.

Reset und Start laufen also beim Ub-Zuschalten automatisch ab.

Hand-Reset und Start

Neben dem automatischen Einschalt-Reset kann mit Taste S1 jederzeit ein Reset für alle angeschlossenen 555 ausgelöst werden. Damit ist es z.B. möglich, eine gestartete Monoflop-Zeit Tm vorzeitig abzubrechen (siehe unterer Teil des Diagramms). Der Hand-Reset kann auch durch eine weitere Schaltung ergänzt oder ersetzt werden (npn-Transistor parallel zu S1), um den 555 elektronisch rückzusetzen.

Mit Freigabe der 555-FFs wird aber auch beim Hand-Reset (bzw. mit Transistor beim elektronischen Reset) der Triggerimpuls für Pin 2 generiert. Alle angeschlossenen 555 starten.

Prellen der Taste S1

Da S1 am Reset-Eingang Pin 4 angeschlossen ist, wird das Prellen wirksam unterdrückt. Die letzte L/H-Flanke von Ures gibt den 555 frei und generiert gleichzeitig über die Auto-Start-Schaltung Q2 den L-aktiven Triggerimpuls UTr für den Start der Monoflopzeit Tm.

555-Grundlagen: Reset, Beschaltung
2012 © Peter E. Burkhardt

Reset über Discharge Pin 7

Das Rücksetzen des 555-FFs kann auch über den Discharge-Ausgang Pin 7 erfolgen. Die folgende Schaltung zeigt diese Variante in der 555-Anwendung als Monoflop.

Monoflop-Start über Trigger-Eingang und -Stopp über Reset-Eingang

Mit Trigger-Taste S2 oder Transistor Q2 kann der Trigger-Impuls für den Monoflop-Start ausgelöst werden. Mit der fallenden UTr-Flanke wird C über R vom Null-Pegel aus aufgeladen. Ua führt während der Aufladung H-Pegel. Ist 2/3 von Ub erreicht, schaltet der interne Entladetransistor Qdis den Anschluss Pin 7 auf GND. Dieser H/L-Sprung wirkt über C1 am Reset-Eingang Pin 4 als Rücksetz-Impuls. Ua geht auf L, die Monoflop-Zeit Tm ist zu Ende.

Mit der Ua-H/L-Flanke wird C über Diode D2 schnell entladen. Das ergibt eine kurze Wiederbereitschaftszeit des MMV.

555-Grundlagen: Triggerung, Beschaltung
2013 © Peter E. Burkhardt

555-Triggerung

Den 555 zu triggern bedeutet, das 555-FF zu setzen, um damit einen von der Schaltung bestimmten Vorgang auszulösen. Der pnp-Trigger-Eingang Pin 2 muss auf weniger als 1/3 * Ub sinken, damit der Trigger-Komparator das interne FF setzen kann. Näheres dazu enthält der Abschnitt Blockschaltung und Funktion.

Die Triggerung des MMV ist im Abschnitt "MMV-Triggerung" beschrieben. Die Triggerung des sogenannten "invertierenden" MMV ist bei der Beschreibung "Invertierender MMV" erläutert.

Es gibt viele an die jeweilige Aufgabe angepasste Triggerschaltungen. Einige weitere prinzipielle Möglichkeiten sind im Folgenden beschrieben.

Triggerprinzip als Komparator, AMV und MMV

Die Funktion des Trigger-Eingangs in den grundlegenden 555-Schaltungen als Komparator, astabiler Multivibrator (AMV) und monostabiler Multivibrator (MMV) zeigt das folgende Bild.

555 als Komparator (Bild links)

Trigger- und Threshold-Komparator bilden ein Team zum Setzen und Rücksetzen des internen 555-Flip-Flops. Wird am Trigger-Eingang Pin 2 der Spannungswert 1/3 * Ub unterschritten, setzt der Trigger-Komparator K2 das FF und damit den Ausgang Pin 3 (Ua) auf H-Potential. Das FF-Rücksetzen erfolgt mit dem Threshold-Komparator K1, sobald am Eingang Pin 6 die Threshold-Schwelle 2/3 * Ub überschritten wird. Sind Trigger- und Threshold-Eingang verbunden, wirkt der 555 für die Eingangsspannung Ue als Fenster-Komparator.

555 als AMV (Bildmitte)

In der 555-Standard-Beschaltung als AMV (Bildmitte) sorgen die Komparatoren K1 und K2 (im Zusammenwirken mit dem Entladetransistor Qdis) für das periodische Auf- und Entladen des Kondensators C innerhalb des mittleren Drittels der 555-Betriebsspannung Ub. Wegen Qdis ist der Vorgang periodisch und beginnt mit dem Ub-Einschalten.

555 als MMV (Bild rechts)

In der 555-Standard-Beschaltung als MMV (Bild rechts), ist das 555-FF beim Ub-Einschalten rückgesetzt und damit Ua auf L. Erst wenn der Pegel am Trigger-Eingang Pin 2 die 1/3-Ub-Grenze unterschreitet, wird das FF gesetzt, Ua wird H und C kann sich über R aufladen. Bei Überschreiten der 2/3-Ub-Grenze erfolgt das FF-Rücksetzen, Ua wird wieder L und C wird über Qdis entladen. Die Ladezeit und damit die Ua-Zeit Tm hängt von C und R ab (Formel siehe Bild).

 

555-Grundlagen: Triggerung, Beschaltung
2013 © Peter E. Burkhardt

Triggern statisch mit Taste oder Transistor

Ist die Taste oder der Transistor direkt am Discharge-Eingang angeschlossen, kann man von einer statischen Triggerung sprechen. Die Länge des Triggerimpulses beeinflusst das Verhalten der Schaltung bezogen auf die MMV-Haltezeit.

Im Gegensatz dazu soll hier von einer dynamischen Triggerung gesprochen werden, wenn die Übertragung des Triggerimpulses über einen Kondensator erfolgt. Die Länge des eingangsseitigen Triggerimpulses spielt dann keine Rolle mehr. Entsprechende Beispiele folgen weiter unten.

Triggern gegen GND (Bild links)

Der MMV-Start geschieht am einfachsten mit einer Taste gegen GND (Bild links). Beim Schließen der Taste beginnt die Monoflop-Zeit Tm. Das Tasten-Prellen wirkt sich nicht aus, solange es vor Ablauf von Tm abgeschlossen ist. Ist der Tastendruck Tr länger als Tm, verlängert sich Tm entsprechend. Ersatzweise für die Taste kann auch ein gegen GND geschalteter pnp-Transistor dienen.

Triggern gegen GND mit Ladesperre (Bildmitte)

Ein anderes Verhalten ergibt sich, wenn das Laden des Kondensators C während des Tastendrucks verhindert wird (Bildmitte). Diode D1 legt den Threshold-Eingang Pin 6 solange auf GND, wie die Taste geschlossen ist. Dadurch erfolgt der MMV-Start erst, wenn die Taste öffnet. Tm wird also um die Tastenzeit Tr verlängert. Prellt die Taste innerhalb Tm, wirkt sich dies nur so aus, dass Tm entsprechend später beim letzten Öffnen der Taste beginnt.

Triggern gegen +Ub (Bild rechts)

Die Taste oder der Transistor können auch gegen +Ub geschaltet sein (Bild rechts). Anstelle des npn-Transistors wird ein pnp-Transistor, anstelle des Schließers wird ein Öffner verwendet. Damit ergibt sich logisch das gleiche Verhalten wie bei der Schaltung im Bild links. Auch das öffnende Tasten-Prellen wird unterdrückt, bei langem Tastendruck Tr (länger als Tm) verlängert sich Tm entsprechend.

555-Grundlagen: Triggerung, Beschaltung
2013 © Peter E. Burkhardt

Triggern statisch über Reset

Normalerweise ignoriert der 555-MMV Triggerimpulse, wenn die Haltezeit Tm läuft, Tm kann nicht unterbrochen werden. Das ist nicht immer erwünscht. In der folgenden Schaltung ist der 555-Reset-Eingang mit dem Trigger-Eingang verbunden, so dass ein Triggerimpuls mit L den 555 und damit den Ausgangsimpuls zurücksetzt, und zwar in jedem Falle (dominant). Erst mit der Trigger-L/H-Flanke wird dann eine neue Haltezeit gestartet.

Schaltungsbeschreibung
555-Wartestellung

Reset-Eingang Pin 4 und Trigger-Eingang Pin 2 sind zu einem gemeinsamen externen Triggereingang zusammengeschaltet. Solange kein Triggersignal lowaktiv anliegt, sorgt der Pull-up-Widerstand R1 für H-Pegel sowohl am Reset- als auch am Trigger-Eingang. Damit sind Reset und Trigger inaktiv, der 555 befindet sich in Wartestellung.

555-Rücksetzen

Mit der H/L-Flanke eines externen Triggersignals Utr wird über den Reset-Eingang Pin 4 das 555-FF zurückgesetzt, unabhängig davon, wie die Pegel am Threshold-Eingang Pin 2 und an Discharge Pin 7 sind. Das FF-Zurücksetzen bewirkt, dass der Ausgang Ua L-Pegel erhält. Der interne Entladetransistor Qdis wird durchgesteuert und damit der zeitbestimmende Kondensator C entladen. Diese Situation dauert solange an, wie Utr L-Pegel hat.

555-Freigabe, normale Haltezeit Tm

Wechselt Utr von L nach H, wird der Reset-Eingang freigegeben, d.h. inaktiv. Das 555-FF wird gesetzt, Ua wechselt von L nach H, Qdis sperrt, C kann sich aufladen, die Haltezeit Tm beginnt. Solange kein erneuter externer Triggerimpuls eintrifft, läuft Tm bis zum Ende, d.h. der Ua-Ausgangsimpuls hat seine durch R und C vorbestimmte Dauer (Formel siehe Bild). Danach ist der 555 wieder in Wartestellung.

Verkürzter Ua-Imuls gegenüber Tm

Hier wird der Unterschied zur MMV-Standardschaltung deutlich. Das lowaktive externe Triggersignal ist dominant und unterbricht ggf. eine Haltezeit (durch die Verbindung mit Reset) und das externe Triggersignal verursacht nach seinem Ende den Neustart (Restart) der Haltezeit Tm.

Die Konsequenz ist, dass mit dem externen Triggersignal zu jeder Zeit ein Neustart erfolgen kann. Kommen die low-aktiven Triggerimpulse ständig vor Tm-Ablauf, errreicht die Spannung über C niemals ihren 2/3-Wert. Die Ua-Impulse sind dann genau so lang wie die extern angelegten Triggerimpulse, bezogen auf den H-Pegel.

555-Grundlagen: Triggerung, Beschaltung
2013 © Peter E. Burkhardt

Triggern dynamisch mit H/L-Flanke

Flanken-Triggern gegen GND (Bild links)

Die kapazitive Triggerkopplung (Bild links) ist zur Impulsverkürzung vorteilhaft, wenn die Monoflop-Zeit Tm relativ kurz ist. Ein Tastendruck ist dann oft schon zu lang. Im Bild ist der Wertebereich für R1, R2 und C1 angegeben. Je kürzer Tm ist, um so sorgfältiger muss die Bauelementeauswahl erfolgen, damit auch der Trigger-Impuls UTr kurz genug ist. Auch bei dieser Schaltung ist Tasten-Prellen kein Problem, solange Tm noch nicht beendet ist. Vorteilhaft ist, dass ein langer Tr die Ua-Impuls-Länge nicht beeinflusst.

Mindeststeilheit der Triggerflanke (C1 im Bild links)

Die fallende Flanke des L-aktiven Triggersignals darf nicht zu lang sein, damit der beim Differenzieren entstehende L-Nadelimpuls die untere 555-Schwelle unterschreitet. Ist die H/L-Flanke des Triggersignals zu lang, erfolgt keine Triggerung. Je kleiner die Zeitkonstante des Differenzierglieds ist, desto steiler muss die vom Kondensator zu übertragende Flanke sein.

Flanken-Triggern vom 555-Ausgang (Bildmitte)

Ist die L-Zeit am 555-Ausgang länger als Tm, muss differenziert werden (Bild rechts). Da R1 gegen +Ub liegt, wird die U1-H/L-Flanke als Triggerimpuls wirksam. Die U1-L/H-Flanke hat keine Auswirkung. Diode D1 schneidet die über +Ub liegende Störspitze ab.

Die Umschaltgeschwindigkeit des 555-Ausgangs ist hoch genug, um die U1-H/L-Flanke schon mit einem Kondensator von nur 470 p differenzieren zu können.

Flanken-Triggern mit Schutzbeschaltung (Bild rechts)

Beim Triggern über einen Kondensator besteht das Problem der Störspitzen, die beim Differenzieren der Triggerspannung entstehen. Um ohne Diodenbegrenzung auszukommen, wird die differenzierte Triggerspannung mit R1 reduziert und mit R2-R3 auf den 555-Ub-Bereich verschoben. UTr kann so trotz Spitzen den 555 nicht gefährden. In Ruhe (ohne Triggerung) liegt UTr bei der halben Ub. Die Widerstandswerte sind ziemlich frei wählbar, solange R2 = R3 und R1 = 0,5 * R2 eingehalten wird.

Mindeststeilheit der Triggerflanke (C1 im Bild rechts)

Die fallende Flanke des L-aktiven Triggersignals darf nicht zu flach sein, damit der beim Differenzieren entstehende L-Nadelimpuls die untere 555-Schwelle unterschreitet. Ist die H/L-Flanke des Triggersignals zu lang, erfolgt keine Triggerung. Je kleiner die Zeitkonstante des Differenzierglieds ist, desto steiler muss die vom Kondensator zu übertragende Flanke sein.

555-Grundlagen: Triggerung, Beschaltung
2020 © Peter E. Burkhardt

Triggern dynamisch mit L/H-Flanke

Triggern mit L/H-Flanke (Nr. 1 im Bild, links)

Soll die U1-L/H-Flanke den folgenden MMV triggern, muss U1 vorher negiert werden (Bild links). U2 ist das negierte Signal und C1 differenziert es.

U1 länger als Tm

Hier darf der U1-H-Impuls länger als Tm sein, da ja nur die steigende U1-Flanke wirksam wird. Tm bleibt erhalten, verlängert sich also nicht. Erst die nächste U1-L/H-Flanke startet eine neue Monoflop-Zeit Tm.

U1 kürzer als Tm

Ist der U1-H-Impuls kürzer als Tm und folgt innerhalb Tm ein neuer U1-Impuls, wirkt sich dies nicht auf Tm aus. Der 555 ist nicht nachtriggerbar. Diese Eigenschaft wirkt sich dann günstig aus, wenn der U1-H-Impuls mit einer Taste erzeugt wird. Kurzes Tastenprellen innerhalb der Monoflop-Zeit Tm richtet keinen Schaden an, da die Tm-Zeit ab der ersten L/H-Flanke beginnt und dann durch weitere U1-L/H-Flanken nicht unterbrochen wird.

Mindeststeilheit der Triggerflanke

Die steigende Flanke des H-aktiven Triggersignals U1 darf nicht zu flach sein. U2 am Kollektor sollte eine schnell abfallende Flanke haben, damit der beim Differenzieren entstehende L-Nadelimpuls UTr die untere 555-Schwelle unterschreitet. Ist die U1-L/H-Flanke des Triggersignals zu lang, erfolgt keine Triggerung. Je kleiner die Zeitkonstante des Differenzierglieds ist, desto steiler muss die vom Kondensator zu übertragende Flanke sein.

Die Schaltung Nr.1 im Bild links ist günstig. Hier wird der U1-Impuls durch Q1 noch verstärkt. Dadurch ist die fallende U2-Flanke, die letztlich über C1 die Monoflop-Zeit Tm startet, relativ steil, auch wenn U1 nicht ganz so schnell ansteigt.

555-Grundlagen: Triggerung, Beschaltung
2020 © Peter E. Burkhardt
Triggern mit L/H-Flanke, definierter Triggerimpuls (Nr. 2 im Bild, rechts)

Wird das Differenzieren vor den Negator gelegt, ergibt sich ein sauberer Triggerimpuls UTr mit definierter Breite (Bild rechts). Der Triggerimpuls reicht von +Ub bis GND und ist bei geeigneter C1-Wahl sehr schmal. Damit sind kurze Tm-Zeiten triggerbar. Auch die Wiederholgenauigkeit bei periodischer Triggerung ist gut. U1 darf länger als Tm sein, ohne dass sich Tm ändert. Erst die nächste U1-L/H-Flanke startet eine neue Monoflop-Zeit Tm.

U1 länger als Tm

Hier darf der U1-H-Impuls länger als Tm sein, da ja nur die steigende U1-Flanke wirksam wird. Tm bleibt erhalten, verlängert sich also nicht. Erst die nächste U1-L/H-Flanke startet eine neue Monoflop-Zeit Tm.

U1 kürzer als Tm

Ist der U1-H-Impuls kürzer als Tm und folgt innerhalb Tm ein neuer U1-Impuls, wirkt sich dies nicht auf Tm aus. Der 555 ist nicht nachtriggerbar. Diese Eigenschaft wirkt sich dann günstig aus, wenn der U1-H-Impuls mit einer Taste erzeugt wird. Kurzes Tastenprellen innerhalb der Monoflop-Zeit Tm richtet keinen Schaden an, da die Tm-Zeit ab der ersten L/H-Flanke beginnt und dann durch weitere U1-L/H-Flanken nicht unterbrochen wird.

Mindeststeilheit der Triggerflanke

Die steigende Flanke des H-aktiven Triggersignals U1 muss kurz sein, damit sie von C1 übertragen werden kann und U2 den Transistor Q1 durchsteuert. Der entstehende Triggerimpuls UTr am Q1-Kollektor muss die untere 555-Schwelle unterschreiten. Ist die U1-L/H-Flanke zu lang, erfolgt keine Triggerung. Je kleiner die Zeitkonstante des Differenzierglieds C1-R2 ist, desto steiler muss die vom Kondensator zu übertragende Flanke sein.

Die Schaltung Nr. 2 im Bild rechts liefert einen sauberen Triggerimpuls UTr, der von +Ub bis GND reicht und somit eine sichere Triggerung des 555 gewährleistet.

555-Grundlagen: Triggerung, Beschaltung
2013 © Peter E. Burkhardt

Triggern dynamisch mit L/H-Flanke (vom 555-Ausgang)

Triggern mit L/H-Flanke vom 555-Ausgang (Bild links)

Soll die U1-L/H-Flanke des 555-Ausgangs den folgenden MMV triggern, muss U1 vorher negiert werden (Bild links). U2 ist das negierte Signal und C1 differenziert es. Hier darf der U1-H-Impuls länger als Tm sein, da ja nur die steigende U1-Flanke wirksam wird.

Triggern mit L/H-Flanke vom 555-Ausgang, definierter Triggerimpuls (Bild rechts)

Wird das Differenzieren vor den Negator gelegt, ergibt sich ein sauberer Triggerimpuls UTr mit definierter Breite (Bild rechts). Der Triggerimpuls reicht von +Ub bis GND und ist bei geeigneter C1-Wahl sehr schmal. Damit sind kurze Tm-Zeiten triggerbar. Auch die Wiederholgenauigkeit bei periodischer Triggerung ist gut.

Mindeststeilheit der Triggerflanke

Die Umschaltgeschwindigkeit des 555-Ausgangs ist hoch genug, um die U2-H/L-Flanke (C1 im Bild links) bzw. die U1-L/H-Flanke (C1 im Bild rechts) schon mit einem Kondensator von nur 470 p differenzieren zu können.

555-Grundlagen: Triggerung, Beschaltung
2013 © Peter E. Burkhardt

MMV-Start beim Einschalten

Falls beim Einschalten der Betriebspannung des 555 oder einer anderen Versorgungsspannung sofort ein MMV-Impuls ausgegeben werden soll, muss der 555 automatisch mit der Einschaltspannung getriggert werden. Dazu ist die Auswertung der steigenden Flanke dieser Spannung erforderlich. Dies geschieht meist durch Differenzierung der Einschaltflanke, die allerdings aufgrund großer Stütz-Elkos nicht immer die nötige Steilheit hat. Es sind dann entweder große Differenzier-Cs nötig oder eine Triggerschaltung muss die Einschaltflanke versteilern.

Triggern bei Ub EIN und extern

Triggern bei Ub EIN (Bild links)

Um den MMV beim Zuschalten der Betriebsspannung Ub automatisch zu starten, kann der verzögerte Spannungsanstieg über einen Kondensator genutzt werden (Bild links). Mit Ub EIN lädt sich C1 auf. Das braucht Zeit. Durch den schnelleren Ub-Anstieg ist der 555 schon arbeitsfähig, wenn UTr über C noch unter der 1/3-Ub-Schwelle liegt. Das bedeutet Triggern, die Monoflop-Zeit Tm beginnt. UTr steigt bis zum Ub-Wert an und bleibt so. Das stört nicht, Tm wird normal beendet. Mit S1 bzw. Q1 kann der MMV jederzeit neu gestartet werden. Die Schaltung bietet also neben dem Automatik-Start bei Ub EIN während des Betriebs auch den Handstart bzw. elektronischen Start mit Q1.

Triggern bei Ub EIN mit kurzer Wiederbereitschaftszeit (Bild rechts)

Um die Wiederbereitschaftszeit nach dem Ub-Ausschalten zu verkürzen, ist D1 eingefügt. Sobald Ub abgeschaltet wird, entlädt D1 den Kondensator C1 und Ub kann sofort wieder eingeschaltet werden. Ansonsten ist die Arbeitsweise wie bei der Schaltung links im Bild.

555-Grundlagen: Reset, Beschaltung
2019 © Peter E. Burkhardt

Triggern bei Ub EIN und nach ext. Reset

Die folgende Schaltung liefert bei jedem Einschalten des 555-MMV sofort einen Impuls mit der Haltezeit Tm. Außerdem kann der 555 über einen externen Reset-Eingang rückgesetzt werden. Nach dem Rücksetzen wird ebenfalls ein neuer MMV-Impuls gestartet.

MMV-Selbsttriggern bei Ub EIN

Sind Threshold-Eingang Pin 6 und Trigger-Eingang Pin 2 verbunden, triggert der 555 selbst, ohne dass am Trigger-Eingang extern ein Triggerimpuls angelegt werden müsste.

C-Laden, Beginn der Haltezeit Tm

Beim Einschalten der Betriebsspannung Ub ist die Spannung Uc über dem zeitbestimmenden Kondensator C Null (GND-Potential). Damit ist der Pegel niedriger als die untere 555-Schwelle (1/3 von Ub), die als Referenz für den Trigger-Komparator dient. Das 555-FF wird gesetzt, Ua springt von L nach H, die MMV-Haltezeit beginnt, C lädt sich über R auf.

Daran ändert die Diode D1 auch nichts, denn sie ist wegen Widerstand R3 gesperrt, der an +Ub hängt. R3 sorgt dafür, dass am Reset-Eingang Pin 4 fast +Ub-Potential herrscht. Da der Reset-Eingang low-aktiv ist (wirksam erst unterhalb 1 V), kann der 555 normal arbeiten und wird auch bei Ub EIN nicht zurückgesetzt.

Ende der Haltezeit

Hat Uc die obere 555-Schwelle (2/3 von Ub) erreicht, wird das 555-FF zurückgesetzt, Ua wird L, die Haltezeit endet. Da der Discharge-Ausgang Pin 7 nicht angeschlossen ist, wird C am Ende der Haltezeit (Ua = L) nicht entladen. C lädt sich also weiter über R bis zur Betriebsspannung +Ub auf. An diesem Zustand ändert sich nun nichts mehr, solange der 555 nicht von Hand (oder Transistor) zurückgesetzt wird oder +Ub nicht abgeschaltet wird.

Mit jedem +Ub EIN-AUS erzeugt die Schaltung also genau einen MMV-Impuls mit der Haltezeit Tm (Formel siehe Bild). Dabei muss die Ub-EIN-Zeit länger sein als Tm. Ist sie kürzer, wechselt der 555-Ausgang seinen Pegel synchron mit dem An- und Abschalten von +Ub. In diesem Fall hat C gar keine Zeit, sich auf 2/3 von Ub aufzuladen. Die Haltezeit wird also auf die Ub-EIN-Zeit verkürzt.

Damit sich C in den Pausen, d.h. während +Ub nicht anliegt, bis nahezu GND entladen kann, sollte die Ub-EIN-Zeit mindestens das Doppelte der Haltezeit Tm betragen. Nur dann ist Tm wirklich so lang, wie es R und C lt. Formel bestimmen, d.h. Tm ist nicht wegen ungenügender C-Entladung verkürzt.

MMV-Triggern über externen Reset-Eingang

Soll während der 555-Betriebszeit, also während +Ub angeschaltet ist, ein Ua-Impuls erzeugt werden, kann dies über den Reset-Eingang erfolgen.

Reset extern über Taste oder Transistor

Wird der Reset-Eingang über Taste S1 oder Transistor Q1 mit GND verbunden, erfolgt das 555-Rücksetzen, da Ures kleiner als 1 V wird, d.h. der 555-Rücksetz-Eingang Pin 4 ist aktiv. Gleichzeitig wird über Diode D1 der zeitbestimmende Kondensator C nach GND entladen. Dies kann aber nur bis zur Fluss-Spannung von D1 erfolgen, normalerweise bis ca. 0,6 V. Eine Schottky-Diode an dieser Stelle würde die Restspannung auf ca. 0,2 V verringern. Zu berücksichtigen ist auch die Q1-Kollektor-Emitter-Restspannung, die sich zur D1-Durchlass-Spannung addiert und eine etwas höhere C-Restspannung verursacht.

555-Grundlagen: Reset, Beschaltung
2019 © Peter E. Burkhardt
Beginn der Haltezeit Tm

Solange Q1 oder S1 leitend sind, verharrt die Schaltung weiter im Reset-Zustand, Ua führt L, C ist nahezu entladen.

Erst wenn Q1 oder Taste S1 wieder offen sind, erhält Pin 4 hohes Potential (+Ua), der Reset-Zustand wird beendet, das 555-FF wird gesetzt, Ua springt von L nach H, C kann sich über R aufladen, die MMV-Haltezeit Tm beginnt.

Ende der Haltezeit

Die MMV-Haltezeit wird normal beendet, d.h. mit Erreichen der oberen 555-Schwelle, so wie weiter oben beschrieben. Das FF und damit Ua werden normal zurückgesetzt, aber auch hier bleibt der Kondensator C nach dem Ua-Impuls geladen, solange kein Neustart durch +Ub-AUS-EIN oder externem Reset erfolgt.

Verkürzte Haltezeit bei Reset

Anzumerken ist, dass die Haltezeit Tm beim Auslösen über den Reset-Eingang geringfügig kürzer ist gegenüber der Haltezeit beim Auslösen durch die Betriebsspannung +Ub. Ursache ist der nicht ganz entladene Kondensator wegen D1.

Externer Reset-Eingang ist optional

Die Beschaltung des Reset-Eingangs ist optional, wenn der MMV-Start nur beim 555-Einschalten gewünscht ist. Der Reset-Eingang, D1 und R3 könnten entfallen, Reset Pin 4 würde man dann direkt mit +Ub verbinden.

Beschaltung des Discharge-Ausgangs Pin 7

Da der Kollektor des internen Entladetransistors Qdis frei zur Verfügung steht, kann dieser als zweiter Ausgang genutzt werden. Wie üblich ist dann evtl. ein Pull-up-Widerstand vom Pin 7 nach +Ub nötig.

555-Grundlagen: Triggerung, Beschaltung
2016 © Peter E. Burkhardt

Triggern bei Netz EIN, mit Netz-Überwachung

Soll ein 555 mit dem Einschalten der Betriebsspannung (Ub) getriggert werden, wird dies meist über ein RC-Glied von Ub aus erledigt. Soll zusätzlich eine Ub-Überwachung erfolgen, stört die Zeitkonstante, die der Ub-Lade-C mit sich bringt. Je größer der Lade-C ist, desto länger dauert es, bis z.B. eine Netzunterbrechung bemerkt wird.

Die folgende Schaltung reagiert schon, wenn auch nur eine halbe Sinuswelle des 50Hz-Netzes fehlt (10 ms).

Schaltungsbeschreibung

Neben der normalen Gleichrichtung (hier z.B. D01 bis D04 und Lade-Elko C01) mit seiner relativ großen Zeitkonstante liefern die 2 weiteren Dioden D1 und D2 zusammen mit dem kleinen Kondensator C1 eine Gleichspannung mit hohem Rippelspannungsanteil. Diese Spannung UTr triggert direkt den 555, der als MMV arbeitet.

Sobald Schalter S01 schließt, löst die erste Netzhalbwelle einen 555-Impuls aus (siehe Diagramm im Bild). Im weiteren Normalbetrieb erfolgt keine weitere 555-Triggerung. Erst wenn eine Halbwelle ausfällt, unterschreitet die Rippelspannung die untere 555-Komparatorschwelle (1/3 von Ub) und ein Impuls mit der Länge Tm wird erzeugt.

Damit dieses flinke Verhalten funktioniert, darf im Normalbetrieb (alle Halbwellen sind vorhanden) die untere 555-Schwelle nicht erreicht werden. Andererseits muss aber die Trigger-Spannung UTr innerhalb von mehr als 10 und weniger als 20 ms bis zur unteren Schwelle absinken, wenn eine Halbwelle fehlt. Das wird durch geeignete Dimensionierung des Lastwiderstandes R1 und des kleinen Lade-Cs C1 erreicht.

Diode D3 ist nur eine Schutzdiode, die wirksam wird, wenn UTr größer als +Ub werden sollte. D3 begrenzt dann auf UTr = Ub + 0,7 V.

Fazit

Die Schaltung liefert nicht nur zuverlässig einen Impuls beim Einschalten, sondern signalisiert schnell jede kurze Netzunterbrechung. Bei angepasster Dimensionierung von R1 und C1 können auch andere (höhere) Frequenzen überwacht werden.

555-Grundlagen: Triggerung, Beschaltung
2016 © Peter E. Burkhardt

Triggern bei Netz-Ausfall

Fällt auch nur eine halbe Sinuswelle des 50Hz-Netzes aus, liefert die folgende Schaltung einen vom 555 erzeugten Impuls.

Schaltungsbeschreibung

Neben der normalen Gleichrichtung (hier z.B. D01 bis D04 und Lade-Elko C01) mit seiner relativ großen Zeitkonstante liefern die 2 weiteren Dioden D1 und D2 zusammen mit dem kleinen Kondensator C1 eine Gleichspannung mit hohem Rippelspannungsanteil. Diese Spannung UTr triggert direkt den 555, der als MMV arbeitet.

Sobald Schalter S01 schließt, würde eigentlich die erste Netzhalbwelle einen 555-Impuls auslösen. Das wird aber mit der Reset-Schaltung (Q1) verhindert. Im weiteren Normalbetrieb erfolgt keine 555-Triggerung. Erst wenn eine Halbwelle ausfällt, unterschreitet die Rippelspannung die untere 555-Komparatorschwelle (1/3 von Ub) und ein Impuls mit der Länge Tm wird erzeugt.

Damit dieses Verhalten funktioniert, darf im Normalbetrieb (alle Halbwellen sind vorhanden) die untere 555-Schwelle nicht erreicht werden. Andererseits muss aber die Trigger-Spannung UTr innerhalb von mehr als 10 und weniger als 20 ms bis zur unteren Schwelle absinken, wenn eine Halbwelle fehlt. Das wird durch geeignete Dimensionierung des Lastwiderstandes R1 und des kleinen Lade-Cs C1 erreicht.

Diode D3 ist nur eine Schutzdiode, die wirksam wird, wenn UTr größer als +Ub werden sollte. D3 begrenzt dann auf UTr = Ub + 0,7 V.

Fazit

Die Schaltung liefert zuverlässig einen Impuls bei jeder Netzunterbrechung (minimal eine 50Hz-Halbwelle). Solche kurzen Netzaussetzer würden normalerweise nicht bemerkt, da der Lade-C C01 diese Unterbrechung überbrückt.

555-Grundlagen: Nach-Triggerung
2013, 2020 © Peter E. Burkhardt

Nach-Triggerung (Retriggerbare Monoflops)

Prinzip der Nachtriggerung

Der 555 ist nicht retriggerbar, d.h. noch während der MMV-Haltezeit eintreffende Triggerimpulse haben keine Auswirkung auf die Länge des laufenden MMV-Ausgangsimpulses.

Mit etwas Zusatzaufwand kann aber mit dem 555 ein retriggerbares Monoflop realisiert werden. Jeder eintreffende Triggerimpuls muss den zeitbestimmenden Kondensator C entladen und die 555-Monoflop-Zeit neu starten. Der 555-Ausgangsimpuls soll dabei auf H-Pegel bleiben, wenn der Triggerimpuls noch während der MMV-Zeit eintrifft, d.h. der Ausgangsimpuls wird ohne Unterbrechung verlängert.

Die Triggerimpuls-Breite muss ausreichend sein, um den Kondensator C vollständig entladen zu können. Ist der Triggerimpuls zu kurz, ist auch der Entladeimpuls zu kurz, um C vollständig zu entladen. Eine verbleibende Restladung verkürzt die anschließend ausgelöste MMV-Zeit.

Triggern statisch oder flankengesteuert

Jeder Triggerimpuls verlängert die MMV-Zeit um die Triggerimpuls-Breite, da erst nach C-Entladung (also am Ende des Triggerimpulses) die neue MMV-Zeit beginnen kann. Das hat Konsequenzen für die Bereitstellung des Triggerimpulses.

Ist die MMV-Zeit wesentlich größer als z.B. ein Tastendruck, spielt die Verlängerung meist keine Rolle. Allerdings gilt es zu beachten, dass am 555-Ausgang für die Dauer des Tastendruckes der Pegel auf H liegt. Dann kommt noch die MMV-Zeit dazu.

Vorteilhaft ist, nur eine Flanke des Triggerimpulses auszuwerten. Wird z.B. die Taste gedrückt, kann die sich ergebende erste Flanke differenziert werden, um einen von der Triggerimpulsdauer unabhängigen kurzen Triggerimpuls zu gewinnen. Dieser kurze Triggerimpuls startet dann die MMV-Zeit.

Oder die letzte Flanke des Tastendrucks wird ausgewertet, die MMV-Zeit schließt sich dann an. In diesem Falle ist die Länge des Tastendruckes Bestandteil der H-Zeit am 555-Ausgang.

Anwendung

Retriggerbare Monoflops sind nicht nur geeignet, einen angestoßenen Ausgangsimpuls zu verlängern (Bsp. Treppenhauslicht).

Durch Nach-Triggerung kann auch eine Impulsfolge überwacht werden. Jeder normal eintreffende Impuls triggert den 555 und verlängert so den H-Pegel des 555-Ausgangs. Fällt ein Triggerimpuls aus, wird auch der Ausgangsimpuls nicht mehr verlängert. Das nun fehlende Ausgangssignal kann dann einen Alarm auslösen (Bsp. Drehzahlüberwachung).

Hinweis zum 555-Reset (Nach-Triggern vs. Neu-Triggern)

Nachtriggern bedeutet, dass sich die laufende Haltezeit des Monoflops nur verlängert. Wird die Haltezeit (das H am 555-Ausgang) unterbrochen und neu gestartet, ist das kein Nach-Triggern, sondern ein Neu-Triggern (Restart). Deshalb verbietet sich auch die Benutzung des 555-Reset-Eingangs für eine Nachtriggerung, da bei jedem Reset der 555 komplett, d.h. auch der 555-Ausgang, zurückgesetzt wird.

Nachtriggern, H/L-Flanke, 2x npn-Transistor

Die Triggerung mit Taster oder npn-Transistor mit Bezug auf GND ist schaltungstechnisch die einfachste Lösung. Die folgende Schaltung reagiert auf die fallende Flanke des Eingangsimpulses.

555-Grundlagen: Nach-Triggerung
2013, 2020 © Peter E. Burkhardt
Schaltungsbeschreibung
Triggern mit H/L-Flanke gegen GND

Die Flanken des mit Transistor Q1 oder Taster S1 ausgelösten Pegel-Wechsels werden mit C1-R1 differenziert. Diode D1 kappt die positive Differenzierspitze von UTr oberhalb von +Ub. Der verbleibende negative Differenzierimpuls UTr bewirkt über Transistor Q3 die Entladung des Kondensators C. UTr wird außerdem über einen Tiefpass (optional) als UTr2 dem 555-Triggereingang zugeführt und bewirkt so die Neu-Triggerung des 555.

Tiefpass gegen externe Störungen

Der Tiefpass R3-C3 hält kurze Störungen von dem empfindlichen 555-Triggereingang Pin 2 ab, um eine ungewollte Triggerung zu vermeiden. Ob der Tiefpass weggelassen werden kann, hängt vom Eingangssignal Us1 ab. Lange Leitungen zu S1 sind kritischer im Vergleich zur internen Ansteuerung über Transistor Q1. Mit der Zeitkonstante von 10 µs (entsprechend der Werte für R3, C3) werden kurze Störungen wirkungsvoll unterdrückt.

Triggern des 555 mit UTr2

Der negative Differenzierimpuls UTr kann direkt als L-aktiver Triggerimpuls UTr2 benutzt werden.

Entladen des Kondensators C mit UTr6

Der Differenzierimpuls UTr wird mit Transistor Q2 negiert und steuert dann den Entladetransistor Q3 an. Am Q3-Kollektor ergibt sich der Entladeimpuls UTr6, der durch Q2 und Q3 eine saubere Rechteckform hat und von +Ub bis nahezu GND reicht. UTr6 entlädt den zeitbestimmenden Kondensator C. Dieses Entladen braucht Zeit und dauert umso länger, je größer C ist. Die Entladung sollte beendet sein, bevor der Entladeimpuls UTr6 beendet ist.

Der maximale Entladestrom und damit bei gegebenem Kondensator die minimale Entladezeit wird von Q3 und dem Widerstand R7 bestimmt. R7 soll den anfänglich hohen C-Entladestrom begrenzen, damit der maximal mögliche Q3-Kollektorstrom nicht überschritten wird. Bei kleinem C kann R7 auch entfallen, da er sonst unnötigerweise die Entladezeit verlängert.

Länge des Triggersignals UTr

Die Länge des Triggersignals UTr wird von der Zeitkonstante C1 * R1 bestimmt. Einerseits soll der mittels UTr erzeugte Triggerimpuls UTr2 möglichst kurz sein, denn er verlängert den 555-MMV-Ausgangsimpuls. Andererseits muss UTr2 mindestens so lang sein, dass der 555 reagieren kann (Angabe in manchen Datenblättern 500 ns).

Das Triggersignal UTr hat aber auch Einfluss auf das vollständige Entladen des Kondensators C. Ist der Entladeimpuls UTr6 nicht lang genug, wird C nicht vollständig bis GND entladen. Folgt nun kurz darauf eine erneute 555-Triggerung, könnte der dann erzeugte MMV-Impuls kürzer sein als erwartet.

Länge des Ua-Ausgangsimpulses

Ohne Nachtriggerung hat der Ua-Ausgangsimpuls die Länge Tm zuzüglich der Entladeimpulsbreite UTr6. Das reguläre C-Entladen am Tm-Ende erfolgt durch den 555-internen Entladetransistor (Pin 7).

Mit Nachtriggerung bleibt Ua auf H, bis die zuletzt aktivierte Monoflop-Zeit Tm abgelaufen ist. Das C-Entladen bei jeder Nachtriggerung erfolgt durch Q3, das Entladen nach Ablauf der Zeit Tm dann mit dem internen Entladetransistor (Discharge Pin 7).

Mindeststeilheit des Triggersignals Us1

Die Us1-H/L-Flanke muss steil genug sein, um vom Kondensator C1 übertragen zu werden. Wird mit Taste S1 getriggert, ist dies der Fall. Ist die Flanke zu lang (bei Ansteuerung mit Transistor Q1), ist der entstehende L-aktive Triggerimpuls UTr evtl. nicht nahe genug an GND, damit der Transistor Q2 sicher sperrt. Transistor Q3 kann dann nicht durchsteuern und den L-aktiven Entladeimpuls UTr6 bilden.

Ist die H/L-Flanke von Us1 sehr lang, muss ein Schmitt-Trigger vorgeschaltet werden, um die nötige Flankensteilheit zu erhalten.

555-Grundlagen: Nach-Triggerung
2020 © Peter E. Burkhardt

Nachtriggern, L/H-Flanke, 2x npn-Transistor

Eine Möglichkeit, mit steigender Flanke zu triggern, zeigt die folgende Schaltung. Bezugspotential für die Trigger-Auslösung ist die positive Betriebsspannung +Ub.

Schaltungsbeschreibung
Triggern mit L/H-Flanke gegen +Ub

Die Flanken des mit Transistor Q1 oder Taster S1 ausgelösten Pegel-Wechsels werden mit C1-R1 differenziert. Diode D1 kappt die negative Differenzierspitze von UTr unterhalb von GND. Der verbleibende positive Differenzierimpuls UTr bewirkt über Transistor Q3 die Entladung des Kondensators C und über Transistor Q2 die Neu-Triggerung des 555.

Tiefpass gegen externe Störungen

Der Tiefpass R8-C4 hält kurze Störungen von dem empfindlichen 555-Triggereingang Pin 2 ab, um eine ungewollte Triggerung zu vermeiden. Dem gleichen Zweck dient der Tiefpass R3-C3. Ob eines der Filter weggelassen werden kann, hängt vom Eingangssignal Us1 ab. Lange Leitungen zu S1 sind sicherlich kritischer im Vergleich zur internen Ansteuerung über Transistor Q1.

Triggern des 555 mit UTr2

Der positive Differenzierimpuls UTr steuert den Transistor Q2 durch. Der sich ergebende L-aktive Triggerimpuls UTr2 am Q2-Kollektor hat eine saubere Rechteckform und reicht von +Ub-Potential bis nahezu GND. UTr2 triggert L-aktiv den 555 (Pin 2). Pull-up-Widerstand R4 ist nötig, damit der Eingang Pin 2 bei gesperrtem Transistor Q2 ein definiertes Potential sieht.

Entladen des Kondensators C mit UTr6

Der Differenzierimpuls UTr wird dem Transistor Q3 zugeführt. Am Q3-Kollektor ergibt sich der Entladeimpuls UTr6, dessen Form dem Triggerimpuls UTr2 entspricht. UTr6 entlädt den zeitbestimmenden Kondensator C. Dieses Entladen braucht Zeit und dauert umso länger, je größer C ist. Die Entladung sollte beendet sein, bevor der Entladeimpuls UTr6 beendet ist.

Der maximale Entladestrom und damit bei gegebenem Kondensator die minimale Entladezeit wird von Q3 und dem Widerstand R7 bestimmt. R7 soll den anfänglich hohen C-Entladestrom begrenzen, damit der maximal mögliche Q3-Kollektorstrom nicht überschritten wird. Bei kleinem C kann R7 auch entfallen, da er sonst unnötigerweise die Entladezeit verlängert.

Länge des Triggersignals UTr

Die Länge des Triggersignals UTr wird von der Zeitkonstante C1 * R1 bestimmt. Einerseits soll der mittels UTr erzeugte Triggerimpuls UTr2 möglichst kurz sein, denn er verlängert den 555-MMV-Ausgangsimpuls. Andererseits muss UTr2 mindestens so lang sein, dass der 555 reagieren kann (Angabe in manchen Datenblättern 500 ns).

Das Triggersignal UTr hat aber auch Einfluss auf das vollständige Entladen des Kondensators C. Ist der Entladeimpuls UTr6 nicht lang genug, wird C nicht vollständig bis GND entladen. Folgt nun kurz darauf eine erneute 555-Triggerung, könnte der dann erzeugte MMV-Impuls kürzer sein als erwartet.

Länge des Ua-Ausgangsimpulses

Ohne Nachtriggerung hat der Ua-Ausgangsimpuls die Länge Tm zuzüglich der Entladeimpulsbreite UTr6. Das reguläre C-Entladen am Tm-Ende erfolgt durch den 555-internen Entladetransistor (Pin 7).

Mit Nachtriggerung bleibt Ua auf H, bis die zuletzt aktivierte Monoflop-Zeit Tm abgelaufen ist. Das C-Entladen bei jeder Nachtriggerung erfolgt durch Q3, das Entladen nach Ablauf der Zeit Tm dann mit dem internen Entladetransistor (Discharge Pin 7).

555-Grundlagen: Nach-Triggerung
2013 © Peter E. Burkhardt
Mindeststeilheit des Triggersignals Us1

Die Us1-L/H-Flanke muss steil genug sein, um vom Kondensator C1 übertragen zu werden. Wird mit Taste S1 getriggert, ist dies der Fall. Ist die Flanke zu lang (bei Ansteuerung mit Transistor Q1), erreicht der entstehende H-aktive Triggerimpuls UTr evtl. nicht die Schwellspannung der Transistoren Q2 und Q3. Die Transistoren können dann nicht durchsteuern und den L-aktiven Entladeimpuls UTr6 bzw. Triggerimpuls UTr2 bilden.

Ist die L/H-Flanke von Us1 sehr lang, muss ein Schmitt-Trigger vorgeschaltet werden, um die nötige Flankensteilheit zu erhalten.

Auto-Reset (Reset bei Ub EIN)

Beim Einschalten der Betriebsspannung Ub ist der Kondensator C2 entladen, am 555-Reset-Eingang (Pin 4) liegt GND-Potential, der 555 ist zurückgesetzt (Ua führt L). R8-C2 sorgen mittels +Ub für einen langsamen Spannungsanstieg. Ist die Reset-Schwelle erreicht (lt. Datenblatt 0,4 bis 1,0 V), ist kein Reset mehr wirksam. In der Zeit Tres vom Ub-Einschalten bis zur Reset-Schwelle liegt der 555-Ausgang Pin 3 auf L. Triggerimpulse UTr (siehe Diagramm im Bild) wirken sich nicht aus. Ist Tres abgelaufen (Pin 4 liest jetzt H), kann der 555 normal mittels UTr (S1 oder Q1) getriggert werden.

Die Auto-Reset-Zeit Tres ist einerseits von R8-C2 abhängig, andererseits aber auch von +Ub. Zusätzlich spielt die Reset-Schwelle des 555-Exemplars eine erhebliche Rolle, da der Umschaltpunkt im flachen Teil der C2-Ladekurve liegt.

Diode D1 sorgt für die schnelle C2-Entladung beim Ub-Abschalten. Neben dem Pin4-Schutz ist die Reset-Schaltung sofort wieder wirksam, auch wenn Ub schnell wieder eingeschaltet wird. Das heißt, die Wiederbereitschaftszeit der Reset-Schaltung ist mit D1 sichergestellt.

Neben dem automatischen Einschalt-Reset kann mit Taste S2 jederzeit ein 555-Reset ausgelöst werden. Damit ist es z.B. möglich, eine gestartete Monoflop-Zeit Tm vorzeitig abzubrechen. Der Hand-Reset kann auch durch eine weitere Schaltung ergänzt oder ersetzt werden, um den 555 elektronisch rückzusetzen.

Die Auto-Reset-Schaltung kann optional auch entfallen. Der 555-Pin4-Reset-Eingang ist dann mit +Ub zu verbinden. Wird Pin 4 offen gelassen, kann es durch Störeinstreuungen zum ungewollten Rücksetzen des 555 kommen.

Nachtriggern, L/H-Flanke, Anwendung Gitarre

Die folgende Schaltung zeigt eine einfache Anwendung des Nachtriggerns. Beim Anschlagen einer oder einiger Gitarrensaiten entstehen Einzelimpulse mit teilweise unterschiedlichen, aber generell kurzen Abständen. Es entsteht eine Impulsgruppe. Dann folgt eine längere Pause bis zum nächsten Anschlag, also bis zur nächsten Impulsgruppe. Wird nun ein MMV mit jedem Einzelimpuls nachgetriggert, füllen sich die Zwischenräume zwischen den Einzelimpulsen und es entsteht je Anschlag ein einzelner längerer Impuls. Dazu muss die MMV-Zeit Tm länger sein als der größte Abstand zwischen jedem Einzelimpuls. Tm darf aber auch nicht zu lang sein, sonst wird die Zeit zwischen zwei Anschlägen (Impulsgruppen) überbrückt.

So lässt sich also jeder Anschlag als Impuls identifizieren. Für die Weiterverarbeitung sollte die steigende Flanke des erzeugten Impulses (im Bild Ua) ausgewertet werden. So erhält man immer den Beginn eines Anschlags (einer Impulsgruppe).

555-Grundlagen: Nach-Triggerung
2020 © Peter E. Burkhardt

Nachtriggern, pnp-Transistor, statisch

Schon frühzeitig tauchte in Publikationen zum 555 eine Nachtrigger-Schaltung mit nur einem pnp-Transistor auf. Der Transistor entlädt den zeitbestimmenden Kondensator und sorgt so für das Nachtriggern des 555-Monoflops. Allerdings war diese Schaltung meist nur in der einfachsten Form angegeben. Es gibt ein paar Besonderheiten, die zu beachten sind.

Schaltungsbeschreibung
Prinzip des Nachtriggerns mit pnp-Transistor

Ist Taster S1 geschlossen oder Transistor Q1 leitend, entsteht der L-aktive Triggerimpuls UTr. Die Q2-Basis des pnp-Transistors wird auf GND gelegt. Deshalb wird Q2 leitend und entlädt so den Kondensator C. Außerdem triggert UTr über 555-Pin 2 den 555-MMV. Der Ausgang Ua wechselt von L nach H, d.h. der Ausgangsimpuls beginnt.

Solange UTr6 auf Masse liegt, kann sich C nicht aufladen. Erst wenn UTr6 auf High wechselt, beginnt die MMV-Zeit Tm. Der Kondensator C wird aufgeladen. Hat Uc den Wert 2/3 von Ub erreicht (obere 555-Schwelle) wechselt Ua wieder von H nach L, der Ausgangsimpuls ist beendet.

Der Ua-Impuls führt also H, wenn UTr6 auf L liegt oder wenn Uc die obere 2/3-Schwelle noch nicht erreicht hat. Tm wird um UTr6 verlängert. Wird während der Zeit Tm der Kondensator C erneut entladen, beginnt die C-Aufladung neu, d.h. Tm beginnt neu. Der 555-Monoflop-Impuls kann also durch mehrmaliges Betätigen der Taste S1 innerhalb der Tm-Zeit immer wieder verlängert werden, d.h. der MMV wird nachgetriggert.

Tiefpass gegen externe Störungen

Der Tiefpass R2-C1 hält kurze Störungen vom empfindlichen 555-Triggereingang Pin 2 ab, um eine ungewollte Triggerung zu vermeiden. Ob der Tiefpass weggelassen werden kann, hängt vom Eingangssignal Us1 ab. Lange Leitungen zu S1 bzw. zum Q1-Kollektor sind störanfälliger im Vergleich zur Ansteuerung unmittelbar auf der Platine.

Entladen des Kondensators C mit UTr6

Der statische L-aktive Impuls UTr steuert den pnp-Entladetransistor Q2 durch. Q2 entlädt den zeitbestimmenden Kondensator C. Dieses Entladen braucht Zeit und dauert umso länger, je größer C ist. Die Entladung sollte beendet sein, bevor der Entladeimpuls UTr6 beendet ist.

Der maximale Entladestrom und damit bei gegebenem Kondensator die minimale Entladezeit wird von Q2 und dem Widerstand R7 bestimmt. R7 soll den anfänglich hohen C-Entladestrom begrenzen, damit der maximal mögliche Q2-Kollektorstrom nicht überschritten wird. Bei kleinem C kann R7 auch entfallen, da er sonst unnötigerweise die Entladezeit verlängert.

Länge des Triggersignals UTr

UTr verlängert nicht nur den Ua-Impuls (Tm), sondern hat auch Einfluss auf das vollständige Entladen des Kondensators C. Ist der Entladeimpuls UTr6 nicht lang genug, wird C nicht vollständig bis GND entladen. Folgt nun kurz darauf eine erneute 555-Triggerung, könnte der dann erzeugte MMV-Impuls kürzer sein als erwartet.

555-Grundlagen: Nach-Triggerung
2020 © Peter E. Burkhardt
Länge des Ua-Ausgangsimpulses

Ohne Nachtriggerung hat der Ua-Ausgangsimpuls die Länge Tm zuzüglich der Entladeimpulsbreite UTr6. Das reguläre C-Entladen am Tm-Ende erfolgt durch den 555-internen Entladetransistor (Pin 7).

Mit Nachtriggerung bleibt Ua auf H, bis die zuletzt aktivierte Monoflop-Zeit Tm abgelaufen ist. Das C-Entladen bei jeder Nachtriggerung erfolgt durch Q2, das Entladen nach Ablauf der Zeit Tm dann mit dem internen Entladetransistor (Discharge Pin 7).

Schutzdiode D1

Ist D1 nicht vorhanden, wird die Sperrspannung zwischen Basis und Emitter des Transistors Q2 nur von Q2 bestimmt. Die Ube-Sperrspannung beträgt, abhängig vom Transistortyp, meist um die 6 V. 12 V Betriebsspannung sind also regelmäßig zuviel. Bis Ub = 6 V oder mit der zusätzlichen Diode gibt es aber keine Probleme.

Allerdings verhindern die Fluss-Spannung von D1 zusammen mit der Basis-Emitter-Sättigungsspannung des Transistors Q2 das vollständige Entladen des Kondensators C (siehe Kurve Uc im Bild-Impulsdiagramm). Das wirkt sich besonders nachteilig aus, wenn +Ub niedrig ist.

555-Grundlagen: Nach-Triggerung
2020 © Peter E. Burkhardt

Nachtriggern, H/L-Flanke, pnp-Transistor, dynamisch

Bei dieser Nachtrigger-Schaltung mit pnp-Transistor ist die Ausgangsimpulsbreite des Monoflops nahezu unabhängig vom Triggerimpuls am Eingang der Schaltung.

Schaltungsbeschreibung
Prinzip des Nachtriggerns mit pnp-Transistor

Wird Taste S1 geschlossen oder Transistor Q1 leitend, entsteht mit der fallenden Us1-Flanke durch Differenzierung der L-aktive Triggerimpuls UTr. Die Q2-Basis des pnp-Transistors wird kurzzeitig auf GND gelegt. Deshalb wird Q2 leitend und entlädt so den Kondensator C. Außerdem triggert UTr über 555-Pin 2 den 555-MMV. Der Ausgang Ua wechselt von L nach H, d.h. der Ausgangsimpuls beginnt.

Solange UTr6 auf Masse liegt, kann sich C nicht aufladen. Erst wenn UTr6 auf High wechselt, beginnt die MMV-Zeit Tm. Der Kondensator C wird aufgeladen. Hat die Kondensatorspannung Uc den Wert 2/3 von Ub erreicht (obere 555-Schwelle) wechselt Ua wieder von H nach L, der Ausgangsimpuls ist beendet.

Der Ua-Impuls führt also H, wenn UTr6 auf L liegt oder wenn Uc die obere 2/3-Schwelle noch nicht erreicht hat. Tm wird um UTr6 verlängert. Wird während der Zeit Tm der Kondensator C erneut entladen, beginnt die C-Aufladung neu, d.h. Tm beginnt neu. Der 555-Monoflop-Impuls kann also durch mehrmaliges Betätigen der Taste S1 innerhalb der Tm-Zeit immer wieder verlängert werden, d.h. der MMV wird nachgetriggert.

Tiefpass gegen externe Störungen

Der Tiefpass R2-C1 hält kurze Störungen vom empfindlichen 555-Triggereingang Pin 2 ab, um eine ungewollte Triggerung zu vermeiden. Ob der Tiefpass weggelassen werden kann, hängt vom Eingangssignal Us1 ab. Lange Leitungen zu S1 bzw. zum Q1-Kollektor sind störanfälliger im Vergleich zur Ansteuerung unmittelbar auf der Platine.

Entladen des Kondensators C mit UTr6

Der statische L-aktive Impuls UTr steuert den pnp-Entladetransistor Q2 durch. Q2 entlädt den zeitbestimmenden Kondensator C. Dieses Entladen braucht Zeit und dauert umso länger, je größer C ist. Die Entladung sollte beendet sein, bevor der Entladeimpuls UTr6 beendet ist.

Der maximale Entladestrom und damit bei gegebenem Kondensator die minimale Entladezeit wird von Q2 und dem Widerstand R7 bestimmt. R7 soll den anfänglich hohen C-Entladestrom begrenzen, damit der maximal mögliche Q2-Kollektorstrom nicht überschritten wird. Bei kleinem C kann R7 auch entfallen, da er sonst unnötigerweise die Entladezeit verlängert.

Länge des Triggersignals UTr

Die Länge des Triggersignals UTr wird von der Zeitkonstante C1 * R1 bestimmt. Einerseits soll der Triggerimpuls UTr2 möglichst kurz sein, denn er verlängert den 555-MMV-Ausgangsimpuls. Andererseits muss UTr mindestens so lang sein, dass der 555 reagieren kann (Angabe in manchen Datenblättern 500 ns).

UTr verlängert nicht nur den Ua-Impuls (Tm), sondern hat auch Einfluss auf das vollständige Entladen des Kondensators C. Ist der Entladeimpuls UTr6 nicht lang genug, wird C nicht vollständig bis GND entladen. Folgt nun kurz darauf eine erneute 555-Triggerung, könnte der dann erzeugte MMV-Impuls kürzer sein als erwartet.

555-Grundlagen: Nach-Triggerung
2020 © Peter E. Burkhardt
Länge des Ua-Ausgangsimpulses

Ohne Nachtriggerung hat der Ua-Ausgangsimpuls die Länge Tm zuzüglich der Entladeimpulsbreite UTr6. Das reguläre C-Entladen am Tm-Ende erfolgt durch den 555-internen Entladetransistor (Pin 7).

Mit Nachtriggerung bleibt Ua auf H, bis die zuletzt aktivierte Monoflop-Zeit Tm abgelaufen ist. Das C-Entladen bei jeder Nachtriggerung erfolgt durch Q2, das Entladen nach Ablauf der Zeit Tm dann mit dem internen Entladetransistor (Discharge Pin 7).

Mindeststeilheit des Triggersignals Us1

Die Us1-H/L-Flanke muss steil genug sein, um vom Kondensator C1 übertragen zu werden. Wird mit Taste S1 getriggert, ist dies der Fall. Ist die Flanke zu lang (bei Ansteuerung mit Transistor Q1), kann Q2 evtl. nicht richtig durchsteuern. Oder UTr erreicht nicht die untere Triggerschwelle des 555.

Ist die H/L-Flanke von Us1 sehr lang, muss ein Schmitt-Trigger vorgeschaltet werden, um die nötige Flankensteilheit zu erhalten.

Schutzdiode D1

Ist D1 nicht vorhanden, wird die Sperrspannung zwischen Basis und Emitter des Transistors Q2 nur von Q2 bestimmt. Die Ube-Sperrspannung beträgt, abhängig vom Transistortyp, meist um die 6 V. 12 V Betriebsspannung sind also regelmäßig zuviel. Bis Ub = 6 V oder mit der zusätzlichen Diode gibt es aber keine Probleme.

Allerdings verhindern die Fluss-Spannung von D1 zusammen mit der Basis-Emitter-Sättigungsspannung des Transistors Q2 das vollständige Entladen des Kondensators C (siehe Kurve Uc im Bild-Impulsdiagramm). Das wirkt sich besonders nachteilig aus, wenn +Ub niedrig ist.

555-Grundlagen: Nach-Triggerung
2016 © Peter E. Burkhardt

Nachtriggern, 2x 555 (Komp.)

Das Nachtriggern eines 555-Monoflops kann auch mit einem zweiten 555 erreicht werden, der als Komparator arbeitet.

Schaltungsbeschreibung

Der normale Triggerimpuls UTr am Eingang der Schaltung triggert sowohl den MMV (IC1, links im Bild), als auch den 555-Komparator (IC2, rechts).

UTr bewirkt am 555-Ausgang (IC2) solange H, bis UTr die obere 555-Schaltschwelle (2/3 von Ub) erreicht. Das ist am Ende des Triggerimpulses der Fall. Über den Negator mit Transistor Q1 wird aus dem positiven Impuls ein negativer Impuls UnTr. Dieser UnTr entlädt den zeitbestimmenden Kondensator C und hält C für die Dauer von UnTr auf Masse.

Solange also UnTr wirkt, wird das erneute C-Laden blockiert. Die später beginnende MMV-Zeit Tm wird also um die Impulsbreite von UnTr verlängert.

Trifft nach dem ersten den MMV auslösenden Triggerimpuls UTr innerhalb der MMV-Zeit Tm ein zweiter Triggerimpuls ein, beginnt die Zeit Tm erneut. Der noch laufende MMV-Impuls wird verlängert.

War beim zweiten Triggerimpuls die MMV-Zeit schon zu Ende, wird eine neue MMV-Zeit generiert. Aber auch jetzt addiert sich die UnTr-Zeit zur MMV-Zeit Tm.

Soll sich die Länge des Triggerimpulses UTr nicht auf Tm auswirken, muss UTr kurz sein, aber nicht kürzer als 500 ns (siehe auch 555-Datenblatt).

Hinweis im Vergleich zur normalen MMV-Triggerung

Beim normal getriggerten MMV beginnt die Haltezeit Tm mit der fallenden Flanke des L-aktiven Triggerimpulses, und zwar sobald die untere 555-Schwelle (1/3 von Ub) unterschritten wird.

In dieser Schaltung mit zwei 555 beginnt die Haltezeit Tm erst nach dem L-aktiven Triggerimpuls UTr. Genauer gesagt, Tm beginnt, wenn UTr beim Übergang von L nach H die 2/3-Schwelle des 555 durchläuft. Dadurch verlängert sich die Haltezeit grundsätzlich um die L-Zeit des Triggerimpulses.

Beschaffenheit des Triggersignals, Kontaktprellen

Der L-aktive Eingang UTr darf wegen der Schwellwerteingänge auch schleichend von H nach L oder von L nach H wechseln. Dabei darf der Triggerimpuls beliebig lang sein, mindestens aber 500 ns.

Auch das Kontaktprellen eines angeschlossenen mechanischen Schalters wird wirksam unterdrückt. Kontaktprellen beim Schließen von S1 ist genauso wenig schädlich wie das Prellen beim Öffnen. Grundsätzlich ist die erste H/L-Flanke und die letzte L/H-Flanke von UTr maßgebend. Dazwischen führt der Ausgang Ua ein H. Erst nach Ablauf der Haltezeit Tm kann ein neuer H/L-Übergang am Eingang den MMV neu triggern.

Anwendung zur Überwachung

Die Verlängerung der Haltezeit kann auch zur Überwachung ausgenutzt werden. Solange UTr ein L führt, liegt der Ua-Ausgang auf H und alles ist gut. Wechselt UTr aufgrund z.B. eines Fehlers von L nach H, bleibt der Ua-Ausgang noch solange auf H, bis die Haltezeit Tm abläuft. In dieser Zeit können z.B. noch Daten abgespeichert werden. Erst dann wechselt der Ausgang Ua von H nach L.

Fazit

Mit nur einem 555, einem Transistor und einem Widerstand lässt sich dem nicht nachtriggerbaren 555 die Nachtriggerbarkeit beibringen. Vorteilhaft ist, dass das Triggersignal beliebig lang sein darf, und dass keine Mindeststeilheit der Triggerflanken erforderlich ist.

555-Grundlagen: Nach-Triggerung
2020 © Peter E. Burkhardt

Nachtriggern mit CMOS-555

Grundsätzliches zum Nachtriggern eines 555-MMV steht weiter oben bei den Nachtrigger-Schaltungen zum bipolaren 555. Hier folgen ein paar Schaltungen mit dem CMOS-555, die teilweise etwas anders dimensioniert sind.

Die Beschreibung jeder einzelnen Schaltung erfolgt ungekürzt, um sie unabhängig voneinander publizieren zu können.

Nachtriggern, H/L-Flanke, 2x npn-Transistor

Die Triggerung mit Taster oder npn-Transistor mit Bezug auf GND ist schaltungstechnisch die einfachste Lösung. Die folgende Schaltung reagiert auf die fallende Flanke des Eingangsimpulses. Die Steuerung der C-Entladung erfolgt durch 2 npn-Transistoren.

Schaltungsbeschreibung
Triggern mit H/L-Flanke gegen GND

Die Flanken des mit Transistor Q1 oder Taster S1 ausgelösten Pegel-Wechsels werden mit C1-R1 differenziert. Diode D1 kappt die positive Differenzierspitze von UTr oberhalb von +Ub. Der verbleibende negative Differenzierimpuls UTr bewirkt über Transistor Q3 die Entladung des Kondensators C. UTr wird außerdem über einen Tiefpass (optional) als UTr2 dem 555-Triggereingang zugeführt und bewirkt so die Neu-Triggerung des 555.

Tiefpass gegen externe Störungen

Der Tiefpass R3-C3 hält kurze Störungen von dem empfindlichen 555-Triggereingang Pin 2 ab, um eine ungewollte Triggerung zu vermeiden. Ob der Tiefpass weggelassen werden kann, hängt vom Eingangssignal Us1 ab. Lange Leitungen zu S1 sind kritischer im Vergleich zur internen Ansteuerung über Transistor Q1. Mit der Zeitkonstante von 10 µs (entsprechend der Werte für R3, C3) werden kurze Störungen wirkungsvoll unterdrückt.

Triggern des 555 mit UTr2

Der negative Differenzierimpuls UTr kann direkt als L-aktiver Triggerimpuls UTr2 benutzt werden.

Entladen des Kondensators C mit UTr6

Der Differenzierimpuls UTr wird mit Transistor Q2 negiert und steuert dann den Entladetransistor Q3 an. Am Q3-Kollektor ergibt sich der Entladeimpuls UTr6, der durch Q2 und Q3 eine saubere Rechteckform hat und von +Ub bis nahezu GND reicht. UTr6 entlädt den zeitbestimmenden Kondensator C. Dieses Entladen braucht Zeit und dauert umso länger, je größer C ist. Die Entladung sollte beendet sein, bevor der Entladeimpuls UTr6 beendet ist.

Der maximale Entladestrom und damit bei gegebenem Kondensator die minimale Entladezeit wird von Q3 und dem Widerstand R7 bestimmt. R7 soll den anfänglich hohen C-Entladestrom begrenzen, damit der maximal mögliche Q3-Kollektorstrom nicht überschritten wird. Bei kleinem C kann R7 auch entfallen, da er sonst unnötigerweise die Entladezeit verlängert.

555-Grundlagen: Nach-Triggerung
2020 © Peter E. Burkhardt
Länge des Triggersignals UTr

Die Länge des Triggersignals UTr wird von der Zeitkonstante C1 * R1 bestimmt. Einerseits soll der mittels UTr erzeugte Triggerimpuls UTr2 möglichst kurz sein, denn er verlängert den 555-MMV-Ausgangsimpuls. Andererseits muss UTr2 mindestens so lang sein, dass der 555 reagieren kann (Angabe in manchen Datenblättern 500 ns).

Das Triggersignal UTr hat aber auch Einfluss auf das vollständige Entladen des Kondensators C. Ist der Entladeimpuls UTr6 nicht lang genug, wird C nicht vollständig bis GND entladen. Folgt nun kurz darauf eine erneute 555-Triggerung, könnte der dann erzeugte MMV-Impuls kürzer sein als erwartet.

Länge des Ua-Ausgangsimpulses

Ohne Nachtriggerung hat der Ua-Ausgangsimpuls die Länge Tm zuzüglich der Entladeimpulsbreite UTr6. Das reguläre C-Entladen am Tm-Ende erfolgt durch den 555-internen Entlade-Mosfet (Pin 7).

Mit Nachtriggerung bleibt Ua auf H, bis die zuletzt aktivierte Monoflop-Zeit Tm abgelaufen ist. Das C-Entladen bei jeder Nachtriggerung erfolgt durch Q3, das Entladen nach Ablauf der Zeit Tm dann mit dem internen Entlade-Mosfet (Discharge Pin 7).

Mindeststeilheit des Triggersignals Us1

Die Us1-H/L-Flanke muss steil genug sein, um vom Kondensator C1 übertragen zu werden. Wird mit Taste S1 getriggert, ist dies der Fall. Ist die Flanke zu lang (bei Ansteuerung mit Transistor Q1), ist der entstehende L-aktive Triggerimpuls UTr evtl. nicht nahe genug an GND, damit der Transistor Q2 sicher sperrt. Transistor Q3 kann dann nicht durchsteuern und den L-aktiven Entladeimpuls UTr6 bilden.

Ist die H/L-Flanke von Us1 sehr lang, muss ein Schmitt-Trigger vorgeschaltet werden, um die nötige Flankensteilheit zu erhalten.

555-Grundlagen: Nach-Triggerung
2020 © Peter E. Burkhardt
Nachtriggern, H/L-Flanke, 2x Mosfet

Die Triggerung mit Taster oder npn-Transistor mit Bezug auf GND ist schaltungstechnisch die einfachste Lösung. Die folgende Schaltung reagiert auf die fallende Flanke des Eingangsimpulses. Die Steuerung der C-Entladung erfolgt durch 2 Mosfets.

Schaltungsbeschreibung
Triggern mit H/L-Flanke gegen GND

Die Flanken des mit Transistor Q1 oder Taster S1 ausgelösten Pegel-Wechsels werden mit C1-R1 differenziert. Diode D1 kappt die positive Differenzierspitze von UTr oberhalb von +Ub. Der verbleibende negative Differenzierimpuls UTr bewirkt über Mosfet Q3 die Entladung des Kondensators C. UTr wird außerdem über einen Tiefpass (optional) als UTr2 dem 555-Triggereingang zugeführt und bewirkt so die Neu-Triggerung des 555.

Tiefpass gegen externe Störungen

Der Tiefpass R3-C3 hält kurze Störungen von dem empfindlichen 555-Triggereingang Pin 2 ab, um eine ungewollte Triggerung zu vermeiden. Ob der Tiefpass weggelassen werden kann, hängt vom Eingangssignal Us1 ab. Lange Leitungen zu S1 sind kritischer im Vergleich zur internen Ansteuerung auf der Leiterplatte. Mit der Zeitkonstante von 10 µs (entsprechend der Werte für R3, C3) werden kurze Störungen wirkungsvoll unterdrückt.

Triggern des 555 mit UTr2

Der negative Differenzierimpuls UTr kann direkt als L-aktiver Triggerimpuls UTr2 benutzt werden.

Entladen des Kondensators C mit UTr6

Der Differenzierimpuls UTr wird mit Mosfet Q2 negiert und steuert dann den Entlademosfet Q3 an. Am Q3-Drain ergibt sich der Entladeimpuls UTr6, der durch Q2 und Q3 eine saubere Rechteckform hat und von +Ub bis nahezu GND reicht. UTr6 entlädt den zeitbestimmenden Kondensator C. Dieses Entladen braucht Zeit und dauert umso länger, je größer C ist. Die Entladung sollte beendet sein, bevor der Entladeimpuls UTr6 beendet ist.

Der maximale Entladestrom und damit bei gegebenem Kondensator die minimale Entladezeit wird von Q3 und dem Widerstand R7 bestimmt. R7 soll den anfänglich hohen C-Entladestrom begrenzen, damit der maximal mögliche Q3-Drainstrom nicht überschritten wird. Bei kleinem C kann R7 auch entfallen, da er sonst unnötigerweise die Entladezeit verlängert.

Die Entladung mit einem Mosfet hat den Vorteil, dass C gewissermaßen bis auf GND entladen wird. Über der als Widerstand wirkenden Drain-Source-Strecke verbleibt vor allem bei minimalem Strom gegen Ende der Entladung so gut wie keine Restspannung.

Länge des Triggersignals UTr

Die Länge des Triggersignals UTr wird von der Zeitkonstante C1 * R1 bestimmt. Einerseits soll der mittels UTr erzeugte Triggerimpuls UTr2 möglichst kurz sein, denn er verlängert den 555-MMV-Ausgangsimpuls. Andererseits muss UTr2 mindestens so lang sein, dass der 555 reagieren kann (Angabe in manchen Datenblättern 500 ns).

Das Triggersignal UTr hat aber auch Einfluss auf das vollständige Entladen des Kondensators C. Ist der Entladeimpuls UTr6 nicht lang genug, wird C nicht vollständig bis GND entladen. Folgt nun kurz darauf eine erneute 555-Triggerung, könnte der dann erzeugte MMV-Impuls kürzer sein als erwartet.

555-Grundlagen: Nach-Triggerung
2020 © Peter E. Burkhardt
Länge des Ua-Ausgangsimpulses

Ohne Nachtriggerung hat der Ua-Ausgangsimpuls die Länge Tm zuzüglich der Entladeimpulsbreite UTr6. Das reguläre C-Entladen am Tm-Ende erfolgt durch den 555-internen Entlade-Mosfet (Pin 7).

Mit Nachtriggerung bleibt Ua auf H, bis die zuletzt aktivierte Monoflop-Zeit Tm abgelaufen ist. Das C-Entladen bei jeder Nachtriggerung erfolgt durch Q3, das Entladen nach Ablauf der Zeit Tm dann mit dem internen Entlade-Mosfet (Discharge Pin 7).

Mindeststeilheit des Triggersignals Us1

Die Us1-H/L-Flanke muss steil genug sein, um vom Kondensator C1 übertragen zu werden. Wird mit Taste S1 getriggert, ist dies der Fall. Ist die Flanke zu lang (bei Ansteuerung mit Transistor Q1), ist der entstehende L-aktive Triggerimpuls UTr evtl. nicht nahe genug an GND, damit der Mosfet Q2 sicher sperrt. Mosfet Q3 kann dann nicht durchsteuern und den L-aktiven Entladeimpuls UTr6 bilden.

Ist die H/L-Flanke von Us1 sehr lang, muss ein Schmitt-Trigger vorgeschaltet werden, um die nötige Flankensteilheit zu erhalten.

555-Grundlagen: Nach-Triggerung
2020 © Peter E. Burkhardt
Nachtriggern, H/L-Flanke, Trigger-Gatter, Mosfet

Die Triggerung mit Taster oder npn-Transistor mit Bezug auf GND ist schaltungstechnisch die einfachste Lösung. Die folgende Schaltung reagiert auf die fallende Flanke des Eingangsimpulses. Die Steuerung der C-Entladung erfolgt durch ein CMOS-Trigger-Gatter und einen Mosfet zur Entladung.

Schaltungsbeschreibung
Triggern mit H/L-Flanke gegen GND

Die Flanken des mit Transistor Q1 oder Taster S1 ausgelösten Pegel-Wechsels werden mit C1-R1 differenziert. Diode D1 kappt die positive Differenzierspitze von UTr oberhalb von +Ub. Der verbleibende negative Differenzierimpuls UTr bewirkt über ein CMOS-Trigger-Gatter und Mosfet Q3 die Entladung des Kondensators C. UTr wird außerdem über einen Tiefpass (optional) als UTr2 dem 555-Triggereingang zugeführt und bewirkt so die Neu-Triggerung des 555.

Tiefpass gegen externe Störungen

Der Tiefpass R3-C3 hält kurze Störungen von dem empfindlichen 555-Triggereingang Pin 2 ab, um eine ungewollte Triggerung zu vermeiden. Ob der Tiefpass weggelassen werden kann, hängt vom Eingangssignal Us1 ab. Lange Leitungen zu S1 sind kritischer im Vergleich zur internen Ansteuerung auf der Leiterplatte. Mit der Zeitkonstante von 10 µs (entsprechend der Werte für R3, C3) werden kurze Störungen wirkungsvoll unterdrückt.

Triggern des 555 mit UTr2

Der negative Differenzierimpuls UTr kann direkt als L-aktiver Triggerimpuls UTr2 benutzt werden.

Entladen des Kondensators C mit UTr6

Der Differenzierimpuls UTr wird mit dem CMOS-Trigger-Gatter IC2:1 negiert und steuert dann den Entlademosfet Q3 an. Am Q3-Drain ergibt sich der Entladeimpuls UTr6, der durch das Trigger-Gatter und Q3 eine saubere Rechteckform hat und von +Ub bis nahezu GND reicht. UTr6 entlädt den zeitbestimmenden Kondensator C. Dieses Entladen braucht Zeit und dauert umso länger, je größer C ist. Die Entladung sollte beendet sein, bevor der Entladeimpuls UTr6 beendet ist.

Der maximale Entladestrom und damit bei gegebenem Kondensator die minimale Entladezeit wird von Q3 und dem Widerstand R7 bestimmt. R7 soll den anfänglich hohen C-Entladestrom begrenzen, damit der maximal mögliche Q3-Drainstrom nicht überschritten wird. Bei kleinem C kann R7 auch entfallen, da er sonst unnötigerweise die Entladezeit verlängert.

Die Entladung mit einem Mosfet hat den Vorteil, dass C gewissermaßen bis auf GND entladen wird. Über der als Widerstand wirkenden Drain-Source-Strecke verbleibt vor allem bei minimalem Strom gegen Ende der Entladung so gut wie keine Restspannung.

Länge des Triggersignals UTr

Die Länge des Triggersignals UTr wird von der Zeitkonstante C1 * R1 bestimmt. Einerseits soll der mittels UTr erzeugte Triggerimpuls UTr2 möglichst kurz sein, denn er verlängert den 555-MMV-Ausgangsimpuls. Andererseits muss UTr2 mindestens so lang sein, dass der 555 reagieren kann (Angabe in manchen Datenblättern 500 ns).

Das Triggersignal UTr hat aber auch Einfluss auf das vollständige Entladen des Kondensators C. Ist der Entladeimpuls UTr6 nicht lang genug, wird C nicht vollständig bis GND entladen. Folgt nun kurz darauf eine erneute 555-Triggerung, könnte der dann erzeugte MMV-Impuls kürzer sein als erwartet.

555-Grundlagen: Nach-Triggerung
2020 © Peter E. Burkhardt
Länge des Ua-Ausgangsimpulses

Ohne Nachtriggerung hat der Ua-Ausgangsimpuls die Länge Tm zuzüglich der Entladeimpulsbreite UTr6. Das reguläre C-Entladen am Tm-Ende erfolgt durch den 555-internen Entlade-Mosfet (Pin 7).

Mit Nachtriggerung bleibt Ua auf H, bis die zuletzt aktivierte Monoflop-Zeit Tm abgelaufen ist. Das C-Entladen bei jeder Nachtriggerung erfolgt durch Q3, das Entladen nach Ablauf der Zeit Tm dann mit dem internen Entlade-Mosfet (Discharge Pin 7).

Mindeststeilheit des Triggersignals Us1

Die Us1-H/L-Flanke muss steil genug sein, um vom Kondensator C1 übertragen zu werden. Wird mit Taste S1 getriggert, ist dies der Fall. Ist die Flanke zu lang (bei Ansteuerung mit Transistor Q1), ist der entstehende L-aktive Triggerimpuls UTr evtl. nicht nahe genug an GND, damit das Trigger-Gatter IC2:1 schaltet. Mosfet Q3 kann dann nicht durchsteuern und den L-aktiven Entladeimpuls UTr6 bilden.

Ist die H/L-Flanke von Us1 sehr lang, muss ein Schmitt-Trigger vorgeschaltet werden, um die nötige Flankensteilheit zu erhalten.

Durch das Gatter mit Triggereingängen werden Störungen zusätzlich zum Tiefpass R3-C3 weitestgehend unterdrückt. Allerdings lohnt es sich nicht, für die Negation des UTr-Signals extra einen kompletten IC einzusetzen. Ist aber ein Gatter übrig, ist die angegebene Schaltung vorteilhaft.

555-Grundlagen: Nach-Triggerung
2020 © Peter E. Burkhardt
Nachtriggern, L/H-Flanke, 2x npn-Transistor

Eine Möglichkeit, mit steigender Flanke zu triggern, zeigt die folgende Schaltung. Bezugspotential für die Trigger-Auslösung ist die positive Betriebsspannung +Ub. Für die C-Entladung zur Nachtriggerung und für die Ansteuerung des 555-Triggereingangs wird je ein npn-Transistor eingesetzt.

Schaltungsbeschreibung
Triggern mit L/H-Flanke gegen +Ub

Die Flanken des mit Transistor Q1 oder Taster S1 ausgelösten Pegel-Wechsels werden mit C1-R1 differenziert. Diode D1 kappt die negative Differenzierspitze von UTr unterhalb von GND. Der verbleibende positive Differenzierimpuls UTr bewirkt über Transistor Q3 die Entladung des Kondensators C und über Transistor Q2 die Neu-Triggerung des 555.

Tiefpass gegen externe Störungen

Der Tiefpass R8-C4 hält kurze Störungen von dem empfindlichen 555-Triggereingang Pin 2 ab, um eine ungewollte Triggerung zu vermeiden. Dem gleichen Zweck dient der Tiefpass R3-C3. Ob eines der Filter weggelassen werden kann, hängt vom Eingangssignal Us1 ab. Lange Leitungen zu S1 sind sicherlich kritischer im Vergleich zur internen Ansteuerung auf der Leiterplatte.

Triggern des 555 mit UTr2

Der positive Differenzierimpuls UTr steuert den Transistor Q2 durch. Der sich ergebende L-aktive Triggerimpuls UTr2 am Q2-Kollektor hat eine saubere Rechteckform und reicht von +Ub-Potential bis nahezu GND. UTr2 triggert L-aktiv den 555 (Pin 2). Pull-up-Widerstand R4 ist nötig, damit der Eingang Pin 2 bei gesperrtem Transistor Q2 ein definiertes Potential sieht.

Entladen des Kondensators C mit UTr6

Der Differenzierimpuls UTr wird dem Transistor Q3 zugeführt. Am Q3-Kollektor ergibt sich der Entladeimpuls UTr6, dessen Form dem Triggerimpuls UTr2 entspricht. UTr6 entlädt den zeitbestimmenden Kondensator C. Dieses Entladen braucht Zeit und dauert umso länger, je größer C ist. Die Entladung sollte beendet sein, bevor der Entladeimpuls UTr6 beendet ist.

Der maximale Entladestrom und damit bei gegebenem Kondensator die minimale Entladezeit wird von Q3 und dem Widerstand R7 bestimmt. R7 soll den anfänglich hohen C-Entladestrom begrenzen, damit der maximal mögliche Q3-Kollektorstrom nicht überschritten wird. Bei kleinem C kann R7 auch entfallen, da er sonst unnötigerweise die Entladezeit verlängert.

Länge des Triggersignals UTr

Die Länge des Triggersignals UTr wird von der Zeitkonstante C1 * R1 bestimmt. Einerseits soll der mittels UTr erzeugte Triggerimpuls UTr2 möglichst kurz sein, denn er verlängert den 555-MMV-Ausgangsimpuls. Andererseits muss UTr2 mindestens so lang sein, dass der 555 reagieren kann (Angabe in manchen Datenblättern 500 ns).

Das Triggersignal UTr hat aber auch Einfluss auf das vollständige Entladen des Kondensators C. Ist der Entladeimpuls UTr6 nicht lang genug, wird C nicht vollständig bis GND entladen. Folgt nun kurz darauf eine erneute 555-Triggerung, könnte der dann erzeugte MMV-Impuls kürzer sein als erwartet.

555-Grundlagen: Nach-Triggerung
2020 © Peter E. Burkhardt
Länge des Ua-Ausgangsimpulses

Ohne Nachtriggerung hat der Ua-Ausgangsimpuls die Länge Tm zuzüglich der Entladeimpulsbreite UTr6. Das reguläre C-Entladen am Tm-Ende erfolgt durch den 555-internen Entlade-Mosfet Qdis (Pin 7).

Mit Nachtriggerung bleibt Ua auf H, bis die zuletzt aktivierte Monoflop-Zeit Tm abgelaufen ist. Das C-Entladen bei jeder Nachtriggerung erfolgt durch Q3, das Entladen nach Ablauf der Zeit Tm dann mit dem internen Entlade-Mosfet Qdis (Discharge Pin 7).

Mindeststeilheit des Triggersignals Us1

Die Us1-L/H-Flanke muss steil genug sein, um vom Kondensator C1 übertragen zu werden. Wird mit Taste S1 getriggert, ist dies der Fall. Ist die Flanke zu lang (bei Ansteuerung mit Transistor Q1), erreicht der entstehende H-aktive Triggerimpuls UTr evtl. nicht die Schwellspannung der Transistoren Q2 und Q3. Die Transistoren können dann nicht durchsteuern und den L-aktiven Entladeimpuls UTr6 bzw. Triggerimpuls UTr2 bilden.

Ist die L/H-Flanke von Us1 sehr lang, muss ein Schmitt-Trigger vorgeschaltet werden, um die nötige Flankensteilheit zu erhalten.

Auto-Reset (Reset bei Ub EIN)

Beim Einschalten der Betriebsspannung Ub ist der Kondensator C2 entladen, am 555-Reset-Eingang (Pin 4) liegt GND-Potential, der 555 ist zurückgesetzt (Ua führt L). R8-C2 sorgen mittels +Ub für einen langsamen Spannungsanstieg. Ist die Reset-Schwelle erreicht (lt. Datenblatt 0,4 bis 1,0 V), ist kein Reset mehr wirksam. In der Zeit Tres vom Ub-Einschalten bis zur Reset-Schwelle liegt der 555-Ausgang Pin 3 auf L. Triggerimpulse UTr (siehe Diagramm im Bild) wirken sich nicht aus. Ist Tres abgelaufen (Pin 4 liest jetzt H), kann der 555 normal mittels UTr (S1 oder Q1) getriggert werden.

Die Auto-Reset-Zeit Tres ist einerseits von R8-C2 abhängig, andererseits aber auch von +Ub. Zusätzlich spielt die Reset-Schwelle des 555-Exemplars eine erhebliche Rolle, da der Umschaltpunkt im flachen Teil der C2-Ladekurve liegt.

Diode D1 sorgt für die schnelle C2-Entladung beim Ub-Abschalten. Neben dem Pin4-Schutz ist die Reset-Schaltung sofort wieder wirksam, auch wenn Ub schnell wieder eingeschaltet wird. Das heißt, die Wiederbereitschaftszeit der Reset-Schaltung ist mit D1 sichergestellt.

Neben dem automatischen Einschalt-Reset kann mit Taste S2 jederzeit ein 555-Reset ausgelöst werden. Damit ist es z.B. möglich, eine gestartete Monoflop-Zeit Tm vorzeitig abzubrechen. Der Hand-Reset kann auch durch eine weitere Schaltung ergänzt oder ersetzt werden, um den 555 elektronisch rückzusetzen.

Die Auto-Reset-Schaltung kann optional auch entfallen. Der 555-Pin4-Reset-Eingang ist dann mit +Ub zu verbinden. Wird Pin 4 offen gelassen, kann es durch Störeinstreuungen zum ungewollten Rücksetzen des 555 kommen.

555-Grundlagen: Nach-Triggerung
2020 © Peter E. Burkhardt
Nachtriggern, L/H-Flanke, 2x Mosfet

Eine Möglichkeit, mit steigender Flanke zu triggern, zeigt die folgende Schaltung. Bezugspotential für die Trigger-Auslösung ist die positive Betriebsspannung +Ub. Für die C-Entladung zur Nachtriggerung und für die Ansteuerung des 555-Triggereingangs wird je ein Mosfet eingesetzt.

Schaltungsbeschreibung
Triggern mit L/H-Flanke gegen +Ub

Die Flanken des mit Transistor Q1 oder Taster S1 ausgelösten Pegel-Wechsels werden mit C1-R1 differenziert. Diode D1 kappt die negative Differenzierspitze von UTr unterhalb von GND. Der verbleibende positive Differenzierimpuls UTr bewirkt über Mosfet Q3 die Entladung des Kondensators C und über Mosfet Q2 die Neu-Triggerung des 555.

Tiefpass gegen externe Störungen

Der Tiefpass R8-C4 hält kurze Störungen von dem empfindlichen 555-Triggereingang Pin 2 ab, um eine ungewollte Triggerung zu vermeiden. Dem gleichen Zweck dient der Tiefpass R3-C3. Ob eines der Filter weggelassen werden kann, hängt vom Eingangssignal Us1 ab. Lange Leitungen zu S1 sind sicherlich kritischer im Vergleich zur internen Ansteuerung auf der Leiterplatte.

Triggern des 555 mit UTr2

Der positive Differenzierimpuls UTr steuert den Mosfet Q2 durch. Der sich ergebende L-aktive Triggerimpuls UTr2 am Q2-Drain hat eine saubere Rechteckform und reicht von +Ub-Potential bis nahezu GND. UTr2 triggert L-aktiv den 555 (Pin 2). Pull-up-Widerstand R4 ist nötig, damit der Eingang Pin 2 bei gesperrtem Mosfet Q2 ein definiertes Potential sieht.

Entladen des Kondensators C mit UTr6

Der Differenzierimpuls UTr wird dem Mosfet Q3 zugeführt. Am Q3-Drain ergibt sich der Entladeimpuls UTr6, dessen Form dem Triggerimpuls UTr2 entspricht. UTr6 entlädt den zeitbestimmenden Kondensator C. Dieses Entladen braucht Zeit und dauert umso länger, je größer C ist. Die Entladung sollte beendet sein, bevor der Entladeimpuls UTr6 beendet ist.

Der maximale Entladestrom und damit bei gegebenem Kondensator die minimale Entladezeit wird von Q3 und dem Widerstand R7 bestimmt. R7 soll den anfänglich hohen C-Entladestrom begrenzen, damit der maximal mögliche Q3-Drainstrom nicht überschritten wird. Bei kleinem C kann R7 auch entfallen, da er sonst unnötigerweise die Entladezeit verlängert.

Die Entladung mit einem Mosfet hat den Vorteil, dass C gewissermaßen bis auf GND entladen wird. über der als Widerstand wirkenden Drain-Source-Strecke verbleibt vor allem bei minimalem Strom gegen Ende der Entladung so gut wie keine Restspannung.

Länge des Triggersignals UTr

Die Länge des Triggersignals UTr wird von der Zeitkonstante C1 * R1 bestimmt. Einerseits soll der mittels UTr erzeugte Triggerimpuls UTr2 möglichst kurz sein, denn er verlängert den 555-MMV-Ausgangsimpuls. Andererseits muss UTr2 mindestens so lang sein, dass der 555 reagieren kann (Angabe in manchen Datenblättern 500 ns).

Das Triggersignal UTr hat aber auch Einfluss auf das vollständige Entladen des Kondensators C. Ist der Entladeimpuls UTr6 nicht lang genug, wird C nicht vollständig bis GND entladen. Folgt nun kurz darauf eine erneute 555-Triggerung, könnte der dann erzeugte MMV-Impuls kürzer sein als erwartet.

555-Grundlagen: Nach-Triggerung
2020 © Peter E. Burkhardt
Länge des Ua-Ausgangsimpulses

Ohne Nachtriggerung hat der Ua-Ausgangsimpuls die Länge Tm zuzüglich der Entladeimpulsbreite UTr6. Das reguläre C-Entladen am Tm-Ende erfolgt durch den 555-internen Entlade-Mosfet Qdis (Pin 7).

Mit Nachtriggerung bleibt Ua auf H, bis die zuletzt aktivierte Monoflop-Zeit Tm abgelaufen ist. Das C-Entladen bei jeder Nachtriggerung erfolgt durch Q3, das Entladen nach Ablauf der Zeit Tm dann mit dem internen Entlade-Mosfet Qdis (Discharge Pin 7).

Mindeststeilheit des Triggersignals Us1

Die Us1-L/H-Flanke muss steil genug sein, um vom Kondensator C1 übertragen zu werden. Wird mit Taste S1 getriggert, ist dies der Fall. Ist die Flanke zu lang (bei Ansteuerung mit Transistor Q1), erreicht der entstehende H-aktive Triggerimpuls UTr evtl. nicht die Schwellspannung der Mosfets Q2 und Q3. Die Mosfets können dann nicht durchsteuern und den L-aktiven Entladeimpuls UTr6 bzw. Triggerimpuls UTr2 bilden.

Ist die L/H-Flanke von Us1 sehr lang, muss ein Schmitt-Trigger vorgeschaltet werden, um die nötige Flankensteilheit zu erhalten.

Auto-Reset (Reset bei Ub EIN)

Beim Einschalten der Betriebsspannung Ub ist der Kondensator C2 entladen, am 555-Reset-Eingang (Pin 4) liegt GND-Potential, der 555 ist zurückgesetzt (Ua führt L). R8-C2 sorgen mittels +Ub für einen langsamen Spannungsanstieg. Ist die Reset-Schwelle erreicht (lt. Datenblatt 0,4 bis 1,0 V), ist kein Reset mehr wirksam. In der Zeit Tres vom Ub-Einschalten bis zur Reset-Schwelle liegt der 555-Ausgang Pin 3 auf L. Triggerimpulse UTr (siehe Diagramm im Bild) wirken sich nicht aus. Ist Tres abgelaufen (Pin 4 liest jetzt H), kann der 555 normal mittels UTr (S1 oder Q1) getriggert werden.

Die Auto-Reset-Zeit Tres ist einerseits von R8-C2 abhängig, andererseits aber auch von +Ub. Zusätzlich spielt die Reset-Schwelle des 555-Exemplars eine erhebliche Rolle, da der Umschaltpunkt im flachen Teil der C2-Ladekurve liegt.

Diode D1 sorgt für die schnelle C2-Entladung beim Ub-Abschalten. Neben dem Pin4-Schutz ist die Reset-Schaltung sofort wieder wirksam, auch wenn Ub schnell wieder eingeschaltet wird. Das heißt, die Wiederbereitschaftszeit der Reset-Schaltung ist mit D1 sichergestellt.

Neben dem automatischen Einschalt-Reset kann mit Taste S2 jederzeit ein 555-Reset ausgelöst werden. Damit ist es z.B. möglich, eine gestartete Monoflop-Zeit Tm vorzeitig abzubrechen. Der Hand-Reset kann auch durch eine weitere Schaltung ergänzt oder ersetzt werden, um den 555 elektronisch rückzusetzen.

Die Auto-Reset-Schaltung kann optional auch entfallen. Der 555-Pin4-Reset-Eingang ist dann mit +Ub zu verbinden. Wird Pin 4 offen gelassen, kann es durch Störeinstreuungen zum ungewollten Rücksetzen des 555 kommen.

555-Grundlagen: Nach-Triggerung
2020 © Peter E. Burkhardt
Nachtriggern, L/H-Flanke, 2x Trigger-Gatter, Mosfet

Eine Möglichkeit, mit steigender Flanke zu triggern, zeigt die folgende Schaltung. Bezugspotential für die Trigger-Auslösung ist die positive Betriebsspannung +Ub. Für die C-Entladung zur Nachtriggerung wird ein Mosfet verwendet. Die Ansteuerung übernehmen 2 CMOS-Trigger-Gatter.

Schaltungsbeschreibung
Triggern mit L/H-Flanke gegen +Ub

Die Flanken des mit Transistor Q1 oder Taster S1 ausgelösten Pegel-Wechsels werden mit C1-R1 differenziert. Diode D1 kappt die negative Differenzierspitze von UTr unterhalb von GND. Der verbleibende positive Differenzierimpuls UTr steuert ein CMOS-Gatter mit Triggereingängen. Damit steht das L-aktive Triggersignal UTr2 für den 555-Triggereingang (Pin 2) zur Verfügung. Außerdem wird über das zweite Gatter Mosfet Q3 angesteuert. Q3 entlädt den Kondensator C und bewirkt so zusammen mit UTr2 die Nachtriggerung des 555.

Tiefpass gegen externe Störungen

Der Tiefpass R3-C3 hält kurze Störungen von dem empfindlichen 555-Triggereingang Pin 2 ab, um eine ungewollte Triggerung zu vermeiden. Auf einen eingangsseitigen Filter vor dem ersten Gatter wurde verzichtet. Lange Leitungen zu S1 sollten vermieden werden. Ist das nicht zu umgehen, müssen zusätzliche Filter für ein störungsarmes Signal sorgen. Bei interner Ansteuerung auf der Leiterplatte kann man evtl. den Tiefpass R3-C3 weglassen.

Triggern des 555 mit UTr2

Der positive Differenzierimpuls UTr wird vom ersten Gatter IC2:2 negiert. Der sich ergebende L-aktive Triggerimpuls UTr2 am Gatterausgang Pin 6 ist wohlgeformt und normalerweise schon störfrei. Der negative Impuls reicht von +Ub-Potential bis GND (logische Pegel H und L). UTr2 triggert L-aktiv den 555 (Pin 2).

Entladen des Kondensators C mit UTr6

Das Triggersignal UTr2 wird mit dem zweiten Gatter IC2:1 nochmals negiert und dem Mosfet Q3 zugeführt. Am Q3-Drain ergibt sich der Entladeimpuls UTr6, dessen Form dem Triggerimpuls UTr2 entspricht. UTr6 entlädt den zeitbestimmenden Kondensator C. Dieses Entladen braucht Zeit und dauert umso länger, je größer C ist. Die Entladung sollte beendet sein, bevor der Entladeimpuls UTr6 beendet ist.

Der maximale Entladestrom und damit bei gegebenem Kondensator die minimale Entladezeit wird von Q3 und dem Widerstand R7 bestimmt. R7 soll den anfänglich hohen C-Entladestrom begrenzen, damit der maximal mögliche Q3-Drainstrom nicht überschritten wird. Bei kleinem C kann R7 auch entfallen, da er sonst unnötigerweise die Entladezeit verlängert.

Die Entladung mit einem Mosfet hat den Vorteil, dass C gewissermaßen bis auf GND entladen wird. Über der als Widerstand wirkenden Drain-Source-Strecke verbleibt vor allem bei minimalem Strom gegen Ende der Entladung so gut wie keine Restspannung.

555-Grundlagen: Nach-Triggerung
2020 © Peter E. Burkhardt
Länge des Triggersignals UTr

Die Länge des Triggersignals UTr wird von der Zeitkonstante C1 * R1 bestimmt. Einerseits soll der mittels UTr erzeugte Triggerimpuls UTr2 möglichst kurz sein, denn er verlängert den 555-MMV-Ausgangsimpuls. Andererseits muss UTr2 mindestens so lang sein, dass der 555 reagieren kann (Angabe in manchen Datenblättern 500 ns).

Das Triggersignal UTr hat aber auch Einfluss auf das vollständige Entladen des Kondensators C. Ist der Entladeimpuls UTr6 nicht lang genug, wird C nicht vollständig bis GND entladen. Folgt nun kurz darauf eine erneute 555-Triggerung, könnte der dann erzeugte MMV-Impuls kürzer sein als erwartet.

Länge des Ua-Ausgangsimpulses

Ohne Nachtriggerung hat der Ua-Ausgangsimpuls die Länge Tm zuzüglich der Entladeimpulsbreite UTr6. Das reguläre C-Entladen am Tm-Ende erfolgt durch den 555-internen Entlade-Mosfet Qdis (Pin 7).

Mit Nachtriggerung bleibt Ua auf H, bis die zuletzt aktivierte Monoflop-Zeit Tm abgelaufen ist. Das C-Entladen bei jeder Nachtriggerung erfolgt durch Q3, das Entladen nach Ablauf der Zeit Tm dann mit dem internen Entlade-Mosfet Qdis (Discharge Pin 7).

Mindeststeilheit des Triggersignals Us1

Die Us1-L/H-Flanke muss steil genug sein, um vom Kondensator C1 übertragen zu werden. Wird mit Taste S1 getriggert, ist dies der Fall. Ist die Flanke zu lang (bei Ansteuerung mit Transistor Q1), erreicht der entstehende H-aktive Triggerimpuls UTr evtl. nicht die Schwellspannung des ersten Trigger-Gatters IC2:2, so dass dieses Gatter nicht umschaltet. UTr2 und UTr6 können dann nicht gebildet werden.

Ist die L/H-Flanke von Us1 sehr lang, muss ein Schmitt-Trigger vorgeschaltet werden, um die nötige Flankensteilheit zu erhalten.

Auto-Reset (Reset bei Ub EIN)

Beim Einschalten der Betriebsspannung Ub ist der Kondensator C2 entladen, am 555-Reset-Eingang (Pin 4) liegt GND-Potential, der 555 ist zurückgesetzt (Ua führt L). R8-C2 sorgen mittels +Ub für einen langsamen Spannungsanstieg. Ist die Reset-Schwelle erreicht (lt. Datenblatt 0,4 bis 1,0 V), ist kein Reset mehr wirksam. In der Zeit Tres vom Ub-Einschalten bis zur Reset-Schwelle liegt der 555-Ausgang Pin 3 auf L. Triggerimpulse UTr (siehe Diagramm im Bild) wirken sich nicht aus. Ist Tres abgelaufen (Pin 4 liest jetzt H), kann der 555 normal mittels UTr (S1 oder Q1) getriggert werden.

Die Auto-Reset-Zeit Tres ist einerseits von R8-C2 abhängig, andererseits aber auch von +Ub. Zusätzlich spielt die Reset-Schwelle des 555-Exemplars eine erhebliche Rolle, da der Umschaltpunkt im flachen Teil der C2-Ladekurve liegt.

Diode D1 sorgt für die schnelle C2-Entladung beim Ub-Abschalten. Neben dem Pin4-Schutz ist die Reset-Schaltung sofort wieder wirksam, auch wenn Ub schnell wieder eingeschaltet wird. Das heißt, die Wiederbereitschaftszeit der Reset-Schaltung ist mit D1 sichergestellt.

Neben dem automatischen Einschalt-Reset kann mit Taste S2 jederzeit ein 555-Reset ausgelöst werden. Damit ist es z.B. möglich, eine gestartete Monoflop-Zeit Tm vorzeitig abzubrechen. Der Hand-Reset kann auch durch eine weitere Schaltung ergänzt oder ersetzt werden, um den 555 elektronisch rückzusetzen.

Die Auto-Reset-Schaltung kann optional auch entfallen. Der 555-Pin4-Reset-Eingang ist dann mit +Ub zu verbinden. Wird Pin 4 offen gelassen, kann es durch Störeinstreuungen zum ungewollten Rücksetzen des 555 kommen.

555-Grundlagen: Komparator (2-6)
2010 © Peter E. Burkhardt

555 als Komparator

Die weiter oben beschriebene Komparator-Funktion anhand des Blockschaltbildes ist Grundlage der folgenden Prinzipschaltungen. Aufgrund der etwas unterschiedlichen Wirkungsweise des LM555 (B555) gegenüber dem NE555 ist zu unterscheiden, ob Trigger-Eingang Pin 2 auf GND liegt oder ob Pin 2 mit dem Threshold-Eingang Pin 6 verbunden ist (direkt oder über Widerstand). Bei Verbindung 2-GND funktionieren nur der LM555 (B555) wie gewünscht. Zuerst sind Schaltungen mit 2-6 für den NE555 und Kompatible beschrieben. 

Komparator, Triggereingang 2 mit Threshold 6

In den folgenden Schaltungen ist der Trigger-Eingang Pin 2 direkt oder über Widerstand mit dem Treshold-Eingang Pin 6 verbunden. Das ist der Normalfall. Im Gegensatz zu Schaltungen mit Pin 2 auf GND (siehe weiter unten) funktionieren hier die bipolaren 555 aller Hersteller.

Komparator (2-6), Grundschaltung

Die einfachste Variante nutzt direkt die intern vorgegebenen Schaltschwellen für die Komparatorfunktion.

Komparator (2-6), Grundschaltung

Eingangsbeschaltung

Trigger- und Threshold-Eingang sind miteinander verbunden, so wie das auch bei Timer-Schaltungen des 555 der Fall ist. Nur wird hier nicht die Kondensatorspannung, sondern eine beliebige Komparator-Spannung Uk abgetastet. Uk kann Werte von Ub bis GND haben, nicht aber über Ub oder unter GND (also negativ). Das verträgt der 555 nicht. Uk kann beispielsweise eine (sinusförmige) Wechselspannung sein, die über den 555 Rechteckimpulse liefern soll. Im Bild wird für den Funktionstest direkt die mit R1 geteilte Betriebsspannung genutzt.

Definition der Logik-Pegel

Ob das interne FF wirklich gesetzt bzw. rückgesetzt wird, hängt von der Belegung der jeweils anderen Eingänge ab. Die Darstellung mit L/H bzw. 0/1 lässt den direkten Vergleich mit der weiter oben beschriebenen 555-Logik-Tabelle zu.

Diagramm und Logik-Tabelle

Das rechte obere Diagramm unterscheidet sich vom unteren durch unterschiedliche Startbedingungen beim Einschalten von Ub. Ist bei Ub = EIN das Poti R1 am b-Anschlag (GND), liegen Pin 2 und 6 auf L (0). Das FF ist gesetzt, Ausgang 3 ist H. Diese logische Situation spiegelt sich in Zeile Nr. 1 der zugehörigen (oberen) Logiktabelle wider (2/6/3 = 0/0/1). Die gleiche Zeilen-Nr. zeigt auch im Diagramm zum richtigen Zeitpunkt auf die entsprechende Signalkombination. Zeile Nr. 2 ist als Beispiel eingetragen.

Oberes Diagramm, Start Uk = 0

Steigt Uk über 1/3 von Ub an, wird zwar Pin 2 logisch H, am Ausgang ändert sich aber nichts (Zeile 2). Erst bei Uk > 2/3 schaltet 3 auf L (Zeile 3). Pin 3 wird erst wieder H, wenn Uk die 1/3-Schwelle unterschreitet (Zeile 5). Wird Uk kleiner bis Null und wieder größer, wiederholt sich das Ganze. Betrachtet man die Dreieckform von Uk als Sinusspannung, entsteht am Ausgang Pin 3 eine Impulsfolge gleicher Frequenz.

555-Grundlagen: Komparator (2-6)
2010 © Peter E. Burkhardt
Unteres Diagramm, Start Uk = Ub

Die Startbedingung ist hier, dass Poti R1 am a-Anschlag (+Ub) steht. Pin 2 und 6 liegen auf H (1). Das FF ist rückgesetzt, Ausgang 3 ist L (Zeile 1). Fällt Uk unter 2/3 von Ub, schaltet 3 auf H (Zeile 3). Weitere Zustände ergeben sich analog zum oberen Diagramm, siehe untere Logik-Tabelle.

Anwendung

Dieser 555-Komparator ist sehr einfach, schon beim Anlegen einer Wechselspannung mit Uss < Ub direkt an Pin 2/6 ist eine saubere Impulsfolge am 555-Ausgang vorhanden. Die große Hysterese (1/3 von Ub) unterdrückt wirksam z.B. Störungen, aber auch eine schleichende Änderung von Uk liefert eindeutige Umschaltflanken. Damit sind z.B. langsame temperaturgesteuerte Uk-Änderungen exakt erfassbar. Sollen Umschaltpunkte und Hysterese variabel sein, können je nach Aufgabenstellung die folgenden Schaltungen geeignet sein.

Komparator (2-6), Hysterese variabel

Die Hysterese kann ausgehend vom 1/3-Schwellwert in Richtung 2/3-Schwellwert verkleinert werden. Der 2/3-Schwellwert bleibt erhalten.

Komparator (2-6), Hysterese variabel

Eingangsbeschaltung

Ist das Hysterese-Poti R2 = 0 (S an a) und damit Pin 2 mit 6 verbunden, gleicht diese Schaltung der im vorigen Abschnitt beschriebenen Grundschaltung. R1 = R3 sind gegenüber dem internen Referenz-Spannungsteiler hochohmig und beeinflussen deshalb die Umschaltschwellen nicht wesentlich.

Verkleinern der Hysterese

Mit R2 = 0 beträgt die Hysterese 1/3 von Ub (oberes Diagramm im Bild). Wird R2 vergrößert (S in Richtung b), erhöht sich entsprechend dem Spannungsteilerverhältnis R1-R2-R3 der untere Trigger-Schwellwert Pin 2, wobei aber der obere Threshold-Wert erhalten bleibt. Dadurch verringert sich die Hysterese.

Das untere Diagramm im Bild zeigt die Schwellwerte, wenn S von R2 an b liegt (R2 ist am größten). Die Werte gelten für Ub = 9 V. 9 V wurden gewählt, da dann der Vergleich zu den internen 555-Schwellwerten 1/3 = 3V und 2/3 = 6V leicht fällt. Die minimale Hysterese wurde zu 0,4 V gemessen, hängt aber auch von der Toleranz der Widerstände R1-R2-R3 und den 555-eigenen Werten ab.

555-Grundlagen: Komparator (2-6)
2010 © Peter E. Burkhardt

Komparator (2-6), Schwelle variabel

Die Schwellwerte werden ausgehend vom 2/3-Schwellwert in Richtung 1/3-Schwellwert verschoben. Die Hysterese ändert sich dabei ebenfalls. Bei geeigneter Einstellung können die Schwellwerte symmetrisch zur Mitte des Uk-Bereiches positioniert werden.

Komparator (2-6), Hysterese variabel

Eingangsbeschaltung

Die Komparatorspannung Uk wird dem Spannungsteiler R1 = R2 = R3 so zugeführt, dass bei nahezu Mittelstellung des Schwellwert-Potis R2 die Schwellwerte der 555-Komparatoren symmetrisch zu Uk liegen. Die Schwellwerte könnten damit z.B. symmetrisch zum Nulldurchgang einer Sinusspannung abgeglichen werden. Dieser Fall liegt genau zwischen dem oberen und unteren Diagramm.

Ändern der Schwellwerte und Hysterese

Mit R2.S an a ergibt sich das obere Diagramm. Ub beträgt als Beispiel 9 V. Die Hysterese ist mit 1,2 V am größten, der obere Schwellwert mit 7,0 V ebenfalls.

Wird R2.S in Richtung b verstellt, verkleinern sich Schwellwert und Hysterese. Bei etwa Mittelstellung wurde 0,6 V Hysterese gemessen, ein guter Wert für die Erfassung des Nulldurchganges einer Sinusspannung an Uk. Ukss sollte dabei den Ub-Bereich gut ausnutzen, um steile Nulldurchgänge zu erhalten.

Mit R2.S an b ergibt sich das untere Diagramm. Die Hysterese ist mit 200 mV am kleinsten, der untere Schwellwert entspricht dem 1/3-Schwellwert des 555. In dieser Stellung lassen sich auch kleine Uk-Änderungen auswerten, wenn der Mittelwert von Uk in den Bereich des 1/3-Schwellwertes verschoben ist.

555-Grundlagen: Komparator (2-6)
2010 © Peter E. Burkhardt

Komparator (2-6), Schwelle variabel über CV-Ub

Die 555-Standard-Schwellwerte werden über den CV-Eingang in weiten Grenzen verändert. Dabei ändert sich auch die Hysterese sehr stark.

Komparator (2-6), Hysterese variabel über CV-Ub

Eingangsbeschaltung

Die Eingangsbeschaltung an 6-2 entspricht wieder der weiter oben beschriebenen Komparator-Grundschaltung. Für den Funktionstest wird die mit R1 geteilte Betriebsspannung genutzt. Zusätzlich lässt sich mit R4 die Spannung CV (Control Voltage) einstellen. Damit werden Schwellwerte und Hysterese der Komparatoren verändert.

Ändern der Schwellwerte und Hysterese

Mit R4.S an a ergibt sich das obere Diagramm. Ub beträgt als Beispiel 9 V. Die Hysterese ist mit 4,0 V sehr groß, der obere Schwellwert mit 8,0 V ebenfalls.

Wird R2.S in Richtung b verstellt, verkleinert sich der Schwellwert bis auf 1,6 V bei einer Hysterese von 0,8 V. Die Werte sind wie immer 555-exemplar-abhängig. Es zeigt sich aber, dass über CV ein großer Einstellbereich möglich ist.

555-Grundlagen: Komparator (2-6)
2010 © Peter E. Burkhardt

Komparator (2-6), Hysterese variabel über CV-Pin7

Die CV-Beschaltung über Discharge Pin 7 gewährleistet, dass sich nur der untere Schwellwert verschiebt. Der 2/3-Schwellwert bleibt erhalten. Die Hysterese kann somit stark vergrößert werden.

Komparator (2-6), Hysterese variabel über CV-Pin7

Eingangsbeschaltung

Die Eingangsbeschaltung an 6-2 entspricht wieder der weiter oben beschriebenen Komparator-Grundschaltung. Für den Funktionstest wird die mit R1 geteilte Betriebsspannung genutzt. Zusätzlich lässt sich mit R4 die Spannung CV (Control Voltage) einstellen. R4 liegt parallel zu den beiden unteren 5kΩ-Widerständen des internen Referenz-Teilers. R4 wird über den internen Entladetransistor nur zugeschaltet, wenn der Ausgang L führt.

Ändern der Schwellwerte und Hysterese

Entsprechend der Beschaltung des CV-Einganges über R4 und Discharge Pin 7 bleibt die obere 2/3-Schwelle erhalten, da der Entladetransistor zu diesem Zeitpunkt gesperrt ist. Die 2/3-Schwelle ist also genau so, als wenn R4 nicht vorhanden wäre.

R4 wird erst beim Überschreiten der 2/3-Schwelle wirksam, da jetzt der Ausgang L führt und Pin 7 ebenfalls fast auf GND liegt. Mit diesem Verhalten ergeben sich die dargestellten Diagramme.

Mit R4.S an a ergibt sich das obere Diagramm. Ub beträgt als Beispiel 9 V. R4 ist voll wirksam, die untere Schaltschwelle ist durch die Parallelschaltung von R4 zu den internen unteren 2 Widerständen von 3,0 V auf 2,4 V verringert.

Wird R4.S in Richtung b verstellt, verringert sich der untere Schwellwert dramatisch. Es wurden bei R4.S auf b nur 80 mV gemessen. Da die obere Schwelle bei 2/3 konstant bleibt, vergrößert sich die Hysterese ebenfalls sehr stark.

555-Grundlagen: Komparator (2-6)
2010 © Peter E. Burkhardt

Komparator (2-6), Hysterese variabel über CV-Ub-Pin7

Wird CV über einen Spannungsteiler zwischen +Ub und Discharge Pin 7 versorgt, können unterer und oberer Schwellwert maximal verschoben werden. Die Hysterese ändert sich ebenfalls.

Komparator (2-6), Hysterese variabel über CV-Ub-Pin7

Eingangsbeschaltung

Die Eingangsbeschaltung an 6-2 entspricht wieder der weiter oben beschriebenen Komparator-Grundschaltung. Für den Funktionstest wird die mit R1 geteilte Betriebsspannung genutzt. Zusätzlich lässt sich mit R4 die Spannung CV (Control Voltage) einstellen. R4 wird von +Ub gespeist und liegt am unteren Ende über den internen Entladetransistor an GND.

Ändern der Schwellwerte und Hysterese

Entsprechend der Versorgung des CV-Einganges mit +Ub einerseits und der Beschaltung über Discharge Pin 7 andererseits ist das Verschieben beider Standard-Schwellen mit R4 möglich.

Mit R4.S an a ergibt sich das obere Diagramm. Ub beträgt als Beispiel 9 V. R4.S und damit CV liegt voll an +Ub und der Entladetransistor ist beim Ansteigen von Uk gesperrt. Uk muss nahezu +Ub erreichen, ehe der Threshold-Komparator umschaltet. Es wurden 8,4 V oberer Schwellwert gemessen. Das ist überhaupt der größte zu erreichende obere Schwellwert (bei 9 V). Er ist 555-exemplarabhängig.

Wird R4.S in Richtung b verstellt, verringert sich der untere Schwellwert dramatisch wegen des noch durchgesteuerten Entladetransistors bis zum Erreichen der unteren Schaltschwelle. Es wurden bei R2.S auf b nur 80 mV gemessen. Auch dieser Wert ist ein minimal möglicher unterer Schwellwert, der ebenfalls 555-exemplarabhängig ist. Die obere Schwelle betrug 6,8 V. Das ergab die große Hysterese von 6,72 V.

555-Grundlagen: Komparator (2-GND)
2010 © Peter E. Burkhardt

Komparator, Triggereingang 2 auf GND

In den folgenden Schaltungen ist der Trigger-Eingang Pin 2 immer direkt mit GND verbunden. Diese Schaltungen funktionieren nur mit dem LM555 oder mit dem B555D (DDR-Produktion). Weitere 555, die mit 2 auf GND das gewünschte Verhalten zeigen, sind mir nicht bekannt.

Komparator (2-GND), Grundschaltung

Mit Pin 2 auf GND kann die Komparatorempfindlichkeit des 555 voll genutzt werden. Allerdings sind nur der LM555 (B555) dafür geeignet. Näheres zum Unterschied zwischen NE555 und LM555 siehe Funktionsvergleich NE555 mit LM555. Im Folgenden ist die Grundschaltung beschrieben.

Komparator (2-GND), Grundschaltung

Echter Komparator mit dem 555

Nur wenn der Trigger-Eingang Pin 2 auf GND liegt, ist der 555 als echter Komparator nutztbar. Die 555-typische 1/3-Schwelle entfällt. Komparator-Eingang ist der Threshold-Eingang Pin 6. Die Hysterese ist prinzipiell nahezu Null, da die Empfindlichkeit des Threshold-Komparators sehr hoch ist.

Im Bild zeigt das obere Diagramm die Übertragungskennlinie. Steigt Uk = U6 im Umschaltbereich um wenige mV, ändert sich der Ausgang Ua von H nach L sehr schnell (oberes Diagramm links). Allerdings treten bei langsamen Uk-Änderungen im Übergangsbereich Umschalt-Schwingungen der Ausgangsspannung auf.

Hysterese gegen Schwingneigung

Wie bei Komparatoren üblich kann der Schwingneigung mit einer Mitkopplung vom Ausgang zum Eingang begegnet werden, d.h. eine Hysterese wird wirksam (oberes Diagramm rechts). Da die Komparatorfunktion von 6 nach 3 negierend wirkt, ist der Mitkopplungswiderstand R5 vom Ausgang Pin 3 zum CV-Eingang Pin 5 geschaltet, so dass sich eine Mitkopplung ergibt. R5 sollte nicht größer als 1 MΩ sein, damit sicher die Schwingungen unterbleiben.

2/3-Umschaltschwelle

Ohne weitere Beschaltung des CV-Einganges bestimmt der interne Referenz-Teiler die Umschaltschwelle am Threshold-Eingang zu 2/3 von Ub (unteres Diagramm im Bild). Mit Uk kleiner als 2/3 liegt Ua auf H. Steigt Uk über die 2/3-Schwelle, schaltet Ua auf L. Sinkt Uk unter die 2/3-Schwelle, wird Ua wieder H. Dabei beträgt die Hysterese mit R5 nur ca. 15 mV.

555-Grundlagen: Komparator (2-GND)
2010 © Peter E. Burkhardt

Komparator (2-GND), Schwelle variabel über CV-Ub

Über den CV-Eingang kann die Threshold-Komparator-Schwelle in weiten Grenzen verändert werden. Dabei bleibt die geringe (mit R5 festgelegte) Hysterese erhalten.

Komparator (2-GND), Schwelle variabel über CV-Ub

Eingangsbeschaltung

Die Eingangsbeschaltung an 6 entspricht der Komparator-Grundschaltung mit Pin 2 an GND. Für den Funktionstest wird die mit R1 geteilte Betriebsspannung genutzt. Zusätzlich lässt sich mit R4 die Spannung CV (Control Voltage) einstellen. Damit wird der obere 555-Schwellwert verschoben.

Ändern des Schwellwertes

Mit R4.S an a ergibt sich das obere Diagramm. Ub beträgt als Beispiel 9 V. Der obere Schwellwert ist mit 8,2 V nahe an der obere Ub-Grenze. Die Hysterese wird von R5 bestimmt und bleibt sehr klein.

Wird R2.S in Richtung b verstellt, verkleinert sich der Schwellwert bis auf 1,5 V. Das ist die 555-typische untere Grenze, bis zu der sich die obere Schaltschwelle verschieben lässt. Die Hysterese ändert sich kaum, kann aber mit einem kleineren R5 vergrößert werden.

Anwendung

Schon die Ausgangsimpuls-Diagramme zeigen, dass sich mit Steuerung des CV-Eingangs bequem eine Pulsweitenmodulation (PWM) durchführen lässt. Im oberen Diagramm wäre Ua zu ca. 80 % eingeschaltet, im unteren Diagramm dagegen nur zu ca. 20 %. Dem Threshold-Eingang muss nur eine geeignete Spannung (Sinus, Sägezahn, Dreieck) zugeführt werden. Die Hysterese bleibt konstant und ist gering.

555-Grundlagen: Komparator (2-GND)
2010 © Peter E. Burkhardt

Komparator (2-GND), Hysterese variabel über CV-Pin7

Die CV-Beschaltung über Discharge Pin 7 gewährleistet, dass der 2/3-Schwellwert erhalten bleibt, die zweite Schaltschwelle aber veränderbar ist. Deshalb ändert sich auch die Hysterese.

Komparator (2-GND), Hysterese variabel über CV-Pin7

Eingangsbeschaltung

Die Eingangsbeschaltung an 6 entspricht der Komparator-Grundschaltung mit Pin 2 an GND. Für den Funktionstest wird die mit R1 geteilte Betriebsspannung genutzt. Zusätzlich lässt sich mit R4 die Spannung CV (Control Voltage) einstellen. R4 liegt parallel zu den beiden unteren 5kΩ-Widerständen des internen Referenz-Teilers. R4 wird über den internen Entladetransistor nur zugeschaltet, wenn der Ausgang L führt.

Ändern der Schwellwerte und Hysterese

Entsprechend der Beschaltung des CV-Einganges über R4 und Discharge Pin 7 bleibt die obere 2/3-Schwelle erhalten, da der Entladetransistor zu diesem Zeitpunkt gesperrt ist. Die 2/3-Schwelle ist also genau so, als wenn R4 nicht vorhanden wäre.

R4 wird erst beim Überschreiten der 2/3-Schwelle wirksam, da jetzt der Ausgang L führt und Pin 7 ebenfalls fast auf GND liegt. Mit diesem Verhalten ergeben sich die dargestellten Diagramme.

Mit R4.S an a ergibt sich das obere Diagramm. Ub beträgt als Beispiel 9 V. R4 ist voll wirksam, der Entladetransistor ist durchgesteuert. R4 liegt jetzt parallel zu den beiden unteren 5kΩ-Widerständen des Referenz-Teilers. Bis CV erreicht ist, muss Uk bis auf 1,5 V sinken. Es ergibt sich eine große Hysterese.

Mit R4.S an b ergibt sich das untere Diagramm. Steigt Uk, ist der Entladetransistor solange gesperrt, bis die 2/3-Schwelle erreicht ist. R4 ist in dieser Zeit wirkungslos. Nach Überschreiten der 2/3-Schwelle ist der Entladetransistor durchgesteuert. R4 ist den internen Widerständen parallel geschaltet. Bis CV erreicht ist, muss Uk bis auf 5,5 V sinken. Es ergibt sich eine Hysterese von 0,5 V.

555-Grundlagen: Komparator (2-GND)
2010 © Peter E. Burkhardt

Komparator (2-GND), Hysterese variabel über CV-Ub-Pin7

Wird CV über einen Spannungsteiler zwischen +Ub und Discharge Pin 7 versorgt, kann die Hysterese zusammen mit dem Schwellwert verändert werden.

Komparator (2-GND), Hysterese variabel über CV-Ub-Pin7

Eingangsbeschaltung

Die Eingangsbeschaltung an 6 entspricht der Komparator-Grundschaltung mit Pin 2 an GND. Für den Funktionstest wird die mit R1 geteilte Betriebsspannung genutzt. Zusätzlich lässt sich mit R4 die Spannung CV (Control Voltage) einstellen. R4 wird von +Ub gespeist und liegt am unteren Ende über den internen Entladetransistor an GND.

Ändern der Schwellwerte und Hysterese

Entsprechend der Versorgung des CV-Einganges mit +Ub einerseits und der Beschaltung über Discharge Pin 7 andererseits ist das Verschieben der Pin6-Schwelle mit R4 möglich.

Mit R4.S an a ergibt sich das obere Diagramm. Ub beträgt als Beispiel 9 V. R4.S und damit CV liegt voll an +Ub und der Entladetransistor ist beim Ansteigen von Uk gesperrt. Uk muss nahezu +Ub erreichen, ehe der Threshold-Komparator umschaltet. Es wurden 8,4 V oberer Schwellwert gemessen. Das ist überhaupt der größte zu erreichende obere Schwellwert (bei 9 V). Er ist 555-exemplarabhängig. Die Hysterese ist wegen Pin 2 auf GND mit ca. 15 mV sehr gering.

Wird R4.S in Richtung b verstellt, verringert sich der obere Schwellwert bis minimal etwas über 2/3 von Ub. Kleiner kann der obere Schwellwert nicht werden, da der Entladetransistor vor dem Erreichen des oberen Schwellwertes gesperrt ist. Das bedeutet aber, R4.S an b ist nach GND hin abgetrennt und nur über R4 = 10 kΩ mit +Ub verbunden. R4 liegt jetzt parallel zum oberen internen 5kΩ-Widerstand des Referenz-Teilers. Dies ist der Grund, warum die wirksame Schwelle (im unteren Diagramm 6,5 V) etwas höher als die normale 2/3-Schwelle ist.

Der untere Schwellwert ergibt sich aus der 555-typischen unteren Grenze, da der Entladetransistor durchgesteuert ist und R2.b und damit CV praktisch auf GND liegt.

Da die obere Schwelle gewissermaßen oben hängen geblieben ist, hat sich die Hysterese auf 5,3 V vergrößert.

555-Grundlagen: Logic-IC (2-6)
2010 © Peter E. Burkhardt

555 als Logik-IC und Treiber

Für TTL-Logik hat der 555 den Vorteil, sehr geringe Eingangsströme zu benötigen. Für CMOS-Logik ist der weite Betriebsspannungsbereich und für Treiber-Anwendungen die hohe Belastbarkeit des Ausgangs Ua günstig. Einen Open-Collector-Ausgang hat der 555 auch zu bieten, so dass von allem etwas nutzbar ist.

Besonders günstig ist die Möglichkeit, die Schwelle des Threshold-Komparators über CV verschieben zu können. Eingang Pin 6 kann so zur Signal-Aufbereitung oder auch zur Störunterdrückung dienen. Alle folgenden Schaltungen sind deshalb auch als Komparator-Anwendung zu verstehen. Näheres zum 555-Komparator siehe "555 als Komparator".

Es ist aber aufgrund der unterschiedlichen Wirkung zu unterscheiden, ob der Trigger-Eingang Pin 2 auf GND gelegt wird (nur B555/LM555), oder ob Pin 2 mit dem Threshold-Eingang Pin 6 verbunden ist (alle 555).

Logik-IC (2-6), für CMOS und TTL

555 als Logik-IC (2-6)

Hysterese für Eingang 6

Entsprechend der Timer-Grundschaltung ist Pin 2 mit 6 verbunden und bildet so den Eingang 6. Das ergibt automatisch eine große Hysterese, die ohne R5 bei 1/3 von Ub liegt. Selbst mit R5 zur Anpassung an den TTL-Pegel ist die Hysterese immer noch 1 V groß. Das ergibt eine gute Störunterdrückung, so dass auch langsam veränderliche Signale an 6 sicher umgeschaltet werden.

Eingang 6 ohne R5

Das bedeutet automatisch 0 bis 1/3 Ub für den L-Pegel und 2/3 Ub bis Ub für den H-Pegel (links im Diagramm). Bei Ub = 5 V sind das 0 bis 1,6 V für L und 3,3 bis 5 V für H. Eingang 6 ist also für CMOS geeignet, allerdings so nicht TTL-kompatibel.

Eingang 6 mit R5

Wird CV Pin 5 mit R5 beschaltet, ergeben sich fast TTL-kompatible Pegelverhältnisse (rechts im Diagramm). Für L gilt 0 bis 1,0 V, für H dagegen 2,0 bis 5 V. Es ist also gegenüber dem TTL-Standard nur der L-Pegel mit 1,0 V etwas höher als die vorgeschriebenen 0,8 V.

Eingang 4

Logik-Eingang 4 führt auf den Reset-Eingang Pin 4. Ein L an 4 darf nicht größer als 0,4 V sein, wenn der 555-Ausgang sicher auf L geschaltet werden soll. Ist dies erfüllt, ist Eingang 4 für CMOS und TTL geeignet.

Logik

Der 555 als Logik-IC hat die Eingänge 6, 4 und die Ausgänge 3, 7. Die Ausgänge führen immer gleiche Logik-Pegel. 3 hängt an der Gegentakt-Endstufe und ist hoch belastbar. Ausgang 7 ist ein Open-Collector-Ausgang und deshalb vielseitig nutzbar.

3/7 führen nur H, wenn 4 = H und 6 = L. In allen anderen Fällen ist 3/7 = L. (Tabelle links)

Wird 4 fest mit +Ub verdrahtet, ergibt sich die Negator-Funktion mit Eingang 6. (Tabelle mitte)

Wird 6 fest auf GND gelegt, ergibt sich die Treiber-Funktion mit Eingang 4. (Tabelle rechts)

Anwendung

Die Schaltung ist für alle 555 und Kompatible anwendbar, da Pin 2 an 6 liegt und die normale Komparatorfunktion genutzt wird.

555-Grundlagen: Logic-IC (2-6)
2010 © Peter E. Burkhardt

Logik-IC (2-6), Hysterese variabel

Für hohen Störabstand ist eine große Hysterese wünschenswert. Die folgenden Schaltungen zeigen, wie die Umschaltpunkte verschiebbar sind und sich dadurch auch die Hysterese ändert.

Variante mit OC-Ausgang

Der OC-Ausgang des Entladetransistors ist mit 1 kΩ beschaltet und gleichzeitig über einen Widerstand an den CV-Eingang angeschlossen. Dadurch ist der obere Schwellwert in Richtung H verschiebbar.

555 als Logik-IC (2-6), variable Hysterese, mit OC-Ausgang

Hysterese für Eingang 6

Zur Anpassung an Störpegel und Größe des Eingangssignales an 6 ist das Verschieben der Standard-Schwellwerte des 555 wünschenswert.

Die Realisierung erfolgt über den CV-Eingang. Der Mitkopplungswiderstand R8 ist nicht auf Pin 3, sondern auf den OC-Entladetransistor geführt. Damit steht ein H-Pegel bis nahezu Ub zur Verfügung. R8 bestimmt, wie weit H- und L-Umschaltpunkte auseinander liegen.

Zur zusätzlichen Verschiebung der U6-Schaltschwelle in Richtung L ist R5 vorgesehen. Die Diagramme im Bild enthalten Hysterese-Werte für 5 V und 10 V Betriebsspannung bei unterschiedlichen Widerstandswerten. Die Schaltung ist natürlich wie 555-üblich von 4,5 bis 16 V einsetzbar.

Variante ohne OC-Ausgang

Bei Verzicht auf den OC-Ausgang ergeben sich etwas andere Schwell- und Hystereswerte (siehe Bild).

555 als Logik-IC (2-6), variable Hysterese, ohne OC-Ausgang

555-Grundlagen: Logic-IC (2-GND)
2010 © Peter E. Burkhardt
Logik

Der 555 als Logik-IC hat die Eingänge 6, 4 und die Ausgänge 3, 7. Die Ausgänge führen immer gleiche Logik-Pegel. 3 hängt an der Gegentakt-Endstufe und ist hoch belastbar. Ausgang 7 ist ein Open-Collector-Ausgang und deshalb vielseitig nutzbar.

3/7 führen nur H, wenn 4 = H und 6 = L. In allen anderen Fällen ist 3/7 = L.

Wird 4 fest mit +Ub verdrahtet, ergibt sich die Negator-Funktion mit Eingang 6.

Wird 6 fest auf GND gelegt, ergibt sich die Treiber-Funktion mit Eingang 4.

Anwendung

Wegen der wählbaren Hysterese am Eingang 6 sind die Schaltungen gut geeignet, Störungen an 6 auszublenden (Aufbereitung von Logik-Signalen) oder auch langsame Signale an 6 zu verarbeiten. Auch sinusförmige Signale sind verarbeitbar, die dazu über einen passenden Kondensator an 6 angekoppelt werden. Es ergibt sich dann ein symmetrischer Hysteresebereich bezogen auf den Sinus-Nulldurchgang.

Logik-IC (2-GND), für CMOS und TTL

555 als Logik-IC (2-GND)

Hysterese für Eingang 6

Wird der LM555 verwendet, kann Pin 2 auf GND liegen. In diesem Fall ist die Mitkopplung R3 erforderlich, damit eine Hysterese sonst mögliche Schwingungen am Ausgang unterdrückt. Hat das Signal an 6 steile Flanken, besteht keine Gefahr. Ändert sich das Eingangssignal aber langsam, kann eine vergrößerte Hysterese erforderlich sein. Mit R3 = 1 MΩ ergeben sich etwa 15 mV (siehe Diagramm). Wird R3 auf 100 kΩ verringert, erhält man etwa 250 mV Hysterese. Damit ist die Störsicherheit erhöht.

Eingang 6 ohne R5

Ohne R5 schaltet ein Signal an 6 den Ausgang 3 bei 2/3 Ub um. Das sind 3,3 V bei 5 V Betriebsspannung (Diagramm links). Eingang 6 ist also für CMOS geeignet, allerdings so nicht TTL-kompatibel.

Eingang 6 mit R5

Wird CV Pin 5 mit R5 beschaltet, geht Ausgang 3 schon bei 2,0 V auf H, so wie das TTL fordert.

Eingang 4

Logik-Eingang 4 führt auf den Reset-Eingang Pin 4. Ein L an 4 darf nicht größer als 0,4 V sein, wenn der 555-Ausgang sicher auf L geschaltet werden soll. Ist dies erfüllt, ist Eingang 4 für CMOS und TTL geeignet.

Logik

Der 555 als Logik-IC hat also die Eingänge 6, 4 und die Ausgänge 3, 7. Die Ausgänge führen immer gleiche Logik-Pegel. 3 hängt an der Gegentakt-Endstufe und ist hoch belastbar. 7 ist ein OC-Ausgang und deshalb vielseitig nutzbar.

3/7 führen nur H, wenn 4 = H und 6 = L. In allen anderen Fällen ist 3/7 = L. (Tabelle links)

Wird 4 fest mit +Ub verdrahtet, ergibt sich die Negator-Funktion mit Eingang 6. (Tabelle mitte)

Wird 6 fest auf GND gelegt, ergibt sich die Treiber-Funktion mit Eingang 4. (Tabelle rechts)

Anwendung

Vorteilhaft ist die geringe Hysterese, wenn kleine Signale am Eingang 6 zu verarbeiten sind. Die Schaltung ist ja nichts weiter als ein empfindlicher Komparator mit zusätzlicher Steuerungsmöglichkeit am Eingang 4.

555-Grundlagen: Logic-IC (2-GND)
2010 © Peter E. Burkhardt

Logik-IC (2-GND), Hysterese variabel für CMOS

Für hohen Störabstand ist eine große Hysterese wünschenswert. Die folgende Schaltung zeigt, wie besonders für CMOS-Logik die Umschaltpunkte von der Mitte nach H bzw. L verschiebbar sind.

555 als Logik-IC (2-GND), variable Hysterese für CMOS

Hysterese für Eingang 6

Die geringe Hysterese mit Pin 2 auf GND (nur LM555/B555) ist nachteilig, wenn hoher Störabstand gefordert ist.

Die Realisierung einer mit Widerständen einstellbaren Hysterese erfolgt über den CV-Eingang. Der Mitkopplungswiderstand R8 ist nicht auf Pin 3, sondern auf den OC-Entladetransistor geführt. Damit steht ein H-Pegel bis nahezu Ub zur Verfügung. R8 bestimmt, wie weit H- und L-Umschaltpunkte auseinander liegen. Da R8 nur bei leitendem Entladetransistor wirksam ist, gibt es für den Logikausgang 7 keine zusätzlichen Einschränkungen.

Zur Verschiebung der U6-Schaltschwelle vom 2/3-Wert auf 1/2 von Ub ist R5 vorgesehen. Damit ist ein symmetrisch zu den CMOS-Logikpegeln liegender Hysteresebereich möglich. Die Diagramme im Bild enthalten Hysterese-Werte für 5 V und 10 V Betriebsspannung. Die Schaltung ist natürlich wie 555-üblich von 4,5 bis 16 V einsetzbar.

Eingang 4

Logik-Eingang 4 führt auf den Reset-Eingang Pin 4. Ein L an 4 darf nicht größer als 0,4 V sein, wenn der 555-Ausgang sicher auf L geschaltet werden soll. Ist dies erfüllt, ist Eingang 4 für CMOS und TTL geeignet.

Logik

Der 555 als Logik-IC hat die Eingänge 6, 4 und die Ausgänge 3, 7. Die Ausgänge führen immer gleiche Logik-Pegel. 3 hängt an der Gegentakt-Endstufe und ist hoch belastbar. 7 ist ein OC-Ausgang und deshalb vielseitig nutzbar.

3/7 führen nur H, wenn 4 = H und 6 = L. In allen anderen Fällen ist 3/7 = L. (Tabelle links)

Wird 4 fest mit +Ub verdrahtet, ergibt sich die Negator-Funktion mit Eingang 6. (Tabelle mitte)

Wird 6 fest auf GND gelegt, ergibt sich die Treiber-Funktion mit Eingang 4. (Tabelle rechts)

Anwendung

Wegen der wählbaren Hysterese am Eingang 6 ist die Schaltung gut geeignet, Störungen an 6 auszublenden (Aufbereitung von Logik-Signalen) oder auch langsame Signale an 6 zu verarbeiten. Auch sinusförmige Signale sind verarbeitbar, die dazu über einen passenden Kondensator an 6 angekoppelt werden. Es ergibt sich dann ein symmetrischer Hysteresebereich bezogen auf den Nulldurchgang der Sinuswelle.

555-Grundlagen: Logic-IC, RS-FF
2012 © Peter E. Burkhardt

RS-FF, L-aktiv über Pin 2/4

Der 555-Timer lässt sich auch nur als Flip-Flop nutzen. Die folgende Schaltung reagiert auf Low-aktive Eingangs-Signale. H-Pegel oder offene Eingänge haben keine Auswirkung auf den Schaltzustand.

555 als RS-FF, L-akiv über Pin2/4

Schaltung

Um das interne FF auch extern ansteuern zu können, müssen die 555-Anschlüsse entsprechend belegt werden. Der Rücksetzeingang Pin 4 ist vorhanden. Zur 555-Freigabe bei nicht betätigter Rücksetztaste S2 ist Pull-up-Widerstand R2 erforderlich.

Der Setzeingang S des internen FFs ist nicht direkt zugänglich. Es lässt sich aber der Triggereingang Pin 2 als L-aktiver Setzeingang /S verwenden, wenn Threshold-Eingang Pin 6 fest auf GND liegt. Auch für den Triggereingang ist ein Pull-up-Widerstand (R1) erforderlich, damit bei nicht betätigter Setztaste S1 der Triggereingang auf H liegt und damit das interne FF nicht setzt.

Die Eingänge /S und /R sind L-aktiv, d.h. die bezeichnete Wirkung erfolgt mit L-Signal. S1 und S2 bilden eine mögliche Beschaltung der Eingänge bzw. symbolisieren die Ansteuerung mit Logik-Signalen.

FF-Zustand nach dem Einschalten

Bei +Ub = EIN liegen die Eingänge /S und /R auf H (vorausgesetzt, S1 und S2 sind nicht gedrückt). Der 555-Rücksetzeingang Pin 4 ist damit unwirksam, d.h. das interne FF wird nicht rückgesetzt.

Auch der Triggereingang ist unwirksam, da die Spannung am Pin 2 über 1/3 von Ub liegt, d.h. das interne FF wird über S nicht gesetzt.

Bleibt nur noch der Threshold-Eingang Pin 6. Aber auch der Threshold-Komparator liefert kein Rücksetzsignal an R des internen FFs, da sein (+)-Eingang an GND liegt. Die Spannung am (+)-Eingang des Threshold-Komparators muss aber größer sein als  2/3 von Ub, um das interne FF über R rücksetzen zu können.

Mit H an Pin 4, H an Pin 2 und L an Pin 6 wird also das interne FF weder gesetzt noch rückgesetzt.

Die Lösung ist: Das Rücksetzen beim Ub-Einschalten besorgt der 555-interne Widerstand R17. Dieser Widerstand (siehe dazu Innenschaltung des NE555 und Funktion) liefert in die Q16-Basis Strom, damit sperrt Q18 und das interne FF ist rückgesetzt. Dies bedeutet, der 555-Ausgang Pin 3 (und damit hier in der Schaltung auch Q) führt L.

Logik-Tabelle

Aus der Logik-Tabelle (siehe Bild) lassen sich alle wesentlichen Ein- und Ausgangsbelegungen des FFs entnehmen. Alle mit L und H bezeichneten Zustände sind statisch. Ein Strich (-) bedeutet, der Eingang ist offen (kein Logiksignal). 'H v -' bedeutet 'H oder offen'.

Ein L-Impuls (Zeilen 1 und 2) setzt (Z1) das FF bzw. rücksetzt (Z2) das FF. H-Impulse, H-Pegel oder offene Eingänge bleiben ohne Wirkung (no change: Z3, Z4, Z5).

Die Zeile 8 zeigt eine Eingangsbelegung, die hier zulässig ist, da bei /S = /R = L der Rücksetzeingang Pin 4 dominierend vor allen anderen Eingängen ist (555-Eigenschaft). Für Q ergibt sich also ein L.

Welchen Zustand das FF einnimmt, wenn die Eingangsbelegung wieder verschieden wird, ist den Zeilen 6/7 und 9/10 zu entnehmen.

555-Grundlagen: Logic-IC, RS-FF
2012 © Peter E. Burkhardt
Logikpegel

Die an /S und /R wirksame L-Schaltschwelle ist unterschiedlich und wird durch die 555-Eigenschaften bestimmt. Für den /R-Eingang war die Umschaltschwelle 0,6 V (unabhängig von Ub). Für den /S-Eingang ergab sich dagegen bei +Ub = 5 V die Umschaltschwelle 1,6 V (1/3 von Ub).

Sollen diese unterschiedlichen Werte nahezu gleich sein, kann mit einem Widerstand R3 am CV-Eingang die 1/3-Schwelle angepasst werden. Im Probeaufbau ergaben sich einheitliche L-Pegel von 0 bis 0,6 V bei 5 V Betriebsspannung (alle Werte siehe Bild).

Bei Ansteuerung mit Tasten sind unterschiedliche Logik-Schwellen für /S und /R ohne Bedeutung, bei elektronischer Ansteuerung kann ein Angleich mit R3 erforderlich sein.

Für CMOS-Ausgänge und OC-Ausgänge bzw. npn-Transistoren sind diese mit R3 angepassten Werte geeignet. Die direkte Ansteuerung mit einem TTL-Signal kann allerdings problematisch werden, da bei L weniger als 0,5 V geliefert werden sollten.

Taster entprellt

Prellen der Taster wirkt sich nicht auf den FF-Zustand aus. Wurde das FF z.B. mit S1 gesetzt, ändert wiederholtes Öffnen und Schließen (prellen) den FF-Zustand nicht mehr. Deshalb ist die Schaltung auch gut als Entprell-FF nutzbar.

Fazit

Der 555 lässt sich als einfaches FF mit L-aktiver Steuerung nutzen. Allerdings steht nur der Q-Ausgang zur Verfügung. /Q könnte mit einem zusätzlichen Negator erzeugt werden, wenn die Signalverzögerung durch die Negator-Laufzeit keine Rolle spielt.

Vorteilhaft ist dagegen, das ein zweiter Q-Ausgang mit OC zur Verfügung steht (Pin 7).

555-Grundlagen: Logic-IC, RS-FF
2012 © Peter E. Burkhardt

RS-FF mit 2x 555 und Auto-Reset

Zwei kreuzgekoppelte 555 ergeben ein RS-FF. Für einen definierten Zustand nach dem Einschalten der Betriebsspannung ist das folgende FF mit einer Auto-Reset-Schaltung versehen.

2x 555 als RS-FF, mit Einschalt-Reset

Schaltungsteile

IC1 und IC2 bilden das kreuzgekoppelte FF. Die Kopplung besteht jeweils zwischen dem Ausgang des einen 555 mit dem Threshold- und Trigger-Eingang des anderen 555 (R12, R22). Das FF hat einen Setzeingang S und einen Rücksetzeingang R. Die Eingänge sind H-aktiv, d.h. die bezeichnete Wirkung erfolgt mit H-Signal (Variante 1 in der Varianten-Tabelle, siehe Bild). Die Auto-Reset-Schaltung R13-C11-D11 bewirkt das Rücksetzen des FF beim Einschalten.

S11, S12, S21, und S22 bilden eine mögliche Beschaltung der Eingänge bzw. symbolisieren die Ansteuerung mit Logik-Signalen. Die Taster können in 4 Varianten gemäss Varianten-Tabelle benutzt werden. Ein Strich (-) in der Tabelle bedeutet, der Taster ist nicht erforderlich. R10 und R20 verhindern Ub-Kurzschluss in Variante 4 bzw. 3, falls beide Taster gedrückt werden.

Kreuzkopplung

Das Kippen in die jeweils andere Lage und deren Selbsthaltung geschieht wie folgt:

Zustand vorher (FF rückgesetzt):

IC1-3 = L, über R12 an IC2-2/6 auch L, deshalb IC2-3 = H

IC2-3 = H, über R22 an IC1-2/6 auch H, deshalb IC1-3 = L

d.h. Selbsthaltung.

Setzen (Zeile Nr. 1 in der Logik-Tabelle):

S21 EIN bewirkt H an S und IC2-2/6, deshalb IC2-3 = L

IC2-3 = L, über R22 an IC1-2/6 auch L, deshalb IC1-3 = H

d.h. Selbsthaltung, das FF ist gesetzt.

Rücksetzen (Zeile Nr. 2 in der Logik-Tabelle):

S11 EIN bewirkt H an R und IC1-2/6, deshalb IC1-3 = L

IC1-3 = L, über R12 an IC2-2/6 auch L, deshalb IC2-3 = H

d.h. Selbsthaltung, das FF ist rückgesetzt.

Logik-Tabelle

Aus der Logik-Tabelle (siehe Bild) lassen sich alle wesentlichen Ein- und Ausgangsbelegungen des FFs entnehmen. Alle mit L und H bezeichneten Zustände sind statisch. Ein Strich (-) bedeutet, der Eingang ist offen (kein Logiksignal).

Ein H-Impuls (Zeilen 1 und 2) setzt (Z1) das FF bzw. rücksetzt (Z2) das FF. Setzen und Rücksetzen läßt sich aber auch mit einem L-Impuls erreichen, die Wirkung ist dann aber umgekehrt. Das heißt, ein L-Impuls an S rücksetzt das FF (Z3), ein L-Impuls an R setzt das FF (Z4).

Die Zeilen 5 und 8 zeigen Eingangsbelegungen, die eigentlich nicht zulässig sind, da sich für Q und /Q gleiche Belegungen ergeben. Bei S = R = H (Zeile 5) führen beide Ausgänge ein L. Bei S = R = L (Zeile 8) führen beide Ausgänge ein H.

555-Grundlagen: Logic-IC, RS-FF
2012 © Peter E. Burkhardt

Welchen Zustand das FF einnimmt, wenn die Eingangsbelegung wieder verschieden wird, ist den Zeilen 6/7 und 9/10 zu entnehmen.

Logikpegel

Die an R und S wirksamen Schaltschwellen entsprechen den 555-Schaltschwellen, d.h. 1/3 Ub für die untere und 2/3 Ub für die obere Schaltschwelle. Die gemessenen Werte für +Ub = 5,0 V sind im Bild angegeben und eignen sich für CMOS-Ausgänge. Soll mit TTL-Pegel angesteuert werden, muss an jedem CV-Eingang (Pin 5) ein Widerstand 4,7 kΩ gegen GND geschaltet sein. Das bewirkt H schon ab ca. 2,0 V.

Taster entprellt

Prellen der Taster wirkt sich nicht auf den FF-Zustand aus. Wurde das FF z.B. mit S21 gesetzt, ändert wiederholtes Öffnen und Schließen (prellen) den FF-Zustand nicht mehr. Deshalb ist die Schaltung auch gut als Entprell-FF nutzbar.

Auto-Reset

Damit beim Ub-Einschalten das FF auch ohne Eingangs-Logik-Pegel eine definierte Lage einnimmt, liefert die Auto-Reset-Schaltung R13-C11 ein transientes Rücksetzsignal für IC1. Ist Ub da, lädt sich C11 über R13 auf. Solange UR am Reset-Eingang die Reset-Schwelle (ca. 0,5 V) noch nicht erreicht hat, ist das interne IC1-FF rückgesetzt, damit ist Q = L. Das bewirkt aber über R12, das IC2-FF ist gesetzt und /Q = H.

Wird die Reset-Schwelle überschritten (C11 lädt sich bis +Ub auf), ist IC1 freigegeben. Das Einschalt-Rücksetzen ist jetzt nicht mehr wirksam.

Die Rücksetz-Zeit TR ist abhängig R13 und C11. Für verschiedene C11 sind im Bild die Werte angegeben. Sollten noch längere TR nötig sein, ist für den dann größeren C11 auch ein Elektrolyt-C einsetzbar.

Diode D11 bewirkt, dass C11 beim Ub-Abschalten schnell entladen wird. Somit ist die Auto-Reset-Schaltung für erneutes Einschalten sofort wieder einsatzbereit.

Fazit

Die erreichbare Umschaltfrequenz des FF ist fast so groß wie die mögliche Umschaltgeschwindigkeit eines einzelnen 555. Das wurde mit einem Rechtecksignal an S und R gemessen. Aber das ist bei statischer Anwendung (Steuerungstechnik) nicht so wichtig.

Eine zu hohe Belastung der Ausgänge Q und /Q kann Einfluss auf die Kreuzkopplung und damit auf das Schaltverhalten des FFs haben. Allerdings stehen die gleichphasigen OC-Ausgänge am Pin 7 uneingeschränkt zur Verfügung.

555-Grundlagen: Logic-IC, RS-FF
2012 © Peter E. Burkhardt

RS-FF mit 2x 555, L-aktiv

Das folgende Flip-Flop reagiert nur auf Low-aktive Eingangs-Signale. H-Pegel oder offene Eingänge haben keine Auswirkung auf den Schaltzustand.

2x 555 als RS-FF, L-aktiv

Schaltungsteile

IC1 und IC2 bilden das kreuzgekoppelte FF. Die Kopplung besteht direkt jeweils zwischen dem Discharge-Ausgang des einen 555 mit dem Threshold- und Trigger-Eingang des anderen 555. Für die nötigen H-Pegel sorgen die Pull-up-Widerstände R12 und R22. Das FF hat einen Setzeingang /S und einen Rücksetzeingang /R. Die Eingänge sind L-aktiv, d.h. die bezeichnete Wirkung erfolgt mit L-Signal. Der Widerstand R13 bewirkt das Setzen des FF beim Einschalten.

S12 und S22 bilden eine mögliche Beschaltung der Eingänge bzw. symbolisieren die Ansteuerung mit Logik-Signalen.

Kreuzkopplung

Das Kippen in die jeweils andere Lage und deren Selbsthaltung geschieht wie folgt:

Zustand vorher (FF rückgesetzt):

IC1-3/7 = L, an IC2-2/6 auch L, deshalb IC2-3/7 = H

IC2-3/7 = H, an IC1-2/6 wegen R12 auch H, deshalb IC1-3/7 = L

d.h. Selbsthaltung.

Setzen (Zeile Nr. 1 in der Logik-Tabelle):

S12 EIN bewirkt L an /S und IC1-2/6, deshalb IC1-3/7 = H

IC1-3/7 = H, an IC2-2/6 auch H, deshalb IC2-3/7 = L

d.h. Selbsthaltung, das FF ist gesetzt.

Rücksetzen (Zeile Nr. 2 in der Logik-Tabelle):

S22 EIN bewirkt L an /R und IC2-2/6, deshalb IC2-3/7 = H

IC2-3/7 = H, an IC1-2/6 auch H, deshalb IC1-3/7 = L

d.h. Selbsthaltung, das FF ist rückgesetzt.

Logik-Tabelle

Aus der Logik-Tabelle (siehe Bild) lassen sich alle wesentlichen Ein- und Ausgangsbelegungen des FFs entnehmen. Alle mit L und H bezeichneten Zustände sind statisch. Ein Strich (-) bedeutet, der Eingang ist offen (kein Logiksignal). 'H v -' bedeutet 'H oder offen'.

Ein L-Impuls (Zeilen 1 und 2) setzt (Z3) das FF bzw. rücksetzt (Z4) das FF. H-Impulse, H-Pegel oder offene Eingänge bleiben ohne Wirkung (no change: Z3, Z4, Z5).

Die Zeile 8 zeigt eine Eingangsbelegung, die eigentlich nicht zulässig ist, da sich bei /S = /R = L für Q und /Q gleichzeitig ein H ergibt.

Welchen Zustand das FF einnimmt, wenn die Eingangsbelegung wieder verschieden wird, ist den Zeilen 6/7 und 9/10 zu entnehmen.

555-Grundlagen: Logic-IC, RS-FF
2012 © Peter E. Burkhardt
Logikpegel

Die an /S und /R wirksame L-Schaltschwelle wird durch die Spannungsteiler R12-R11 bzw. R22-R21 beeinflusst. Bei +Ub = 5,0 V ergaben sich für den wirksamen L-Pegel 0 bis 1,3 V. Darüber reagiert das FF nicht mehr.

Für CMOS-Ausgänge und OC-Ausgänge bzw. npn-Transistoren sind diese Werte geeignet. Auch der TTL-Ausgang liefert bei L wesentlich weniger als 1,3 V. Damit ist dieses FF ohne zusätzliche Maßnahmen einfach ansteuerbar.

Auto-Setzen bei Ub EIN

Die geringfügige Verschiebung des Spannungsteilerverhältnisses R12-R11 durch R13 reicht aus, um das FF beim Ub-Einschalten zu setzen (Q = H). Soll beim Einschalten rückgesetzt werden, muss R13 an IC2-2/6 gegen GND liegen.

Taster entprellt

Prellen der Taster wirkt sich nicht auf den FF-Zustand aus. Wurde das FF z.B. mit S12 gesetzt, ändert wiederholtes Öffnen und Schließen (prellen) den FF-Zustand nicht mehr. Deshalb ist die Schaltung auch gut als Entprell-FF nutzbar.

Fazit

Die erreichbare Umschaltfrequenz des FF ist fast so groß wie die mögliche Umschaltgeschwindigkeit eines einzelnen 555. Das wurde mit einem gegenphasigen Rechtecksignal an S und R gemessen. Aber das ist bei statischer Anwendung (Steuerungstechnik) nicht so wichtig.

Vorteilhaft ist, dass die 555-Ausgänge ausschließlich für Q und /Q zur Verfügung stehen. Die L-aktive Steuerung ist einfach.

555-Grundlagen: Logic-IC, D-FF
2012 © Peter E. Burkhardt

D-FF mit 0/1-Triggerung

Für das D-Flip-Flop sind zwei 555 erforderlich. Die folgende Schaltung ist nicht direkt durch einen IC der Logik-Serien ersetzbar, sie weicht funktionell ab. Der D-Eingang triggert bei jeder 0/1-Flanke.

555 als D-FF, mit 0/1-Triggerung, Einschalt-Reset

Schaltungsteile

IC1 und IC2 bilden ein kreuzgekoppeltes FF. Die Kopplung besteht jeweils zwischen dem Discharge-Ausgang des einen 555 mit dem Threshold- und Trigger-Eingang des anderen 555 (R11/R12/C12, R21/R22/C22). Impulse am D-Eingang werden differenziert und steuern über D12 und D22 die Kreuzkopplung an. Mit Taster S1 kann dies simuliert werden. Nur dann ist R01 erforderlich. Zusätzlich kann das FF über S2 gesetzt, über S3 rückgesetzt werden.

D-Eingang

Das D-Signal wird mit C01-R02 differenziert. Steigende Flanken erzeugen positive Impulse, fallende Flanken erzeugen negative Impulse. Die negativen Impulse begrenzt D01 auf -0,6 V. Über D12, D22 kippen die positiven Impulse die internen 555-FFs jeweils in die andere Lage. C12 und C22 sind dafür optimal gewählt. Die Ausgänge Q und /Q liefern die halbe D-Eingangsfrequenz.

Kreuzkopplung

Das Kippen in die jeweils andere Lage und deren Selbsthaltung geschieht wie folgt:

Zustand vorher:

IC1-3/7 = L, über R21 und R22 an C22 ebenfalls L, an IC2-2/6 auch L, deshalb IC2-3/7 = H

IC2-3/7 = H, über R11 und R12 an C11 ebenfalls H, an IC1-2/6 auch H, deshalb IC1-3/7 = L

d.h. Selbsthaltung.

Kippen:

H-Impuls Dd wirkt über D11 und D22 auf C12 und C22:

H-Impuls über C11 an IC1-2/6 bewirkt nichts, da an IC1-2/6 sowieso H und IC1-3/7 = L (wie vorher)

H-Impuls über C22 an IC2-2/6 überschreitet IC2-Threshold, deshalb IC2-3/7 = L

IC2-3/7 = L, über R11 und R12 an C12 ebenfalls L (C12 wird entladen), an IC1-2/6 auch L, deshalb IC1-3/7 = H

d.h. Selbsthaltung.

OC-Ausgänge

Die OC-Ausgänge benötigen die Pull-up-Widerstände R14 und R24, damit das kreuzgekoppelte Umschalten klappt. Es ergeben sich bessere und bis zu +Ub reichende Impulse gegenüber Q. Außerdem können Lasten an Q bzw. /Q keine Auswirkungen auf die Kreuzkopplung haben.

Setzen und Rücksetzen

Eigentlich handelt es sich nur um ein Rücksetzen. Da aber Eingang /S an IC2 hängt und dessen Ausgang Pin 3 dem Ausgang /Q zugeordnet ist, wird bei L an /S der Ausgang /Q rückgesetzt und damit Q von IC1 gesetzt.

Mit L am Eingang /R wird Q von IC1 rückgesetzt und damit Q/ von IC2 gesetzt.

555-Grundlagen: Logic-IC, D-FF
2012 © Peter E. Burkhardt

Das Rücksetzen erfolgt vorrangig. Die Logik-Tabelle zeigt, dass /R und /S nicht verriegelt sind und somit Q = L = /Q auftreten kann. Das ist eigentlich verboten. Der D-Eingang hat keine Wirkung auf den jeweils rückgesetzten Ausgang.

Taster S1 (D-Eingang) nicht entprellt

Da D auf jede steigende Flanke das FF-Umschalten bewirkt, wird das Prellen des Tasters S1 nicht unterdrückt. S1 ist sowieso nur symbolisch anstelle der entsprechenden Steuerlogik zu verstehen.

Das Prellen der Taster S2 und S3 wirkt sich dagegen nicht auf den FF-Zustand aus. Wurde das FF z.B. mit S2 gesetzt, ändert wiederholtes Öffnen und Schließen (prellen) den FF-Zustand nicht mehr.

Logik-Tabelle

Alle mit L und H bezeichneten Zustände sind statisch. H v L bedeutet H ODER L (H kann anliegen oder L kann anliegen). Zusätzlich ist die steigende oder fallende Flanke des D-Signales angegeben. Nur die steigende D-Flanke bewirkt, das der jeweilige Ausgang in die andere Lage kippt. Dazu müssen aber /S und /R auf H liegen. Eine fallende D-Flanke oder statisches L oder H an D hat keine Auswirkungen (no change).

Auto-Reset-Schaltung

Damit beim Ub-Einschalten das FF auch ohne Eingangs-Logik-Pegel eine definierte Lage einnimmt, liefert die Auto-Reset-Schaltung R13-C11 ein transientes Rücksetzsignal für IC1. Ist Ub da, lädt sich C11 über R13 auf. Solange UR am Reset-Eingang die Reset-Schwelle (ca. 0,5 V) noch nicht erreicht hat, ist das interne IC1-FF rückgesetzt, damit ist Q = L. Das bewirkt aber über R12, das IC2-FF ist gesetzt und /Q = H.

Wird die Reset-Schwelle überschritten (C11 lädt sich bis +Ub auf), ist IC1 freigegeben. Das Einschalt-Rücksetzen ist jetzt nicht mehr wirksam.

Die Rücksetz-Zeit TR ist abhängig R13 und C11. Für verschiedene C11 sind im Bild die Werte angegeben. Sollten noch längere TR nötig sein, ist für den dann größeren C11 auch ein Elektrolyt-C einsetzbar.

Diode D11 bewirkt, dass C11 beim Ub-Abschalten schnell entladen wird. Somit ist die Auto-Reset-Schaltung für erneutes Einschalten sofort wieder einsatzbereit.

Fazit

Die erreichbare Umschaltfrequenz des FFs beträgt aufgrund der 555-Laufzeiten nur bis zu 250 Hz am Ausgang Q bzw. /Q. Deshalb sind vor allem statische (Steuerungstechnik) oder niederfrequente Anwendungen interessant.

Bis 250 Hz am Ausgang Q bzw. /Q beträgt der Tastgrad 0,5 (Duty Cycle D = 0,5), egal wie unsymmetrisch das Eingangssignal an D ist. Das FF arbeitet (wie jedes FF) als Frequenz-Teiler 2:1.

Vorteilhaft sind die hohe Belastbarkeit der Ausgänge und der große 555-Ub-Bereich. Durch Verwendung des Entlade-Transistors Qdis für die Kreuzkopplung sind keine Rückwirkungen auf Q bzw. /Q zu befürchten.

555-Grundlagen: Logic-IC, D-FF
2012 © Peter E. Burkhardt

D-FF mit 1/0-Triggerung

Die folgende Schaltung ist dem D-FF mit 0/1-Triggerung ähnlich, arbeitet aber mit 1/0-Triggerung. Die Schaltung ist nicht direkt durch einen IC der Logik-Serien ersetzbar, sie weicht funktionell ab.

555 als D-FF, mit 1/0-Triggerung, Einschalt-Reset

Schaltungsteile

IC1 und IC2 bilden ein kreuzgekoppeltes FF. Die Kopplung besteht jeweils zwischen dem Discharge-Ausgang des einen 555 mit dem Threshold- und Trigger-Eingang des anderen 555 (R11/R12/C12, R21/R22/C22). Impulse am D-Eingang werden differenziert und steuern über D12 und D22 die Kreuzkopplung an. Mit Taster S1 kann dies simuliert werden. Nur dann ist R01 erforderlich. Zusätzlich kann das FF über S2 gesetzt, über S3 rückgesetzt werden.

D-Eingang

Das D-Signal wird mit C01-R02 differenziert. Steigende Flanken erzeugen positive Impulse über +Ub hinaus, fallende Flanken erzeugen negative Impulse von +Ub in Richtung GND. Die positiven Impulse begrenzt D01 auf Ub + 0,6 V. Über D21, D22 kippen die negativen Impulse die internen 555-FFs jeweils in die andere Lage. C11 und C22 sind dafür optimal gewählt. Die Ausgänge Q und /Q liefern die halbe D-Eingangsfrequenz.

Kreuzkopplung

Das Kippen in die jeweils andere Lage und deren Selbsthaltung geschieht wie folgt:

Zustand vorher:

IC1-3/7 = L, über R21 und R22 an C22 ebenfalls L, an IC2-2/6 auch L, deshalb IC2-3/7 = H

IC2-3/7 = H, über R11 und R12 an C11 ebenfalls H, an IC1-2/6 auch H, deshalb IC1-3/7 = L

d.h. Selbsthaltung.

Kippen:

L-Impuls Dd wirkt über D12 und D22 auf C12 und C22:

L-Impuls über C22 an IC2-2/6 bewirkt nichts, da an IC2-2/6 sowieso L und IC2-3/7 = H (wie vorher)

L-Impuls über C11 an IC1-2/6 unterschreitet IC1-Threshold, deshalb IC1-3/7 = H

IC1-3/7 = H, über R11 und R12 an C22 ebenfalls H, an IC2-2/6 auch H, deshalb IC2-3/7 = L

d.h. Selbsthaltung.

OC-Ausgänge

Die OC-Ausgänge benötigen die Pull-up-Widerstände R14 und R24, damit das kreuzgekoppelte Umschalten klappt. Es ergeben sich bessere und bis zu +Ub reichende Impulse gegenüber Q. Außerdem können Lasten an Q bzw. /Q keine Auswirkungen auf die Kreuzkopplung haben.

Setzen und Rücksetzen

Eigentlich handelt es sich nur um ein Rücksetzen. Da aber Eingang /S an IC2 hängt und dessen Ausgang Pin 3 dem Ausgang /Q zugeordnet ist, wird bei L an /S der Ausgang /Q rückgesetzt und damit Q von IC1 gesetzt.

Mit L am Eingang /R wird Q von IC1 rückgesetzt und damit Q/ von IC2 gesetzt.

555-Grundlagen: Logic-IC, D-FF
2012 © Peter E. Burkhardt

Das Rücksetzen erfolgt vorrangig. Die Logik-Tabelle zeigt, dass /R und /S nicht verriegelt sind und somit Q = L = /Q auftreten kann. Das ist eigentlich verboten. Der D-Eingang hat keine Wirkung auf den jeweils rückgesetzten Ausgang.

Taster S1 (D-Eingang) nicht entprellt

Da D auf jede fallende Flanke das FF-Umschalten bewirkt, wird das Prellen des Tasters S1 nicht unterdrückt. S1 ist sowieso nur symbolisch anstelle der entsprechenden Steuerlogik zu verstehen.

Das Prellen der Taster S2 und S3 wirkt sich dagegen nicht auf den FF-Zustand aus. Wurde das FF z.B. mit S2 gesetzt, ändert wiederholtes Öffnen und Schließen (prellen) den FF-Zustand nicht mehr.

Logik-Tabelle

Alle mit L und H bezeichneten Zustände sind statisch. H v L bedeutet H ODER L (H kann anliegen oder L kann anliegen). Zusätzlich ist die steigende oder fallende Flanke des D-Signales angegeben. Nur die fallende D-Flanke bewirkt, das der jeweilige Ausgang in die andere Lage kippt. Dazu müssen aber /S und /R auf H liegen. Eine steigende D-Flanke oder statisches L oder H an D hat keine Auswirkungen (no change).

Auto-Reset

Damit beim Ub-Einschalten das FF auch ohne Eingangs-Logik-Pegel eine definierte Lage einnimmt, liefert die Auto-Reset-Schaltung R13-C11 ein transientes Rücksetzsignal für IC1. Ist Ub da, lädt sich C11 über R13 auf. Solange UR am Reset-Eingang die Reset-Schwelle (ca. 0,5 V) noch nicht erreicht hat, ist das interne IC1-FF rückgesetzt, damit ist Q = L. Das bewirkt aber über R12, das IC2-FF ist gesetzt und /Q = H.

Wird die Reset-Schwelle überschritten (C11 lädt sich bis +Ub auf), ist IC1 freigegeben. Das Einschalt-Rücksetzen ist jetzt nicht mehr wirksam.

Die Rücksetz-Zeit TR ist abhängig R13 und C11. Für verschiedene C11 sind im Bild die Werte angegeben. Sollten noch längere TR nötig sein, ist für den dann größeren C11 auch ein Elektrolyt-C einsetzbar.

Diode D11 bewirkt, dass C11 beim Ub-Abschalten schnell entladen wird. Somit ist die Auto-Reset-Schaltung für erneutes Einschalten sofort wieder einsatzbereit.

Fazit

Die erreichbare Umschaltfrequenz des FFs beträgt aufgrund der 555-Laufzeiten nur bis zu 250 Hz am Ausgang Q bzw. /Q. Deshalb sind vor allem statische (Steuerungstechnik) oder niederfrequente Anwendungen interessant.

Bis 250 Hz am Ausgang Q bzw. /Q beträgt der Tastgrad 0,5 (Duty Cycle D = 0,5), egal wie unsymmetrisch das Eingangssignal an D ist. Das FF arbeitet (wie jedes FF) als Frequenz-Teiler 2:1.

Vorteilhaft sind die hohe Belastbarkeit der Ausgänge und der große 555-Ub-Bereich. Durch Verwendung des Entlade-Transistors Qdis für die Kreuzkopplung sind keine Rückwirkungen auf Q bzw. /Q zu befürchten.

 

© Peter E. Burkhardt