Elektronik: 555 SV1 SV2 LED NF HF AA Remote ADU/DAU Digital Messtechnik Alarm Kfz Diverses Tipps BE
Stromversorgung SV2: Labor-Netzgeräte
2009-2020 © Peter E. Burkhardt
Stromversorgung (SV2)
116 MB 
Labor-Netzgerät ENT1v1
2007-10, 2020-04 © Peter E. Burkhardt

Labor-Netzgerät ENT1

Labor-Netzteil ENT1v1 (ENT1-Original)

Dieses Netzteil wurde im Rahmen der "Konsumgüterfertigung" in der DDR als ENT1 für den "polytechnischen Unterricht" gefertigt. Es ist ein einfaches Labornetzteil im eigenen Gehäuse mit doppeltem Spannungsausgang und Strom­begrenzung.

Eigenschaften

Originalschaltung ENT1

Unterlagen zum industriell gefertigten ENT1 waren nicht mehr vorhanden. Deshalb wurde die Schaltung neu aufgenommen (26.09.2007).

Schaltungsbeschreibung

Der Trafo liefert zwei potentialgetrennte Spannungen um die 20 Vac, die in getrennten Kanälen gleichgerichtet und geregelt werden. Ergebnis ist ein Doppelnetzteil mit 2x 1,8 bis 25 Vac.

Labor-Netzgerät ENT1v1
2007-10, 2020-04 © Peter E. Burkhardt

Hauptbestandteil der Regelschaltung ist der altbewährte Spannungsregler MAA723, hier ein IC tschechischer Produktion im runden 10-poligen Metallgehäuse. Die Beschaltung zeigt nichts Besonderes.

Eine LED je Kanal zeigt die Betriebsbereitschaft an. Sie verlöscht bei Kurzschluss am Ausgang. Der Längsregler mit dem Leistungstransistor KU607 ist dabei nicht gefährdet, da die 723-Strombegrenzung den Kurzschluss-Strom auf ca. 1,3 A begrenzt.

Die Einstellung der Ausgangspannung ist durch das einfache Poti (kein Mehrgang-Poti) ziemlich grob. Der Maximalwert wird mit dem 100k-Trimmer festgelegt. Die untere Spannungsgrenze lag bei ca. 1,8 V. Für die wünschenswerte Einstellung ab Null wäre eine negative Referenz-Spannung erforderlich gewesen. Offensichtlich sollte die Schaltung so einfach wie möglich gehalten werden.

Der Leistungstransistor KU607 ist auf einem riesigen Kühlkörper montiert. So können schätzungsweise 30 W dauernd abgeführt werden. Die zwei Kühlkörper (einer je Kanal) und der Trafo nehmen 90 % des Gehäusevolumens ein.

Eingangsseitig wurde am Lade-C gespart, bei 25 V Ausgangsspannung und 1 A Last war die Rippelspannung über dem Lade-C so groß, dass sie nicht mehr ausgeregelt werden konnte und am Ausgang mit dem Oszi nachweisbar war. Wurde dann auch der zweite Kanal belastet, verschlimmerte sich das Ganze noch, da der Trafo für 2x 1 A bei 25 V einfach zu wenig Spannung Leistung lieferte. Die Messungen wurden bei 230 V Netzspannung durchgeführt. Bei Netz-Unterspannung reicht die Rohspannung erst recht nicht aus.

Trafo des ENT1

Fazit

Trotz einiger Unzulänglichkeiten war das ENT1 für viele Bastelanwendungen ein zuverlässiger Helfer. Einzig die fehlende Spannungsanzeige habe ich oft vermisst.

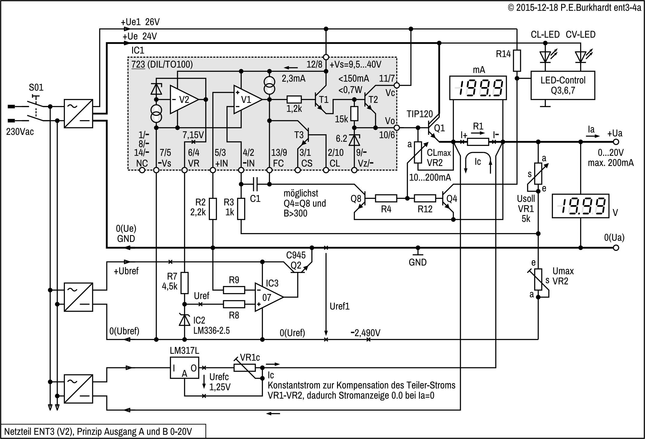
Labor-Netzgerät ENT1v2
2007-10, 2020-04 © Peter E. Burkhardt

Labor-Netzgerät ENT1v2 (Vers. 071010)

Zur Gebrauchswerterhöhung wurde das ENT1 (siehe voriger Abschnitt) von mir mit einer digitalen Spannungsanzeige, einer Feinregelung der Ausgangsspannung und einigen Schutzdioden ausgestattet. So entstand das ENT1v2 vom 10.10.2007.

Eigenschaften

Schaltung des ENT1v2

Die Schaltung enthält einige wichtige Messwerte. Die beiden Regelschaltungen einschließlich des Trafos mit Gleichrichter sind original ENT1v1. Nur die Sollspannungs-Einstellung wurde verändert (Fein-Regler).

Labor-Netzgerät ENT1v2
2007-10, 2020-04 © Peter E. Burkhardt

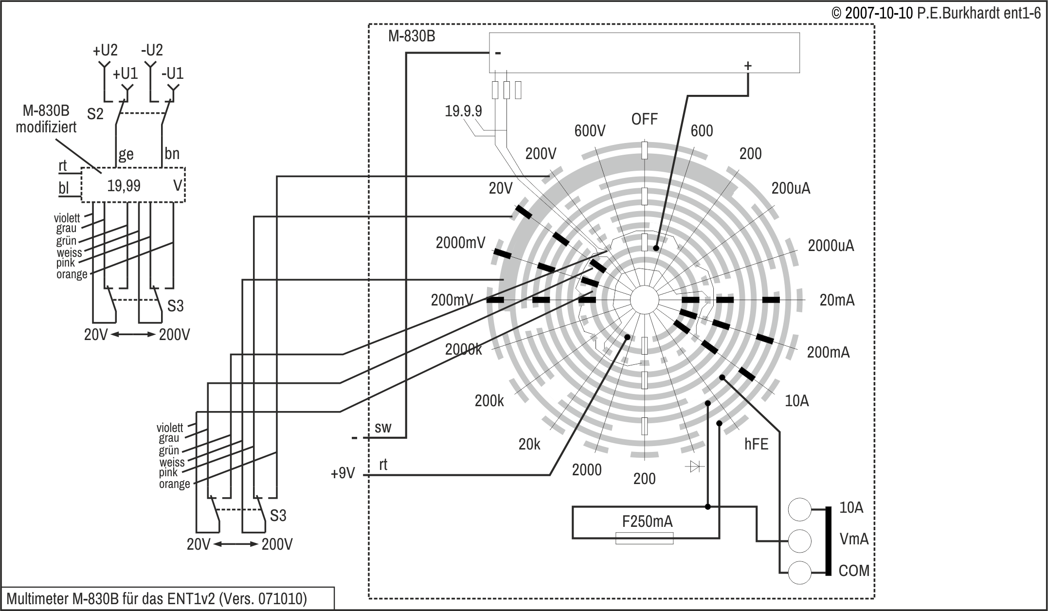
Digitale Spannungsanzeige

Zur Spannungsanzeige wurde die Platine des Digitalmultimeters M-830B (Billigartikel aus dem Baumarkt) verwendet. Gehäuse und Bereichsschalter entfallen, notwendig sind einige Brücken und Verbindungen zur neuen Bereichsumschaltung (Kippschalter S3) sowie zur Umschaltung auf die Ausgänge (Kippschalter S2). Im Bild sind die Änderungen/Ergänzungen dokumentiert.

Die Multimeter-Versorgung muss potentialfrei erfolgen. Ein kleiner Netztrafo mit Gleichrichterteil und die Regelschaltung mit einem weiteren MAA723 (aus der Bastelkiste) liefert die nötige 9V-Betriebsspannung. Die gute Stabilisierung ist hier eigentlich nicht nötig, schadet aber auch nicht.

Einbau des Digital-Voltmeters
Labor-Netzgerät ENT1v2
2007-10, 2020-04 © Peter E. Burkhardt
Berechnung

Grundlegende Berechnungsschritte sind im Beitrag "Netzteile mit dem 723" beschrieben. Zur Strombegrenzung und für das Einstellen der Ausgangsspannung gelten die folgenden Überlegungen:

Labor-Netzgerät ENT2
2016 © Peter E. Burkhardt

Labor-Netzgerät ENT2

Das in 2007 schon einmal umgebaute Labor-Netzteil ENT1 hatte nach jahrelanger Nutzung wieder eine Renovierung verdient. Mit neuen Ringkerntrafos und zwei neuen digitalen Panels zur Anzeige der Ausgangsspannung hat das entstandene ENT2 folgende Eigenschaften:

Schaltung des ENT2

Aufgrund der Ua-Einstellung ab Null Volt und der zusätzlichen Ua-Panels waren einige Erweiterungen erforderlich. Die große originale Platine mit den Regelschaltungen, Potis und Ausgangsbuchsen wurde geändert und mit einer Sub-Platine für die LED-Ansteuerung ergänzt. Außerdem waren zwei neue Platinen nötig, eine für die Bereitstellung der Rohspannung (Gleichrichter, Ladeelkos, negative Referenzspannung) und eine für die potentialfreie Versorgung der Panels (2 Trafos mit Stabilisierung).

Prinzipiell sind beide Regelschaltungen (U1- und U2-Ausgang) gleich aufgebaut, aber galvanisch völlig getrennt und damit unabhängig nutzbar.

Regelteil oben (U2-Ausgang)

Labot-Netzgerät ENT2
2016 © Peter E. Burkhardt

Regelteil unten (U1-Ausgang)

Schaltungsbeschreibung

Die folgenden Erläuterungen beziehen sich auf den "Regelteil unten" (Ausgang U1). Für den "Regelteil oben" ist die Funktionsweise analog.

Regelprinzip

Damit der 723 die Ausgangsspannung Ua bis auf Null regeln kann, liegt der Fußpunkt des 723-Regelverstärkers (-Vs, Pin 7) nicht wie üblich auf GND, sondern auf einer gegenüber GND negativen Hilfsspannung -Uref. Diese negative Spannung dient als Referenz und muss entsprechend stabil sein. Die 723-Referenz wird für die Regelung nicht verwendet, sondern dient hier als stabile positive Referenz der LED-Ansteuerung (Beschreibung weiter unten).

Der Fußpunkt des Istwert-Spannungsteilers (Usoll-Poti+Rmax1+VRmax1) ist mit -Uref verbunden. Der Knoten Usoll-e+Rmax1 führt zum invertierenden 723-Eingang (-IN, Pin 4). Der andere 723-Eingang (+IN, Pin 5) liegt auf GND. Da der 723 so regelt, dass beide Eingänge gleiches Potential haben, ergibt sich für Ua die gleiche Spannung, wie der Spannungsabfall über dem Usoll-Poti.

Steht der Usoll-Poti-Schleifer am unteren Ende (e), ist +Uamax erreicht, am anderen Ende ergibt sich +Ua = 0. Uamax kann mit VRmax1 abgeglichen werden.

Trafos und Gleichrichter

Da 2 A je Ausgang zur Verfügung stehen sollten, boten sich kleine 30VA-Ringkerntrafos an, die allerdings nur 12 Vac bei maximal 2,5 A liefern. Dadurch ist die Ausgangsspannung nur maximal 14 V, allerdings auch nur bis etwa 60 mA. Wird mehr Strom benötigt, sinkt die noch geregelte Uamax weiter ab. Der große Lade-C soll diese Tendenz mindern. Für die Gleichrichtung werden 10A-Brücken verwendet (gerade vorhanden).

Die Ringkerntrafos haben den Vorteil, dass keinerlei Brummen zu hören ist. Außerdem ist die Eigenerwärmung im Leerlauf minimal. Zudem sind sie relativ klein, so dass beide Trafos in das alte ENT1-Gehäuse passen.

Labot-Netzgerät ENT2
2016 © Peter E. Burkhardt
Negative Hilfsspannung (-Uref)

Das Prinzip, eine negative Hilfsspannung aus der Hauptwicklung für die Greatz-Brücke zu gewinnen, ist zwar einfach, aber mit bestimmten Nachteilen verbunden. Vorteil ist erst einmal, dass man den Trafo nicht umwickeln muss, eine zweite Wicklung ist nicht nötig. Nachteil ist aber, dass ein recht hoher Regelungsaufwand erforderlich ist, wenn die erzeugte Spannung (Referenz!) stabil und völlig frei von Störanteilen sein muss.

Zuerst dachte ich, ein einziger Fest-U-Regler reicht für diese Aufgabe. Leider war die Restwelligkeit immer noch zu hoch und wirkte sich über den 723-Regler auf den Ua-Ausgang negativ aus. Es musste ein zweiter Regler (B3370V) als Pre-Regler eingesetzt werden. Zusammen ergab diese Anordnung eine mit dem Analog-Oszi nicht mehr nachweisbare Welligkeit. Für den B3370V (DDR-Typ) kann auch der Fest-U-Typ 7910 eingesetzt werden.

Ein weiterer, allerdings nicht so gravierender, Nachteil dieser Art der negativen Hilfsspannungs-Erzeugung ist, dass die Belastung der Haupt-Spannung immer höher sein muss als die Belastung der Hilfsspannung. Das hängt damit zusammen, dass eine der Dioden der Graetzbrücke immer aktiv in Durchflussrichtung betrieben werden muss. Ist die Belastung der Hilfsspannung größer, wird die mögliche Hilfsspannungs-Größe nicht erreicht und -Uref ist entsprechend zu niedrig. Deshalb sichert der 2W-Last-Widerstand über der Graetzbrücke die Last der Haupt-Spannung auch dann, wenn an Ua kein Last-Widerstand angeschlossen ist (U1 im Leerlauf).

Längstransistoren KU607

Gegenüber der vorigen ENT2-Variante ist der mögliche Laststrom von 2 A jetzt zwar doppelt so groß, dafür ist aber die Trafospannung nur etwa halb so groß. Fazit: Die mögliche maximale Verlustleistung über den Regeltransistoren KU607 ist nicht größer als vorher. Deshalb wurden die Längsregler nicht geändert.

Der Einsatz moderner Darlington-Leistungstransistoren bringt zwar eine Erhöhung der Regelverstärkung und damit theoretisch eine Verbesserung der gesamten Regelung, aber es läge auch eine Basis-Emitter-Strecke mehr im Leistungskreis. Dies ist aber bei der sowieso schon knappen Trafospannung nicht zu wünschen.

LED-Anzeige CV und CL

Die frühere LED leuchtete, wenn die 723-Spannungsregelung aktiv war. Bei Strombegrenzung verlosch diese LED.

Jetzt gibt es für Control Voltage eine LED (grün) und für Current Limit eine LED (rot). Damit die LEDs auch wirklich den Übergang von der Spannungsregelung zur Strombegrenzung sauber anzeigen, wurde ein Opamp (LM258P) eingesetzt. Der 258-A vergleicht die Spannungsdifferenz zwischen den 723-Eingängen mit einer einstellbaren Referenzspannung.

Da im Normalfall (CV-Betrieb) die Spannungsdifferenz an den 723-Eingängen gleich Null ist, muss eine einstellbare Vergleichsspannung um die Null Volt zur Verfügung stehen. Dafür bietet sich die interne 723-Referenz von 7,15 V an. Gegen 723-Fußpunkt (Uref = -5 V) ergibt sich eine gegen GND positive Spannung von 2,15 V. Das heißt mittels Spannungsteiler kann eine Spannung von -5 V bis +2,15 V abgegriffen werden.

Die beste Einstellung ergibt sich, wenn am 723-Eingang -IN ca. -100 mV anliegen und dabei die LEDs gerade umschalten. Bei dieser 723-Differenzspannung hat die Strombegrenzung gerade eingesetzt, die Spannungsregelung (der CV-Betrieb) ist nicht mehr gewährleistet. Wird die Spannung an -IN noch negativer, wird die Strombegrenzung (CL-Betrieb) noch stärker, die CV-LED schaltet ab und die CL-LED schaltet ein.

Zur genauen Einstellung des 22kΩ-Potis sollte der Ua-Ausgang mit einem 27Ω-Widerstand belastet werden. Der Umschaltpunkt, d.h. die -100 mV am Eingang -IN (Pin 4) sind messbar, kann dann mit dem Usoll-Poti gesucht werden. Zur LED-Umschaltung muss nun nur noch das 22kΩ-Poti richtig justiert werden.

Labot-Netzgerät ENT2
2016 © Peter E. Burkhardt

Panel-Versorgung

Jedes Panel muss potentialfrei mit einer Spannung zwischen 3,5 bis 30 V versorgt werden. Die verwendeten kleinen 7V-Tafos stammen aus der Bastelkiste. Trafos und Regelung befinden sich auf einer kleinen separaten Leiterplatte.

Die Regelschaltung ist einfach und wie in Ur-Zeiten diskret mit Transistoren und Z-Diode realisiert. Alle Widerstände haben den gleichen Wert von 15 kΩ, das vereinfacht die Bestückung. Es ergeben sich ca. 8 V Ausgangsspannung. Die Belastung ist weit weniger als die lt. Panel-Datenblatt angegebenen maximalen 9 mA.

Platine der Uref-Versorgung

Labot-Netzgerät ENT2
2016 © Peter E. Burkhardt

Platine der LED-Ansteuerung

Fazit

Die Modernisierung des alten Labor-Netzgeräts ENT2 (Vers. 071010) hat sich gelohnt. Besonders die Einstellbarkeit ab Null Volt, die 2A-Ausgänge und die getrennten Ua-Panels sind vorteilhaft gegenüber der alten ENT2-Variante. Ebenso wird die Umschaltung vom CV- zum CL-Betrieb jetzt exakt angezeigt.

Eine weitere Verbesserung wäre die Anzeige der Ausgangsströme. Für die entsprechenden Panels ist aber auf der alten Frontplatte kein Platz vorhanden.

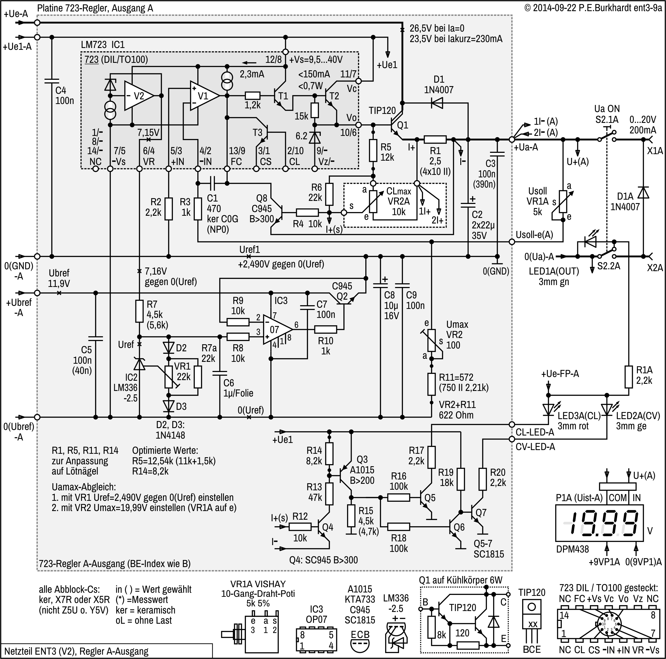
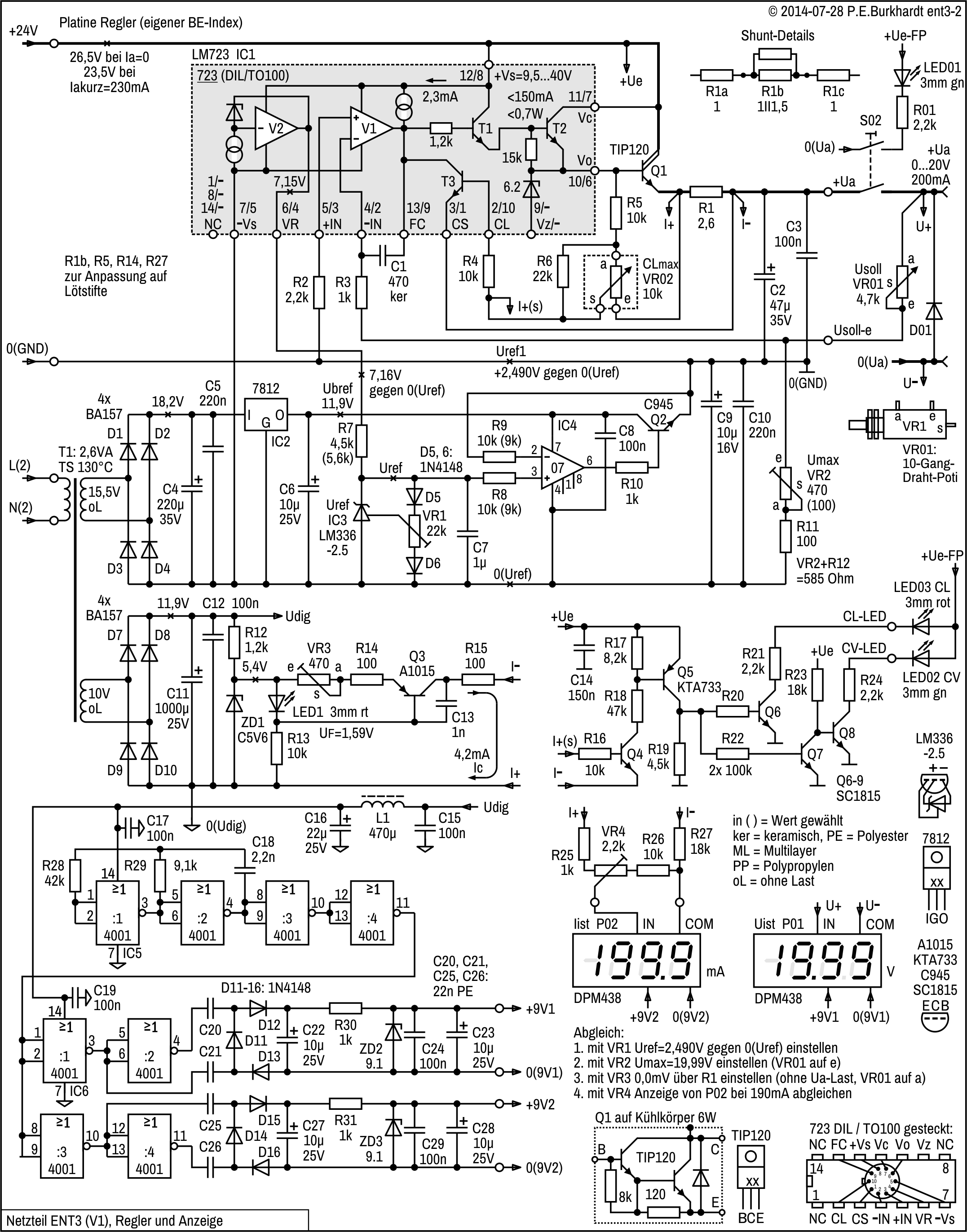
Labor-Netzgerät ENT3
2015-07 © Peter E. Burkhardt

Labor-Netzgerät ENT3

Das ENT3 ist ein Doppel-Netzgerät kleiner Leistung. Es eignet sich für Versuchsschaltungen bis 20 V bei maximal 200 mA. Spannung und Strom werden mit vier Digital-Panels angezeigt. Die Spannungsregelung erfolgt mit dem 723. Die Strombegrenzung ist einstellbar und spricht schon bei wenigen Milliampere an.

ENT3-Versuchsmuster

Der folgende Versuchsaufbau bildet die Basis für das Labor-Netzgerät ENT3 im eigenen Gehäuse. Die Schaltung besteht aus 2 Platinen, den Anzeige-Panels und einigen Bedien- und Anzeige-Elementen.

Eigenschaften

Rohspannungsversorgung und Zusatzausgänge

Die "Platine Rohspannung" enthält neben dem Haupt-Trafo T1 fast alle Bauelemente der Rohspannungsversorgung. Diese Platine und auch die Regler-Platine haben jeweils einen eigenen Bauelemente-Index.

Schaltungsbeschreibung

Auf der 230V-Eingangsseite ist nach dem Netzschalter S01 die Sicherung F01 angeordnet, über die auch die Versorgung eines Hilfstrafos läuft. Der Hilfstrafo befindet sich auf der Regler-Platine.

Rohspannungs- und Zusatzausgänge

Der 24V-Ausgang führt zum Längsregler der Regler-Platine und ist für eine strombegrenzte nominale Belastung von 200 mA ausgelegt. Der Trafo könnte zwar mehr Strom liefern. Mit dem Anzeigeumfang des Stromistwert-Panels (199,9 mA) ergibt sich eine Auflösung von 0,1 mA.

ENT3-Versuchsmuster, Rohspannungsversorgung
2014-07 © Peter E. Burkhardt

Der duale Zusatzausgang ±10 V ist mit dem Festspannungsregler 7810 und dem Negativregler B3370 (DDR-Typ) stabilisiert. Schalter S03 trennt bei Bedarf die Spannung von den Ausgangsbuchsen. So kann die externe angeschlossene Schaltung spannungsfrei geschaltet werden, ohne dass das Netzteil abgeschaltet werden muss. Dieser duale Ausgang ist u.a. vorzugsweise für Opamp-Schaltungen vorgesehen.

Ein weiterer Zusatzausgang liefert 5 V, die mit dem 7805 stabilisiert sind. Auch dieser Ausgang ist mittels S04 abschaltbar.

Strombegrenzung der Zusatzausgänge

Da im Falle eines Kurzschlusses an den Ausgangsbuchsen die interne Strombegrenzung der verwendeten Regler-ICs erst bei wesentlich mehr als 1 A anspricht, wurde eine zusätzliche Strombegrenzung vor dem jeweiligen Regler eingefügt (Q1 bis Q6). So ist der jeweilige Zweig (Trafowicklung und auch der DC-Ausgang) zuverlässsig geschützt, ohne dass die Fein-Sicherungen ansprechen.

Ursprünglich waren nur die Sicherungen vorgesehen, was sich nach mehreren Kurzschlüssen mit dem obligatorischen Sicherungswechsel als nachteilig erwiesen hat.

Die strombegrenzenden Transistoren Q1, Q3 und Q5 sind auf kleinen Kühlkörpern montiert, so dass ein Kurzschluss einige Minuten andauern darf. Allerdings sind die Kühlkörper für Dauerkurzschluss zu klein. Die Zusatzausgänge sind für ca. 200 mA ausgelegt.

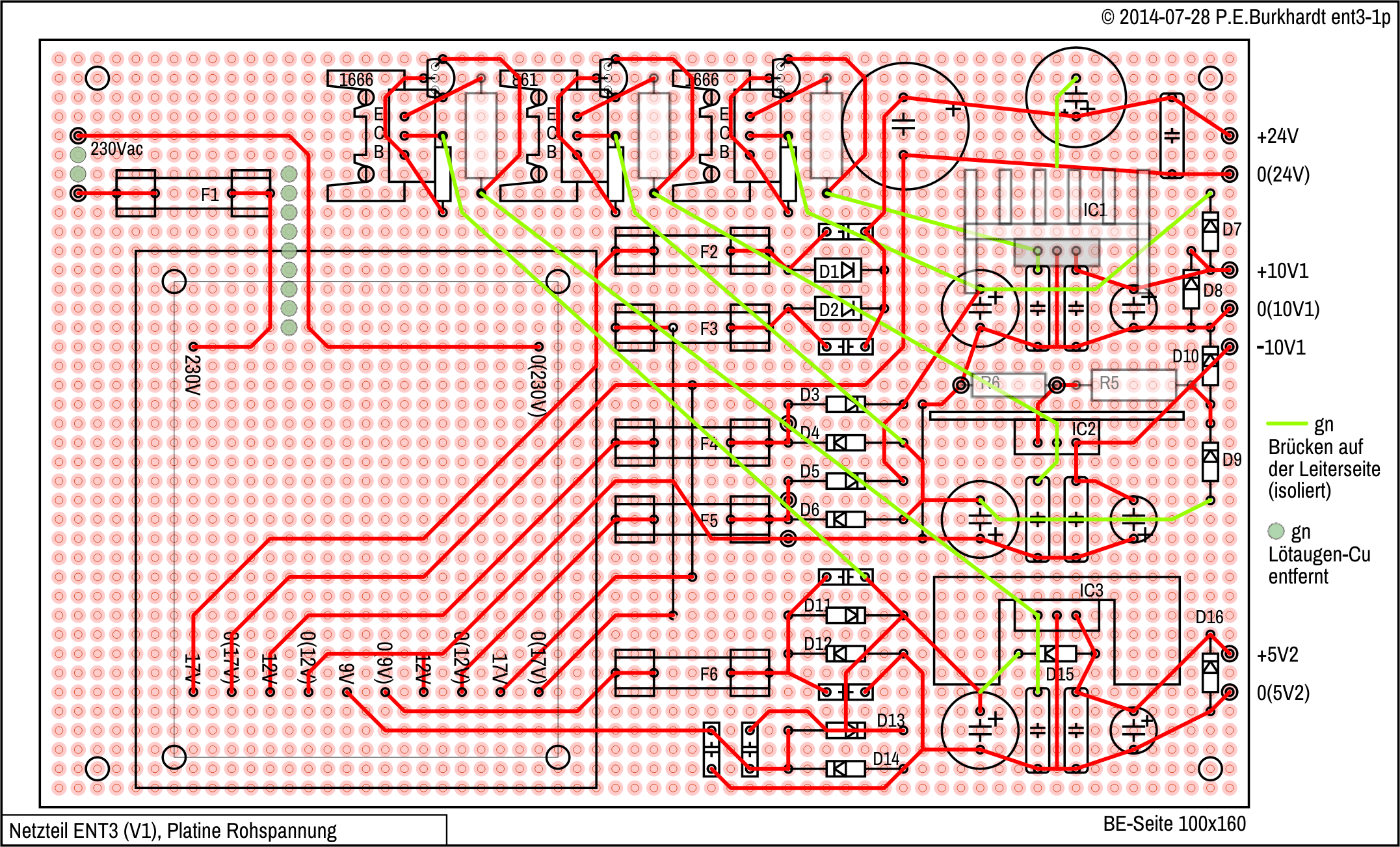
Layout der Rohspannungs-Platine

Das folgende Layout ist nicht optimal und zeigt die nötigen Änderungen, verursacht durch die zusätzlichen Strombegrenzungs-Transistoren.

ENT3-Versuchsmuster, Regler-Platine
2014-07 © Peter E. Burkhardt

Regler-Platine und Anzeige

Außer Anzeige-Panels, LEDs, Potis und Schalter S02 für die Spannungsabschaltung sind alle anderen Bauelemente auf der Regler-Platine angeordnet.

ENT3-Versuchsmuster, Regler-Platine
2014-07 © Peter E. Burkhardt
Schaltungsteile
Schaltungsbeschreibung

Die genannten Schaltungsteile basieren auf den weiter oben beschriebenen 723-Schaltungen (Ua einstellbar ab Null Volt).

Strombegrenzung CL

Normalerweise hat CL (Current Limit) einen festen Wert, wenn die Basis-Emitter-Strecke des internen 723-Transistors T3 über dem Shunt R1 liegt. Durch das Poti VR02 in Verbindung mit R5 wird der Begrenzungsstrom einstellbar. Steht VR02-s (Schleifer) auf VR02-a (Anfang), reicht schon ein geringer Spannungsabfall über dem Shunt R1 aus, um T3 aufzusteuern und damit den Strom zu begrenzen. Ursache ist die Q1-Basis-Emitterspannung, die im Falle des eingesetzten TIP120 (Darlington-Transistor) bis zu 1,4 V betragen kann. R5 bestimmt, ab welchem Ausgangsstrom die Strombegrenzung in Stellung VR02-a zu wirken beginnt. Der minimale Ua-Kurzschluss-Strom betrug 13 mA.

In Poti-Stellung VR02-e ist der maximal mögliche CL-Wert eingestellt. Dieser maximale Begrenzungsstrom wird vom Shunt R1 bestimmt. Die Strombegrenzung setzt ein, wenn durch R1 soviel Strom fließt, dass der R1-Spannungsabfall den 723-Strombegrenzungstransistor T3 aufsteuert. Der maximale Ua-Kurzschluss-Strom betrug 230 mA.

Negative Referenzspannung Uref1

Bei dieser Schaltung wird vom 723 (IC1) die interne 723-Referenz als Betriebsspannung für den Sollwert Uref der Uref1-Regelschaltung mit dem OP07 genutzt. Den Sollwert Uref stellt die Bandgap-Referenz LM336-2.5 bereit. Diese Referenzquelle hat den Vorteil, auf genau 2,490 V einstellbar zu sein. Dies geschieht mit Trimm-Poti VR1. Bei dieser Einstellung ist der Uref-TK am geringsten. In Verbindung mit dem eingesetzten Präzisions-Opamp OP07 ergibt sich ein Gesamt-TK von Uref1, der besser ist als der 723-Referenz-TK.

Die erzeugte Null-Referenz Uref1 = 2,490 V ist gegenüber dem Potential 0(Uref) positiv und gleichzeitig mit dem Ua-Null-Potential 0(Ua) = GND verbunden.

U-Regelung

Anschluss -IN des 723-Reglers (IC1) erhält über R3 und Schleifer VR01-s von der +Ua-Schiene seinen Istwert. Anschluss +IN ist über R2 mit GND referenziert. Der 723-Ausgang Vo liefert Basisstrom für den Darlington-Transistor Q1. Q1 liegt als Stellglied in der Plus-Schiene und steuert so +Ua.

Mit VR01 ist +Ua von Null bis 20 V einstellbar. Null ergibt sich, wenn der Schleifer VR01-s auf a (Anfang) steht. Damit ist VR01 überbrückt und Eingang -IN liegt auf +Ua. Da +IN auf GND liegt, regelt der 723-Opamp V1 das Stellglied Q1 solange zu, bis auch -IN und damit +Ua das GND-Potential annehmen, d.h. +Ua ist Null. (Ursache ist ja die Tatsache, dass V1 wegen seiner hohen Verstärkung über den Regeltransistor Q1 dafür sorgt, dass -IN und +IN nahezu gleiches Potential haben.)

Diese Regelung funktioniert aber nur deshalb, weil der 723-Opamp V1 mit seinem negativen Betriebsspannungsanschluss -Vs nicht auf GND, sondern auf der gegenüber GND negativen Referenzspannung Uref1 liegt. Nur so ist es möglich, dass V1 mittels Q1 bis auf GND (d.h. Null) zuregeln kann.

Die maximale Ausgangsspannung Uamax ergibt sich, wenn der Schleifer VR01-s auf e (Ende) steht. Damit ist VR01 voll wirksam. Das VR01-e-Potential gegenüber +Ua wird vom Teilerverhältnis des Pfades VR01-VR2-R11 bestimmt. Da aber das VR01-e-Potenial gegenüber dem Teiler-Fusspunkt im ausgeregelten Zustand genau der Referenzspannung Uref1 entspricht und konstant ist, ändert sich mit Änderung des VR1-Wertes die +Ua-Ausgangsspannung gegenüber GND.

Mit VR2 kann die maximal erreichbare Ausgangsspannung +Ua abgeglichen werden. Voraussetzung ist natürlich, dass die Rohspannung am Q1-Kollektor mindestens 2,5 V über der gewünschten maximalen Ausgangspannung liegt. Das muss auch im ungünstigsten Fall gewährleistet sein, d.h. bei -10 % Netzspannung (207 Vac) und gleichzeitig Maximalstrom (200 mA) am Ausgang. Der untere Rippelspannungswert von +Ue darf dabei noch nicht erreicht sein.

ENT3-Versuchsmuster, Regler-Platine
2014-07 © Peter E. Burkhardt
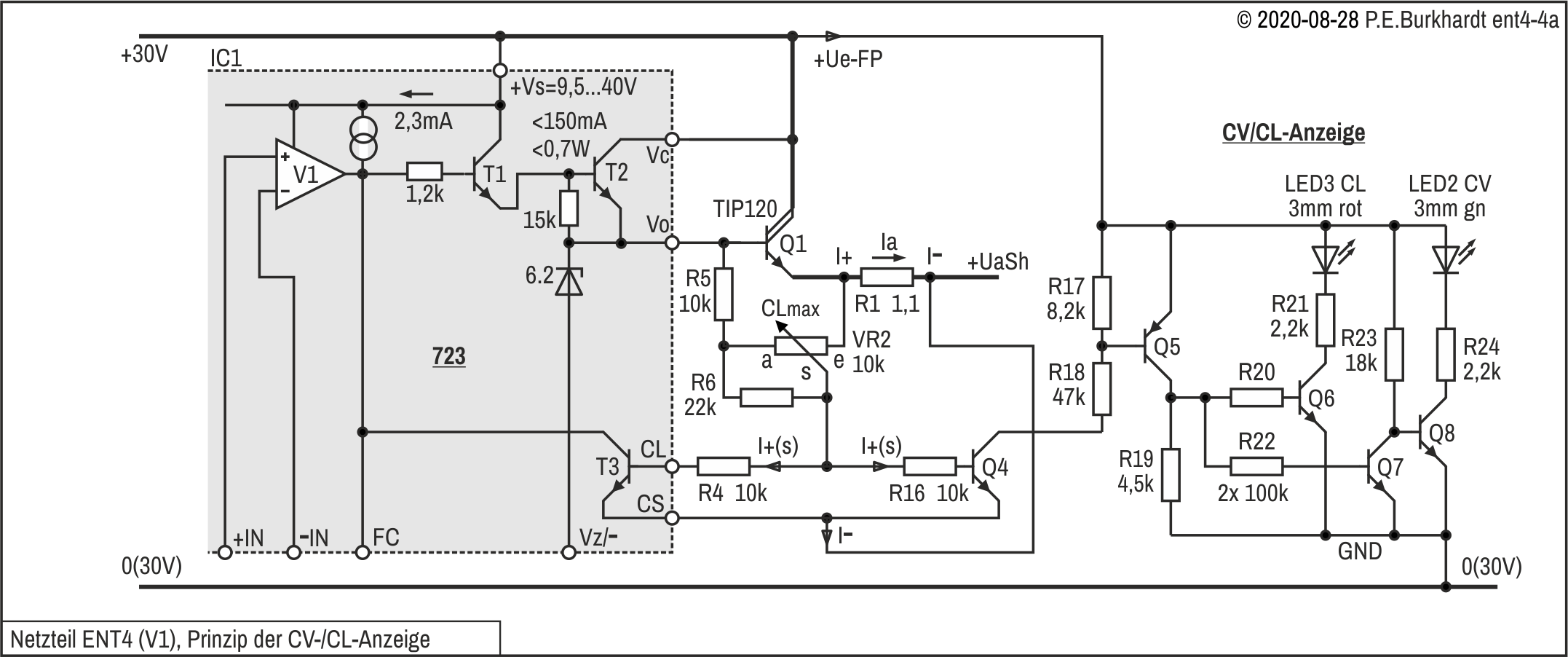
CV/CL-Anzeige mit LED02 bzw. LED03

Zur genaueren Anzeige der Umschaltung von CV (Konstantspannung) auf CL (Strombegrenzung) ist dem internen Transistor T3 (723) ein Transistor Q4 mit Basis und Emitter parallel geschaltet. Hat Q4 die gleiche Eingangskennlinie (UBE) wie T3, wird auch Q4 beim Übergang vom CV-Betrieb zum CL-Betrieb im gleichen Moment leitend. Damit ist der CL-Umschaltpunkt genau bestimmt. Die Transistoren Q5, Q6 und Q7 werten die Umschaltung entsprechend aus.

Nun ist natürlich ein genau T3-gleicher externer Transistor nicht leicht zu finden. Das ist aber auch nicht nötig, die praktische Erprobung zeigte, dass nahezu jeder Kleinleistungs-Transistor ohne besondere Auslese geeignet ist. Es geht ja auch nur darum, das Verlassen der Ua-Spannungsregelung hinreichend genau anzuzeigen.

Sobald Q4 durchsteuert, erhält Q5 über R18 Basisstrom und wird leitend. Der resultierende R19-Spannungsabfall treibt über R20 Strom in die Q6-Basis, so dass LED03 (CL) zu leuchten beginnt. Über R22 werden gleichzeitig Q7 und Q8 so angesteuert, dass LED02 (CV) verlischt. Q7 arbeitet als Negator und sperrt Q8.

Die Rückschaltung der LED-Anzeige vom CL-Betrieb in den CV-Betrieb erfolgt, sobald der Ausgangsstrom durch Shunt R1 wieder genügend klein wird und deshalb Q4 wieder sperrt. Dadurch sperren auch Q5 und Q6. Die CL-LED verlischt. Gleichzeitig wird Q8 leitend, die CV-LED beginnt zu leuchten.

Kompensations-Stromquelle (Q3) für I-Panel

Ist am Ua-Ausgang keine Last angeschlossen, sollte auch das I-Panel den Wert 000 anzeigen (0 mA). Das ist aber nicht der Fall, da der immer über Shunt R1 fließenden Strom durch den Istwert-Spannungsteiler (VR01-VR2-R11) einen Spannungsabfall über R1 erzeugt. Diese Spannung wird mit dem am Shunt angeschlossenen I-Panel angezeigt. Zur Kompensation liefert Q3 einen konstanten entgegen gesetzten Strom. Die genaue Einstellung dieses Stroms erfolgt mit VR3 so, dass ohne Ua-Last das I-Panel den Wert 000 anzeigt.

Damit die Konstant-Stromquelle von der restlichen Schaltung nicht beeinflusst wird, muss sie potentialfrei eingebunden sein. Dies erfolgt über eine weitere Wicklung des Hilfs-Trafos T1. Z-Diode ZD1 sorgt für die nötige Vorstabilisierung, damit durch die LED1-Referenz kein Rippelstrom fließt.

Eine LED als Referenz für die Transistor-Stromquelle ist vorteilhaft. Die LED-Fluss-Spannung ist ca. 1,8 V. Der TK dieser Spannung beträgt etwa -2 mV/Grad und ist mit dem TK der Q3-UBE-Strecke vergleichbar. Beide TKs heben sich auf (idealerweise), d. h. die temperaturbedingte Q1-UBE-Änderung wird durch die temperaturbedingte LED-UF-Abweichung kompensiert. Der von Q3 gelieferte Strom hat also einen geringen TK, die Null-Anzeige des I-Panels bei fehlender Last bleibt auch bei Änderung der Umgebungstemperatur stabil.

ENT3-Versuchsmuster, Regler-Platine (Layout) und Testaufbau
2016 © Peter E. Burkhardt
Layout der Regler-Platine
Testaufbau
Der Schaltungstest ergab Folgendes:
Fazit

Entsprechend dem Schaltungstest ist eine Neukonzeption erforderlich. Jedoch lieferte das grundsätzliche Schaltungsprinzip die erwarteten Ergebnisse. Insbesondere die hohe Auflösung und Genauigkeit der Stromistwert-Anzeige (199,9 mA) ist vorteilhaft.

Labor-Netzgerät ENT3, Aufbau, Eigenschaften
2017-07 © Peter E. Burkhardt

ENT3-Aufbau und Eigenschaften

Das ENT3 besteht aus 3 Euro-Platinen und den nötigen Bauelementen auf der Frontplatte. Ein Lüfter, der nur bei höherer Last läuft, ist separat im Gehäuse verschraubt. Außerdem gibt es im gleichen Gehäuse 2 zusätzliche Festspannungsquellen (Beschreibung siehe weiter unten).

Eigenschaften

Frontplatte

Da das ENT3 immer noch nicht vollständig aufgebaut ist, sei hier nur die Frontplatte gezeigt.

Das ganze Gehäuse besteht aus Front-, Rück- und 4 Abdeckplatten aus einseitig Cu-kaschiertem Halbzeug (1,5 mm). Front- und Rückplatte sind mit 7,5mm-Al-Vierkantschienen miteinander verschraubt. Die Abdeckplatten sind ebenfalls an die Vierkantstäbe geschraubt und haben zur Belüftung entsprechende Bohrungen. Der 120mm-Lüfter ist direkt an der Deckplatte montiert. Die Gehäusetiefe beträgt 260 mm.

Die Frontplatte ist symmetrisch bestückt, links das Netzteil A, rechts das Netzteil B und darunter jeweils ein 5V-Zusatzausgang mit intern/extern umschaltbarer Anzeige 0 bis 33 V. Alle Anschlüsse bestehen aus 4mm-Buchsen und dazu parallel geschalteten 9-Pin-Sub-D-Buchsenleisten. Diese Buchsenleisten sind für den Anschluss der 1mm-System-Verbindungsleitungen des Autors vorgesehen.

Labor-Netzgerät ENT3, Aufbau, Eigenschaften
2017-07 © Peter E. Burkhardt

Übersichtsplan

Labor-Netzgerät ENT3, Verdrahtungsplan
2015-07 © Peter E. Burkhardt

Verdrahtungsplan

Der Verdrahtungsplan zeigt schematisch die nötigen Verbindungen zwischen den 3 Platinen und der Frontplatte. Die Zusatz-Ausgänge ("z" im BE-Index) sind nur andeutungsweise berücksichtigt.

Die Netzleitungen sind entsprechend den gültigen Vorschriften (Farbe, Isolationsfestigkeit, Zugentlastung, Mindestquerschnitt 0,75 qmm flexibel) zu verlegen. Das Metall-Gehäuse ist über den Schutzleiteranschluss geerdet.

Leitungen, die einen höheren Strom führen (rot bzw. blau) sollten auch einen höheren Querschitt haben. Dabei ist aber nicht so sehr die nötige Belastbarkeit, sondern ein niedriger ohmscher Widerstand wichtig.

Alle anderen Leitungen sind nicht kritisch. Allerdings sollten die angegebenen Anschluss-Punkte auch so benutzt werden, damit sich eindeutige GND-Verhältnisse ergeben. Werden die einzelnen Leitungen entsprechend der angegebenen Leitungsbündel verlegt, sind keine gegenseitigen Störungen zu befürchten.

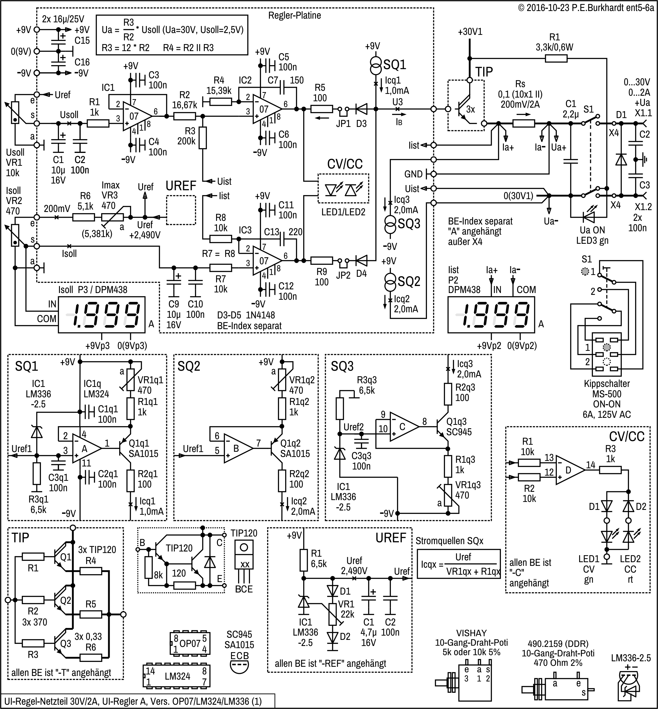
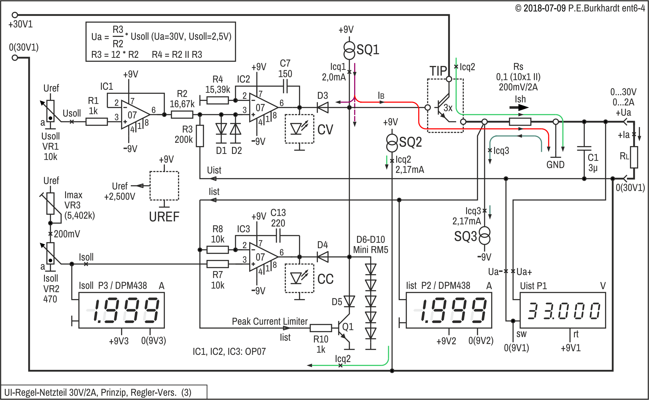
Labor-Netzgerät ENT3, Schaltungsprinzip
2015-12 © Peter E. Burkhardt

ENT3-Schaltung 0-20V

Die beiden 20V-Netzteile A und B haben die gleiche Schaltung, sind aber galvanisch völlig getrennt. Sie arbeiten unabhängig voneinander und können deshalb in Reihe oder parallel betrieben werden. Jedes der beiden 20V-Netzteile hat eigene Anzeige-Panels für Spannung und Strom. Die Rohspannung für A und B kommt aus einem gemeinsamen Trafo. Die Lüfterregelung existiert nur einmal und ist für beide 20V-Netzteile wirksam.

Schaltungsprinzip

Die Regelschaltung basiert auf dem 723, der allerdings durch verschiedene Zusätze aufgewertet wurde. Im folgenden Bild sind die wesentlichen Schaltungsteile der Regelung dargestellt.

Schaltungsteile
Schaltungsbeschreibung
Spannungsregler LM723 (IC1)

Der 723 enthält eigentlich alle zur Regelung nötigen Funktionsgruppen. Hier wird aber nur der Regelverstärker V1 mit den Transistoren T1 und T2 benutzt, um den externen Längsregler Q1 (TIP120) anzusteuern. Der interne Strombegrenzer T3 bleibt unbeschaltet, da die externe Strombegrenzung vorteilhafter mit Transistor Q8 erfolgt.

Der 723-Regler erhält seine Spannung nicht von der Ua-Rohspannung, sondern von einer separaten Greatz-Brücke mit eigenem Ladekondensator. Diese Spannung +Ue1 ist im Durchschnitt aufgrund der geringeren Belastung etwas höher als die Ua-Rohspannung +Ue. Damit kann der Regeltransistor Q1 besser durchgesteuert werden.

Labor-Netzgerät ENT3, Schaltungsprinzip 0-20V
2015-12 © Peter E. Burkhardt

Die mit V2 bereitgestellte interne 7,15V-Referenz dient als Rohspannung für die extern erzeugte 2,5V-Referenz. Dadurch ergibt sich eine sehr stabile Versorgung der externen Referenzquelle LM336.

Der Bezugspunkt für den 723-Regelverstärker ist nicht das Ua-Null-Potential (GND), sondern die gegenüber GND negative 2,5V-Referenz Uref1. Dadurch kann die Ausgangsspannung Ua bis auf Null geregelt werden.

Negative Referenzspannung -Uref1

Die interne 723-Referenz wird als Betriebsspannung für den Sollwert Uref der Uref1-Regelschaltung (IC3, Q2) genutzt. Den Sollwert Uref stellt die Bandgap-Referenz LM336-2.5 bereit. Diese Referenzquelle hat den Vorteil, auf genau 2,490 V einstellbar zu sein, bei der der Uref-TK am geringsten ist. In Verbindung mit dem eingesetzten Präzisions-Opamp OP07 ergibt sich ein Gesamt-TK von Uref1, der besser ist als der 723-Referenz-TK.

Die erzeugte Null-Referenz Uref1 = 2,490 V ist gegenüber dem Potential 0(Uref) positiv und gleichzeitig mit dem Ua-Null-Potential 0(Ua) = GND verbunden. Da sich aber die 723-Regelung auf 0(Uref) bezieht, steht eine gegenüber GND negative Referenzspannung -Uref1 zur Verfügung.

Die Betriebsspannung Ubref für die Referenz-U-Regelschaltung wird potentialfrei von einem separaten Trafo mit Gleichrichter und Lade-C bereitgestellt.

Spannungsregelung CV

Anschluss -IN des 723-Reglers (IC1) erhält über R3 und Schleifer VR1-s von der +Ua-Schiene seinen Istwert. Anschluss +IN ist über R2 mit GND referenziert. Der 723-Ausgang Vo liefert Basisstrom für den Darlington-Transistor Q1. Q1 liegt als Stellglied in der Plus-Schiene und steuert so +Ua.

Mit Poti VR1 ist +Ua von Null bis 20 V einstellbar. Null ergibt sich, wenn der Schleifer VR1-s auf a (Anfang) steht. Damit ist VR1 überbrückt und Eingang -IN liegt auf +Ua. Da +IN auf GND liegt, regelt der 723-Opamp V1 das Stellglied Q1 solange zu, bis auch -IN und damit +Ua das GND-Potential annehmen, d.h. +Ua ist Null. (Ursache ist ja die Tatsache, dass V1 wegen seiner hohen Verstärkung über den Regeltransistor Q1 dafür sorgt, dass -IN und +IN nahezu gleiches Potential haben.)

Diese Regelung funktioniert aber nur deshalb, weil der 723-Opamp V1 mit seinem negativen Betriebsspannungsanschluss -Vs nicht auf GND, sondern auf der gegenüber GND negativen Referenzspannung Uref1 liegt. Nur so ist es möglich, dass V1 mittels Q1 bis auf GND (d.h. Null) zuregeln kann.

Die maximale Ausgangsspannung Uamax ergibt sich, wenn der Schleifer VR1-s auf e (Ende) steht. Damit ist VR1 voll wirksam. Das VR1-e-Potential gegenüber +Ua wird vom Teilerverhältnis des Pfades VR1-VR2 bestimmt. Da aber das VR1-e-Potenial gegenüber dem Teiler-Fusspunkt im ausgeregelten Zustand genau der Referenzspannung Uref1 entspricht und konstant ist, ändert sich mit Änderung des VR1-Wertes die +Ua-Ausgangsspannung gegenüber GND.

Mit Trimm-Poti VR2 kann die maximal erreichbare Ausgangsspannung +Ua abgeglichen werden. Voraussetzung ist natürlich, dass die Rohspannung am Q1-Kollektor mindestens 2,5 V über der gewünschten maximalen Ausgangspannung liegt. Das muss auch im ungünstigsten Fall gewährleistet sein, d.h. bei -10 % Netzspannung (207 Vac) und gleichzeitig Maximalstrom (200 mA) am Ausgang. Der untere Rippelspannungswert von +Ue darf dabei noch nicht erreicht sein.

Strombegrenzung CL

Normalerweise wirkt CL (Current Limit) über den 723-internen Transistor T3, wenn dessen Basis-Emitter-Strecke über dem Shunt R1 liegt. Es gibt zwei Gründe, warum T3 nicht für CL beschaltet ist.

Transistor T3 hat eine relativ geringe Stromverstärkung, so dass der Übergang vom CV-Betrieb (CV Control Voltage) zum CL-Betrieb relativ langsam erfolgt. Der zweite wichtigere Grund für den externen Transistor Q8 ist aber, dass Q8 mit Q4 auf Gleichheit und beide Transistoren mit hoher Stromverstärkung ausgesucht werden können. Q4 steuert über 3 weitere Transistoren die CL-LED (und damit auch die CV-LED) an. Nun sollte aber die CL-LED gerade aufleuchten, wenn die Strombegrenzung beginnt. Das ist aber nur der Fall, wenn die Q8-Eingangskennlinie mit der Q4-Eingangskennlinie übereinstimmt. Anders ausgedrückt, die Q8-Ube und die Q4-Ube sollte beim Übergang in den leitenden Zustand möglichst gleich sein.

Normalerweise ist der Begrenzungseinsatz des Stroms Ia durch die Schwellspannung des Begrenzungstransistors (T3 bzw. hier Q8) festgelegt. Durch das Poti CLmax (VR2) wird der Begrenzungsstrom einstellbar. Steht der VR2-Schleifer auf VR2-a (Anfang), reicht schon ein geringer Spannungsabfall über dem Shunt R1 aus, um Q8 aufzusteuern und damit den Strom zu begrenzen. Ursache ist die relativ konstante Q1-Basis-Emitterspannung, die im Falle des eingesetzten TIP120 (Darlington-Transistor) bis zu 1,4 V betragen kann. Steht der VR2-Schleifer am anderen Ende, muss die über Shunt R1 abfallende Spannung größer sein, damit Q8 durchsteuert. Das bedeutet, die Strombegrenzung setzt erst bei größerem Ausgangsstrom Ia ein. Es ergibt sich durch diese einfache Anordnung ein minimaler Ua-Kurzschluss-Strom von ca. 10 mA.

Labor-Netzgerät ENT3, Schaltungsprinzip 0-20V
2015-12 © Peter E. Burkhardt

Der maximale Ua-Kurzschluss-Strom beträgt ca. 230 mA. Damit ist der Abstand zum nominalen Maximal-Ausgangstrom von 200 mA genügend groß. Es muss ja gewährleistet sein, dass der Regler bei 200 mA die Spannung Ua noch regeln kann, ohne dass die Strombegrenzung wirkt.

Stromanzeige (I-Panel)

Das Panel für den Strom, der über die Ausgangsklemmen fließt, hat eine Empfindlichkeit von 200 mV. Mit der Anzeige 199.9 ergibt sich eine Anzeige-Auflösung von 0,1 mA. Das Panel ist über einen Spannungsteiler an den größeren Shunt-Spannungsabfall (ca. 0,65 V bei 200 mA) angepasst (im Bild nicht dargestellt).

Kompensations-Stromquelle (LM317L) für I-Panel

Ist am Ua-Ausgang keine Last angeschlossen, sollte auch das I-Panel den Wert Null anzeigen (0.0 mA). Das ist aber nicht der Fall, da der immer über Shunt R1 fließenden Strom durch den Istwert-Spannungsteiler (VR1-VR2) einen Spannungsabfall über R1 erzeugt. Außerdem fließt noch ein geringer Strom über das CL-Poti VR2. Diese R1-Spannung wird mit dem am Shunt angeschlossenen I-Panel angezeigt.

Die Höhe des nicht gewünschten Stroms ist konstant und wird hauptsächlich von VR2 bestimmt (ca. 3,8 mA). Über VR2 liegt Uref1 konstant mit 2,49 V. Das bewirkt einen konstanten Strom, der von Q1 über R1-VR1-VR2 nach -Uref1 fließt.

Die Wert-Änderung des Usoll-Potis VR1 in Abhängigkeit von der VR1-Schleiferstellung bewirkt keine Stromänderung durch R1, da der VR1-Spannungsabfall proportional zur eingestellten Ausgangsspannung +Ua ist. Ursache ist, dass der Knoten VR1e-VR2e virtuell mit 0(Ua), d.h. GND, verbunden ist (im ausgeregelten Zustand). Steht z.B. VR1 auf a, ist Ua = Null und der Strom durch VR2 wird nur von Uref1 bestimmt (wegen +Ua = VR1e = VR2e = GND). Steht VR1 dagegen auf e, ist zwar +Ua = 20 V, aber dieser Spannung wird jetzt der gesamte Widerstand von VR1 entgegengesetzt. Fazit: Auch jetzt fließt kein größerer Strom durch den Zweig R1-VR1-VR2, d.h. der Strom durch Shunt R1 bleibt konstant.

Die Unterdrückung des nicht gewünschten konstanten Stroms geschieht einfach durch einen konstanten Strom entgegengesetzter Richtung. Die Summe beider Ströme im Shunt R1 ist dann Null und das I-Panel zeigt keinen Strom an, wenn kein Strom über den Ausgang fließt.

Zur Kompensation liefert die hochkonstante LM317L-Stromquelle einen einstellbaren Strom. Die Einstellung dieses Stroms erfolgt so, dass ohne Ua-Last das I-Panel den Wert Null (0.0) anzeigt. Dabei sollte die Umax-Einstellung mit VR2 vorher erfolgt sein.

Damit die Konstant-Stromquelle von der restlichen Schaltung nicht beeinflusst wird, muss sie potentialfrei eingebunden sein. Dies erfolgt über einen weiteren kleinen Trafo mit zugehöriger Gleichrichtung und Spannungsstabilisierung.

Spannungsanzeige (U-Panel)

Auch das Panel für die Ausgangsspannung ist ein 200mV-Panel mit 10 MΩ Eingangswiderstand. Für die nominale maximale Ausgangsspannung von 20 V wird der Wert 19.99 angezeigt. Die Auflösung beträgt also 10 mV. Zusammen mit der I-Panel-Auflösung von 0,1 mA ergeben sich auch bei Schaltungen mit wenig Leistung (niedrige Spannung, niedriger Strom) detaillierte und vor allem (aufgrund der gewählten Schaltungstechnik) reproduzierbare Anzeigewerte.

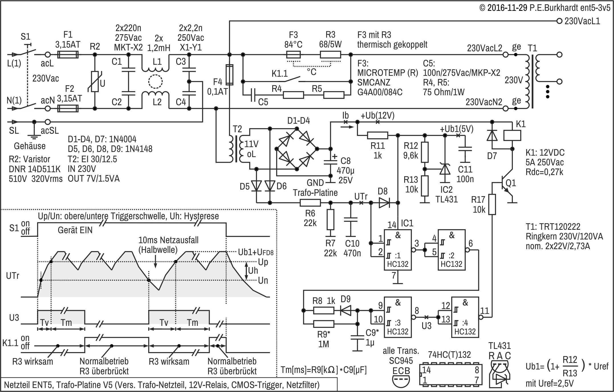
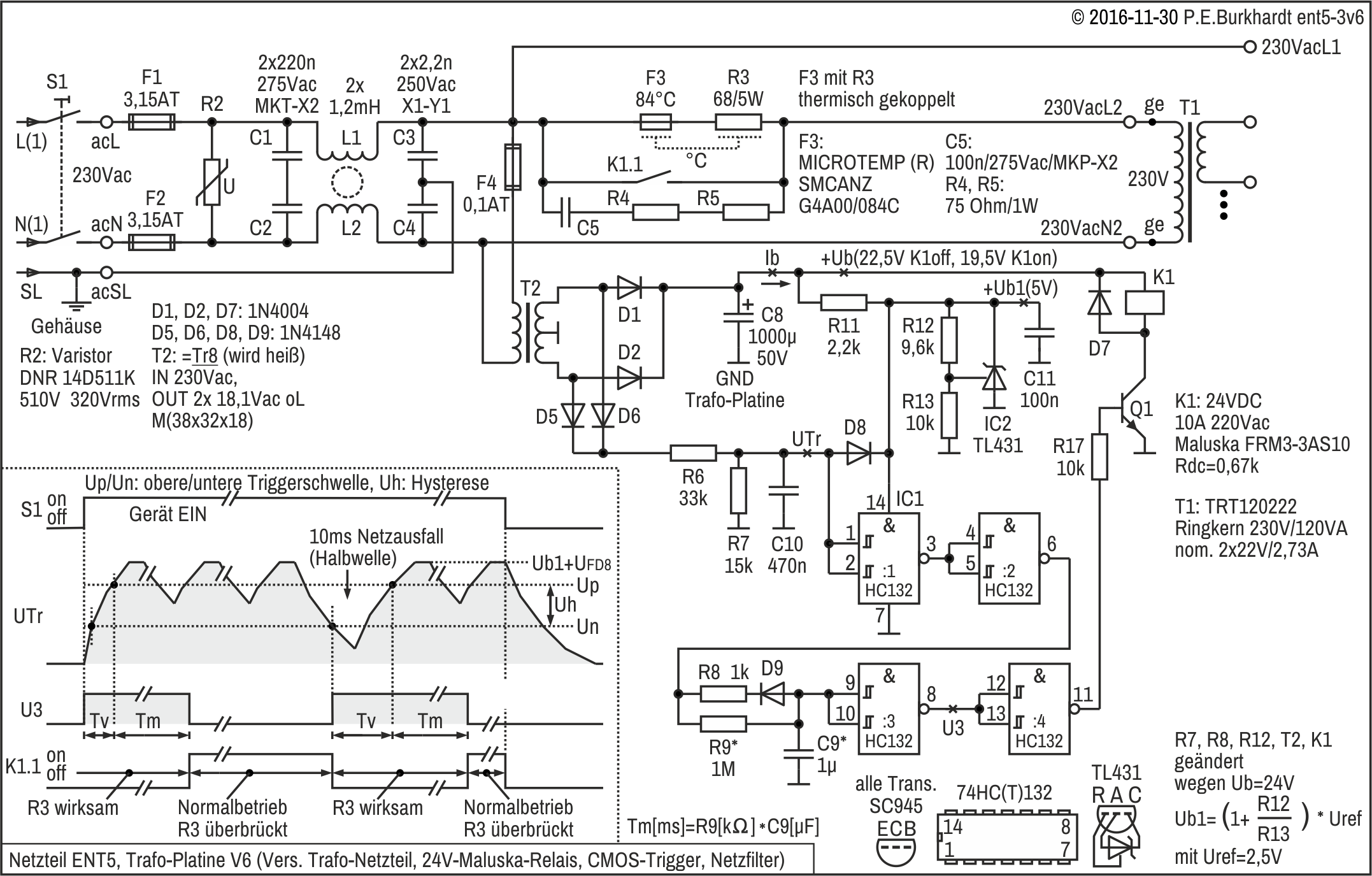
Labor-Netzgerät ENT3, Rohstromversorgung
2015-07 © Peter E. Burkhardt

Rohstromversorgung (Trafo-Platine)

Die Trafo-Platine trägt den Hauptstrom-Trafo, der neben dem Rohstrom für die zwei Spannungsausgänge A und B noch weitere 3 Spannungen liefert. Die Hauptwicklungen sind mit nur 20 Vac für eine geregelte Ausgangsspannung von ebenfalls 20 Vdc recht knapp bemessen. Deshalb wurde die Betriebsspannung für den 723-Regler (Ue1) separat erzeugt. Bei Maximalbelastung des Ausgangs (z.B. A) bricht somit die Spannung für den Längstransistor (Ue) stärker ein als Ue1. Das bedeutet, Ue1 ist besonders bei Belastung wesentlich höher als Ue. Der Spannungsabfall an den Basis-Emitter-Strecken der Regeltransistoren T1 und T2 im 723 wird somit mehr als ausgeglichen. Das hat wiederum zur Folge, dass die 20 Vac des Trafos gerade so reichen, um bei 200 mA Ausgangsbelastung noch 20 Vdc geregelt zur Verfügung zu haben.

Betriebsspannung für Uref

Die nächsten beiden 15Vac-Wicklungen liefern die Betriebsspannung Ubref zur Erzeugung der negativen Regler-Referenz Uref (siehe Regler-Schaltpläne). Ohne Last (oL) stehen knapp 20 Vdc zur Verfügung.

Betriebsspannung für den Lüfter

Eine 12Vac-Wicklung liefert die Rohspannung für die temperaturabhängige Drehzahlregelung des Lüfters M1. Die Schaltung mit zwei MOSFETs hat sich bewährt und ist an anderer Stelle (siehe Zusatz-Schaltungen) näher beschrieben. Die beiden NTC-Widerstände zur Temperatur-Erfassung befinden sich direkt auf den Kühlkörpern der Regler-Platine. Ohne Mühe können Grunddrehzahl und Einsatzpunkt der Drehzahlerhöhung mit den Trimm-Rs VR1 und VR2 eingestellt werden. Damit ist eine Anpassung an verschiedene 12V-Lüfter möglich. Der im Bild angegebene Lüfter läuft besonders leise und dreht sich schon bei 4 V zuverlässig.

Labor-Netzgerät ENT3, Trafo-Platine
2015-07 © Peter E. Burkhardt
Trafo-Platine
Labor-Netzgerät ENT3, Hilfsversorgung
2015-07 © Peter E. Burkhardt

Hilfsversorgung (Panels)

Die Platine der Hilfsversorgung ist mit insgesamt 8 identischen 1,5VA-Trafos bestückt, die jeweils 11 Vac (ohne Last) liefern.

Shunt-Konstantstrom Ic

Wie weiter oben schon beschrieben wird über den Shunt ein konstanter Strom Ic geschickt, der den Strom durch den Ua-Istwert-Teiler ausgleicht, um auch niedrige Stromwerte mit dem Ia-Panel richtig anzeigen zu können. Die Konstantstrom-Quellen sind mit dem LM317 realisiert. Ic lässt sich mit VR1 (bzw. VR2 für Regler B) so einstellen, dass die Ia-Panel-Anzeige auf Null steht, wenn am Ua-Ausgang keine Last vorhanden ist.

9V-Versorgung der Panels

Ausgänge A und B haben je 2 Panels, 2 geplante Zusatz-Ausgänge weitere 2. Alle 6 Regelschaltungen sind völlig gleich aufgebaut und nach altem Muster mit Transistoren realisiert.

Labor-Netzgerät ENT3, Platine Panel-Versorgung
2015-07 © Peter E. Burkhardt
Platine Panel-Versorgung
Labor-Netzgerät ENT3, Panel-Anpassung
2017-07 © Peter E. Burkhardt
Panel-Anpassung

Die 200mV-Panels DPM438 sind entsprechend dem vorgesehenen Einsatzzweck anzupassen. Damit die Bauelemente nicht fliegend am Panel hängen müssen und vor allem damit die Trimm-Potis mechanisch fixiert sind, wurden kleine Platinen entsprechend bestückt und mit Draht (CuL) am Panel-Rahmen befestigt.

Die Beschaltung ist im Bild angegeben. Für die Stromversorgungsanschlüsse sind zusätzlich 2 Kondensatoren (100 nF keramisch und 10 µF Elko) montiert, damit irgendwelche Einstreuungen nicht wirksam werden können. Zwischen dem Signalanschluss IN und COM ist ebenfalls ein kleiner keramischer Kondensator von 100 nF geschaltet.

Die Trimm-Potis sollten wenigstens 10 Gänge (oder auch 25 Gänge) haben, damit ein genauer Abgleich möglich ist. Ein Endwert-Abgleich mittels des sich auf der Panel-Platine befindlichen Trimm-Potis ist normalerweise nicht nötig. Falls erforderlich (für genau gleiche Anzeige mehrerer Panels) sollte aber der Grundbereich von 200 mV vor dem Hinzufügen der im Bild gezeigten Anpassungs-Platine genau eingestellt werden. Das gelingt allerdings zufriedenstellend genau nur, wenn man das 220Ohm-Poti gegen ein Spindelpoti austauscht. (siehe dazu Panel PM438 (200 mV)

Labor-Netzgerät ENT3, Regelung
2015-07 © Peter E. Burkhardt

Regelung A und B

Beide Regelschaltungen (für Ausgang A und B) befinden sich auf einer gemeinsamen Platine und sind gleich. Das Prinzip der Spannungsregelung CV und Strombegrenzung CL ist weiter oben beschrieben.

Ausgang A
Referenzspannung Uref1

Der Regler mit Opamp OP07 (IC3) stellt über den Treibertransistor Q2 die gegen 0(Uref) positive Spannung von 2,49 V zur Verfügung. Die Referenz dazu liefert das Referenzelemnent LM336-2,5 (IC2). Versorgt wird dieses Referenzelement von der Referenzspannung des 723-Reglers. Dadurch ergibt sich eine sehr stabile Uref über IC2, die mit VR1 auf genau 2,490 V abzugleichen ist. Dieser Abgleich sorgt für die Arbeit des LM336 bei geringstem Temperatur-Koeffizienten. Das heißt, Uref ist nahezu unabhängig von der Umgebungstemperatur. Die Dioden D2 und D3 sollten die gleiche Temperatur haben wie das Referenzelement LM336.

Anzeige-LED CV und CL

Die CV-LED soll leuchten, wenn sich die Schaltung im Modus Spannungsregelung befindet, d.h. wenn keine Strombegrenzung wirkt. Die CL-LED dagegen soll leuchten, wenn die Strombegrenzung den Ausgangsstrom durch Absenken der Ausgangsspannung Ua begrenzt. Der Übergang soll möglichst abrupt erfolgen.

Labor-Netzgerät ENT3, Regelung
2015-07 © Peter E. Burkhardt

Die Schaltung mit den Transistoren Q3 bis Q6 realisiert dieses Verhalten. Q4 liegt mit seinem Basiswiderstand R12 parallel zum eigentlichen Strombegrenzungstransistor Q8. Das bedeutet, wird Q8 wegen zu hohem Ausgangsstrom durch Shunt R1 leitend, wird auch Q4 leitend. Das ist natürlich nur der Fall, wenn beide Transistoren die gleiche Eingangskennlinie haben. Q4 und Q8 sollten deshalb vom gleichen Typ sein und wenigstens etwa gleiche Stromverstärkung haben.

Bei Strombegrenzung ist also Q4 durchgesteuert, damit ist auch Q3 leitend. Der sich ergebende Spannungsabfall über R15 steuert nun Q5 durch, die CL-LED leuchtet. Gleichzeitig steuert aber auch Q6 durch, Q7 sperrt und die CV-LED verlischt. Im Übergangsbereich leuchten kurzzeitig beide LEDs.

Abschalten der Ausgangsspannung Ua

Mit Schalter S2 kann der Ausgang spannungslos geschaltet werden, ohne das Gerät abschalten zu müssen. Das hat sich beim Testen und Ändern von Schaltungen bewährt. Damit diese Abschaltung auch bemerkt wird, ist die OUT-LED1 vorhanden, die normalerweise und unabhängig von der eingestellten Ausgangsspannung leuchtet. Bei abgeschaltetem Ausgang wird diese LED mit S2.2 überbrückt.

Ausgang B
Labor-Netzgerät ENT3, Platine Regler A und B
2015-07 © Peter E. Burkhardt
Platine Regler A und B
Labor-Netzgerät ENT3, Platine Regler A und B
2015-07 © Peter E. Burkhardt
Labor-Netzgerät ENT3, Abgleich
2017 © Peter E. Burkhardt

ENT3-Abgleich

Der Abgleich sollte bei Zimmertemperatur (20°C), nominaler Netzspannung (230 V) und nach einigen Minuten Einlaufzeit erfolgen. Voraussetzung für den Abgleich ist, das Gerät funktioniert prinzipiell, alle Rohspannungen haben den richtigen Wert (siehe Schaltpläne). Wichtig ist, dass die Strombegrenzung funktioniert.

  1. U-Panel P1A abgleichen
  2. I-Panel P2A abgleichen
  3. Referenz-Spannung Uref einstellen
  4. Konstantstrom Ic einstellen
  5. Maximale Ausgangsspannung Umax einstellen
  6. Maximalen Ausgangsstrom Imax einstellen (R5 optimieren)
  7. CV-/CL-LED einstellen (R14 optimieren)
  8. Lüfterregelung abgleichen
Abgleich im Einzelnen
  1. U-Panel P1A abgleichen
    • U-Panel-Messanschlüsse (IN/COM) lösen
    • Ersatzweise eine stabile externe Spannung von 19,20 Vdc anschließen
    • U-Panel-Anzeige mit Trimmpoti am U-Panel auf 19,20 einstellen
    • U-Panel-Messanschlüsse wieder am ENT3 anschließen
  2. I-Panel P2A abgleichen
    • An Ua Lastwiderstand (68 Ohm, 5 W) in Reihe mit Mess-Shunt (1,0 Ohm) anschließen
    • Referenz-DVM (200 mV) am Mess-Shunt anschließen
    • Mit Usoll-Poti 192 mA Ausgangsstrom fließen lassen (192,0 mV am DVM, Ua ca. 13,25 V)
    • I-Panel-Anzeige mit Trimm-Poti am I-Panel auf 192,0 einstellen
  3. Referenz-Spannung Uref einstellen
    • Mit VR1 auf der Regler-Platine Uref = 2,490 V einstellen (Uref ist messbar über C6, siehe Schaltplan)
  4. Konstantstrom Ic einstellen
    • DVM am Shunt R1 (Reglerplatine) anschließen
    • Mit VR1 auf der Platine Panel-Versorgung (VR2 für Kanal B) über dem Shunt 0,0 mV einstellen
    • Oder einfacher (ohne DVM):
      Mit VR1 auf der Platine Panel-Versorgung (VR2 für Kanal B) die I-Panel-Anzeige 0,0 einstellen
  5. Maximale Ausgangsspannung Umax einstellen
    • Usoll-Poti VR1 auf Maximum-Anschlag (e bzw. Rechtsanschlag) stellen
    • Keine Last am Ua-Ausgang
    • Mit Umax-Trimmer VR2 (Reglerplatine) die U-Panel-Anzeige auf 19,99 einstellen (ggf. R11 optimieren)
  6. Maximalen Ausgangsstrom Imax einstellen (R5 optimieren)
    • CLmax-Poti VR2A auf Minimum-Anschlag (a bzw. Linksanschlag) stellen
    • Usoll-Poti VR1A auf Maximum-Anschlag (e bzw. Rechtsanschlag) stellen
    • Ua-Ausgang kurzschließen
    • Mit R5 (Regler-Platine) die I-Panel-Anzeige auf 10,0 mA bringen
      Hinweis: Der maximale Begrenzungsstrom für CLmax-Poti-Rechtsanschlag wird vom Shunt-Wert R1 (Regler-Platine) bestimmt und ist fest vorgegeben.
  7. CV-/CL-LED einstellen (R14 optimieren)
    • R14 (Regler-Platine) beeinflusst den Übergang der LED-Anzeige vom CV-Betrieb in den CL-Betrieb.
      R14 so optimieren, dass sich beim CV-CL-Übergang (beide LEDs leuchten etwa mit gleicher Helligkeit) eine I-Panel-Anzeige im Bereich 5 bis 6 mA ergibt.
      Hinweis: Beim Abgleich des ENT3-Ausgangs B mittels R14-B auf den gleichen Wert der I-Panel-Anzeige optimieren.
  8. Lüfterregelung abgleichen
    • Abgleich gemäß Anweisungen im Schaltplan T1-Trafo-Platine durchführen (VR1 und VR2)
Regler B ebenfalls abgleichen sinngemäß nach Punkt 1 bis 7.
Labor-Netzgerät ENT3, Zuatzausgänge
2017-07 © Peter E. Burkhardt

Zusatzausgänge

Es gibt im gleichen Gehäuse 2 weitere 5V-Spannungsquellen, deren Anzeige-Panels auch extern zur Spannungsanzeige bis 33 V genutzt werden können.

Eigenschaften der Zusatzausgänge
Labor-Netzgerät ENT4
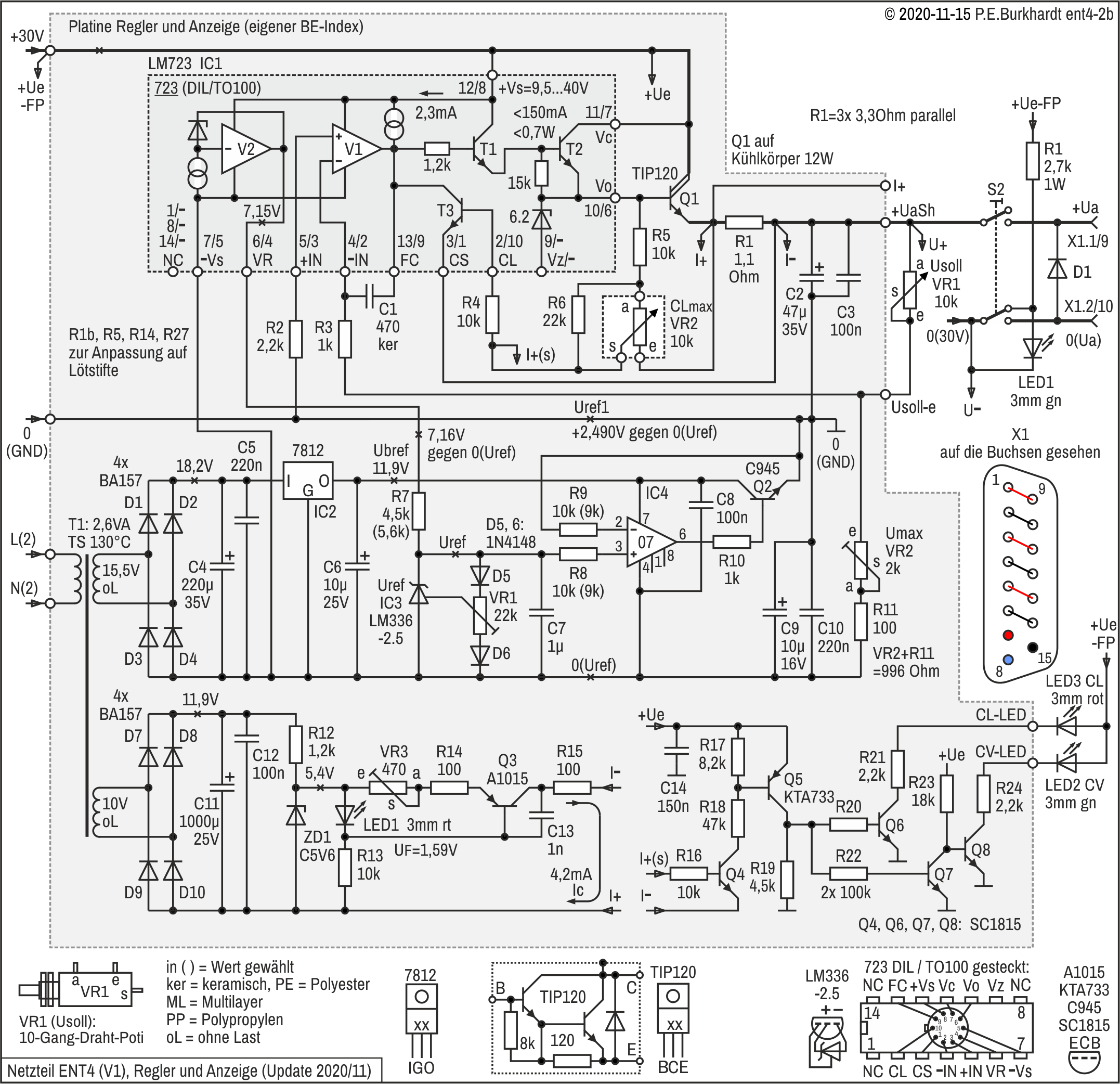
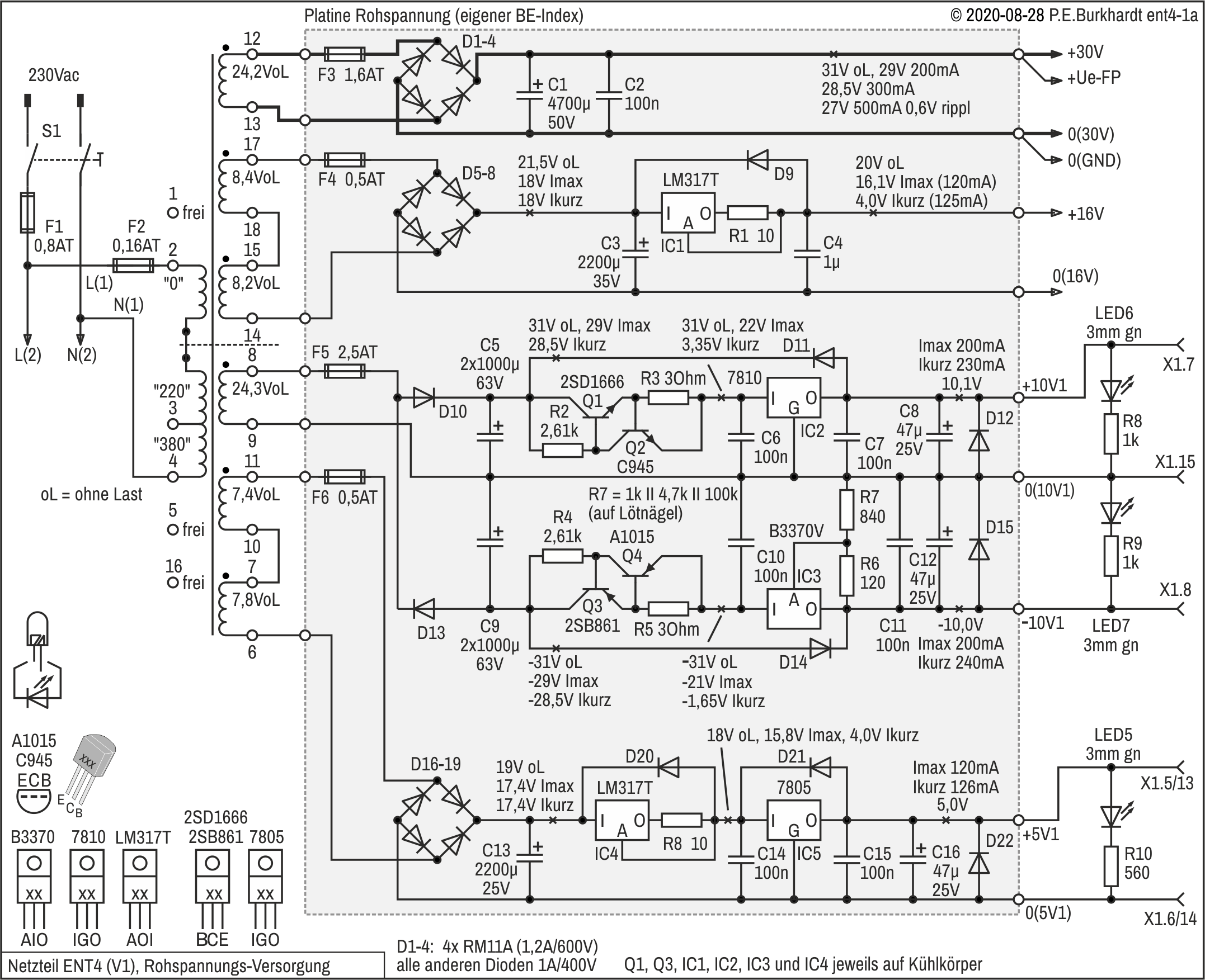
2020-09 © Peter E. Burkhardt

Labor-Netzgerät ENT4

Das ENT4 wurde aus der Not heraus geboren. Man kann nie genug Spannungen für den Breadboard-Probeaufbau zur Verfügung haben. Deshalb wurden die außer Dienst gestellten Baugruppen des ENT3-Versuchsmusters wiederbelebt und erweitert, allerdings mit neuem Trafo. Das ENT4 ist nicht unbedingt für den Nachbau geeignet, Schaltungseinzelheiten sind aber durchaus nutzbar. Dieser Bericht dient hauptsächlich der eigenen Dokumentation.

ENT4-Aufbau und Eigenschaften

Ein Gehäuse habe ich mir gespart. Alle Baugruppen einschließlich einer provisorischen Bedienplatte sind auf einer Plastikunterlage (alter Plastikdeckel) zusammengefasst und frei verdrahtet. Alle Spannungen sind an einer 15-poligen Sub-D-Buchsenleiste auf der Bedienplatte verfügbar. Außerdem gibt es eine 9-polige Sub-D-Buchsenleiste, die den Stecker des Kabels zum speziellen Steckboard aufnimmt.

Mit dem ENT4 stehen jetzt 5 galvanisch getrennte Spannungen zur Verfügung. Näheres enthält die folgende Zusammenstellung.

Eigenschaften

ENT4-Schaltung

Schaltungsübersicht

Das ENT4 besteht aus folgenden Schaltungsteilen bzw. Baugruppen:

Die Verdrahtung zwischen den Baugruppen erfolgte ohne Steckverbinder und ungeordnet, allerdings mit genügend langen Anschlussleitungen, so das die Trafobaugruppe, die Reglerplatine und die Bedienplatte funktionsfähig nebeneinander gelegt werden können.

Die Platine der Rohstromversorgung ist direkt auf den Netztrafo geschraubt. Die Platine Panel-Versorgung ist ebenfalls an die Trafo-Baugruppe geschraubt. Insgesamt gibt es also mechanisch drei Baugruppen.

Labor-Netzgerät ENT4
2020-09 © Peter E. Burkhardt

Rohstromversorgung

Netztrafo

Der Nezttrafo ist selbst gewickelt. Der Wicklungsaufbau ist im folgenden Bild dargestellt. Das Wickeln ist unter der Rubrik "Tipps" im Abschnitt "Trafo mit LL-Schnitt wickeln" beschrieben.

Labor-Netzgerät ENT4
2020-09 © Peter E. Burkhardt
Strombegrenzung und Spannungsregler

Alle an Ausgänge geführten Spannungen werden vom Haupttrafo versorgt. Es gibt reichlich Feinsicherungen, die vielleicht nicht in jedem Falle erforderlich sind. Sie schaden aber auch nicht.

Normalerweise ist keine der Wicklungen wegen einer zu großen Last an den Ausgangsbuchsen gefährdet. Jede der Ausgangsspannungen ist durch eine Strombegrenzung geschützt. Dazu werden unterschiedliche Prinzipien verwendet. Vorteilhaft und mit geringem Schaltungsaufwand zu realisieren sind Stromquellen mit z.B. dem LM317.

Auch die Zahl der Schutzdioden scheint übertrieben. Aber auch hier gilt, besser man hat als man hätte. Im Hobby-Bereich sollte man mit solch schützenden Bauelementen nicht geizen. Anders sieht es in der Massenproduktiion aus. Aber die hier vorgestellten Schaltungen sind sowieso alles absolute Oldies, die heutzutage in der Industrie in dieser Form kaum noch zum Einsatz kommen.

Jede der Stromquellen- und Spannungsregel-Schaltungen ist mit einem kleinen Kühlkörper versehen, der zumindest für eine Weile eine unzulässige Erwärmung bei Überlastung oder Kurzschluss verhindert.

Damit eine Überlastung eines Ausgangs bemerkt wird, wurden für jeden Ausgang eine LED vorgesehen, die bei zu starkem Spannungseinbruch dunkel wird bzw. überhaupt nicht mehr leuchtet. Das sollte beim Experimentieren auffallen.

Der Überstrom- bzw. Kurzschluss-Schutz ist also kein Dauerschutz, sondern verhindert Bauelemente-Schäden bei ungewollten Kurzschlüssen.

Der etwas undurchsichtige Drahtverhau mit kreuz und quer geführten Brücken resultiert aus dem mehrfachen Umbau dieser Platine.

Labor-Netzgerät ENT4
2020-09 © Peter E. Burkhardt
Platine Strombegrenzung und Spannungsregler
Labor-Netzgerät ENT4
2020-09 © Peter E. Burkhardt

Platine Regelung

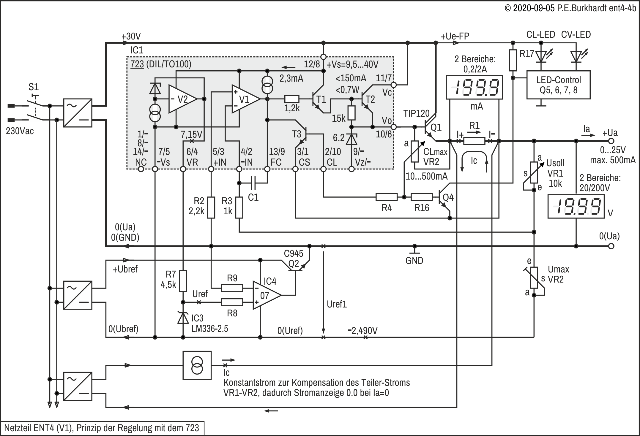
Prinzip der Regelung (723)

Die Regelschaltung basiert auf dem 723, der allerdings durch verschiedene Zusätze aufgewertet wurde. Im folgenden Bild sind die wesentlichen Schaltungsteile der Regelung dargestellt.

Schaltungsteile
Schaltungsbeschreibung
Spannungsregler LM723 (IC1)

Der 723 enthält eigentlich alle zur Regelung nötigen Funktionsgruppen. Hier dient aber die mit V2 stabilisierte Referenzspannung nur als Rohspannung für die eigentliche Referenzspannung Uref, die mit dem Referenzelement LM336 (IC4) bereitgestellt wird.

Der Bezugspunkt für den 723-Regelverstärker ist nicht das Ua-Null-Potential (GND), sondern die gegenüber GND negative 2,5V-Referenz Uref1. Dadurch kann die Ausgangsspannung Ua bis auf Null geregelt werden.

Labor-Netzgerät ENT4
2020-09 © Peter E. Burkhardt
Negative Referenzspannung -Uref1

Die interne 723-Referenz wird als Betriebsspannung für den Sollwert Uref der Uref1-Regelschaltung (IC3, Q2) genutzt. Den Sollwert Uref stellt die Bandgap-Referenz LM336-2.5 bereit. Diese Referenzquelle hat den Vorteil, auf genau 2,490 V einstellbar zu sein, bei der der Uref-TK am geringsten ist. In Verbindung mit dem eingesetzten Präzisions-Opamp OP07 ergibt sich ein Gesamt-TK von Uref1, der besser ist als der 723-Referenz-TK.

Die erzeugte Null-Referenz Uref1 = 2,490 V ist gegenüber dem Potential 0(Uref) positiv und gleichzeitig mit dem Ua-Null-Potential 0(Ua) = GND verbunden. Da sich aber die 723-Regelung auf 0(Uref) bezieht, steht eine gegenüber GND negative Referenzspannung -Uref1 zur Verfügung.

Die Betriebsspannung Ubref für die Referenz-U-Regelschaltung wird potentialfrei von einem separaten Trafo mit Gleichrichter und Lade-C bereitgestellt.

Spannungsregelung CV

Anschluss -IN des 723-Reglers (IC1) erhält über R3 und Schleifer VR1-s von der +Ua-Schiene seinen Istwert. Anschluss +IN ist über R2 mit GND referenziert. Der 723-Ausgang Vo liefert Basisstrom für den Darlington-Transistor Q1. Q1 liegt als Stellglied in der Plus-Schiene und steuert so +Ua.

Mit Poti VR1 ist +Ua von Null bis 25 V einstellbar. Null ergibt sich, wenn der Schleifer VR1-s auf a (Anfang) steht. Damit ist VR1 überbrückt und Eingang -IN liegt auf +Ua. Da +IN auf GND liegt, regelt der 723-Opamp V1 das Stellglied Q1 solange zu, bis auch -IN und damit +Ua das GND-Potential annehmen, d.h. +Ua ist Null. (Ursache ist ja die Tatsache, dass V1 wegen seiner hohen Verstärkung über den Regeltransistor Q1 dafür sorgt, dass -IN und +IN nahezu gleiches Potential haben.)

Diese Regelung funktioniert aber nur deshalb, weil der 723-Opamp V1 mit seinem negativen Betriebsspannungsanschluss -Vs nicht auf GND, sondern auf der gegenüber GND negativen Referenzspannung Uref1 liegt. Nur so ist es möglich, dass V1 mittels Q1 bis auf GND (d.h. Null) zuregeln kann.

Die maximale Ausgangsspannung Uamax ergibt sich, wenn der Schleifer VR1-s auf e (Ende) steht. Damit ist VR1 voll wirksam. Das VR1-e-Potential gegenüber +Ua wird vom Teilerverhältnis des Pfades VR1-VR2 bestimmt. Da aber das VR1-e-Potenial gegenüber dem Teiler-Fusspunkt im ausgeregelten Zustand genau der Referenzspannung Uref1 entspricht und konstant ist, ändert sich mit Änderung des VR1-Wertes die +Ua-Ausgangsspannung gegenüber GND.

Mit Trimm-Poti VR2 kann die maximal erreichbare Ausgangsspannung +Ua abgeglichen werden. Voraussetzung ist natürlich, dass die Rohspannung am Q1-Kollektor mindestens 2,5 V über der gewünschten maximalen Ausgangspannung liegt. Das muss auch im ungünstigsten Fall gewährleistet sein, d.h. bei -10 % Netzspannung (207 Vac) und gleichzeitig Maximalstrom (nominal 500 mA) am Ausgang. Der untere Rippelspannungswert von +Ue darf dabei noch nicht erreicht sein.

Der Schaltungstest hat gezeigt, dass der eingesetzte Trafo den maximalen Nominalstrom bei 25 V doch nicht ganz liefern kann. Mit anderen Worten, die verfügbare Spannung des Trafos reicht nicht ganz aus. Es ergaben sich 23 V, die beim maximalen Nominalstrom noch begrenzungsfrei zur Verfügungen stehen.

Strombegrenzung CL

Normalerweise ist der Begrenzungseinsatz des Stroms Ia durch die Schwellspannung des Begrenzungstransistors (T3) festgelegt. Durch das Poti CLmax (VR2) wird der Begrenzungsstrom einstellbar. Steht der VR2-Schleifer auf VR2-a (Anfang), reicht schon ein geringer Spannungsabfall über dem Shunt R1 aus, um T3 aufzusteuern und damit den Strom zu begrenzen. Ursache ist die relativ konstante Q1-Basis-Emitterspannung, die im Falle des eingesetzten TIP120 (Darlington-Transistor) bis zu 1,4 V betragen kann. Steht der VR2-Schleifer am anderen Ende, muss die über Shunt R1 abfallende Spannung größer sein, damit T3 durchsteuert. Das bedeutet, die Strombegrenzung setzt erst bei größerem Ausgangsstrom Ia ein. Es ergibt sich durch diese einfache Anordnung ein minimaler Ua-Kurzschluss-Strom von ca. 28 mA.

Der maximale Ua-Kurzschluss-Strom beträgt ca. 590 mA. Damit ist der Abstand zum nominalen Maximal-Ausgangstrom von 500 mA genügend groß. Es muss ja gewährleistet sein, dass der Regler bei 500 mA die Spannung Ua noch regeln kann, ohne dass die Strombegrenzung wirkt.

Stromanzeige (I-Panel)

Das Panel für den Strom, der über die Ausgangsklemmen fließt, hat eine Empfindlichkeit von 200 mV. Mit der Anzeige 199.9 ergibt sich eine Anzeige-Auflösung von 0,1 mA. Das Panel ist über einen Spannungsteiler an den größeren Shunt-Spannungsabfall (ca. 0,65 V bei 200 mA) angepasst (im Bild nicht dargestellt).

Für den Strom über 200 mA gibt es einen zweiten Messbereich, der von Hand per Kippschalter einschaltbar ist.

Labor-Netzgerät ENT4
2020-09 © Peter E. Burkhardt
Kompensations-Stromquelle (LM317L) für I-Panel

Ist am Ua-Ausgang keine Last angeschlossen, sollte auch das I-Panel den Wert Null anzeigen (0.0 mA). Das ist aber nicht der Fall, da der immer über Shunt R1 fließenden Strom durch den Istwert-Spannungsteiler (VR1-VR2) einen Spannungsabfall über R1 erzeugt. Außerdem fließt noch ein geringer Strom über das CL-Poti VR2. Diese R1-Spannung wird mit dem am Shunt angeschlossenen I-Panel angezeigt, auch wenn kein Ausgangsstrom Ia fließt.

Die Höhe des nicht gewünschten Stroms ist konstant und wird hauptsächlich von VR2 bestimmt. Über VR2 liegt Uref1 konstant mit 2,49 V. Das bewirkt einen konstanten Strom, der von Q1 über R1-VR1-VR2 nach -Uref1 fließt.

Die Wert-Änderung des Usoll-Potis VR1 in Abhängigkeit von der VR1-Schleiferstellung bewirkt keine Stromänderung durch R1, da der VR1-Spannungsabfall proportional zur eingestellten Ausgangsspannung +Ua ist. Ursache ist, dass der Knoten VR1e-VR2e virtuell mit 0(Ua), d.h. GND, verbunden ist (im ausgeregelten Zustand). Steht z.B. VR1 auf a, ist Ua = Null und der Strom durch VR2 wird nur von Uref1 bestimmt (wegen +Ua = VR1e = VR2e = GND). Steht VR1 dagegen auf e, ist zwar +Ua = 25 V, aber dieser Spannung wird jetzt der gesamte Widerstand von VR1 entgegengesetzt. Fazit: Auch jetzt fließt kein größerer Strom durch den Zweig R1-VR1-VR2, d.h. der Strom durch Shunt R1 bleibt konstant.

Die Unterdrückung des nicht gewünschten konstanten Stroms geschieht einfach durch einen konstanten Strom entgegengesetzter Richtung. Die Summe beider Ströme im Shunt R1 ist dann Null und das I-Panel zeigt keinen Strom an, wenn kein Strom über den Ausgang fließt.

Zur Kompensation liefert die Stromquelle mit Transistor Q3 (siehe auch detaillierter Stromlaufplan der Regelung) einen einstellbaren Konstantstrom Ic. Die Einstellung dieses Stroms erfolgt so, dass ohne Ua-Last das I-Panel den Wert Null (0.0) anzeigt. Dabei sollte die Umax-Einstellung mit VR2 vorher erfolgt sein.

Damit die Konstant-Stromquelle von der restlichen Schaltung nicht beeinflusst wird, muss sie potentialfrei eingebunden sein. Dies erfolgt über eine weitere potentialfreie Wicklung des Hilfstrafos auf der Regler-Platine mit zugehöriger Gleichrichtung und Spannungsstabilisierung.

Die Stromquelle ist durch Vorstabilisierung (ZD1) und Referenz-LED LED1 relativ stabil und wenig von der Temperatur abhängig. Die LED gleicht den Temperaturgang der UBE-Strecke von Q3 weitestgehend aus.

Spannungsanzeige (U-Panel)

Auch das Panel für die Ausgangsspannung ist ein 200mV-Panel mit 10 MΩ Eingangswiderstand. Für die nominale maximale Ausgangsspannung von 20 V wird der Wert 19.99 angezeigt. Die Auflösung beträgt also 10 mV. Zusammen mit der I-Panel-Auflösung von 0,1 mA ergeben sich auch bei Schaltungen mit wenig Leistung (niedrige Spannung, niedriger Strom) detaillierte und vor allem (aufgrund der gewählten Schaltungstechnik) reproduzierbare Anzeigewerte.

Wegen der maximal auftretenden Ausgangsspannung von 25 V hat auch das U-Panel 2 Messbereiche. Der 200V-Messbereich ist mittels Kippschalter auswählbar.

Labor-Netzgerät ENT4
2020-09 © Peter E. Burkhardt
Schaltplan Regelung

Fast alle Funktionsteile wurden weiter oben mit Hilfe der Prinzip-Schaltung erläutert. Die CV- und CL-Anzeige sowie die Ua-Abschaltung werden im Folgenden beschrieben.

Abschalten der Ausgangsspannung Ua

Mit Schalter S2 kann der Ausgang 2-polig spannungslos geschaltet werden, ohne das Gerät abschalten zu müssen. Das hat sich beim Testen und Ändern von Schaltungen bewährt. Damit diese Abschaltung auch bemerkt wird, ist LED1 vorhanden, die normalerweise und unabhängig von der eingestellten Ausgangsspannung leuchtet. Damit ein 2-poliger Schaltung auch die LED schalten kann, wird mit dem GND-Kontakt des Schalters S2 beim Öffnen die LED1 überbrückt. Das bedeutet, der Schalter ist offen, LED1 ist aus.

Labor-Netzgerät ENT4
2020-09 © Peter E. Burkhardt
Prinzip der CV-/CL-Anzeige

Die CV-LED soll leuchten, wenn sich die Schaltung im Modus Spannungsregelung befindet, d.h. wenn keine Strombegrenzung wirkt. Die CL-LED dagegen soll leuchten, wenn die Strombegrenzung den Ausgangsstrom durch Absenken der Ausgangsspannung Ua begrenzt. Der Übergang soll möglichst abrupt erfolgen.

Die Schaltung mit den Transistoren Q4 bis Q8 realisiert dieses Verhalten. Q4 liegt mit seinem Basiswiderstand R16 parallel zum eigentlichen Strombegrenzungstransistor T3 (723). Das bedeutet, wird T3 wegen zu hohem Ausgangsstrom durch Shunt R1 leitend, wird auch Q4 leitend. Das ist natürlich nur der Fall, wenn beide Transistoren die gleiche Eingangskennlinie haben. Das ist leider nicht der Fall, da der sich auf dem 723-Chip befindliche T3 ganz anders aufgebaut ist im Vergleich zum externen Q4. Daraus ergibt sich ein nicht ganz exaktes Aufleuchten der CL-LED.

Bei Strombegrenzung ist also Q4 durchgesteuert, damit ist auch Q5 leitend. Der sich ergebende Spannungsabfall über R19 steuert nun Q6 durch, die CL-LED leuchtet. Gleichzeitig steuert aber auch Q7 durch, Q8 sperrt und die CV-LED verlischt. Im Übergangsbereich leuchten kurzzeitig beide LEDs.

Platine Regelung
Labor-Netzgerät ENT4
2020-09 © Peter E. Burkhardt
Labor-Netzgerät ENT4
2020-09 © Peter E. Burkhardt

Panel-Versorgung

Diese Panel-Versorgung 4x 9V mit Ue-Verdoppler war vorhanden und ist im Abschnitt Stromversorgung/Wandler unter "Panel-Versorgung 4x 9V mit Ue-Verdoppler" beschrieben. Nachfolgend sind nochmals Schaltung, Platine und realisierte Baugruppe abgebildet.

Ursprünglich war die Versorgung der zwei Panels mit auf der Regler-Platine untergebracht. Aufgrund eines nicht identifizierten Fehlers wurde die Schaltung entfernt. Möglicherweise gab es eine Verkopplung zwischen einem der Messkreise und einem Stromversorgungskreis. Eine längere Suchaktion habe ich mir erspart.

Als Ersatz dient nun die Baugruppe mit 4 Ausgängen 9 V. Zwei der Ausgänge bleiben frei, evtl. für Panel-Erweiterungen.

Platine Panel-Versorgung 4x 9 V
Labor-Netzgerät ENT4
2020-09 © Peter E. Burkhardt
Baugruppe Panel-Versorgung
Labor-Netzgerät ENT4
2020-09 © Peter E. Burkhardt

Bedienplatte

Allgemeiner Aufbau, Bestandteile
Labor-Netzgerät ENT4
2020-09 © Peter E. Burkhardt
Panels für Spannung und Strom

Da beide Panels jeweils 2 Messbereiche haben, sind 4 Trimm-Potis und einige Widerstände erforderlich. Dazu wurde eine kleine Platine entworfen und auf der Bedienplatte direkt neben den Panels angeordnet.

Die Umschaltung der Messbereiche erfolgt mit Kippschalter S3 bzw. S4. Dabei ist die Umschaltung der jeweiligen Widerstandskombination erforderlich, aber auch die Umschaltung des Dezimalpunktes vom Panel.

Ein kleines Problem gab es beim U-Panel. Während des Umschaltvorgangs von S4 liegt kurzzeitig die volle Ausgangsspannung Ua am Panel-Eingang IN an. Der Widerstand R5 verursacht wegen des sehr hohen Panel-Eingangswiderstands nahezu keinen Spannungsabfall. Das 200mV-Panel ist also hochgradig gefährdet, trotz internem Schutzes.

Gelöst wurde das Problem mittels der beiden Transistoren Q1 und Q2. Sie lassen nur maximal 0,7 V (negativ und positiv) am Panel-Eingang zu.

Man könnte an dieser Stelle auch normale Dioden einsetzen. Diese haben aber den Nachteil größerer Restströme im Nano-Ampere-Bereich. Das wirkt sich bei hochohmigen Schaltungen schon auf die Anzeigegenauigkeit des Panels aus. Als Dioden geschaltete Kleinleistungs-Transistoren haben nur Restströme im Pico-Ampere-Bereich, also rund 1000 Mal weniger. Eine Beeinflussung der Panel-Anzeige durch die Restströme ist damit ausgeschlossen.

Beim I-Panel gibt es das Problem nicht, da der Eingang IN beim S3-Umschalten lediglich kurzzeitig gewissermaßen unbeschaltet ist. Wegen des Panel-internen Eingangswiderstandes von 10 MOhm gibt es keine unzulässige Spannungserhöhung. Der Eingang darf offen sein.

Labor-Netzgerät ENT4
2020-09 © Peter E. Burkhardt
Labor-Netzgerät ENT4
2020-09 © Peter E. Burkhardt
Regelung und Auswahl 5/6/9/12 V

Strombegrenzung und Regelung des umschaltbaren Ausgangs befinden sich in unterschiedlichen Baugruppen.

Die Strombegrenzung erfolgt mit einem LM317 in bekannter Schaltung. Die Strombegrenzung an dieser Stelle muss sein, da der nachgeschaltete LM317 auf der Bedienplatte einen viel zu hohen Kurzschluss-Strom liefern würde. Der Kurzschluss-Schutz des LM317 ist vornehmlich zum Schutz des Chips und nicht für den betiebsmäßgen Schutz gedacht.

Die Spannungsumschaltung für den Ausgang ist einfach mit einem 4-poligen Drehschalter realisiert. Hat man einen anderen geeigneten Schalter, sind auch mehr als 4 Spannungen möglich. Die angegebenen Widerstände sind berechnet. Für den exakten Abgleich sind Parallelschaltungen von wenigstens jeweils 2 Widerständen erforderlich. Man geht so vor, dass man einen etwas größeren Wert einlötet und dann einen Widerstand parallel schaltet (von Hand kontaktiert), bis sich die gewünschte Ausgangsspannung ergibt.

Sub-D-Anschluss zum Steckbrett
Labor-Netzgerät ENT4
2020-09 © Peter E. Burkhardt

ENT4-Abgleich

Der Abgleich sollte bei Zimmertemperatur (20°C), nominaler Netzspannung (230 V) und nach einigen Minuten Einlaufzeit erfolgen. Voraussetzung für den Abgleich ist, das Gerät funktioniert prinzipiell und alle Rohspannungen haben den richtigen Wert (siehe Schaltpläne). Wichtig ist, dass die Strombegrenzung funktioniert.

  1. U-Panel P1 abgleichen (20V- und 200V-Bereich)
  2. Referenz-Spannung Uref einstellen
  3. Maximale Ausgangsspannung Umax einstellen
  4. Konstantstrom Ic einstellen
  5. I-Panel P2 abgleichen (200mA- und 2A-Bereich)
Abgleich im Einzelnen
  1. U-Panel P1 abgleichen
    • U+ (Messanschluss) am Pin 8 der Trimmer-Platine lösen
    • Bereichsschalter S4 auf 20V-Bereich stellen
    • Ersatzweise externe Spannung von 19,20 Vdc an Pin 8 (+) und Pin 6 (-) anlegen
    • U-Panel-Anzeige mit Trimmpoti VR3 (Trimmer-Platine) auf 19,20 einstellen
    • Bereichsschalter S4 auf 200V-Bereich stellen
    • Ersatzweise externe Spannung von 25,0 Vdc an Pin 8 (+) und Pin 6 (-) anlegen
    • U-Panel-Anzeige mit Trimmpoti VR4 (Trimmer-Platine) auf 25,0 einstellen (maximale Spannung, die im ENT4 angezeigt werden muss)
    • U+ (Messanschluss) am Pin 8 der Trimmer-Platine wieder verbinden
  2. Referenz-Spannung Uref einstellen
    • Mit VR1 auf der Regler-Platine Uref = 2,490 V einstellen (Uref ist messbar über C7, siehe Schaltplan)
    • Uref1 = 2,490 V kontrollieren (messbar überf C9, siehe Schaltplan)
  3. Maximale Ausgangsspannung Umax einstellen
    • Ua-Schalter S2 in Stellung OFF (LED1 off)
    • Usoll-Poti VR1 auf Maximum-Anschlag (e = Ende) stellen
    • Mit Umax-Trimmer VR2 (Reglerplatine) die U-Panel-Anzeige auf 25,0 V einstellen (Bereichsschalter S4 auf 200V-Bereich)
  4. Konstantstrom Ic einstellen
    • DVM am Shunt R1 (Reglerplatine) anschließen
    • Mit VR3 auf der Regler-Platine über dem Shunt 0,0 mV einstellen
    • Oder einfacher (ohne DVM):
      Mit VR3 auf der Regler-Platine die I-Panel-Anzeige 0,0 einstellen, dabei Bereichsschalter S3 auf 200mA-Bereich
  5. I-Panel P2 abgleichen
    • An Ua eine Dummy-Load anschließen (Konstantstromsenke, Plus an +Ua, Minus an 0(Ua))
    • Ua-Schalter S2 in Stellung ON (LED1 on)
    • Bereichsschalter S3 auf 200mA-Bereich stellen
    • 192,0 mA Konstantstrom einstellen, d.h. 192,0 mA über den Shunt R1 des ENT4 fließen lassen
    • I-Panel-Anzeige mit Trimm-Poti VR2 auf der Trimmer-Platine auf 192,0 einstellen
    • Bereichsschalter S3 auf 2A-Bereich stellen
    • 500 mA Konstantstrom einstellen, d.h. 500 mA über den Shunt R1 des ENT4 fließen lassen (nominaler Maximalstrom, der dem ENT4 entnommen werden kann)
    • I-Panel-Anzeige mit Trimm-Poti VR1 auf der Trimmer-Platine auf 500,0 einstellen
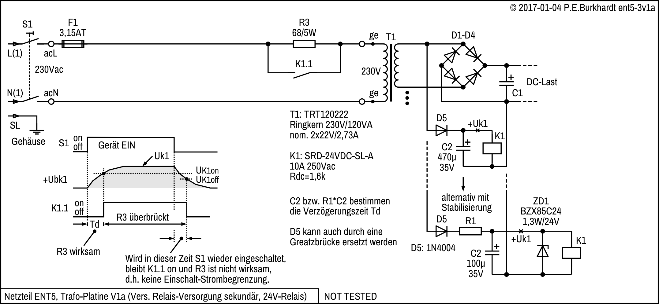
Einschaltstrom beim Ringkerntrafo, Allgemeines
2016 © Peter E. Burkhardt

Einschaltstrom beim Ringkerntrafo

Seit es Trafos gibt, gibt es das Problem des hohen Einschaltstroms infolge der im Eisenkern vorhandenen Remanenz (Restmagnetismus), die vom letzten Betrieb des Trafos zurückgeblieben ist. Die Remanenz ist gewissermaßen das magnetische Gedächtnis des Trafos. Besonders hoch ist der Einschaltstromstoß, wenn der Trafo verlustarm ist und kein oder nur ein sehr kleiner Luftspalt im Weg der magnetischen Feldlinien liegt. Das ist bei Schnittbandkern-Trafos der Fall, vor allem aber bei Ringkern-Trafos größerer Leistung.

Allgemeines zum Einschaltstrom

Es hat sich gezeigt, dass beim verwendeten 120VA-Ringkerntrafo unbedingt eine Einschaltstrom-Begrenzung erforderlich ist. Beim Einschalten wurde ein mit 16 A abgesicherter Haushalt-Stromkreis kurzzeitig so sehr belastet, dass der Spannungseinbruch an der Helligkeitsschwankung der Arbeitsplatzleuchte deutlich zu erkennen war.

Dieser Einschaltstromstoß kann zum Auslösen der 16A-Sicherung führen. Selbst wenn diese Sicherung hält, ist keine selektive Geräte-Absicherung möglich. Eine superträge 6A-Sicherung hält nicht, jedenfalls nicht bei jedem Einschalten. Entsprechende Versuche haben dies gezeigt.

Ursache ist die bei Ringkerntrafos große Gefahr, beim Einschalten durch die hohe Remanenz (Restmagnetismus) in die magnetische Sättigung zu geraten. Da bei Ringkerntrafos im Gegensatz zu Trafos mit M-, EI- oder LL-Kern kein Luftspalt wirkt, ist die Remanenz hoch und besonders hoch, wenn das Ausschalten am Ende einer Netz-Halbwelle erfolgt. Beim nächsten Einschalten wirkt der Trafo dann wie ein Kurzschluss, insbesondere dann, wenn Remanenz und erste Sinushalbwelle gleiche Vorzeichen haben. Der Trafo gerät massiv in die magnetische Sättigung. Sein induktiver Widerstand geht gegen Null. Wirksam sind nur die Kupferverluste der Primärwicklung und der Innenwiderstand des speisenden Netzes. Die Einschaltstromspitze ist entsprechend hoch. Erst nach einigen Sinuswellen wird der aufgenommene Strom niedriger und der Kern bleibt unterhalb der Sättigungsgrenze.

Dieses prinzipielle Verhalten ist übrigens so gut wie unabhängig davon, ob der Trafo belastet ist oder nicht. Ist auf der Sekundärseite nach dem Gleichrichter ein großer Ladekondensator vorhanden, wird allerdings das Problem des hohen Einschaltstroms noch größer.

Maßnahmen zur Verringerung des Einschaltstroms
Spezielle Einschaltverfahren

Eine Möglichkeit, dem Ringkerntrafo die Gier nach einem hohen Einschaltstrom abzugewöhnen, besteht darin, auf elektronischem Wege zu verhindern, dass der Tafo beim Einschalten in die Sättigung getrieben wird. Es gibt verschiedene Verfahren, z.B. das stufenweise Einschalten, das Einschalten im Null- bzw. Maximaldurchgang der Netzwelle, das Vormagnetisieren mit Gleichstrom oder auch das remanenzabhängige Wiedereinschalten (durch Abspeichern der relevanten Parameter beim Ausschalten).

Einschalten über NTC-Widerstand

Sehr einfach ist es, einen NTC-Widerstand (Heißleiter) in die Trafoleitung zu schalten. Der NTC hat einen stark negativen Temperaturkoeffizienten, d.h. der Widerstand ist im kalten Zustand hoch, im heißen Zustand dagegen sehr niedrig.

Im ersten Moment des Einschaltens ist der NTC noch kalt und damit hochohmig. Er begrenzt somit den Einschaltstrom. Im weiteren Verlauf erhitzt sich der NTC-Widerstand durch den fließenden Strom aber relativ schnell und sein Widerstand sinkt stark ab. Mit Abnahme des Widerstands (und des Einschaltstroms) sinkt aber die Verlustleistung wieder und damit auch die Temperatur des NTC. Es stellt sich ein Gleichgewichtszustand ein, der NTC ist gerade so heiß, wie es der dauernd fließende Primärstrom des Trafos bestimmt.

Bei eingeschaltetem Trafo gibt es also Dauerverluste im NTC, die um so größer sind, je größer die Last am Trafo ist. Die richtige Auswahl des NTC ist deshalb nicht einfach, insbesondere, wenn die Trafolast betriebsbedingt stark schwanken kann.

Abgesehen davon, dass ein heißes Bauelement auf der Leiterplatte nie besonders wünschenswert ist, besteht ein viel größeres Problem. Nach dem Ausschalten (des Geräts) kühlt sich der NTC-Widerstand ab und erhöht damit seinen Widerstand. Das dauert einige Sekunden. Bei erneutem Einschalten wird der Einschaltstrom aber nur sicher begrenzt, wenn der NTC genügend abgekühlt war. Erfolgt die Wiedereinschaltung zu früh, ist keine Einschaltstrombegrenzung wirksam, weil der noch heiße NTC noch niederohmig ist.

Man müsste also das schnelle Wiedereinschalten schaltungstechnisch verhindern. Zu beachten ist, dass das schnelle Wiedereinschalten nicht nur verhindert werden muss, wenn von Hand geschaltet wird. Auch ein kurzer Netzausfall müsste registriert werden, um die Wiedereinschaltsperre wirksam werden zu lassen.

Einschaltstrom beim Ringkerntrafo, Allgemeines
2016 © Peter E. Burkhardt
NTC mit Relais-Kontakt überbrücken

Das verzögerte Überbrücken des NTC mit einem Relais-Kontakt, nachdem der Einschaltstromstoß abgeklungen ist, vermeidet die NTC-Dauerverluste. Der NTC kann sich in Ruhe abkühlen und ist beim Wiedereinschalten hochohmig genug, um den Einschaltstrom zu begrenzen. Ist der NTC allerdings beim Wiedereinschalten noch heiß, nützt der noch offene Kontakt auch nichts. Der Einschaltstrom wird wegen des noch niederohmigen NTC nicht begrenzt. Die Kombination NTC mit Relais ist also auch nicht so optimal.

Leistungswiderstand mit Relais

Wird der NTC durch einen normalen ohmschen Leistungswiderstand ersetzt, ist das Problem der NTC-Abkühlung nicht vorhanden. Der Widerstand ist, so wie ein NTC auch, in Reihe zur Trafo-Primärwicklung geschaltet. Der Widerstand wirkt immer, egal ob er kalt oder heiß ist. Er begrenzt den Einschaltstrom auf die gewünschte (vom Widerstandswert abhängige) Größe. Eine Wiedereinschaltsperre beim zu schnellen Wiedereinschalten von Hand oder auch durch Netzausfall ist nicht nötig.

Es bleibt der Nachteil der Verlustleistung im Dauerbetrieb. Ein Relais-Kontakt, der verzögert den Widerstand überbrückt, löst das Problem. Nur beim Einschalten ist der strombegrenzende Widerstand wirksam. Im Dauerbetrieb wird der Trafo mit der vollen Netzspannung betrieben.

Allerdings muss mit schaltungstechnischen Maßnahmen gewährleistet werden, dass die Überbrückung des Widerstands in der richtigen Zeit und vor allem sicher geschieht.

Varianten der Trafo-Einschaltung

Es gibt verschiedene Möglichkeiten, beim Einsatz eines normalen ohmschen Widerstandes die Schaltung so zu gestalten, dass auch im Fehlerfalle (z.B. Relais-Ausfall) keine Gefahr vom Gerät ausgeht. Die getesteten Schaltungen für das Einschalten des 120VA-Ringkerntrafos haben alle die folgenden Eigenschaften:

Defekt-Management für Relais-Ausfall

Der 68Ω-Begrenzungswiderstand müsste bei Dauerlast über 700 W verkraften, wenn man den Trafo-Widerstand vernachlässigt (worst case). Es fließen maximal knapp 3,4 A. Dies ist aber auch der Strom, der im Einschaltmoment maximal fließen kann. Danach wurde die vorgeschaltete 3,15A-Sicherung bemessen. Der Einschaltstromstoß wird also wirkungsvoll begrenzt.

Es ist aber wichtig, dass die Überbrückung mit dem Relais-Kontakt funktioniert, denn ein für Dauerlast ausgelegter 700-Watt-Widerstand ist nicht realisierbar und auch nicht nötig. Sollte sich der Widerstand erhitzen, weil z.B. der Relais-Kontakt nicht schließt (aus welchen Gründen auch immer), spricht das in Reihe geschaltete thermische Sicherungselement an. Diese Sicherung ist brandsicher eng mit dem Widerstandskörper thermisch gekoppelt. Bei zu hoher Widerstands-Temperatur wird die Netzzuleitung unterbrochen. Das Wiedereinschalten ist nicht möglich, im Fehlerfall muss die thermische Sicherung ausgewechselt werden.

Bei der Sicherung handelt es sich um ein normales Sicherungselement, wie es auch in Kaffee-Maschinen verwendet wird. Auch dort kann es ja sein, dass der Thermostat (Temperaturregler für das Wasser und die Warmhalteplatte) hängt und damit die Heizplatte unzulässig aufheizt. Die besagte Sicherung ist auch hier mit der Heizplatte thermisch gekoppelt und schaltet so im Fehlerfalle das Gerät ab.

Einschaltstrom beim Ringkerntrafo, Allgemeines
2016 © Peter E. Burkhardt

Nun könnte man einwenden, auch die thermische Sicherung kann versagen. Da gibt es aber die einfache Möglichkeit, eine zweite thermische Sicherung in Reihe zu schalten. Diese zweite thermische Sicherung muss nicht baugleich zur ersten sein. Es gibt z.B. aufschraubbare runde Thermostat-Elemente, die bei hoher Temperatur abschalten, bei niedrigerer Temperatur aber von selbst wieder Kontakt geben (ebenfalls in der Kaffee-Maschine). Die Auslösetemperaturen von Thermo-Sicherung und zusätzlichem Thermostat sollten etwas unterschiedlich sein, so dass im Fehlerfall eine selektive Abschaltung erfolgt.

Es ist nur wichtig, dass Widerstand und thermische Sicherung (und ggf. der Thermostat) guten Wärmekontakt haben, der mechanisch nicht aufgehoben werden kann. Eine entsprechende konstruktive Gestaltung ist also nötig. Vor allem muss auch die Brandgefahr bei einer Auslöse-Temperatur um die 85°C berücksichtigt werden. Keramische Werkstoffe für die thermische Abgrenzung zu anderen Bauelementen bzw. zur Leiterplatte sind die beste Wahl.

Relais-Auswahl
Relais-Kontakte

Das Relais muss entsprechend der Schaltungskonzeption Kontakte haben, die wenigstens 6 A, besser 10 A bei 230 Vac im Dauerbetrieb vertragen. Denn das Relais ist ja immer aktiv. Eine gewisse Robustheit ist von Vorteil, allerdings sollte der Leistungsbedarf der Erregerspule wegen des Dauerbetriebs nicht allzu hoch sein.

Die Strom-Belastbarkeit der Relais-Kontakte im Dauerbetrieb ist meist kein Problem. Hat der Kontakt einmal geschlossen, ist die Belastbarkeit der meist kleinen Kontaktfläche hauptsächlich vom Anpressdruck und vom Kontaktmaterial abhängig. Beide beeinflussen den Übergangswiderstand und damit die Erwärmung der Kontaktflächen in Abhängigkeit vom fließenden Strom.

Wird der Kontakt geschlossen, kann es bei hohen Schließströmen vorkommen, dass die Kontaktoberfläche lokal aufschmilzt. Das ist besonders bei dem oft verwendeten Kontaktmaterial Silber-Zinnoxid der Fall. Dieses Material hat zwar den Vorzug, dass es nicht giftig ist und keine Schwermetalle enthält (heute nicht mehr erlaubt). Es ist aber nur bedingt temperaturfest, zum Beispiel im Vergleich zu Wolfram-Kontakten.

Der Kontakt wird also beim Schließen, besonders bei hohem Strom, besonders belastet. Im ersten Moment ist die sich berührende Kontaktfläche klein und der Anpressdruck noch nicht voll aufgebaut. Das kann bei hoher Stromdichte zu einer schnellen Kontaktaufheizung bis hin zur lokalen Verflüssigung beider Kontaktflächen kommen. Steigt dann der Anpressdruck, wird der Übergangswiderstand wieder geringer, die Kontakttemperatur sinkt und die lokale Verflüssigung ist beendet. Das führt zum Verschweißen der Kontakte (ähnlich dem Punkt-Schweißen).

Beim nächsten gewollten Öffnen (Relais-Spule wird stromlos) ist die Rückholkraft der beweglichen Kontaktzunge nicht mehr in der Lage, den Kontakt zu öffnen. Das ist das Schlimmste, was passieren kann. Wenn der Kontakt beim nächsten Wiedereinschalten den Strom-Begrenzungswiderstand wegen verschweißter Kontaktflächen überbrückt hat, fließt der volle Einschaltstrom.

Das verwendete Relais sollte deshalb nicht zu knapp bemessen sein. Ist ein hoher Dauer-Kontaktstrom spezifiziert, verkraftet der Kontakt meist auch einen hohen Einschaltstrom. Relais mit Wolfram-Kontakt sind natürlich von Vorteil (Aber wer weiß schon, was für eine Relais in der Bastelkiste schlummert.).

Kontaktbeschaltung

Hat das Relais mehrere Schließer, sollten diese parallel geschaltet werden. Zwar wird der anfängliche Kontaktstrom für den einzelnen Kontakt nicht wesentlich reduziert, da sich niemals alle Kontaktoberflächen zu gleicher Zeit berühren. Immer schließt irgendeine Kontaktfläche zuerst und übernimmt damit den vollen Strom. Erst kurze Zeit später teilt sich der Strom auf die einzelnen Kontakte auf, abhängig vom jeweiligen Kontakt-Übergangswiderstand. Deshalb ergibt sich bei geschlossenen Kontakten eine Entlastung für den einzelnen Kontakt.

Funkenlöschung

Zur Schonung der Kontakte empfehlen die Relais-Hersteller eine RC-Kombination, um die Funkenbildung zu minimieren. Unsichtbar, und doch vorhanden, greifen kleinste Lichtbögen beim Schließen und Öffnen der Kontakte die Kontaktoberfläche an und sorgen so für eine schleichende Materialwanderung und damit zum Kontakt-Verschleiß. Ein Kondensator parallel zum Kontakt löscht gewissermaßen den Funken. Dabei entstehende Stromstöße werden von einem in Reihe zum C geschalteten Widerstand gedämpft. Eigentlich ist die richtige Dimensionierung dieser RC-Kombination schwierig, da neben dem Kontaktstrom noch viele weitere Faktoren eine Rolle spielen. Allerdings haben sich bestimmte Standardwerte bewährt. Die nötige Messtechnik vorausgesetzt, kann man die richtige RC-Kombination auch testweise ermitteln.

Einschaltstrom beim Ringkerntrafo, Allgemeines
2016 © Peter E. Burkhardt
Spulenspannung

Die Höhe der Spulenspannung ist eigentlich egal, bewährt haben sich 24V- oder 12V-DC-Relais. Auch 40 V sind möglich, je höher die Spannung, desto niedriger der benötigte Spulenstrom.

Es gibt verschiedene Möglichkeiten, die DC-Relais-Spannung zur Verfügung zu stellen. Aufwendig ist, einen kleinen Trafo mit Gleichrichter vorzusehen, billiger ist ein Kondensator-Netzteil, das die benötigte Spulenspannung liefert. Allerdings ist zu beachten, dass sich alles auf der Netz-Seite abspielt. Eine entsprechende Isolierung (Schutz-) zum Rest des Netzgeräts ist nötig.

Relais-Einschaltverzögerung

Zusätzlich zur Relais-Versorgung muss eine geeignete Verzögerungsschaltung da sein, die für das etwas spätere Einschalten des Relais sorgt. Die Zeit, in der die Widerstandsbegrenzung wirkt (Relais-Kontakt offen), soll sicher den Einschaltstromstoß überbrücken, darf aber auch nicht zu groß sein, damit sich der Widerstand nicht unzulässig erwärmt. Bei einer Netzperiode von 20 ms (50 Hz) reichen bereits 200 ms, bis der Widerstand kurzgeschlossen wird.

Die Magnetisierung des Trafos sollte nach diesen wenigen Netzperioden bereits synchron mit der Netzspannung laufen und sich somit auf dem mittleren Teil der Hysteresekurve befinden. Das bedeutet, die nachteilige Wirkung einer Remanenz sollte vermieden sein.

Wiederholtes Einschalten

Ein kleines Problem besteht, wenn der Trafo mehrmals kurz hintereinander eingeschaltet wird. Die Verzögerung, bis der strombegrenzende Widerstand überbrückt wird, sollte immer wieder neu beginnen (Nachtriggerung). Nur so wird mit Sicherheit vermieden, dass der Einschaltstromstoß unbegrenzt bleibt. Ähnlich ist die Situation bei Netzausfall von nur wenigen Perioden (oder gar nur beim Wegbleiben einer einzelnen Sinus-Halbwelle). Auch da sollte die Verzögerungszeit mit der Netzwiederkehr neu beginnen.

Einschaltstrom beim Ringkerntrafo, Trafo-Platine V1
2016 © Peter E. Burkhardt

Trafo-Platine V1 (24V-C-NT)

Diese erste Variante zur Einschaltstrom-Begrenzung ist auf das Nötigste beschränkt.

Wesentliche Merkmale
Schaltungsbeschreibung

Wesentliche Bauelemente des C-Netzteils sind der kapazitive Vorwiderstand (C1), die Greatzbrücke (D1 bis D4), der Lade-C (Elko C2) und die Z-Diode (ZD1). Zur sicheren Funktion gehören außerdem der Entladewiderstand R1 und der Begrenzungswiderstand R2. Diese genannten Bauelemente sind unbedingt nötig, wenn die einschlägigen Bestimmungen eingehalten werden sollen.

Aufgrund der hohen Netzspannung sind an alle Bauelemente besondere Anforderungen zu stellen. Das betrifft neben der Spannungsfestigkeit auch die Isolationsfestigkeit zum Rest der Schaltung. Zwischen Netzspannungsseite (Primärseite des Trafos) und Kleinspannungsseite (Sekundärseite des Trafos) ist eine strikte Trennung erforderlich, die mit wenigstens 2 kV belastbar sein muss.

Der MPK-X2-Kondensator C1 bestimmt den Strom, der letztlich durch die Parallelschaltung von Z-Diode ZD1 und Relais-Spule K1 fließt. C1 wirkt wie eine Stromquelle, da Strom und Spannung um 90° phasenverschoben sind. Der Blindwiderstand Xc1 ist wesentlich größer als der ohmsche Widerstand R (R2, Dioden).

Widerstand R1 entlädt den Kondensator C1, wenn keine Netzspannung anliegt. R1 ist z.B. bei Steckernetzteilen Vorschrift, damit sich im stromlosen Zustand die evtl. noch vorhandene Ladung an den Netzsteckerstiften schnell abbauen kann. Der Schutzwiderstand R2 verhindert einen unzulässig hohen Einschaltstrom, der sonst die Gleichrichterdioden und vor allem die Z-Diode gefährden könnte.

Nach Gleichrichtung steht die von der Z-Diode bestimmte Spannung über dem Lade-C und der Relais-Spule. Bis der Lade-C C2 nach dem Einschalten aufgeladen ist, vergeht aber eine gewisse Zeit. Das heißt, das Relais zieht nicht sofort an, sondern verzögert. Genau das ist aber gewollt, Relais-Kontakt K1.1 schließt verzögert und hebt die strombegrenzende Wirkung des Widerstands R3 auf. Zur Vergrößerung dieser Verzögerungszeit muss C2 vergrößert werden.

Leider baut sich diese C2-Ladung beim Ausschalten auch nur zeitverzögert ab. Das Relais bleibt also noch kurze Zeit angezogen. Wird nun sofort wieder mit Schalter S1 eingeschaltet, wirkt keine Strombegrenzung, da ja R3 noch mit Kontakt K1.1 überbrückt ist. Bei Ausfall einzelner Netzperioden ist ebenfalls kein Schutz vorhanden, da K1 angezogen bleibt.

Genaueres zum Kondensator-Netzteil steht im Beitrag "Kondensator statt Transformator (Grundlagen)".

Fazit

Die Schaltung ist einfach und funktioniert, sollte aber wegen der fehlenden Nachtriggerung und der fehlenden thermischen Überwachung des Widerstands R3 so nicht verwendet werden.

Einschaltstrom beim Ringkerntrafo, Trafo-Platine V1A
2017 © Peter E. Burkhardt

Trafo-Platine V1A (24 V sekundär)

Diese Variante zur Einschaltstrom-Begrenzung entspricht im Ein- und Ausschaltverhalten des Relais der vorigen Variante V1. Allerdings wird das Relais von der Sekundärseite des Ringkerntrafos versorgt. Damit entfallen einige Bauelemente auf der Netzseite, was bezüglich Sicherheit vorteilhaft ist.

Getestet habe ich die Schaltung nicht. Das Prinzip wurde im Web beschrieben. Bei der Realisierung dürften aber keine Probleme zu erwarten sein.

Wesentliche Merkmale
Schaltungsbeschreibung
Relais-Versorgung

Die Dioden D1 bis D4 und der Ladekondensator C1 sind Bauelemente der sowieso vorhandenen Gleichrichter- und Stabilisierungsschaltung. Damit der normale Lade-C keinen Einfluss auf die Einschaltverzögerung des Relais K1 hat, wurde die K1-Versorgung mit Diode D5 entkoppelt. Das bedeutet, die Einschaltverzögerung wird durch C2 bestimmt (und natürlich vom DC-Widerstand des Relais).

Stabilisierung der Relais-Versorgung

Sollte keine geeignete Sekundärwicklung zur Verfügung stehen, um die 24V-Versorgung des Relais zu gewährleisten, kann eine einfache Z-Dioden-Stabilisierung das Problem lösen. Jetzt bestimmt die Zeitkonstante R1 * C2 die Einschaltverzögerung. R1 muss so groß sein, dass bei Relais-Nennstrom die überschüssige Spannung vom Trafo an R1 abfällt. Zur Vergrößerung (Verkleinerung) der Einschaltverzögerung Td kann dann der Kondensator C2 vergrößert (verkleinert) werden.

Einschaltstrombegrenzung

Nach dem Einschalten des Geräts mit S1 schließt der Relais-Kontakt K1.1 zeitverzögert, bis die K1-Anzugsspannung erreicht wird. Kontakt K1.1 überbrückt den Strombegrenzungswiderstand R3 und der Trafo erhält die volle Netzspannung.

Leider baut sich die C2-Ladung beim Ausschalten auch nur zeitverzögert ab. Das Relais bleibt also noch kurze Zeit angezogen. Wird nun sofort wieder mit Schalter S1 eingeschaltet, wirkt keine Strombegrenzung, da ja R3 noch mit Kontakt K1.1 überbrückt ist. Bei Ausfall einzelner Netzperioden ist ebenfalls kein Schutz vorhanden, da K1 angezogen bleibt.

Fazit

Diese Schaltungsvariante V1A hat den Vorteil, dass die Relais-Versorgung auf der Sekundärseite des Ringkerntrafos erfolgt. Der Nachteil ist aber auch hier (wie schon bei Variante V1 beschrieben), dass beim schnellen AUS-EIN-AUS-EIN des Schalters S1 keine Einschaltstrombegrenzung wirksam ist. Die vorgeschaltete Sicherung könnte also auslösen. Auch fehlt die thermische Überwachung des Widerstands R3.

Einschaltstrom beim Ringkerntrafo, Trafo-Platine V2
2016 © Peter E. Burkhardt

Trafo-Platine V2 (24V-C-NT, Trigger)

In Variante 2 zur Einschaltstrom-Begrenzung wird für die Einschaltverzögerung ein separates RC-Glied verwendet. Die Spannung über dem Kondensator tastet ein Transistor-Trigger ab, dessen Ausgang das Relais ansteuert. Außerdem enthält Variante 2 ein zusätzliches Netzfilter gegen Störspannungen, die vom Netz in das Gerät gelangen könnten.

Wesentliche Merkmale
Schaltungsbeschreibung
Kondensator-Netzteil

Das Kondensator-Netzteil wurde gegenüber der einfachsten Schaltung in Variante 1 geringfügig erweitert. Für den strombestimmenden Kondensator sind zwei X2-Kondensatoren in Reihe geschaltet, so dass sich eine hohe Sicherheit gegen Durchschlag ergibt. Außerdem stellen hier zwei in Reihe geschaltete 12V-Z-Dioden die 24V-Versorgungsspannung bereit. Damit ist eine etwas geringere thermische Belastung je Z-Diode gegeben.

Trigger und Einschaltverzögerung

Beim Einschalten mit Schalter S1 wird über den Widerstand R9 der Kondensator C9 aufgeladen. Die Spannung über C9 ist Eingangsspannung für den Trigger (Q1, Q2). Der Trigger sorgt für eine definierte Schaltschwelle zum Einschalten des Relais über den Treiber mit Q3.

Diode D8 sorgt dafür, dass beim Ausschalten der Kondensator C9 sofort, d.h. nicht erst über R9, entladen wird. Dadurch ist die Schaltung schneller wieder einsatzbereit. Es könnte ja sein, dass kurz hintereinander aus- und wieder eingeschaltet wird. Ohne D8 würde C9 noch teilweise geladen sein und das Relais würde sofort anziehen. Das bedeutet aber, der vom Ringkerntrafo verursachte Einschaltstromstoß würde nicht durch Widerstand R3 begrenzt werden.

Einschaltstrom beim Ringkerntrafo, Trafo-Platine V4
2016 © Peter E. Burkhardt

Trafo-Platine V4 (12V-Trafo-NT, 555)

Hinweis

Trafo-Platine V3 wurde in einer AC/DC-Baugruppe realisiert und ist unter "Labor-Netzgerät ENT6 zum Testen" beschrieben.

Ab Version 4 der Trafo-Platine wird das Triggersignal für die Relais-Verzögerung mit zwei Dioden separat gewonnen. Dadurch ist eine Nachtriggerung der Verzögerungsschaltung möglich, die unabhängig vom Lade-Elko C8 wirkt. Schon bei weniger als 10 ms Netzausfall wird eine neue Verzögerung in Gang gesetzt, bis das Relais den Begrenzungswiderstand R3 überbrückt.

In V4 sind Verzögerungszeit, Nachtriggerung und Relais-Ansteuerung mit 2 Timer-ICs 555 realisiert.

Wesentliche Merkmale
Schaltungsbeschreibung

Der Leistungskreis ist identisch mit den Versionen 2 und 3 (siehe dort).

Trafo-Netzteil

Wie bei Variante 3 wird auch hier ein kleiner Trafo verwendet, um die Relais-Verzögerungsschaltung galvanisch vom Netz getrennt zu versorgen. Der Trafo ist separat mit F4 abgesichert, da er keine interne thermische Sicherung besitzt. Die Sekundärseite liefert ohne Last ca. 11 V, die geradeso ausreichen, um das 12V-Relais zu versorgen.

Einschaltstrom beim Ringkerntrafo, Trafo-Platine V4
2016 © Peter E. Burkhardt

Die Wahl der Betriebsspannung von nur 12 V ergibt sich aus dem 555-Spannungsbereich von 4,5 bis 16 V (bipolarer 555). Es wird direkt die Spannung über dem Lade-Elko C8 benutzt, ohne weitere Siebung oder Stabilisierung.

Trigger und Einschaltverzögerung mit 2x NE555

Der erste 555 (IC1) arbeitet als monostabiler Multivibrator (MMV) und generiert eine mit R9 und C9 bequem einstellbare und stabile Zeitverzögerung für das Relais. Der zweite 555 (IC2) dient zusammen mit dem Negator Q1 nur als Komparator zum Nachtriggern des MMV.

Zwei zusätzliche Dioden (D5 und D6) liefern eine Rippelspannung von 100 Hz über dem Kondensator C10. Dieser Kondensator bestimmt zusammen mit seinem parallel geschalteten Lastwiderstand R7 die Höhe der Rippelspannung, die gleichzeitig als Triggerspannung UTr für den MMV dient. Die Entladezeitkonstante ist so bemessen, dass bei Netzausfall von weniger als 10 ms die Triggerspannung UTr soweit absinkt, dass die untere 555-Schwelle unterschritten wird. Das bedeutet, es wird nach nur einer fehlenden Sinushalbwelle ein neuer MMV-Impuls generiert.

Beim Einschalten mit Schalter S1 erscheint mit Ansteigen der 12V-Betriebspannung sofort am IC1-555-Ausgang (Pin 3) ein H, d.h. das gegen +Ub geschaltete Relais K1 kann nicht anziehen. Wird mit UTr die obere 555-Triggerschwelle erreicht, beginnt der MMV-Impuls (Tm) mit ebenfalls Potential H am 555-Ausgang, d.h. die Verzögerungszeit bis zum Anziehen des Relais ist wirksam. Sind kontinuierlich alle Netz-Sinushalbwellen vorhanden, bleibt das Relais K1 bis zum Tm-Ende inaktiv. Erst mit Ablauf von Tm zieht K1 an und der Begrenzungswiderstand R3 wird überbrückt.

Das war der normale Ablauf ohne Nachtriggerung. Der IC2-555 wird bezüglich Triggerung synchron mit IC1 angesteuert, so dass sich an seinem Ausgang Pin 3 das gleiche Signal wie am IC1-Ausgang ergibt. Der IC2-555-Ausgang ist über den Negator Q1 mit dem zeitbestimmenden Kondensator C9 verschaltet. C9 bestimmt die MMV-Zeit Tm. Während des geschilderten normalen Ablaufs ohne Nachtriggerung ist Q1 gesperrt und hat somit keine Wirkung auf die C9-Ladung. Anders verhält es sich dagegen bei Nachtriggerung.

Sobald eine Sinushalbwelle im Signal UTr fehlt, sinkt UTr bis unter die untere IC1-555-Schwelle. Dadurch wird ein neuer Tm-Impuls ausgelöst. Der IC1-555-Ausgang (U3) geht auf H, Relais K1 fällt ab, R3 wird wirksam und bei der nächsten eintreffenden Netzhalbwelle wird der Einschaltstrom durch R3 begrenzt. Während dieser H-Zeit des IC1-Ausgangs führt aber auch der IC2-Ausgang ein H und Tansistor Q3 ist durchgesteuert. Das bedeutet, die C9-Ladung ist Null. Das C9-Nachladen über R9 wird verhindert.

Erst wenn alle Netzhalbwellen wieder kontinuierlich eintreffen, ist der UTr-Pegel hoch genug, um die Triggereingänge beider 555 nicht beeinflussen zu können. Das bedeutet, erst nach Ablauf der gerade aktuellen Tm-Zeit (MMV-Impuls) zieht Relais K1 an und überbrückt den Begrenzungswiderstand R3. Das ist dann der Normalbetrieb des Geräts.

Diode D8 gegen +Ub verhindert, dass das Triggersignal UTr an den 555-Schwellwerteingängen (Pin 6) größer als +Ub selbst werden kann. Natürlich muss man die D8-Fluss-Spannung brücksichtigen, die Begrenzung erfolgt also nur auf maximal +Ub zuzüglich ca. 0,6 V. Eine Schottky-Diode ist an dieser Stelle vorteilhafter.

Einsatz unipolarer CMOS-555

Die bipolaren 555 können auch durch zwei unipolare CMOS-Typen ersetzt werden. Allerdings wäre dann ein zusätzlicher Relais-Treiber mit einem pnp-Transistor erforderlich. Das Relais liegt dann zwischen Kollektor und GND. Alle anderen Schaltungsteile könnten unverändert bleiben.

Fazit

Mit den zwei 555 im Zusammenhang mit der Triggersignal-Erzeugung mittels zwei zusätzlicher Dioden ist eine genaue Relais-Anzugsverzögerung einstellbar. Die Nachtriggerung schon bei weniger als 10 ms Netzausfall sichert zuverlässig, dass ein Einschaltstromstoß des Ringkerntrafos in jeder Betriebssituation begrenzt wird.

Einschaltstrom beim Ringkerntrafo, Trafo-Platine V5
2016 © Peter E. Burkhardt

Trafo-Platine V5 (12V-Trafo-NT, 74HC132)

Version 5 enthält ebenfalls ein Trafo-Netzteil, arbeitet aber mit einer völlig anderen Verzögerungsschaltung. Ein einfacher 4-fach-Gatter-Schaltkreis mit Triggereingängen sorgt für die Relais-Verzögerung und für die Retriggerbarkeit dieser Verzögerung.

Das Triggersignal für die Relais-Verzögerung wird (wie in V4) mit zwei Dioden separat gewonnen. Dadurch ist eine Nachtriggerung der Verzögerungsschaltung möglich, die unabhängig vom Lade-Elko C8 wirkt. Schon bei weniger als 10 ms Netzausfall wird eine neue Verzögerung in Gang gesetzt, bis das Relais den Begrenzungswiderstand R3 überbrückt.

Wesentliche Merkmale
Schaltungsbeschreibung

Der Leistungsteil ist wieder unverändert, d.h. er entspricht den Versionen V2 bis V4 (siehe dort).

Trafo-Netzteil

Da sowieso für den eingesetzten digitalen Schaltkreis eine Betriebsspannung von 5 V erzeugt werden müssen, besteht eigentlich freie Wahl zwischen einem 12V- oder 24V-Relais. Hier wird ein 12V-Relais benutzt, dementsprechend ist wieder der gleiche Trafo wie bei Version 4 im Einsatz. T2-Sicherung F4 ist auch hier nötig, da T2 keine interne thermische Sicherung besitzt. Für das Relais wird direkt die Spannung über dem Lade-Elko C8 benutzt, ohne weitere Siebung oder Stabilisierung.

Einschaltstrom beim Ringkerntrafo, Trafo-Platine V5
2016 © Peter E. Burkhardt

Die Betriebsspannung von 5 V (+Ub1) ist nur mit dem 74HC132 belastet. Der Parallelregler TL431 ist für solche Fälle ideal. Er enthält bereits die nötige Referenzspannung (2,5 V) und einen Ausgangstreiber, der max. 100 mA verträgt. Der TL431 wirkt zusammen mit den Widerständen R12 und R13 wie eine hochgenaue Z-Diode mit dem Vorteil, dass die Z-Spannung genau mit R12-R13 einstellbar ist. Das Bild enthält die entsprechende Berechnungsformel. Wie jede Z-Diode benötigt die Anordnung einen Vorwiderstand (R11), an dem die überschüssige Versorgungsspannung abfallen kann.

Trigger und Einschaltverzögerung mit dem Digital-IC 74HC132

Die Schaltung mit den 4 AND-Gattern ist an Einfachheit kaum noch zu unterbieten. Natürlich eignen sich auch 4 andere beliebige CMOS-Negatoren, der eingesetzte Schaltkreis war gerade vorhanden. Hauptsache ist, die Gatter haben Trigger-Eingänge, da an zwei Stellen mit schleichender Spannung angesteuert wird.

Das erste Gatter IC1:1 tastet die Spannung UTr über dem Kondensator C10 ab und wechselt seinen Ausgang von H nach L, sobald die untere Triggerschwelle Un überschritten wird. Gatter 3 arbeitet mit seinem vorgeschalteten Netzwerk (R9, C9, R8, D9) als Monoflop und ist somit für die Einschaltverzögerung des Relais verantwortlich.

Die Rippelspannung von 100 Hz über dem Kondensator C10 ist gleichzeitig die Triggerspannung UTr für das erste Gatter und wird über die zwei Dioden D5 und D6 vom Trafo geliefert. Der Spannungsteiler R6-R7 sorgt einerseits für die richtigen Spannungsverhältnisse zwischen Normalbetrieb und Netzspannungsausfall, andererseits im Zusammenhang mit dem Wert von C10 für die richtige Zeitkonstante, damit auch wirklich schon nach weniger als 10 ms Netzausfall Gatter 1 getriggert wird.

Diode D8 gegen +Ub1 sorgt dafür, dass das Triggersignal UTr an den Gatter-Eingängen nicht wesentlich größer als +Ub1 selbst werden kann. Eine Schottky-Diode ist an dieser Stelle vorteilhafter.

Mit jedem L/H-Sprung am Ausgang des Gatters 2 (Pin 6), der durch die Triggerung des Gatters 1 verursacht wurde, beginnt die Aktivzeit des Monoflops mit Gatter 3. Sie ist mit R9 und C9 einstellbar und bestimmt die Verzögerungszeit, bis das Relais beim Einschalten des Geräts mit S1 seinen Kontakt K1.1 schließt und somit den Begrenzungswiderstand R3 überbrückt. Das ist dann der Normalbetrieb des Geräts.

D9 und R8 sorgen für eine kurze Wiederbereitschaftszeit. Das Nachtriggern erfolgt einfach durch Nachladen des Kondensators C9 über R9. Sobald eine Netzhalbwelle ausfällt (oder mehrere oder die Netzspannung dauernd), beginnt die Verzögerungszeit Tm neu und damit die Strombegrenzung mit Widerstand R3.

Gatter 4 dient der Impulsformung (bei anderer Schaltungsauslegung auch entbehrlich), Transistor Q1 als Treiber für das Relais K1.

Fazit

Die Schaltung der Trafo-Platine V5 ist einfach. Nur ein 4-fach-Gatter und ein Transistor sind für die retriggerbare Verzögerungsschaltung nötig. Zwar ist für die 5V-Betriebspannung der Regler TL431 zusätzlich eingesetzt, doch dieser ließe sich bei Verwendung eines Gatter-ICs mit bis 18 V Betriebsspannung (4000er Reihe) auch noch einsparen.

Einschaltstrom beim Ringkerntrafo, Trafo-Platine V6
2016 © Peter E. Burkhardt

Trafo-Platine V6 (24V-Trafo-NT, 74HC132)

Schaltung Version 6 unterscheidet sich zur V5 nur durch das 24V-Maluska-Relais. Dieses Relais ist vergossen, hat eine etwas größere Bauform und ist sehr robust. Es besitzt 3 10A-Wechsler für 230Vac. Durch das 24V-Relais ist ein anderer Trafo erforderlich, diesmal mit einer für Zweiweggleichrichtung geeigneten Wicklung.

Wesentliche Merkmale
Schaltungsbeschreibung

Der Leistungsteil ist unverändert und entspricht den Versionen V2 bis V5 (siehe dort).

Trafo-Netzteil

Die mit dem Trafo erzielte Gleichspannung reicht gerade so für das Maluska-Relais aus (22,5 bzw. 19,5 V). Durch die höhere Spannung (gegenüber 12 V bei V5) musste R11 erhöht werden. Ebenso war eine Anpassung der Widerstände R6 und R7 erforderlich.

Bei längerem Betrieb stellte sich allerdings heraus, dass der Trafo sehr knapp dimensioniert ist. Er wurde heiß, d.h. man hätte sich am Kern die Finger verbrennen können. Eine Temperaturmessung war nicht mehr nötig. Bei billigen Trafos wird die Primärwicklung oft mit sehr wenig Windungen ausgestattet, d.h. mit zu wenig Selbstinduktivität. Schon im Leerlauf erhitzt sich der Trafo dementsprechend. Allerdings kann man dies nur feststellen, wenn der Trafo über Nacht läuft und so seine endgültige Betriebstemperatur erreicht.

Wegen des heißen Trafos ist diese Version zum Nachbau ungeeignet, trotz des robusten Maluska-Relais.

Einschaltstrom beim Ringkerntrafo, Trafo-Platine V7
2016 © Peter E. Burkhardt

Trafo-Platine V7 (C-NT, Optok., 74HC132)

Version 7 der Ringkern-Einschaltverzögerung wurde so konzipiert, dass kein zusätzlicher Trafo erforderlich ist. Die Triggerspannung wird über ein C-Netzteil mit Optokoppler gewonnen, die Relais-Spannung liefert direkt eine der sowieso vorhandenen Ringkerntrafo-Sekundärspannungen.

Wesentliche Merkmale
Schaltungsbeschreibung

Der Leistungsteil ist unverändert und entspricht den Versionen V2 bis V6 (siehe dort).

C-Netzteil mit Opto-Koppler

Das C-Netzteil ist wie üblich aufgebaut, ähnlich dem C-Netzteil der Version 1 bzw. 2 (Näheres siehe dort). Allerdings ist keine Z-Diode erforderlich, da die LED des Opto-Kopplers der einzige Verbraucher ist. Der Strom durch die Opto-LED wird hauptsächlich von den Kondensatoren C6 und C7 bestimmt, die als Stromquelle wirken.

Der Optokoppler-Phototransistor liefert die Netz-Sinus-Halbwellen direkt an den Lade-Kondensator C10. Zusammen mit dem Lastwiderstand R7 entsteht so die Triggerspannung UTr, die wie bei den vorigen Versionen auch durch die 4 Gatter verarbeitet werden. Die ganze Anordnung ist einfach und funktioniert zuverlässig. Auch für andere Anwendungen, bei denen eine netzsynchrone Rippelspannung benötigt wird, ist eine solche Konfiguration zu empfehlen.

Einschaltstrom beim Ringkerntrafo, Trafo-Platine V9
2020 © Peter E. Burkhardt

Trafo-Platine V9 (24V-C-NT, 74HC132)

Version 9 der Ringkern-Einschaltverzögerung wurde so konzipiert, dass kein zusätzlicher Trafo erforderlich ist. Relais- und Trigger-Spannung liefert ein C-Netzteil. Dadurch liegt die gesamte Schaltung der Primärseite des Ringkerntrafos T1 auf Netzpotential. Es bestehen also erhöhte Anforderungen an die Isolierung und den Berührungsschutz.

Wesentliche Merkmale
Schaltungsbeschreibung

Der Leistungsteil ist unverändert und entspricht den Versionen V2 bis V6 (siehe dort).

C-Netzteil

Das C-Netzteil ist ähnlich dem C-Netzteil der Version 1 bzw. 2 (Näheres siehe dort) aufgebaut. Für den strombestimmenden Kondensator sind zwei X2-Kondensatoren in Reihe geschaltet, so dass sich eine hohe Sicherheit gegen Durchschlag ergibt. Außerdem stellen hier zwei in Reihe geschaltete 12V-Z-Dioden die 24V-Versorgungsspannung des Relais bereit. Damit ist eine etwas geringere thermische Belastung je Z-Diode gegeben. Eine weitere Z-Diode sorgt für die Betriebsspannung Ub1 des CMOS-Triggers.

Einschaltstrom beim Ringkerntrafo, Trafo-Platine V9
2020 © Peter E. Burkhardt
Triggerspannung UTr

Damit die Netz-Sinus-Halbwellen direkt für die Überwachung genutzt werden können, trennt Diode D5 den Lade-Kondensator C8 von der Greatz-Brücke. Die Widerstände R11 und R12 sowie Kondensator C10 sorgen für die Triggerspannung UTr, die wie bei den vorigen Versionen mittels der 4 CMOS-Gatter verarbeitet werden. Die ganze Anordnung ist einfach und funktioniert zuverlässig. Auch für andere Anwendungen, bei denen eine netzsynchrone Rippelspannung benötigt wird, ist eine solche Konfiguration zu empfehlen.

Diode 8 sorgt dafür, dass UTr nicht wesentlich größer als Ub1 (5 V) werden kann. An dieser Stelle ist eine Schottky-Diode wegen ihrer geringeren Durchlass-Spannung günstig.

Fazit

Diese Variante V9 mit einem Kondensator-Netzteil direkt an der 230V-Netzspannung spart zwar den sonst erforderlichen kleinen Trafo ein. Nachteil ist, dass die gesamte Schaltung auf Netzpotential liegt.

Hinweis

Es existiert noch eine weitere Version V8 der Trafo-Platine. Sie ist mit der AC/DC-Baugruppe unter "Labor-Netzgerät ENT5" beschrieben.

Labor-Netzgerät ENT5
2017 © Peter E. Burkhardt

Labor-Netzgerät ENT5

AC/DC-Baugruppe (V8)

Diese AC/DC-Baugruppe nach Version 8 ist eine verbesserte Schaltungsversion gegenüber der AC/DC-Baugruppe nach Version 3, die im ENT6 eingesetzt ist. Als Ringkerntrafo wird der gleiche 120-VA-Typ verwendet, der alle Haupt- und Hilfsspannungen für die zweifache Spannungsregelung 0...30 V bei maximal 2 A liefert.

Allgemeiner Aufbau, Eigenschaften

Die Baugruppe besteht aus 2 übereinander gestapelten Euro-Platinen. Die untere Trafo-Platine enthält den Ringkern-Trafo sowie Netzfilter und die stufenweise Netzeinschaltung nebst Steuerung. Die obere Platine ist für Gleichrichtung und Siebung zuständig. Sie enthält zusätzlich noch 4 galvanisch getrennte Regelschaltungen für die Hilfsspannungen.

Trafo-Platine V8 (24V-Trafo2-NT, 74HC132)

Version 8 der Ringkern-Einschaltverzögerung ist die finale Version aller bisher getesteten Schaltungsvarianten. Im Trafo-Netzteil zur Versorgung der Einschaltverzögerung wird ein Printtrafo hoher Qualität verwendet. Ein einfacher 4-fach-Gatter-Schaltkreis mit Triggereingängen sorgt für die Relais-Verzögerung und für die Retriggerbarkeit dieser Verzögerung.

Das Triggersignal für die Relais-Verzögerung wird mit zwei Dioden separat gewonnen. Dadurch ist eine Nachtriggerung der Verzögerungsschaltung möglich, die unabhängig vom Lade-Elko C8 wirkt. Schon bei weniger als 10 ms Netzausfall wird eine neue Verzögerung in Gang gesetzt, bis das Relais den Begrenzungswiderstand R3 überbrückt.

Das Leistungsteil enthält 3 parallel geschaltete Schließer über dem strombegrenzendem Widerstand R3, da beim eingesetzten Maluska-Relais entsprechend viele Kontakte verfügbar sind. Das 24V-Maluska-Relais ist vergossen, hat eine etwas größere Bauform und ist sehr robust. Es besitzt drei 10A-Wechsler für 230Vac.

Wesentliche Merkmale der finalen Version 8
Labor-Netzgerät ENT5, AC/DC-Baugruppe
2017 © Peter E. Burkhardt
Schaltungsbeschreibung
Trafo-Netzteil

Der Trafo T2 ist ein vergossener Printtrafo, der sich im Leerlauf (und in dieser Anwendung) unmerklich erwärmt. Die Ausgangsspannung reduziert sich nur um ca. 0,5 V, wenn das Relais anzieht, d.h. sie ist relativ stabil. Der Trafo stammt übrigens aus einem Industrie-Meßgerät und hat eine entsprechend hohe Qualität.

Die T2-Sicherung F4 wurde vorgesehen, da T2 offensichtlich keine interne thermische Sicherung besitzt. Für das Relais wird direkt die Spannung über dem Lade-Elko C8 benutzt, ohne weitere Siebung oder Stabilisierung.

Für die Dioden D1 bis D4 sind Schottky-Dioden vorteilhaft. Die Spannung +Ub für das Relais wird dann etwas höher und nähert sich damit der Nominalspannung von 24 V.

Die Betriebsspannung von 5 V (+Ub1) ist nur mit dem CMOS-Trigger-Gatter-IC 74HC132 belastet. Der Parallelregler TL431 ist für solche Fälle ideal. Er enthält bereits die nötige Referenzspannung (2,5 V) und einen Ausgangstreiber, der max. 100 mA verträgt. Der TL431 wirkt zusammen mit den Widerständen R12 und R13 wie eine hochgenaue Z-Diode mit dem Vorteil, dass die Z-Spannung genau mit R12-R13 einstellbar ist. Das Bild enthält die entsprechende Berechnungsformel. Wie jede Z-Diode benötigt die Anordnung einen Vorwiderstand (R11), an dem die überschüssige Versorgungsspannung abfallen kann.

Anmerkung

Die 5V-Betriebspannung ist nur aufgrund des 74HC132 nötig. Der Parallelregler TL431 könnte bei Verwendung eines Gatter-ICs mit bis 18 V Betriebsspannung (4000er Reihe) entfallen.

Trigger und Einschaltverzögerung mit dem Digital-IC 74HC132

Die Schaltung mit den 4 NAND-Gattern ist an Einfachheit kaum noch zu unterbieten. Natürlich eignen sich auch 4 andere beliebige CMOS-Negatoren, der eingesetzte Schaltkreis war gerade vorhanden. Hauptsache ist, die Gatter haben Trigger-Eingänge, da an zwei Stellen mit schleichender Spannung angesteuert wird.

Das erste Gatter IC1:1 tastet die Spannung UTr über dem Kondensator C10 ab und wechselt seinen Ausgang von H nach L, sobald die untere Triggerschwelle Un überschritten wird. Gatter 3 arbeitet mit seinem vorgeschalteten Netzwerk (R9, C9, R8, D9) als Monoflop und ist somit für die Einschaltverzögerung des Relais verantwortlich.

Die Rippelspannung von 100 Hz über dem Kondensator C10 ist gleichzeitig die Triggerspannung UTr für das erste Gatter und wird über die zwei Dioden D5 und D6 vom Trafo geliefert. Der Spannungsteiler R6-R7 sorgt einerseits für die richtigen Spannungsverhältnisse zwischen Normalbetrieb und Netzspannungsausfall, andererseits im Zusammenhang mit dem Wert von C10 für die richtige Zeitkonstante, damit auch wirklich schon nach weniger als 10 ms Netzausfall Gatter 1 getriggert wird.

Labor-Netzgerät ENT5, AC/DC-Baugruppe
2017 © Peter E. Burkhardt

Die Schottky-Diode D8 gegen +Ub1 sorgt dafür, dass das Triggersignal UTr an den Gatter-Eingängen nicht wesentlich größer als +Ub1 selbst werden kann. Notfalls kann auch eine normale 1N4148 eingesetzt werden.

Mit jedem L/H-Sprung am Ausgang des Gatters 2 (Pin 6), der durch die Triggerung des Gatters 1 verursacht wurde, beginnt die Aktivzeit des Monoflops mit Gatter 3. Sie ist mit R9 und C9 einstellbar und bestimmt die Verzögerungszeit, bis das Relais beim Einschalten des Geräts mit S1 seinen Kontakt K1.1 schließt und somit den Begrenzungswiderstand R3 überbrückt. Das ist dann der Normalbetrieb des Geräts.

D9 und R8 sorgen für eine kurze Wiederbereitschaftszeit. Das Nachtriggern erfolgt einfach durch Nachladen des Kondensators C9 über R9. Sobald eine Netzhalbwelle ausfällt (oder mehrere oder die Netzspannung dauernd), beginnt die Verzögerungszeit Tm neu und damit die Strombegrenzung mit Widerstand R3.

Gatter 4 dient der Impulsformung (bei anderer Schaltungsauslegung auch entbehrlich), Transistor Q1 als Treiber für das Relais K1.

Aufbau der Trafo-Platine

Auch bei dieser Version 8 wird eine Universal-Lochplatte verwendet. Die Verzögerungsschaltung benötigt mehr Platz als bei Version 3. Hilfstrafo T2 und das robuste Maluska-Relais sind größer. Außerdem ist eine dritte Sicherung hinzugekommen. Trotzdem passt noch alles auf die Standard-Platine 100x160. Der nötigen Abstand für die 230V-Leiterzüge wird auch hier durch Entfernen (Ausbohren) der Lötaugen-Kupferfläche erzielt. Beim Einbau der Baugruppe sollte eine zusätzliche Plastikabdeckung die zufällige Berührung mit dem 230V-Teil verhindern.

Fazit

Die finale Version 8 als Ergebnis vieler Tests (siehe auch "Varianten der Trafo-Einschaltung" weiter oben) ist entsprechend der vorhandenen Bauelementesituation die sicherste und damit die optimale Variante.

Labor-Netzgerät ENT5, AC/DC-Baugruppe
2017 © Peter E. Burkhardt

DC-Platine für V8

Regelschaltungen

Alle 4 Regelschaltungen sind gleich aufgebaut. Sie lassen sich unabhängig verwenden. Die Zusammenschaltung zu zwei massesymmetrischen Spannungen für die Regler-Opamps erfolgt erst auf der Regler-Platine. Dazu ist z.B. das Potential 0(9V)1 mit dem Potential +9V2 zu verbinden, um den Opamp-Massebezug zu erhalten. Das Potential +9V1 ergibt dann die positive Opamp-Betriebsspannung, das Potential 0(9V2) entsprechend die negative Opamp-Betriebsspannung.

Zum Einstellen der einzelnen Ausgangsspannungen ist bei jedem LM317-Regler der Widerstand Rx2 auf Lötstiften angeordnet. Somit sind keine störanfälligen Trimm-Potis nötig. Die C-Beschaltung entspricht den Empfehlungen im Datenblatt. Die Schutzdioden für den Adjust-Anschluss und über dem Regler sind eigentlich für die vorgesehene Anwendung der Baugruppe nicht nötig, sie schaden aber auch nicht.

Rohstromversorgung

Die zwei unabhängigen Haupt-Gleichrichterschaltungen hängen an je einer der Hauptwicklungen des Ringkerntrafos. Alle Dioden sind mit Kondensatoren überbrückt, um evtl. HF-Störungen zu unterdrücken. Der Lade-Elko von jeweils 10 mF ist für einen 2A-Ausgang reichlich dimensioniert. Allerdings steigt mit der Größe dieser Elkos der Einschaltstrom des Geräts. Die ohmsche Einschaltstrom-Begrenzung auf der Primärseite des Ringkerntrafos wirkt dem entgegen.

Die LEDs signalisieren nicht nur das Vorhandensein der Rohspannung, sie entladen auch den großen Elko nach dem Ausschalten, selbst wenn keine Last an der Baugruppe hängt.

Labor-Netzgerät ENT5, AC/DC-Baugruppe
2017 © Peter E. Burkhardt
Aufbau der DC-Platine

DC-Platine und Trafo-Platine haben gleiche Abmessungen und Befestigungsbohrungen für die 3mm-Abstandsbolzen. Die Gewindebolzen verbinden beide Platinen und dienen gleichzeitig der Befestigung der ganzen Baugruppe. Da der Ringkerntrafo schwer ist, wurden insgesamt 6 Bolzen vorgesehen.

Labor-Netzgerät ENT5, UI-Regler
2016 © Peter E. Burkhardt

Verschiedene UI-Regler

UI-Regler, Vers. OP07/OP07/LM336 (2x TIP120)

Schaltungsvariante (2x TIP120)
Labor-Netzgerät ENT5, UI-Regler
2016 © Peter E. Burkhardt

UI-Regler, Vers. OP07/LM324/LM336 (1)

Schaltungsvariante (1)
Labor-Netzgerät ENT5, UI-Regler
2016 © Peter E. Burkhardt
Aufbau der Regler-Platine (1)
Labor-Netzgerät ENT5, UI-Regler
2017 © Peter E. Burkhardt

UI-Regler, Vers. OP07/LM324/LM336 (2)

Schaltungsvariante (2)
Labor-Netzgerät ENT5, UI-Regler
2017 © Peter E. Burkhardt
Aufbau der Regler-Platine (2)
Labor-Netzgerät ENT5, UI-Regler
2017 © Peter E. Burkhardt

UI-Regler, Vers. OP07/NE5534/LM324/AD584 (4)

Schaltungsvariante (4)
Labor-Netzgerät ENT5, UI-Regler
2017 © Peter E. Burkhardt
Aufbau der Regler-Platine (4)
Labor-Netzgerät ENT5, Zusatztrafo
2016 © Peter E. Burkhardt

Zusatztrafo 12V/30VA (Ringkerntrafo)

Labor-Netzgerät ENT6
2017 © Peter E. Burkhardt

Labor-Netzgerät ENT6 zum Testen

Allgemeines zum Test-Netzgerät ENT6

Dieses Netzgerät ist nur ein Provisorium und dient zum Testen verschiedener Netzbaugruppen. Auf die Mechanik wurde weniger Wert gelegt. Das Netzgerät ist offen und kann nach oben und hinten erweitert werden. Die Frontplatte ist aus gelochtem Leiterplattenmaterial zusammengesetzt. Es sind Ausschnitte für maximal 4 große 200mV-Panels und 2 weitere kleinere 33V-Panels vorhanden. Da jedes Panel eine eigene galvanisch getrennte Stromversorgung benötigt, wurde eine Platine mit 6 kleinen Trafos gefertigt, die 6 geregelte 9V-Spannungen liefert.

Zur Einstellung von Strom und Spannung sind insgesamt 4 Potis vorhanden. Zwei Kippschalter dienen zum Abschalten der Netzteil-Spannungen kurz vor den Ausgangsbuchsen.

Zusätzlich zu den 4mm-Buchsen ist eine Sub-D-Buchsenleiste beschaltet, über die alle Ausgangs­spannungen kompatibel zum Experimentierboard entnommen werden können (1mm-Stifte).

Über Sub-D-Buchsenleiste und 4mm-Buchsen sind auch die hochauflösenden 33V-Panels erreichbar, so dass die Panels bei Versuchsaufbauten als Spannungsmesser dienen können. Die Umschaltung Spannungsmessung intern/extern erfolgt ebenfalls mit Kippschalter.

Die einzelnen Baugruppen und Schaltungsteile sind im Folgenden beschrieben. Natürlich werden immer wieder Änderungen vorgenommen. Die Beschreibung stellt den jeweils aktuellen Stand dar.

Labor-Netzgerät ENT6, Panelversorgung
2017 © Peter E. Burkhardt

Panelversorgung und Panels

Schaltung der Panel-Platine

Die Panel-Platine ist mit 6 identischen 1,5VA-Trafos bestückt, die jeweils 11 Vac (ohne Last) liefern. Die 6 Regelschaltungen sind völlig gleich aufgebaut und nach altem Muster mit Transistoren realisiert. Die Verwendung gleicher Widerstände hat Vorteile bei Materialbeschaffung und Bestückung.

Labor-Netzgerät ENT6, Panelversorgung
2017 © Peter E. Burkhardt
Aufbau der Panel-Platine

Die Platine im Standardmaß 100x160 ist nicht ganz voll. Der Platz könnte für eine Lüfterregelung genutzt werden.

Die Verdrahtung der 230V-Seite wurde aus Sicherheitsgründen mit isoliertem 250V-Schaltdraht durchgeführt.

Labor-Netzgerät ENT6, AC/DC-Baugruppe
2017 © Peter E. Burkhardt

AC/DC-Baugruppe (Ringkerntrafo)

Diese Baugruppe mit Ringkerntrafo und Gleichrichter wurde als Rohstromversorgung für ein Labor-Doppel-Netzgerät schon in 2016 entwickelt und gebaut. Der Trafo liefert alle Haupt- und Hilfsspannungen für die zweifache Spannungsregelung 0...30 V bei maximal 2 A.

Allgemeiner Aufbau, Eigenschaften

Die Baugruppe besteht aus 2 übereinander gestapelten Euro-Platinen. Die untere Trafo-Platine enthält den Ringkern-Trafo sowie Netzfilter und die stufenweise Netzeinschaltung nebst Steuerung. Die obere Platine ist für Gleichrichtung und Siebung zuständig. Sie enthält zusätzlich noch 4 Regelschaltungen für die Hilfsspannungen.

Eigenschaften
Ansicht der AC/DC-Baugruppe
Labor-Netzgerät ENT6, AC/DC-Baugruppe
2017 © Peter E. Burkhardt

Trafo-Platine

Eigenschaften
Schaltungsbeschreibung
Trigger und Einschaltverzögerung

Beim Einschalten mit Schalter S1 wird über den Widerstand R9 der Kondensator C9 aufgeladen. Die Spannung über C9 ist Eingangsspannung für den Trigger (Q1, Q2). Der Trigger sorgt für eine definierte Schaltschwelle zum Einschalten des Relais über den Treiber mit Q3.

Diode D8 sorgt dafür, dass beim Ausschalten der Kondensator C9 sofort, d.h. nicht erst über R9, entladen wird. Dadurch ist die Schaltung schneller wieder einsatzbereit. Es könnte ja sein, dass kurz hintereinander aus- und wieder eingeschaltet wird. Ohne D8 würde C9 noch teilweise geladen sein und das Relais würde sofort anziehen. Das bedeutet aber, der vom Ringkerntrafo verursachte Einschaltstromstoß würde nicht durch Widerstand R3 begrenzt werden.

R9 und C9 bestimmen die Einschaltverzögerung. In der Tabelle (siehe Bild) sind einige gemessene Werte eingetragen. Praktisch wurden 3x 1 µF eingelötet, so dass sich etwa 200 ms Verzögerungszeit ergeben.

Nachteil durch den Lade-Elko C8

Die C8-Ladung (Betriebsspannung 24 V) baut sich beim Ausschalten mit S1 nur zeitverzögert ab. Das Relais bleibt also noch kurze Zeit angezogen. Wird nun sofort wieder mit Schalter S1 eingeschaltet, wirkt keine Strombegrenzung, da ja R3 noch mit Kontakt K1.1 überbrückt ist. Bei Ausfall einzelner Netzperioden ist ebenfalls kein Schutz vorhanden, da K1 angezogen bleibt. Allerdings ergab sich im praktischen Betrieb kein einziger Sicherungsfall.

Labor-Netzgerät ENT6, AC/DC-Baugruppe
2017 © Peter E. Burkhardt
Aufbau der Trafo-Platine

Beim Entwurf sind unbedingt die auf der Netzseite vorgeschriebenen größeren Sicherheitsabstände zu beachten. Wird eine Universal-Lochplatte verwendet (wie hier), kann man den nötigen Abstand für die Leiterzüge durch Entfernen (Ausbohren) der Lötaugen-Kupferfläche realisieren.

Labor-Netzgerät ENT6, AC/DC-Baugruppe
2017 © Peter E. Burkhardt

DC-Platine

Die DC-Platine trägt die zwei Haupt-Brückengleichrichter mit Lade-Elko sowie 4 massesymmetrische Regelschaltungen mit je einem 9V-Ausgang.

Regelschaltungen

Jeweils 2 Hilfswicklungen des Trafos stellen über nur 4 Dioden die zwei massesymmetrischen Spannungen für die Opamps der Regler-Platine zur Verfügung. Die Wicklungen müssen bezüglich Phasenlage in Reihe geschaltet sein, damit diese Art der Zusammenschaltung auch funktioniert. Ist eine der Wicklungen parallel zur anderen geschaltet, ergeben sich nicht die gewünschten Rohspannungen für die Regler-ICs.

Zum Einstellen der Ausgangsspannung ist bei jedem Regler der Widerstand Rx2 auf Lötstiften angeordnet. Somit sind keine störanfälligen Trimm-Potis nötig. Die C-Beschaltung entspricht den Empfehlungen im Datenblatt. Die Schutzdioden für den Adjust-Anschluss und über dem Regler sind eigentlich für die vorgesehene Anwendung der Baugruppe nicht nötig, sie schaden aber auch nicht.

Rohstromversorgung

Die zwei unabhängigen Gleichrichterschaltungen hängen an je einer der Hauptwicklungen des Ringkerntrafos. Alle Dioden sind mit Kondensatoren überbrückt, um evtl. HF-Störungen zu unterdrücken. Der Lade-Elko von jeweils 10 mF ist zwar für einen 2A-Ausgang überdimensioniert, die Größe schadet aber auch nicht. Allerdings steigt mit der Größe dieser Elkos der Einschaltstrom des Geräts. Die ohmsche Einschaltstrom-Begrenzung auf der Primärseite des Ringkerntrafos wirkt dem entgegen.

Die LEDs signalisieren nicht nur das Vorhandensein der Rohspannung, sie entladen auch den großen Elko nach dem Ausschalten, selbst wenn keine Last an der Baugruppe hängt.

Labor-Netzgerät ENT6, AC/DC-Baugruppe
2017 © Peter E. Burkhardt
Aufbau der DC-Platine

DC-Platine und Trafo-Platine haben gleiche Abmessungen und Befestigungsbohrungen für die 3mm-Abstandsbolzen. Die Gewindebolzen verbinden beide Platinen und dienen gleichzeitig der Befestigung der ganzen Baugruppe. Da der Ringkerntrafo schwer ist, wurden die Bolzen symmetrisch zum Trafo angeordnet.

Labor-Netzgerät ENT6, UI-Regler
2017 © Peter E. Burkhardt

UI-Regler, Vers. OP07/LM324/AD584 (3)

Bei Labor-Netzteilen ist die Spannungseinstellung ab Null Volt wünschenswert und normalerweise auch kein Problem. Die hinreichend schnelle Stromregelung ist dagegen nur bei sorgfältiger Auswahl und Dimensionierung der Schaltung realisierbar. Vor allem auch bei kleinem Strom sollen Strombegrenzung und -regelung noch einwandfrei funktionieren.

Wichtig ist auch der genau definierte Übergang von der Spannungsregelung (CV, Control Voltage) zur Stromregelung (CC, Constant Current). Opamps haben die nötige Verstärkung, damit der Übergangsbereich möglichst klein ist. Zusätzlich sollte der eingestellte CC-Strom-Sollwert gut ablesbar sein. Im Folgenden wird dazu ein zusätzliches Panel verwendet. Zusammen mit dem Strom-Istwert-Panel hat man so die beste Kontrolle im CC-Betrieb.

Prinzip der UI-Regelung

Zwei Opamps steuern ein normales Transistor-Stellglied (npn-Längstransistor) so, dass je nach Sollwertvorgabe und Lastsituation entweder die Spannung (CV) oder der Strom (CC) am Lastwiderstand konstant gehalten wird.

Eigenschaften
Laststromkreis

Der Haupt- oder auch Laststromkreis ist im Bild etwas dicker gezeichnet. An Klemme +30V1 sind für 30 V Ausgangsspannung (+Ua) mindestens 34 V nötig. In der realisierten Schaltung wird dieser Wert aufgrund des verwendeten Trafos nicht ganz erreicht, so dass +Ua auf ca. 28,5 V festgelegt wurde. Die Roh-Spannung an Klemme +30V1 muss wenigstens 3 V über der Ausgangsspannung +Ua sein, und das bis zur Unterkante der Ladeelko-Rippelspannung, bei gleichzeitig 10 % Netz-Unterspannung, unter Berücksichtigung des Trafo-Innenwiderstands und das alles beim maximalem Ausgangsstrom von 2 A.

Labor-Netzgerät ENT6, UI-Regler
2017 © Peter E. Burkhardt

Die Masseleitung 0(30V1) führt vom Lade-C der Rohstromquelle (im Bild nicht gezeichnet) durchgängig bis zum Minus-Anschluss 0(30V1) der Ausgangsspannung +Ua. Die für den CC-Betrieb nötige Stromistwert-Erfassung erfolgt wie üblich über einen Shunt (Widerstand) und ist in der Plus-Leitung nach dem Transisor-Längsregler (TIP) angeordnet.

Steuerung des Längsreglers

Zur Steuerung des Längsreglers (3 parallel geschaltete Darlington-Transistoren TIP120) liefert Stromquelle SQ1 einen Konstantstrom von 2 mA. Dieser wird über Diode D3 (CV) bzw. D4 (CC) soweit reduziert, dass sich der für den Längsregler nötige Steuerstrom ergibt. Dieser Basisstrom Ib ist abhängig vom eingestellten Spannungs-Sollwert (VR1) bzw. Strom-Sollwert (VR2) und vom Lastwiderstand an +Ua.

Referenz der Steuerelektronik

Damit die Opamps nicht über bzw. unter den Wert der veränderlichen Ausgangsspannung +Ua ausgesteuert werden müssen, ist ihr Referenzpunkt nicht die Minusleitung der Ausgangsspannung, sondern die Plusleitung +Ua. Das bedeutet, die Masse (GND) der Regelung ist mit +Ua verbunden. Dadurch müssen die Opamps nur die Spannungsdifferenz zwischen Basis des Stellglieds und der Ausgangsbuchse +Ua aussteuern können. Das sind in der Regel weniger als 2 V.

In diesem Zusammenhang ergibt sich auch, dass die Opamp-Spannungsversorgung mit +/-9 V mehr als ausreichend ist. Der Bezugspunkt (Masse) dieser +/-9 V liegt ebenfalls auf GND. Die Opamp-Spannungsversorgung für alle Opamps erfolgt potentialfrei aus einer eigenen Trafowicklung unabhängig vom Laststromkreis.

U-Regelkreis (CV)

Der Spannungs-Regelkreis besteht aus Sollwert Usoll (mit Bezug auf den Referenzwert Uref), dem Sollwert-Verstärker IC2 (der eigentliche Regelverstärker), aus dem Stellglied TIP und dem Istwert Uist der zu regelnden Spannung +Ua. Die Rückführung des gegenüber GND negativen Istwerts Uist auf den Summierpunkt des Regelverstärkers (nichtinvertierender Eingang des Opamps IC2, Pin 3) wirkt dem positiven Sollwert (bereitgestellt über R2) entgegen.

Da der Regelverstärker den Summierpunkt Pin 3 auf GND hält (virtueller Nullpunkt), ergibt sich in Abhängigkeit der Widerstände R2 und R3 die Größe der Ausgangsspannung +Ua. Die Formeln im Kasten (siehe Bild) zeigen den Zusammenhang. Für 30 V Ausgangsspannung muss R3 den zwölf-fachen Wert von R2 haben, da Uref konstant 2,5 V ist. Widerstand R4 berechnet sich aus der Parallelschaltung von R2 und R3 und kompensiert den temperaturabhängigen Offset-Strom des Opamps.

Der Shunt Rs zur Gewinnung des Stromistwerts liegt innerhalb der U-Regelschleife, so dass der Wert des Spannungsabfalls über Rs ausgeregelt wird und deshalb keine Rolle spielt.

Der Sollwert Usoll wird mit dem 10-fach-Wendel-Poti eingestellt. Eigentlich währe der Opamp-Spannungsfolger IC1 nicht erforderlich, denn der Eingang des folgenden Regelverstärkers IC2 ist sehr hochohmig und würde den durch VR1 gebildeten Spannungsteiler nicht belasten. Da aber am VR1-Schleifer andere recht niederohmige Messungen vorgenommen werden sollten, wurde IC1 vorgesehen, um einen niederohmigen Usoll-Ausgang (IC1 Pin 6) zur Verfügung zu haben.

I-Regelkreis (CC)

Der Strom-Regelkreis besteht aus dem Sollwert Isoll (mit Bezug auf den Referenzwert Uref), dem Sollwert-Verstärker IC3 (der eigentliche Regelverstärker), aus dem Stellglied TIP und dem Istwert Iist des zu regelnden Stroms +Ia. Die Rückführung des gegenüber GND positiven Istwerts auf den invertierenden Eingang des Regelverstärkers (Opamp IC3 Pin 2) wirkt dem positiven Sollwert Isoll entgegen.

Der I-Regelverstärker IC3 ist als Differenzverstärker geschaltet. Er regelt seine Ausgangsspannung und damit über das Stellglied TIP den Strom durch den Shunt Rs so, dass sich zwischen den Pins 2 und 3 nahezu Null ergibt. Das bedeutet, jeder Spannungsabfall über Rs von 0 bis 200 mV entspricht genau dem mit Poti VR2 eingestellten I-Sollwert von 0 bis 200 mV.

Damit 200 mV beim Maximalstrom von 2 A über Rs abfallen, muss Rs den Wert 0,1 Ohm haben. Da sich ein so niedriger Widerstand mit Bastlermitteln nur schwierig hinreichend genau herstellen (oder beschaffen) lässt, wurden 10 Widerstände zu je 1 Ohm parallel geschaltet. Der Wert von 200 mV wurde gewählt, da auch die Strom-Panels eine Empfindlichkeit von 200 mV haben. Der Abgleich für den Maximalstrom erfolgt mit Trimm-R VR3.

Labor-Netzgerät ENT6, UI-Regler
2017 © Peter E. Burkhardt
Panel-Anzeige

Die Anzeige des japanischen U-Panels (Typ nicht bekannt) für die Ausgangsspannung +Ua ist sehr genau und bietet mit 33 V den passenden Messbereich.

Für die Stromregelung hat es sich als sehr vorteilhaft erwiesen, für Soll- und Istwert zwei separate Strom-Panels vorzusehen. Wird ein I-Sollwert eingestellt, z.B. 100,0 mA, bleibt diese Anzeige auf dem Sollwert-Panel immer sichtbar. Im CV-Betrieb wird dann der Ausgangsstrom +Ia angezeigt, der vom aktuellen Lastwiderstand RL abhängt und normalerweise geringer als 100 mA ist. Erreicht der Ausgangsstrom die 100 mA, bleibt er konstant und wird nicht größer, da jetzt der Stromregler wirksam ist (CC-Betrieb). Die Spannung dagegen sinkt soweit ab, dass gerade noch die 100 mA fließen können.

Mit den beiden I-Panels hat man also die volle Kontrolle über die aktuell wirksame Betriebsart, nämlich CV-Betrieb oder CC-Betrieb. Zusätzlich zeigt je eine LED die Betriebsart an (LED CV, LED CC). Die LEDs werden vom jeweiligen Regelverstärker über einen zusätzlichen als Komparator geschalteten Opamp angesteuert.

Einfluss der Shuntströme und seine Korrektur

Im Shunt Rs fließt nicht nur der eigentlich wissenswerte Ausgangsstrom +Ia. Das bedeutet, der gemessene Strom entspricht nicht genau dem Ausgangsstrom. Die Fehlerströme sind aber teilweise sehr gering und wirken sich bei einer Panel-Auflösung von 1 mA nicht sichtbar aus, oder sie können mit zusätzlichem Schaltungsaufwand kompensiert werden.

Der Basisstrom Ib

Sofort fällt auf, dass der für die Transistoren TIP120 nötige Basisstrom Ib (im Bild rot) zusätzlich durch Rs fließt, dann aber nicht durch den Lastwiderstand RL, sondern nach GND. Ib vergrößert also die +Ia-Anzeige unzulässigerweise. Nachteilig sind in diesem Falle der wirksame Basiswiderstand 5 kOhm von der Basis zum Emitter des TIP120 (siehe auch detaillierter Stromlaufplan der Regelschaltungen weiter unten). Da 3 TIP120 parallel geschaltet sind, ist der wirksame Eingangswiderstand und damit der Fehlerstrom noch größer. Den zur Durchsteuerung der Leisungstransistoren nötigen Basisstrom kann man bei einer garantierten Stromverstärkung von 2000 nahezu vernachlässigen.

Die Ströme Isq2 und Isq3

Einen größeren Fehleranteil würde Stromquelle SQ2 verursachen. SQ2 wurde vorgesehen, damit die TIP-Regeltransistoren auch bei einer eingestellten Ausgangsspannung +Ua von Null Volt und ohne Last RL bereits ein wenig durchsteuern. Dadurch erfolgt schon ab Null Volt eine exakte Regelung. Der Strom Isq2 fließt ebenfalls zusätzlich durch den Shunt nach GND und verursacht einen zusätzlichen Anzeigefehler. Zur Kompensation ist Stromquelle SQ3 eingebaut, die einen gleich großen, aber entgegen gesetzten Strom Isq3 liefert und somit den Strom Isq2 kompensiert.

Der Steuerstrom der Ua-Istwerterfassung

Auch die Istwerterfassung der Ausgangsspannung +Ua hat einen bestimmten Eingangswiderstand und benötigt somit einen bestimmten Steuerstrom. Da im ausgeregelten Zustand der Spannungsregel-Opamp IC2 an seinem nichtinvertierenden Eingang (Pin 3) GND-Potential hat, bestimmt Widerstand R3 den Eingangswiderstand und damit den benötigten Steuerstrom Ir3. Dieser Ir3 beträgt bei 30 V Ausgangsspannung 0,15 mA und liegt damit immer noch weit unterhalb der Auflösungsgrenze des Strompanels von 1 mA. Das heißt, der verursachte Fehler ist noch tolerierbar. Je höher R2 gewählt wird, desto kleiner ist der Anzeigefehler.

Der Steuerstrom der Ia-Istwerterfassung

Auch für die Stromregelung wird ein Steuerstrom Ir8 benötigt. Dieser Strom wird von der Spannung über dem Shunt (max. 0,2 V) und von R8 bestimmt, da die Eingänge des Stromregel-Opamp IC3 im ausgeregeltem Zustand auf GND-Potential liegen. Der Steuerstrom ist also maximal nur 0,02 mA groß und kann bezüglich Anzeigegenauigkeit des Strompanels vernachlässigt werden.

Schutz vor Stromspitzen am Ausgang +Ua

Damit keine unzulässig hohen Stromspitzen in der Ausgangslast auftreten, wurde Transistor Q1 vorgesehen. Q1 umgeht praktisch den Stromregel-Opamp IC3, der langsamer als ein einzelner Transistor ist. Zusätzlich wird die Spannung an der TIP-Basis durch die Dioden D6 bis D10 auf ca. 3,5 V begrenzt. Die Schutzdioden D1 und D2 am Spannungsregler-Opamp IC2 wären beim OP07 nicht nötig, da dieser Opamp bereits intern über Eingangsdioden verfügt. Sollte aber ein anderer Opamp-Typ verwendet werden, verhindern die Dioden Spannungsspitzen, die vom Ausgang +Ua eingeschleppt werden könnten.

Labor-Netzgerät ENT6, UI-Regler
2017 © Peter E. Burkhardt

Schaltung und Aufbau der Regler-Platine

Die Platine trägt 2 gleiche UI-Regelschaltungen, und zwar für Kanal A und für Kanal B. Im Folgenden beschränke ich mich mit der Schaltungsbeschreibung auf Kanal A. Es wurden verschiedene Varianten getestet, die sich in der BE-Bestückung unterscheiden. Die verwendete Variante (3) enthält

Schaltung UI-Regler A

Neben der Regelschaltung enthält das folgende Bild auch die Außenbeschaltung (ohne Spannungs­versorgung).

Labor-Netzgerät ENT6, UI-Regler
2017 © Peter E. Burkhardt
Schaltung UI-Regler B
Labor-Netzgerät ENT6, UI-Regler
2017 © Peter E. Burkhardt
Aufbau der Regler-Platine

Das folgende Layout berücksichtigt sowohl den Einsatz eines Opamp NE45534 anstelle des OP07 als auch die Elemente für den Offset-Abgleich und für die etwas unterschiedliche externe Frequenzkompensation der Opamps.

Die Bestückung erfolgte mit dem OP07A, der für eine maximale Offset-Spannung von 25 µV spezifiziert ist. Der Offset-Abgleich ist deshalb nicht erforderlich.

Labor-Netzgerät ENT6, UI-Regler
2017 © Peter E. Burkhardt

Beschreibung der UI-Regelung, Kanal A

Wesentliche Funktionsmerkmale wurden bereits weiter oben bei der Beschreibung des Prinzip-Schaltplans erläutert. Im Folgenden werden darüber hinaus gehende Infos gegeben, um die Schaltungstechnik der einzelnen Funktionsgruppen zu verdeutlichen.

Damit trotz der umfangreichen Schaltung der funktionelle Überblick nicht verloren geht, wurden einige Funktionsgruppen nur symbolhaft gezeichnet. Das betrifft die Stromquellen (SQ1, SQ2, SQ3), die Referenzspannungserzeugung (UREF), der Transistor-Längsregler (TIP) und die Anzeige der Betriebsart (CV/CC). Die detaillierte Schaltung dieser Funktionsgruppen ist im unteren Teil des Gesamt-Stromlaufplans dargestellt.

Spannungsversorgung

UI-Regelung, Laststrom und Panel-Anzeige benötigen folgende Spannungen:

Opamp-Betriebsspannungen

Die Opamps benötigen eigentlich nur +/-5 V Betriebsspannung, werden hier aber mit +/-9 V versorgt. Das ist unabhängig von der konzipierten Ausgangsspannung, da U- und I-Regler auf die positive Ausgangsspannung +Ua bezogen sind. Das heißt, der +Ua-Ausgang liegt auf GND. Durch diese Methode muss aber die Opamp-Spannungsversorgung potentialfrei von der Rohspannungsversorgung sein.

Wie üblich ist die Opamp-Betriebsspannung direkt an den ICs abgeblockt. 100 nF haben sich als universeller Wert bewährt. Es sollten aber Keramik-Typen sein (X7R oder X5R, keinesfalls Z5U oder Y5V). Das gilt übrigens für alle 100nF-Cs der Schaltung, die zum Abblocken dienen.

Referenzspannung

Für den U-Sollwert und den I-Sollwert wird eine stabile GND-bezogene Referenzspannung Uref benötigt. Uref = 2,5 V wird aus der positiven Opamp-Versorgung +9 V gewonnen. Verwendung findet die Präzisions-Spannungsquelle AD584 (Funktionsgruppe UREF), die langzeitstabil ist und einen sehr geringen Temperaturgang hat. Durch die gute Vorstabilisierung der Opamp-Versorgung mit Fest-U-Reglern ist kein Einfluss der AD584-Versorgung auf die erzeugte Referenzspannung messbar.

Natürlich haben die Widerstände zur Bereitstellung des U-Sollwerts bzw. des I-Sollwerts eine Temperaturabhängigkeit, die größer ist als der Temperaturgang des AD584. Das betrifft die 10-Gang-Drahtpotis VR1 und VR2 sowie die Widerstände R6 und das Einstell-Poti VR3. Wo immer möglich sollten Metallschicht-Rs mit niedrigem Temperaturgang verwendet werden. Bei den Drahtpotis ist die Auswahl begrenzt. Einstell-Potis sollten möglichst ganz vermieden werden. Den ermittelten Wert von VR3 sollte man dann durch einen Metallschicht-R ersetzen.

Rohspannungsversorgung

Über Anschluss +30V1 wird die Rohspannung dem Transistor-Stellglied TIP zugeführt. Sie kommt direkt vom Lade-C der Greatzbrücke der AC-DC-Baugruppe. Der Laststrom fließt über das Stellglied TIP, den Shunt Rs, Schalter S1, durch den extern angeschlossenen Lastwiderstand, dann wieder über S1 und schließlich zurück zur AC-DC-Baugruppe. Das Null-Potential ist mit 0(30V1) bezeichnet und bildet den Minus-Anschluss der Greatzbrücke und des Lade-Cs.

Panel-Versorgung

Alle Digital-Panels benötigen eine potentialgetrennte Spannungsversorgung, die hier +9 V beträgt, bezogen auf den jeweiligen COM-Anschluss des Panels. Da insgesamt 6 Panels verbaut sind, müssen auch 6 separate Spannungen bereitgestellt werden.

Es gibt zwar Lösungen, alle Spannungen aus einer einzigen DC-Spannung zu gewinnen. Diese muss zerhackt, mehrfach mittels C potentialgetrennt und schließlich wieder gleichgerichtet und stabilisiert werden. Außerdem ist durch den nötigen Rechteckgenerator nicht auszuschließen, dass hochfrequente Störungen auf die Regelung Einfluss nehmen.

Da viele kleine Trafos (mit sehr günstigem Preis) zur Verfügung standen, wurde die Potentialtrennung herkömmlich realisiert. Die Panel-Platine liefert alle nötigen Spannungen.

Labor-Netzgerät ENT6, Verdrahtung
2016-04 © Peter E. Burkhardt

Verdrahtung

Verdrahtung der UI-Regler A und B

Labor-Netzgerät ENT6
2016-04 © Peter E. Burkhardt

Verdrahtung Systemstecker X3

 

© Peter E. Burkhardt