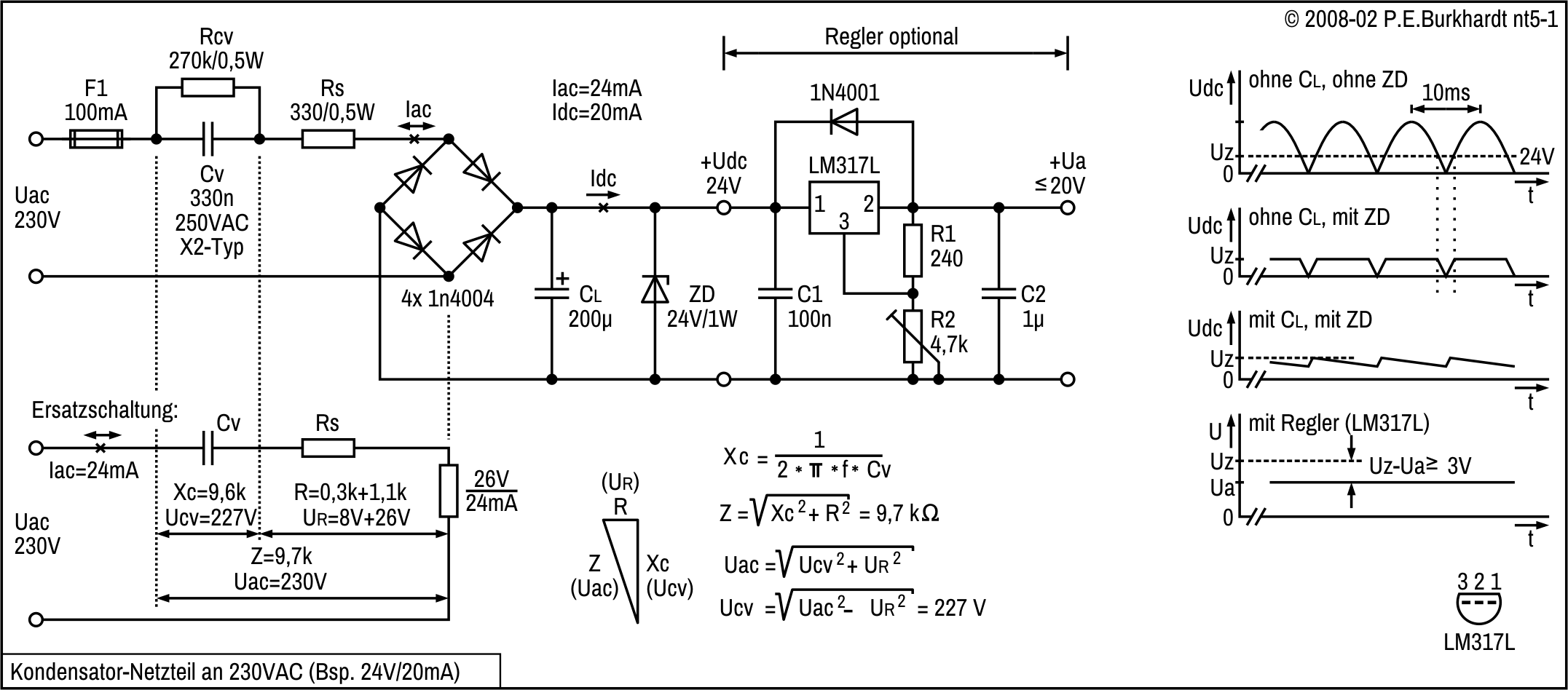
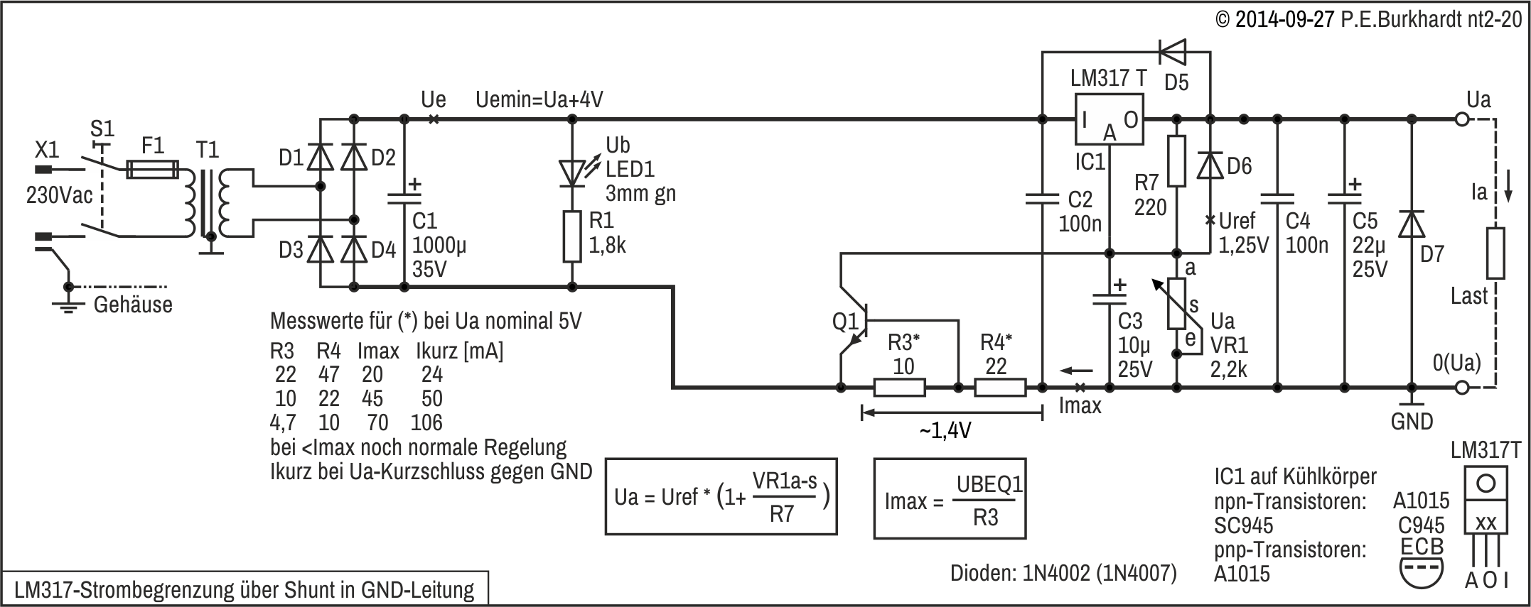
Elektronik: 555 SV1 SV2 LED NF HF AA Remote ADU/DAU Digital Messtechnik Alarm Kfz Diverses Tipps BE
Stromversorgung SV1: Netzteile, Batterietechnik
2009-2020 © Peter E. Burkhardt
Stromversorgung (SV1)
78 MB 

Netzteile mit dem 723

723-Grundlagen

Innenschaltung des µA723

Prinzip der Regelschaltungen

723 für 2 bis 7 V, Grundschaltung/Berechnung

723 für 7 bis 30 V, Grundschaltung/Berechnung

723-Netzteile mit U-Regelung ab Null

Prinzip der 723-Regelung ab Null

723-Testschaltung

Netzteil 0-20V/1A mit 2x 723

Netzteil 0-20V/1A mit 723 und 741

Netzteil 0-20V/1A mit 723/741 und UI-Panels

Diverse Netzteile

Netzteil 1,5V für MP3-Player

Netzteil 12V für DVD-Player

Netzteil 8,2V/20mA an 12V

Netzteile 14V mit Schutzabschaltung

14V-Netzteil 40 mA

14V-Netzteil 200 mA

Netzteil 5V/1A mit MOSFET

Festspannungsregler-NT mit Strombegrenzung

Steckbrett-Baugruppe von 10V auf 5V

Batterie-Netzteil für die PowerShot SX130

Netzteil 3,15V mit dem B865 (TAA865A)

Netzteil 3,15V mit dem LM258

Netzteil 3,15V mit CMOS-Längsregler (1)

Netzteil 3,15V mit CMOS-Längsregler (2)

Netzteil 3,15V mit CMOS-Längsregler (3)

Netzteil für Opamp-Versorgung

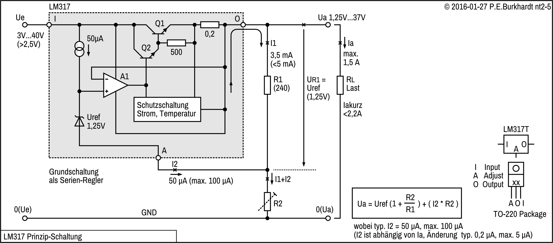
Netzteile mit dem LM317

LM317-Grundlagen

Grundschaltung zur Spannungsregelung

Ua-Berechnungsbeispiel

LM317-Ausgangsspannung ab Null Volt

LM317-Netzteile

DMM-Netzteile (Batterie-Ersatz)

Netzteil für DMM FINEST 183 Multimeter
Netzteil für DMM Protek 506
Netzteil für DMM TMMH-930

317-Strombegrenzung (CL)

CL mit AUS, GND-Dioden, Plus-R
CL mit AUS, GND-Dioden, Plus-R, 30V/1A
CL mit AUS, Hilfs-U, Plus-R
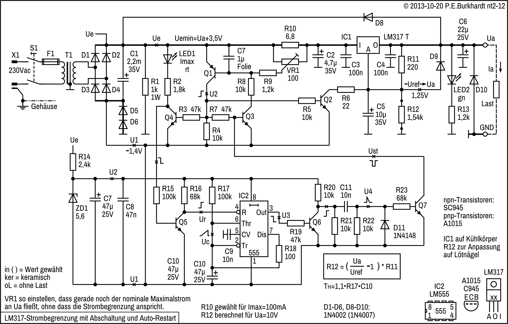
CL mit AUS/Auto-Restart, GND-Dioden, Plus-R
CL mit GND-R
CL mit GND-R, CL-LED
CL mit Hilfs-U, GND-R
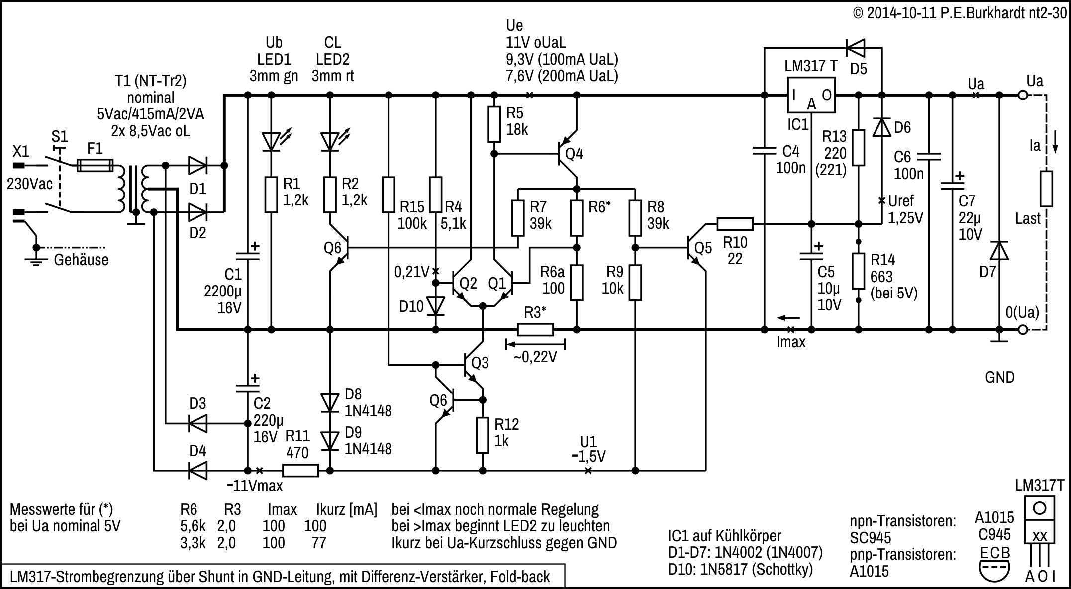
CL mit Hilfs-U, GND-R, Fold-Back
CL mit Hilfs-U, GND-R, Differenz-Verstärker
CL mit Hilfs-U, GND-R, Opamp
CL mit Hilfs-U, GND-R, Opamp, 30V/1A

5V-U/I-Regler (2x LM385)

5V-U/I-Regler (1x LM385)

20V-U/I-Regler (Var. 1)

 

723-Netzteile: 723-Grundlagen
2013-10 © Peter E. Burkhardt

Netzteile mit dem 723

723-Grundlagen

Der Spannungsregler 723 war einer der ersten integrierten Spannungsregler mit interner Referenz­spannung, entwickelt und auf den Markt gebracht von Fairchild Semiconductor. Er wurde dann von vielen Herstellern produziert, sowohl im runden 10-poligen TO-100-Gehäuse, als auch im DIL14-Gehäuse.

Typenbezeichnungen (Original und Pin-kompatible, Auswahl)
Typ       TO-100   DIL14
LAS-723   B
LAS1000   x
LAS1100   x
LM723     CH       CN
L0123     L1       CN
L123      CT/T1/T2 B1/CB
L146      CT       CB	 
MAA723    H
MC1466             L
MC1566             L
MC1723 	  G/CG     L/CL/CP
MIC723-1  x
MIC723-5  x
NE550     K/L      A/F/N-14
RC723     T        D/DB
SFC2723   M/C      EC/EM
SG723     T/CT     D/CD/CN
SG1532    T        D
SG2532    T        D
SG3532    T        D
SN72723   L        J
TDB0723   x        A
TDC0723   x
Typ       TO-100           DIL14
µA723 	  CL/HC/HM/L/ML    A/CA/CF/CJ/CN/DC/DM/F/MJ/PC
AM723     x                x
CA723     CTC              CE
Eigenschaften und typische Werte

Weitere Eigenschaften siehe typenbezogene Datenblätter.

Blockschaltung
723-Netzteile: 723-Grundlagen
2013-10 © Peter E. Burkhardt

Innenschaltung des µA723

Anhand der folgenden Innenschaltung von Fairchild sei die prinzipielle Wirkungsweise beschrieben. Neuere 723-Schaltpläne sehen wesentlich komplizierter aus (mehr Transistoren). Ursache ist vermutlich ein moderneres Chip-Design mit weniger Widerständen.

Beschreibung der Innenschaltung

Die Transistoren Q1 und Q2 mit R1, R2 und D1 bilden das Biasing-Netzwerk für die 3 Stromquellen mit Q3, Q7 und Q8. Transistor Q1 ist ein N-Channel-FET und damit kompatibel mit der Fertigungstechnologie der restlichen Transistorschaltung. Durch die Verwendung eines FETs wird der Strom durch Z-Diode D1 sehr konstant gehalten, und er ist unabhängig von der Betriebsspannung Vs. Über D1 steht also eine konstante Referenz-Spannung für die Stromquellen Q3, Q7 und Q8 zur Verfügung.

Die relativ hochohmige D1-Referenz wird mit dem Darlington-Paar Q4-Q5 niederohmig einerseits an den Ausgang VR (VOLTAGE REFERENCE), andererseits an Z-Diode D2 und den Regeltransistor Q6 geliefert.

Prinzip der Uref-Erzeugung (VOLTAGE REFERENCE CIRCUIT)

Die Z-Diode D2 ist das Basis-Referenzelement. Die Z-Spannung ist typisch 6,2 V bei 100 µA. Der Temperaturkoeffizient ist 2,4 mV/°C. R8 bestimmt den Arbeitsstrom. Der konstante Q6-Kollektorstrom ist so gewählt, dass sich für D2 und die Q6-UBE ein resultierender Temperaturkoeffizient von Null ergibt. Das bedeutet, die extern verfügbare Referenzspannung Uref (VR) ist unabhängig von der Umgebungstemperatur.

Änderungen des Konstantstroms Ic1 ändern nur die Q6-Basis-Emitter-Spannung und nicht die Z-Spannung von D2, so dass der Uref-Wert erhalten bleibt.

Transistor Q5 liefert neben dem Strom für D2 auch den Strom für die an VR angeschlossene Uref-Last. Bei höherem Laststrom öffnet Q5 mehr, bei geringerem Laststrom entsprechend weniger. Der Strom durch D2 bleibt konstant.

Kondensator C1 ist ein MOS-Kondensator auf dem Chip und sichert die Stabilität der Schleifenverstärkung der Uref-Erzeugung, so dass kein externer Kondensator erforderlich ist.

Es ergibt sich am Ausgang VR eine Referenzspannung, die nahezu unabhängig von der Temperatur und von der IC-Betriebsspannung ist. Diese Spannung VR (nominal 7,15 V) bestimmt maßgebend die Genauigkeit des mit dem 723 aufgebauten Spannungsreglers.

723-Netzteile: 723-Grundlagen
2013-10 © Peter E. Burkhardt
Regelverstärker (ERROR AMPLIFIER and OUTPUT STAGE)

Der Differenzverstärker mit den Transistoren Q11 und Q12 dient als Error-Amplifier, d.h. er verstärkt die Differenz zwischen Sollwert am nichtinvertierenden Eingang +IN und Istwert am invertierenden Eingang -IN.

In der Regel liegt am Eingang +IN die Referenzspannung (bereitgestellt über Ausgang VR) und am Eingang -IN die zu regelnde Ausgangsspannung (bereitgestellt über Spannungsteiler von der Ausgangsspannung).

Die verstärkte Differenzspannung steuert über Emitterfolger Q14 den Stell-Transistor Q15 in der Weise, dass die vom Teiler R1-R2 reduzierte Ausgangsspannung nahezu der Referenzspannung entspricht.

Transistor Q15 ist ein Mehr-Emitter-Leistungstransistor und verträgt bis zu 150 mA.

723-Netzteile: 723-Grundlagen
2013-10 © Peter E. Burkhardt

Prinzip der Regelschaltungen

Aufgrund der 7,15V-Referenz ergeben sich prinzipiell 2 Schaltungsvarianten, je nachdem wie hoch die geregelte Ausgangsspannung sein soll.

Prinzipschaltung für feste Ausgangsspannung im Bereich 2 bis 7 V (im Bild links)

Im Bereich 2 bis 7 V wird Uref mit dem Teiler R1-R2 auf die benötigte Ausgangsspannung reduziert. Diese reduzierte Uref liegt am Reglereingang +IN als Sollwert an, am Reglereingang -IN wirkt über R3 der Istwert (die ungeteilte Ausgangsspannung Ua). Der 723-Regelverstärker V1 verstärkt die Differenz auf Null, so dass Ua den Wert der geteilten Uref (Knoten R1-R2) hat.

Prinzipschaltung für feste Ausgangsspannung im Bereich 7 bis 37 V (im Bild rechts)

Im Bereich 7 bis 37 V wird die Ausgangsspannung Ua mit dem Teiler R1-R2 auf den benötigten Istwert reduziert. Diese reduzierte Ua liegt am Reglereingang -IN als Istwert an, am Reglereingang +IN wirkt über R3 der Sollwert (die ungeteilte Referenzspannung Uref). Der 723-Regelverstärker V1 verstärkt die Differenz auf Null, so dass die reduzierte Ua (Knoten R1-R2) den Wert von Uref hat.

Kompensation der Temperatur-Drift

Zur optimalen Kompensation der Temperatur-Drift des Regelverstärkers sollte R3 der Parallelschaltung von R1 und R2 entsprechen. Sinnvoll ist, den R3-Wert durch zwei parallele Widerstände mit den Werten von R1 und R2 zu realisieren.

Strombegrenzung

Die Strombegrenzung (nicht dargestellt) wird mit Shunt und dem internen 723-Transistor T3 realisiert.

Siebkondensator für Referenzspannung (Cref)

Ein Kondensator zum Entkoppeln und Glätten der Referenzspannung verringert die Uref-Rauschspannung und eine evtl. noch vorhandene Rippel-Spannung. Cref = 10 µF ist günstig, 4,7 µF ist auch möglich. Cref kann aber auch ganz entfallen. Die Ua-Rauschspannung beträgt dann ca. 20 µV (RMS).

Z-Diode (Vz)

Bei den meisten 723 im DIL14-Gehäuse ist am Pin 9 eine Z-Diode 6,2 V verfügbar. Über diese Z-Diode wird bei Floating-Reglern (723-Schaltung für hohe Ausgangsspannung oder 723 als Negativ-Regler geschaltet) die Basis des externen Leistungstransistors angesteuert. Steckt der 723 im runden 10-poligen TO-100-Gehäuse, ist keine Z-Diode verfügbar. Dann muss extern eine entsprechende Z-Diode zwischen Anschluss Vo und Transistorbasis des Stelltransistors geschaltet werden.

Frequenzkompensation (FC)

Ohne externen Leistungstransistor ist ein Kompensations-Kondensator Ck = 100 pF ausreichend. Bei Schaltungen mit externem Leistungstransistor sollte Ck = 500 pF betragen.

Bei externem Leistungstransistor vom pnp-Typ ist es aus Stabilitätsgründen besser, den Kondensator Ck zwischen Anschluss FC und GND (-Vs) anzuordnen. Der Wert ist dann Ck = 1 nF.

Spannungsversorgung (Vs)

Längere Leitungen vom Lade-Kondensator der speisenden Gleichrichterschaltung bis zum 723 erfordern nahe am 723 einen zusätzlichen keramischen Entkopplungs-Kondensator von etwa 470 nF. Da aber Lade-Elkos sowieso nicht HF-tauglich sind, sollte immer am 723 ein Keramik-C vorgesehen werden.

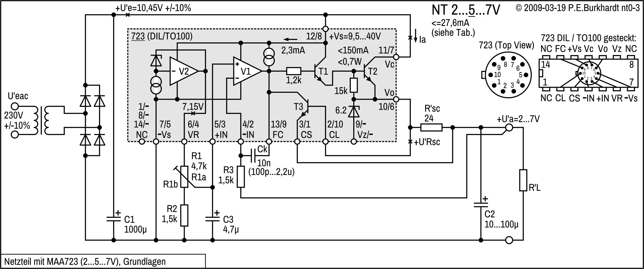
723-Netzteile: 723-Grundlagen, Berechnungen für 2 bis 7 V
2009-03 © Peter E. Burkhardt

723 für 2 bis 7 V, Grundschaltung/Berechnung

Die folgenden Bilder enthalten Schaltung und grundsätzliche Berechnungshinweise für den Einsatz des 723 ohne zusätzlichen Leistungstransistor im Ua-Bereich 2 bis 7 V.

Die Berechnung und auch der Test haben gezeigt, dass sich der 723 ohne externen Leistungstransistor nur für geringen Ausgangsstrom eignet, wenn Netzspannungstoleranz,  max. 723-Verlustleistung und Kurzschlussfestigkeit berücksichtigt werden.

723-Netzteile: 723-Grundlagen, Berechnungen für 2 bis 7 V
2009-03 © Peter E. Burkhardt

Berechnung zur Sollwert-Einstellung:

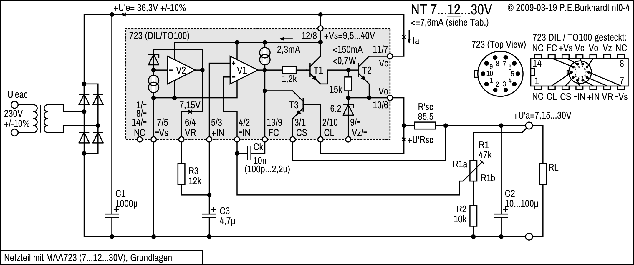
723-Netzteile: 723-Grundlagen, Berechnungen für 7 bis 30 V
2009-03 © Peter E. Burkhardt

723 für 7 bis 30 V, Grundschaltung/Berechnung

Die folgenden Bilder enthalten Schaltung und grundsätzliche Berechnungshinweise für den Einsatz des 723 ohne zusätzlichen Leistungstransistor im Ua-Bereich 7 bis 30 V.

Besonders bei hoher Eingangsspannung sinkt der entnehmbare Strom aufgrund der maximalen 723-Verlustleistung von 300 mW (ohne Kühlkörper) dramatisch auf nur 7,6 mA ab (siehe Tabelle).

723-Netzteile: 723-Grundlagen, Berechnungen für 7 bis 30 V
2009-03 © Peter E. Burkhardt

Allerdings ist die hohe Eingangsspannung von nominal 36,3 V nur nötig, wenn der Ausgang bis 30 V liefern oder regelbar sein soll.

Berechnung zur Sollwert-Einstellung:

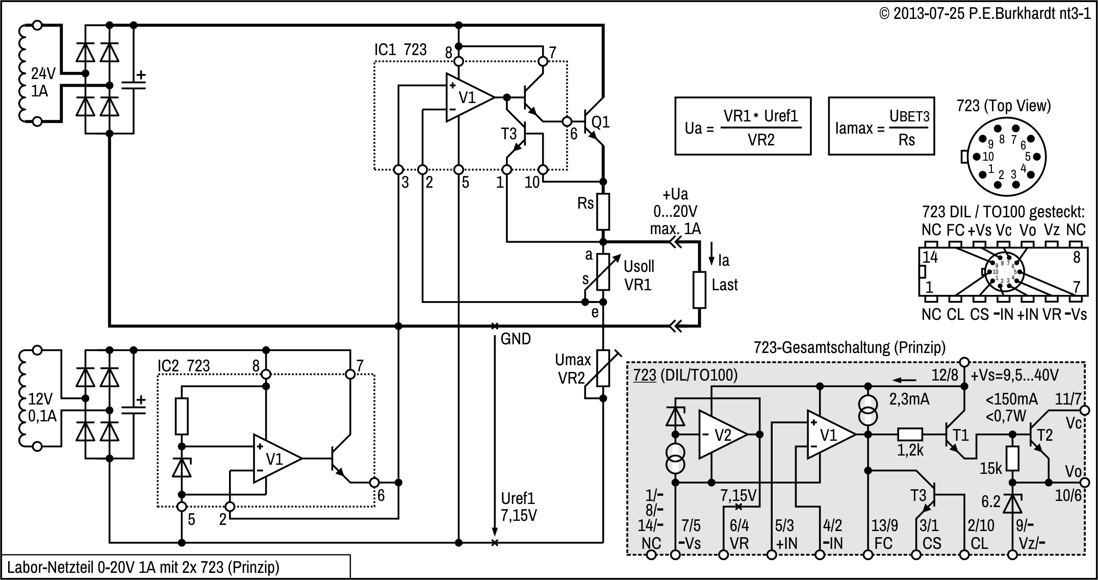
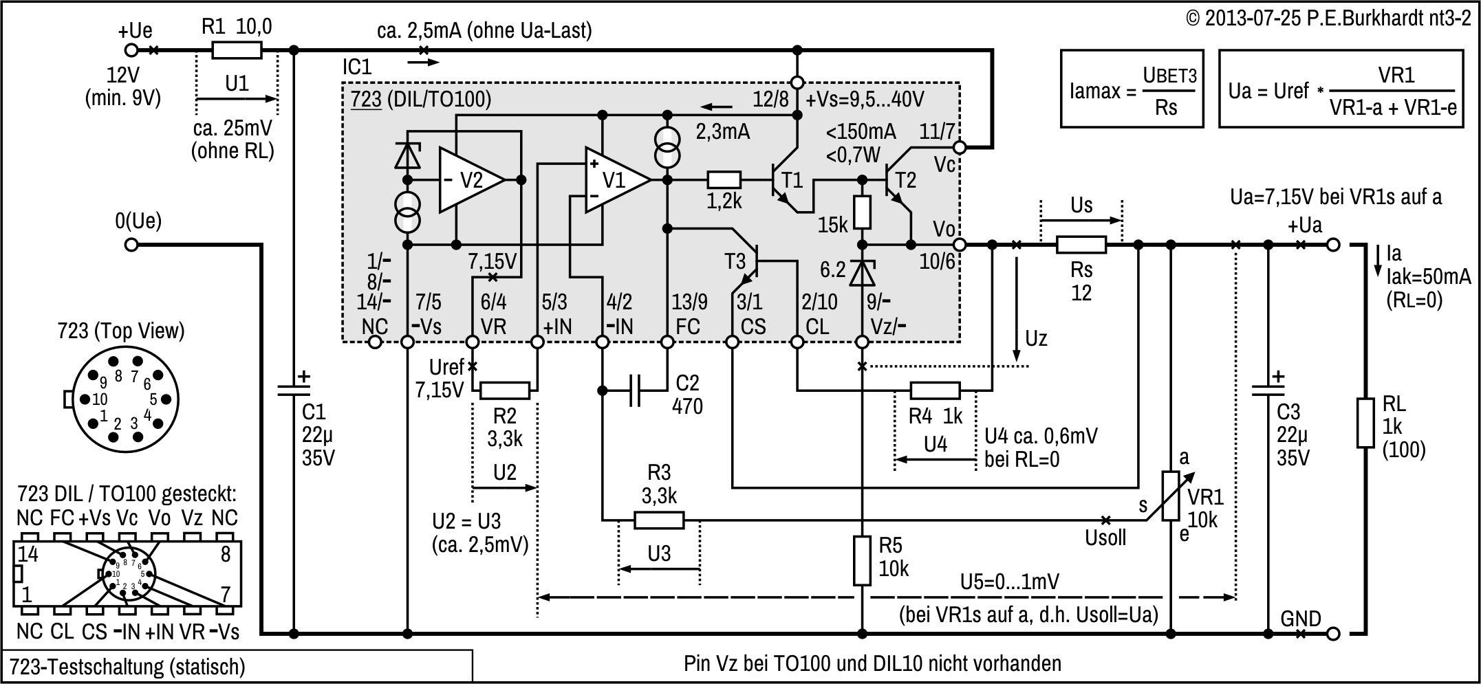
723-Netzteile ab Null, Prinzip
2013-07 © Peter E. Burkhardt

723-Netzteile mit U-Regelung ab Null

In Standardschaltung ist die Ausgangsspannung eines 723-Netzteils nur ab minimal 2 V einstellbar. Im Laborbetrieb ist es aber wünschenswert, die Spannung bis auf Null regeln zu können. Die folgenden Schaltungen erfüllen diesen Wunsch auf recht einfache Weise.

Prinzip der 723-Regelung ab Null

Zwei 723 sind so zusammengeschaltet, dass der obere 723 (IC1, siehe Bild) die Ausgangsspannung regelt, während der untere (IC2) nur eine potentialgetrennte negative Referenzspannung liefert.

Der Ua-Istwert-Spannungsteiler VR1-VR2 hat seinen Fusspunkt nicht auf GND (wie in Standardschaltung), sondern auf einer gegenüber GND negativen Referenzspannung Uref1. Da der nichtinvertierende Eingang des Regelverstärkers V1 (IC1) auf GND liegt, nimmt auch der invertierende Eingang im ausgeregelten Zustand das GND-Potential an (Pins 2 und 3 des IC1-V1 haben gleiches Potential). Das bedeutet, Ua wird immer so ausgeregelt, dass sich am Knoten VR1-VR2 Null ergibt. Steht nun der Schleifer VR1s auf a (Anfang), ist auch Ua = 0 V. Steht der Schleifer VR1s auf e (Ende), ist die mit Trimmer VR2 eingestellte maximale Ausgangsspannung Umax erreicht.

Die negative Referenz Uref1 wird vom unteren 723 (IC2) stabil gehalten. Die interne Referenz des unteren 723 dient als Sollwert für den Regelverstärker IC2-V1. Am Pin 6 steht Uref1 zur Verfügung und ist ausreichend belastbar. IC2 benötigt eine eigene potentialgetrennte Versorgung, da sein Bezugspotential die negative Uref1 ist.

723-Netzteile ab Null, Prüfschaltung
2013-07 © Peter E. Burkhardt

723-Testschaltung

Beim Test der weiter unten beschriebenen 723-Netzteile traten anfangs Fehler auf, die auf nicht einwandfreie 723-ICs zurückzuführen waren. Zur Fehlererkennung wurde die folgende Testschaltung aufgebaut. Die 723-Funktion wird überprüft, statische 723-Fehler können erkannt werden.

Prinzip der Schaltung

Der 723 arbeitet mit der internen Referenzspannung Uref = +7,15 V, die ungeteilt über R2 am nicht invertierenden Opamp-Eingang +IN anliegt. Dem invertierenden Opamp-Eingang -IN wird der Ua-Istwert über R3 zugeführt. Dadurch beträgt die minimale Ausgangsspannung Ua = Uref, wenn der Schleifer des Sollwert-Potis VR1s am a-Anschlag steht. Wird VR1s in Richtung e (Ende) gestellt, vergrößert sich Ua. Ua kann maximal Ue - 2,5 V werden.

Neben der Spannungsregelung wird auch die Strombegrenzung geprüft. Über Widerstand R4 fließt in die T3-Basis Strom, sobald die Shunt-Spannung Us die T3-UBE-Schwelle erreicht. Mit Rs = 12 Ω wird der Strom auf ca. 50 mA begrenzt, sobald Lastwiderstand RL klein genug ist.

Die Beschaltung mit Widerständen lässt Messungen zu, die zur Beurteilung der 723-Funktion erforderlich sind.

Schaltungsaufbau und Prüfschritte
723 im DIL14- und TO-100-Gehäuse

Beide Ausführungen sind ohne Änderung testbar, wenn die Anschlüsse des TO-100-Gehäuses entsprechend den DIL-Anschlüssen zugeordnet werden (siehe im Schaltbild links). In eine DIL14-Fassung (vorzugsweise eine sogenannte Präzisionsfassung) wird der 723-TO-100 gesteckt, damit ist der 723-TO-100 "DIL-versockelt". Die ganze Anordnung kann nun in die eigentliche DIL14-Prüffassung gesteckt werden.

Diese DIL-Versockelung hat auch den Vorteil, dass der 723 in der späteren Schaltung beliebig mit DIL- oder TO-100-Gehäuse einsetzbar ist. Das Leiteplatten-Layout muss natürlich für die DIL-Variante entworfen sein.

Spannungsversorgung Ue

Die Eingangsspannung Ue muss mindestens 9 V betragen, damit Ua auf 7,15 V vom 723 geregelt werden kann. Andererseits sollte Ue nicht wesentlich größer als 12 V sein, damit beim Test der Strombegrenzung (Ua-Kurzschluss-Test) die 723-Verlustleistung nicht zu hoch wird. Bei Kurzschluss (Iak = 50 mA) ergeben sich mit 12 V maximal 600 mW. Das verkraftet der ungekühlte 723 für kurze Zeit noch. Mit Ue = 12 V ist Ua mit dem Sollwert-Poti VR1 von 7,15 V bis ca. 9,5 V einstellbar.

Da der 723 im Leerlauf (ohne Last) nur nominal 2,5 mA benötigt, muss die Belastbarkeit der Ue-Qelle nur wenige mA größer als der Kurzschluss-Strom Iak sein. 60 bis 70 mA reichen völlig. Widerstand R1 erlaubt bequem, den zugeführten Strom über die U1-Messung zu bestimmen.

723-Netzteile ab Null, Prüfschaltung
2013-07 © Peter E. Burkhardt

Die Elkos C1 und C3 sowie Keramik-Kondensator C2 gewährleisten, dass sich der 723 dynamisch korrekt verhält. Kommt es zu ungewollten Schwingungen (z.B. wenn C2 fehlt), können sich Messfehler bei Ermittlung der statischen Werte ergeben.

Inbetriebnahme
  1. Zunächst sollte die Prüfschaltung ohne 723 überprüft werden. Liegt Ue an, sind an der Prüffassung die entsprechenden Spannungen messbar (Pins 11/12 gegen 7, siehe Schaltbild).
  2. Schleifer VR1s auf a stellen, Prüfling einstecken, U-Messer an +Ua gegeen GND (ohne Last-R), dann Ue einschalten. Ua muss jetzt ca. 7,15 V sein (6,8 bis 7,5 V, siehe Uref lt. 723-Datenblatt).
  3. Stromaufnahme messen (ohne Last-R), dazu U1 messen (23 bis 40 mV, entspricht 2,3 bis 4 mA).
  4. Stromaufnahme messen (mit Last-R = 1 kΩ), U1 muss sich um ca. 7,5 mA erhöhen (bei Ua = Uref). Ua darf sich beim RL-Anschalten nicht sichtbar ändern, falls doch, arbeitet die 723-Regelung nicht richtig.
  5. Schleifer VR1s in Richtung e stellen, Ua muss sich erhöhen (bis maximal Ue - 2,5 V).
Strombegrenzung prüfen
  1. Parallel zum 1kΩ-Last-R einen 100Ω-R schalten, gleichzeitig den U-Messer für Ua. Ua muss jetzt auf ca. 3 bis 4 V absinken, d.h. die Strombegrenzung wirkt. In diesem Zustand sollte die Shunt-Spannung Us zwischen 0,5 und 0,6 V liegen.
  2. Anstelle der Last einen 10Ω-Last-R anschalten (fast Kurzschluss), gleichzeitig den U-Messer für Ua. Dann Einschalten und Ua messen, bei 0,5 V fließt ein Kurzschluss-Strom von Iak = 50 mA. Der Kurzschluss-Strom kann etwas abweichen. Maßgebend sind Rs, der 10Ω-Last-R und T3-UBE.
  3. T3-Basisstrom (U4) bei Kurzschluss (10Ω-Last-R) messen. U4 sollte ca. 0,6 mV sein, d.h. Der Q3-Basisstrom beträgt ca. 1 mA. Wegen der T3-UBE von 0,6 V wird der T3-Basisstrom durch R4 auf diesen Wert begrenzt. Die erfolgreiche Messung beweist, dass T3 richtig arbeitet.
  4. Fazit: Wirkt die Strombegrenzung, arbeiten T3, T1 und T2 richtig.
723-Uref prüfen

Referenzspannung Uref am Pin VR (gegen GND) darf sich in allen Betriebsfällen so gut wie nicht ändern, solange Ue zwischen 9 V (9,5 V lt. Datenblatt) und max. 40 V liegt. Bleibt Uref stabil (auch bei Ua-Kurzschluss), sollte die V2-Referenz einwandfrei arbeiten. Der messbare Uref-Wert ist 723-exemplarabhängig (Toleranz siehe Datenblatt).

Regelverstärker V1 prüfen

Die Eingänge +IN und -IN sind hochohmig. Durch Messen von U2 und U3 kann dies nachgewiesen werden. Messungen ergaben ca. 2,5 mV, dass sind bei 3,3 kΩ nur 0,76 MikroA. U2 und U3 sollten gleich sein.

Genau an dieser Stelle gab es bei 2 überprüften ICs Probleme. Bei einem MAA723 war der nicht invertierende Eingang +IN relativ niederohmig. Über R2 wurden ca. 0,2 V gemessen, ein viel zu hoher Wert. U3 lag dagegen normal im einstelligen mV-Bereich. Bei einem LM723CN (DIL-Plastik) lagen die Verhältnisse genau umgekehrt. Eingang -IN war niederohmig.

Regelung prüfen

Steht der Schleifer VR1s auf a (Anfang), kann durch U5-Messung gewissermaßen die Regelverstärkung gemessen werden. U5 sollte fast Null sein. Eine gewisse Spannung ist natürlich immer vorhanden, stellt sie doch die Regelabweichung dar. Und diese ist immer vorhanden, da die V1-Regelverstärkung nicht unendlich ist. In der Praxis ergeben sich aber 0 bis 1 mV (schwankend). Voraussetzung ist, dass Usoll wirklich das Ua-Potential hat, d.h. VR1 hat zwischen Schleifer s und Anfang a keinen Restwiderstand. Mittels Drahtbrücke zwischen VR1s und +Ua lässt sich dies leicht überprüfen.

Z-Spannung prüfen (nicht bei TO-100- bzw. DIL10-Gehäuse)

Der 723-Anschluss Vz (Pin 9) ist nur beim DIL14- und SO14-Gehäuse vorhanden. Beim runden TO-100- und beim DIL10-Gehäuse fehlt dieser Anschluss mit der 6,2-Z-Diode.

Um Uz messen zu können, wurde R5 eingefügt. Uz sollte zwischen 6,0 und 6,4 V liegen.

Was nicht geprüft wird:
Fazit zur Testschaltung

Die Testschaltung eignet sich gut, auch versteckte statische 723-Fehler aufzudecken. In der endgültigen Schaltung sind z.B. V1-Fehler (zu hoher Eingangsstrom) schlecht erkennbar. Man wundert sich nur, dass die Schaltung "so schlecht" funktioniert. Der wahre Grund kann ein defekter 723 sein.

Vorteilhaft dürfte es sein, grundsätzlich Widerstände an empfindlichen 723-Anschlüssen vorzusehen. Diese verhindern auch beim Experementieren einen zu hohen Eingangs- bzw. Ausgangstrom. Die meisten publizierten 723-Schaltungen arbeiten zwar ohne Schutzwiderstände, aber die folgenden Schaltungen wurden so entworfen, dass die entsprechenden 723-Anschlüsse auch bei versehentlichem Abrutschen einer Messklemme nicht gefährdet sind.

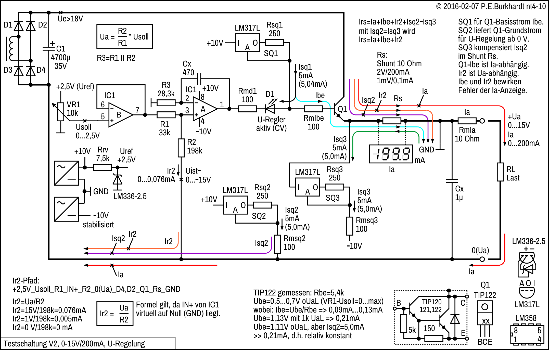
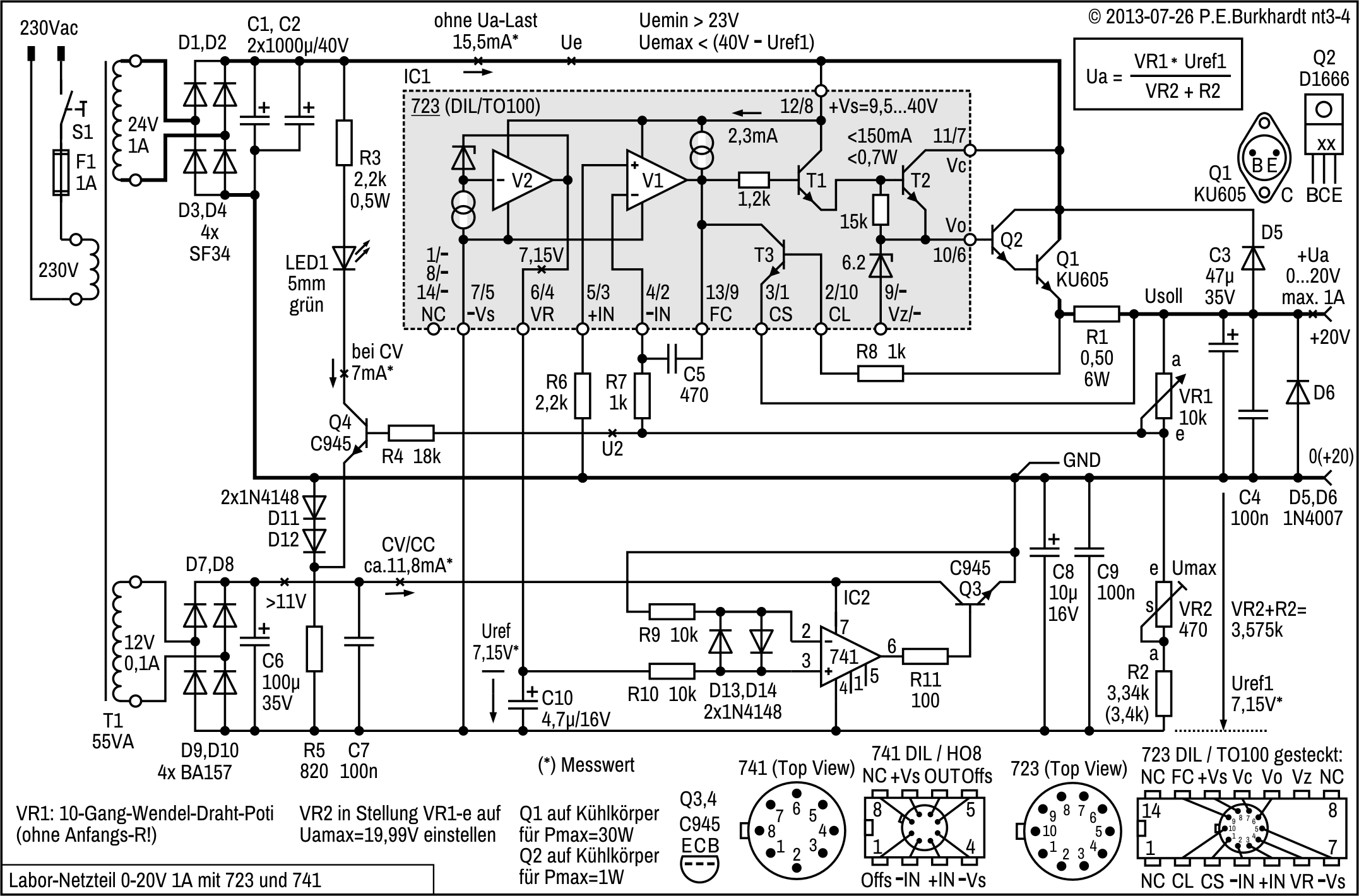
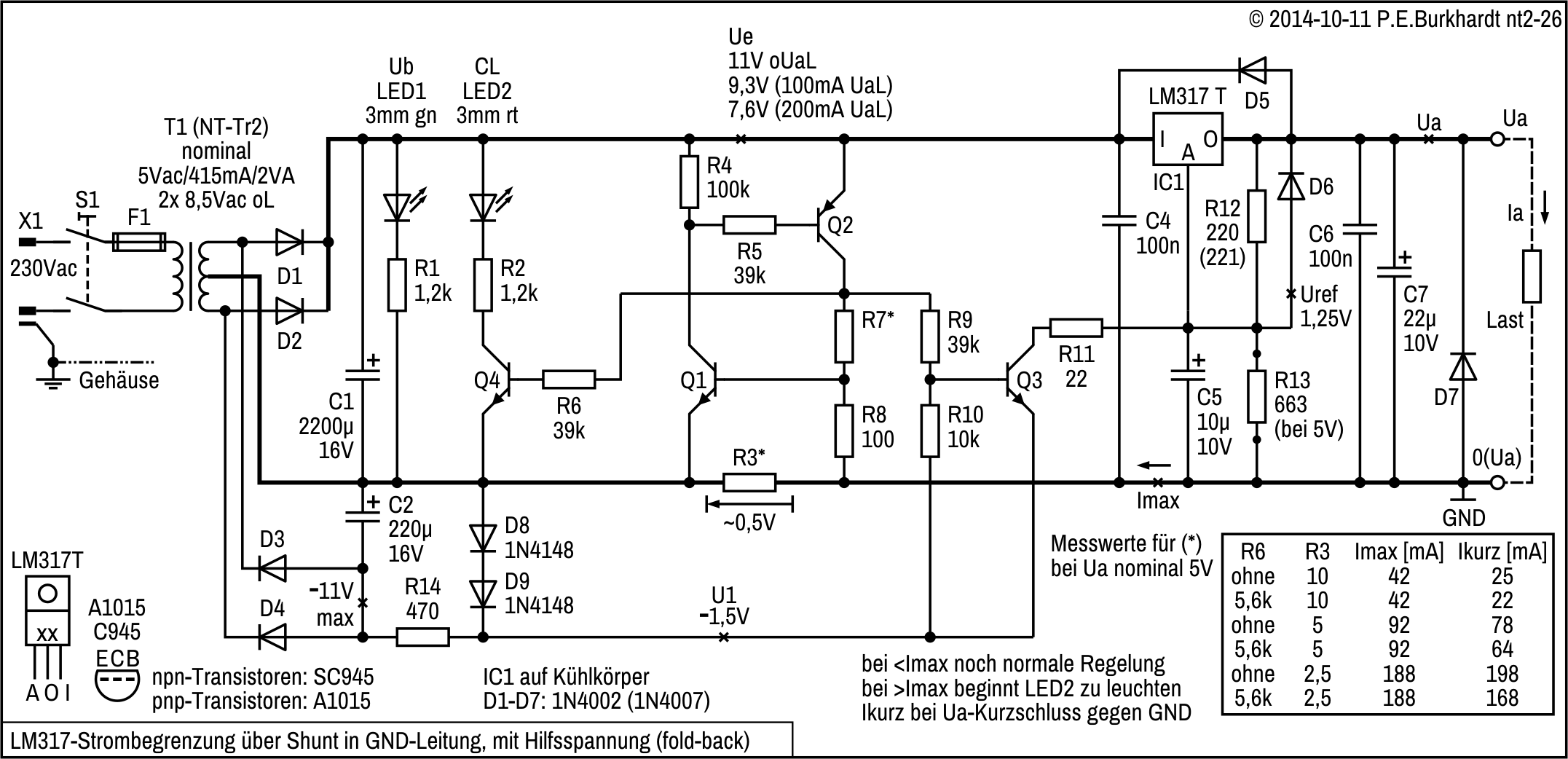
723-Netzteile ab Null, 0-20V/1A mit 2x 723
2013-07 © Peter E. Burkhardt

Netzteil 0-20V/1A mit 2x 723

Dieses Netzteil arbeitet nach dem weiter oben beschriebenen Prinzip. Es ist die einfachste Variante, mittels zweier 723 die Ausgangsspannung ab Null einstellen zu können.

Eigenschaften
Schaltungsbeschreibung
U-Regelung

Der obere 723 (IC1) arbeitet als Spannungsregler. Anschluss -IN erhält über R7 und Schleifer VR1s von der +Ua-Schiene seinen Istwert. Anschluss +IN ist über R6 mit GND referenziert. Der Ausgang Vo liefert Basisstrom für die Darlington-Kombination Q2-Q1. Der Leistungstransistor Q1 liegt als Stellglied in der Plus-Schiene und steuert so +Ua.

Mit VR1 ist +Ua von Null bis 20 V einstellbar. Null ergibt sich, wenn der Schleifer VR1s auf a (Anfang) steht. Damit ist VR1 überbrückt, Eingang -IN liegt auf +Ua. Da +IN auf GND liegt, regelt der Opamp V1 das Stellglied Q1 solange zu, bis auch -IN und damit +Ua das GND-Potential annehmen, d.h. +Ua ist Null. (Ursache ist ja die Tatsache, dass V1 wegen seiner hohen Verstärkung über den Regeltransistor Q1 dafür sorgt, dass -IN und +IN nahezu gleiches Potential haben.)

Diese Regelung funktioniert aber nur deshalb, weil V1 mit seinem negativen Betriebsspannungsanschluss -Vs nicht auf GND, sondern auf der gegenüber GND negativen Referenzspannung Uref1 liegt. Nur so ist es möglich, dass V1 mittels Q1 bis auf GND (d.h. Null) zuregeln kann.

Die maximale Ausgangsspannung Uamax ergibt sich, wenn der Schleifer VR1s auf e (Ende) steht. Damit ist VR1 voll wirksam. Das VR1-e-Potential gegenüber +Ua wird vom Teilerverhältnis des Pfades VR1-VR2-R2 bestimmt. Da aber das e-Potenial gegenüber dem Teiler-Fusspunkt im ausgeregelten Zustand genau der Referenzspannung Uref1 entspricht und konstant ist, ändert sich mit Änderung des VR1-Wertes die +Ua-Ausgangsspannung gegenüber GND.

723-Netzteile ab Null, 0-20V/1A mit 2x 723
2013-07 © Peter E. Burkhardt

Mit VR2 kann die maximal erreichbare Ausgangsspannung +Ua abgeglichen werden. Voraussetzung ist natürlich, dass die Rohspannung am Q1-Kollektor mindestens 2,5 V über der gewünschten maximalen Ausgangspannung liegt. Das muss auch im ungünstigsten Fall gewährleistet sein, d.h. bei -10 % Netzspannung (207 Vac) und gleichzeitig Maximalstrom (1 A) am Ausgang. Der untere Rippelspannungswert darf dabei noch nicht erreicht sein.

Strombegrenzung

Shunt R1 sorgt für einen Spannungsabfall von ca. 0,5 V bei 1 A Ausgangsstrom. Diese R1-Spannung steuert den 723-Transistor T3 auf, sobald die T3-Schwellspannung überschritten wird. Das hat zur Folge, dass der Steuerstrom des internen 723-Transistors T1 über T3 und die Ausgangslast nach GND abfließt. Dem 723-T1 wird also der Basisstrom entzogen, alle Regeltransistoren steuern zu und verringern die Ausgangspannung +Ua soweit, dass der Ausgangsstrom nicht viel mehr als 1 A beträgt.

Zur Dimensionierung von R1 ist anzumerken, dass mindestens der geforderte 1A-Ausgangsstrom geliefert werden sollte, ohne dass die eingestellte Ausgangsspannung +Ua absinkt. Das bedeutet, die Strombegrenzung sollte beim geforderten Nominalstrom noch nicht einsetzen. Aufgrund des nicht rechtwinkligen Verlaufs der T3-UBE-Kennlinie erfolgt der Übergang zur Strombegrenzung (bei weiterer Verringerung der Ausgangslast) "abgerundet", d.h. nicht schlagartig. Der sich endgültig einstellende Begrenzungsstrom liegt bei ca. 1,2 A, bei +Ua-Kurzschluss auch etwas höher.

Trotz dieses kleinen Makels funktioniert die Strombegrenzung mit einem Transistor recht zuverlässig. Sie ist in Netzteilen immer dort anwendbar, wo keine exakte Strom-Einstellung (Stromregelung) gefordert ist.

Anzeige der Strombegrenzung mit LED1

Eigentlich wird mit LED1 während der normalen U-Regelung die Rohspannung angezeigt. Normale U-Regelung bedeutet, dass +IN und -IN gleiches Potential haben und wegen +IN auf GND dieses Potential gleich dem GND-Potential ist. Erst bei Beginn der Strombegrenzung sinkt das Potential an -IN (U2) gegenüber GND ab, da der Regelstrecke T1-T2-Q2-Q1 Steuerstrom entzogen wird und die Ausgangspannung unter die mit VR1 eingestellten Spannung sinkt.

Diese negative Spannung U2 wird ausgenutzt, den LED-Treibertransistor Q4 zu sperren. Damit Q4 bei normaler U-Regelung (mit GND-Potential an seiner Basis) durchgesteuert ist, liegt der Q4-Emitter wegen D11 und D12 auf ca. -1,2 V. Erst wenn U2 gegenüber GND genügend weit negativ wird, sperrt Q4 und LED1 verlischt.

Negative Referenzspannung Uref1

Der untere 723 (IC2) nutzt die interne 723-Referenz als Sollwert für seinen U-Regler V1, so dass sich eine Ausgangsspannung Vo = Uref1 = 7,15 V ergibt. Diese Uref1 kann entsprechend der 723-Uref-Toleranz (6,8 bis 7,5 V, siehe Datenblatt) bei jedem 723-Exemplar etwas anders sein. Schon deshalb muss die maximale Ausgangsspannung mit dem Umax-Regler VR2 individuell eingestellt werden. Kondensator C11 verringert nicht nur die Rauschspannung (Output Noise Voltage), sondern er verbessert auch die Brummspannungsunterdrückung (Ripple Rejection, siehe Datenblatt).

Eigentlich könnte auch Uref des oberen 723 (IC1) genutzt werden, da beide -Vs-Anschlüsse mit -Uref1 verbunden sind. Das ist aber nachteilig, wenn sich IC1 bei hoher Belastung (hoher Ausgangsstrom) erwärmt. Diese Erwärmung beeinflusst die Uref-Konstanz negativ, da auch die interne 723-Referenz geringfügig temperaturabhängig ist. Da IC2 keinen hohen Strom liefern muss und sich kaum erwärmt, ist es sinnvoller, Uref des unteren 723 zu benutzen.

Anmerkung:

Diese 723-Erwärmung trat aber nur in einer ursprünglichen Schaltungsvariante ohne den Treibertransistor Q2 auf. Der 723-interne Transistor T2 musste allein den Q1-Basisstrom aufbringen. Hat Q1 nur eine Stromverstärkung von z.B. 30, sind das bei Ua-Kurzschluss ca. 40 mA. Die entstehende T2-Verlustleistung heizte den 723 recht schnell auf. In der vorliegenden verbesserten Schaltung (siehe Bild) bleibt der 723 kalt. Q2 übernimmt jetzt die Treiber-Arbeit. Unter diesem Aspekt ist es eigentlich egal, ob der obere (IC1) oder der untere (IC2) für Uref sorgt.

Maximale Eingangsspannung Uemax am 723 (IC1)

Während die minimale Rohspannung Uemin auch bei 20V/1A nicht unter 23 V (besser 24 V) abfallen darf, wird die maximale Rohspannung von der Spannungsfestigkeit des 723 (IC1) bestimmt. Da der 723-Anschluss -Vs auf dem gegenüber GND negativen Uref1-Potential liegt, muss Uref1 vom 723-Maximalwert (40 V) abgezogen werden. Damit ergibt sich Uemax = 32,85 V. Die Rohspannung Ue darf also auch ohne Last und bei Netzüberspannung (253 Vac) diesen Grenzwert von ca. 32 V nicht überschreiten.

723-Netzteile ab Null, 0-20V/1A mit 2x 723
2013-07 © Peter E. Burkhardt
Frequenzkompensation

Die 723-Frequenzkompensation folgt mit C5 und C10 den Empfehlungen lt. Datenblatt. Auch nur 100 pF sind möglich, aber sicherer sind 470 pF. Die Kontrolle mit Oszi, ob der Regelverstärker schwingt (besonders beim oberen 723), ist wichtig. Bei ungünstigem Aufbau sind dauernde oder aperiodische Schwingungen im U-Regelkreis möglich. Dabei kann es sein, dass die Instabilität nur in bestimmten Belastungsfällen (Ausgangsstrom, Ausgangsspannung) auftritt. Ist die Änderung des Layouts (Leiterplatte, Verdrahtung) nicht möglich, bleibt nur die Erhöhung des C5-Wertes übrig. Das ist aber ungünstig, da somit die Regelung langsamer gemacht wird und entsprechend größere Einschwingzeiten bei Lastwechsel auftreten.

Entkopplung mit Keramik-Kondensatoren

Oft vernachlässigt, aber unbedingt zu empfehlen, sind die keramischen 100nF-Kondensatoren. Elkos sind nicht HF-tauglich, eine sichere Entkopplung ist nur mit parallel geschaltetem Scheiben-C oder Vielschicht-C möglich.

Eine wichtige Rolle spielt die Größe des Ausgangs-Elkos C3. Er sollte so klein wie möglich sein. Je größer er ist, desto langsamer stellt sich +Ua auf einen neuen Wert ein. Adererseits verhindert er das allzu starke Überschwingen der Ausgangsspannung bei Lastwechsel. Ist Elko C3 zu klein (oder fehlt), führt das zur Instabilität der Regelung.

Beschaltung mit Widerständen

Eigentlich könnten R6, R7, R8, R9 und R10 entfallen, die Schaltung würde trotzdem wie gewünscht funktionieren. Der Probeaufbau mit zwei defekten 723 haben mich aber veranlasst, diese Schutzwiderstände generell vorzusehen. Außerdem erlauben die Widerstände an der fertig aufgebauten Schaltung die V1-Eingangsströme zu messen. Näheres ist im Abschitt 723-Testschaltung (weiter oben) beschrieben.

Außerdem empfiehlt das 723-Datenblatt an den V1-Eingängen entsprechende Kompensationswiderstände zur Verringerung der Eingangsstrom-Drift. In der vorliegenden Schaltung ist eine genaue Kompensation zwar nicht möglich (wegen der Einstellbarkeit mit VR1 und VR2), aber besser ungenügend kompensiert als garnicht (siehe auch 723-Datenblatt).

Strombegrenzung der Uref1

Widerstand R11 wirkt als Shunt für die 723-interne Strombegrenzung. Es können maximal ca. 50 mA fließen. Eigentlich ist diese Strombegrenzung nicht nötig, da Uref1 nur schaltungsintern benutzt wird. Doch mit den 2 Widerständen R11 und R12 ist man auf der sicheren Seite, sollten beim Aufbau oder bei Messungen Fehler an der Uref1-Schiene passieren. Somit ist auch der untere 723 (IC2) optimal geschützt.

Ohne Strombegrenzung ist R11 durch eine Brücke zu ersetzen, R12 und der CS-Anschluss entfallen.

Fazit zur Schaltung mit 2x 723

Die Schaltung basiert auf einem Vorschlag von Brother Thomas McGahee, publiziert in der Zeitschrift Electronics, Juni 1974. Allerdings ist jetzt die Schaltung mit der LED-Anzeige und zusätzlichen Widerständen und Kondensatoren etwas umfangreicher, aber eben auch sicherer. Messungen ergaben neben der Ua-Einstellbarkeit bis 0,0 mV (lt. Digital-Multimeter) ein gutes Regelverhalten entsprechend der 723-Daten.

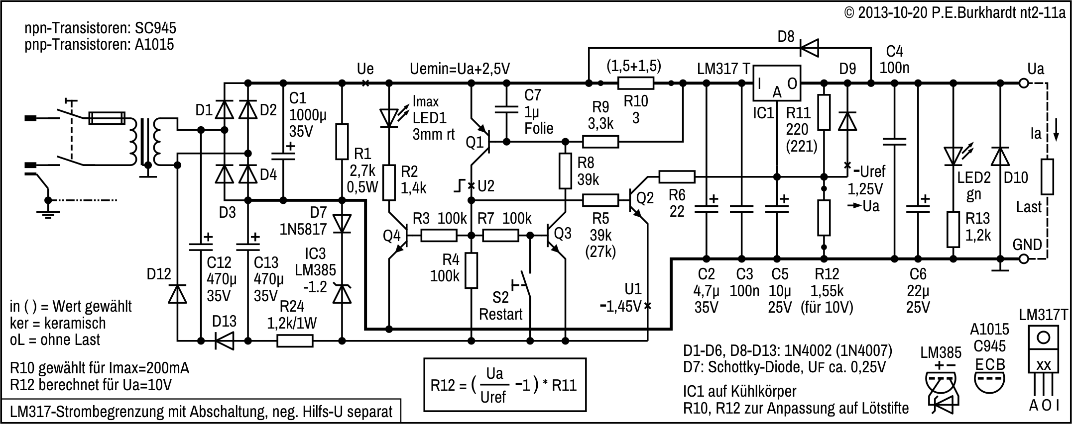
723-Netzteile ab Null, 0-20V/1A mit 723 und 741
2013-07 © Peter E. Burkhardt

Netzteil 0-20V/1A mit 723 und 741

Bei diesem Netzteil wurde der zweite 723 durch eine diskrete Regelschaltung mit dem 741 ersetzt, um eine negative Referenzspannung zu erzeugen. Die Regelung für die Ausgangsspannung geschieht wie bei der vorigen Schaltung mit einem 723.

Eigenschaften
Schaltungsbeschreibung
U-Regelung, Strombegrenzung und LED-Anzeige

Der obere 723 (IC1) arbeitet als Spannungsregler. Schaltung und Wirkungsweise der U-Regelung entsprechen der vorigen Schaltung mit 2x 723. Auch Strombegrenzung und LED-Anzeige entsprechen der vorigen Schaltung.

Negative Referenzspannung Uref1

Bei dieser Schaltung wird vom oberen 723 (IC1) die interne 723-Referenz als Sollwert für die Uref1-Regelschaltung mit dem 741 genutzt. Es ergibt sich auch hier die nominale Ausgangsspannung Uref1 = 7,15 V (6,8 bis 7,5 V). Der 741 arbeitet als Regelverstärker und steuert den Stelltransistor Q3. Für Q3 ist jeder 100mA-Transistor geeignet.

Frequenzkompensation

Die 723-Frequenzkompensation folgt mit C5 den Empfehlungen lt. Datenblatt. Es gelten die gleichen Kriterien wie bei der vorigen Schaltung mit 2x 723. Der Uref1-Regelverstärker 741 (IC2) ist intern kompensiert.

Beschaltung mit Widerständen

R6, R7, R8, R9, R10 und R11 könnten entfallen, die Schaltung würde trotzdem funktionieren. Die Widerstände dienen auch hier einerseits als Schutz, andererseits als jeweiliger Shunt für Strommessungen in der fertigen Schaltung.

Strombegrenzung der Uref1

Auf eine Strombegrenzung der Uref1 wurde hier verzichtet. Bei versehentlichem Kurzschluss von GND zur -Uref1-Schiene ist nur Q3 gefährdet, der 741 ist intern kurzschlussfest und zusätzlich mit R11 geschützt.

723-Netzteile ab Null, 0-20V/1A mit 723 und 741
2013-07 © Peter E. Burkhardt
Fazit zur Schaltung mit 723 und 741

Regelungstechnisch bringt diese Variante keine Nachteile und ist der Schaltung mit 2x 723 ebenbürtig. Durch den Einsatz des 741 ist kein zweiter 723 erforderlich, je nach Materiallage evtl. ein Vorteil. In der Schaltung muss der 741-Offset nicht extern mittels Trimm-Poti kompensiert werden. Deshalb würde auch jeder andere Opamp (z.B. einer vom LM324) gut funktionieren.

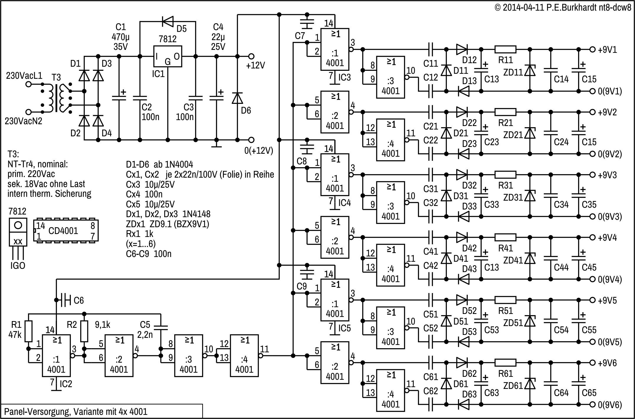
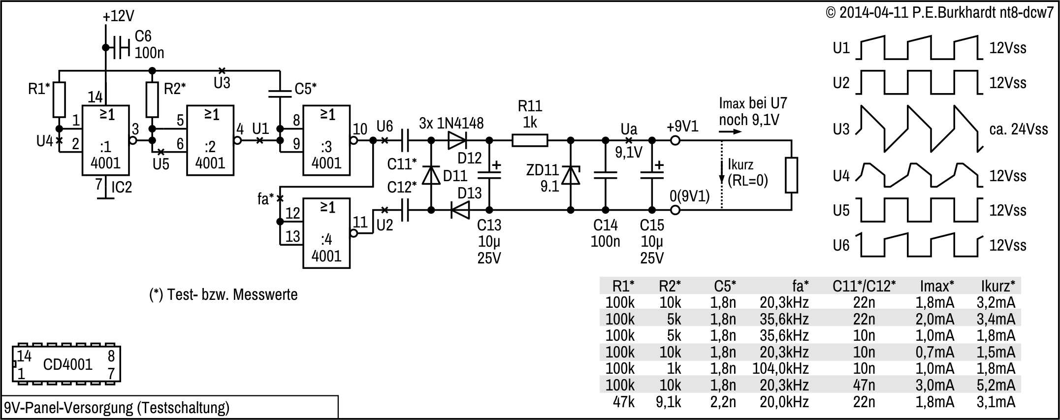
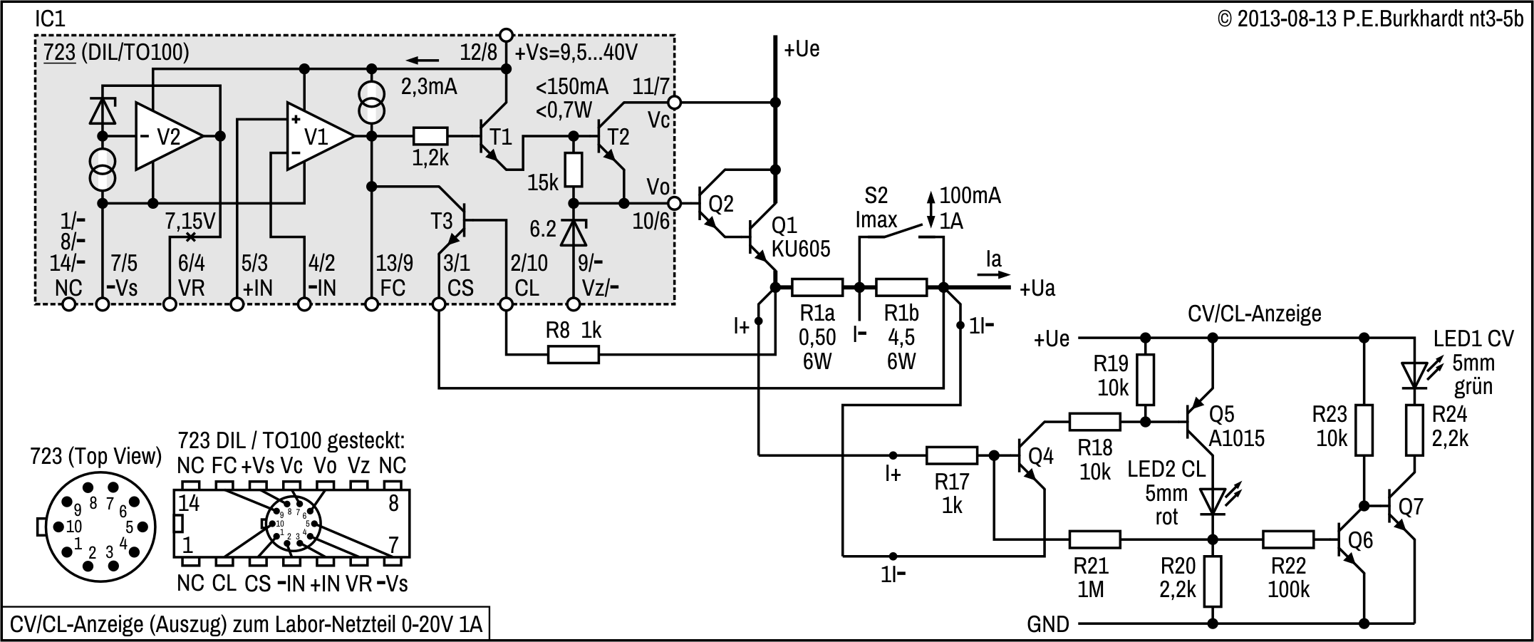
723-Netzteile ab Null, 0-20V/1A mit 723/741 und UI-Panels
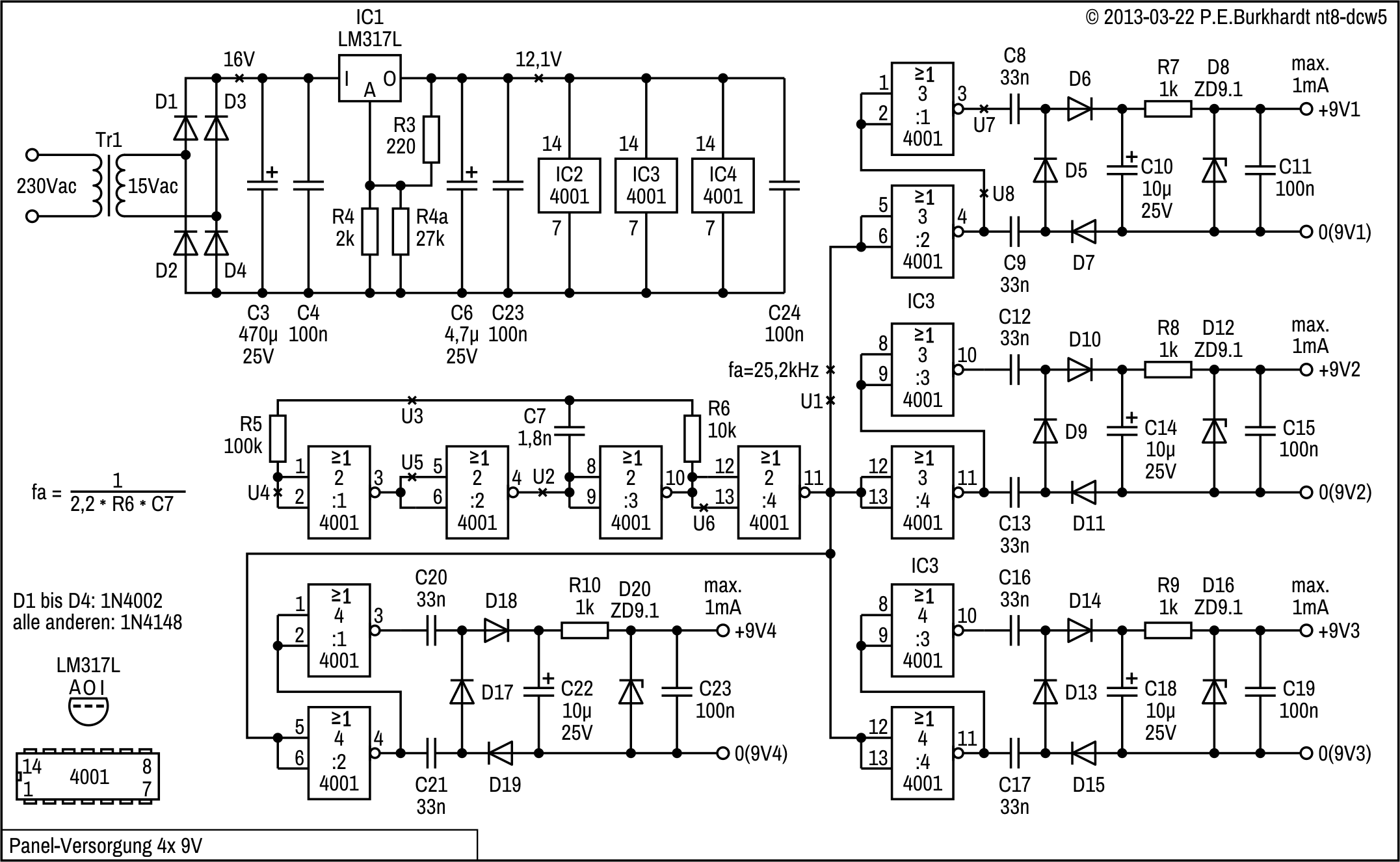
2013-07 © Peter E. Burkhardt

Netzteil 0-20V/1A mit 723/741 und UI-Panels

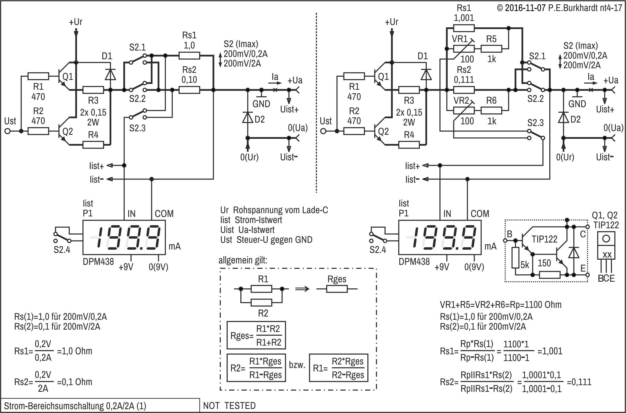
Für den Einsatz im Labor-Netzteil besitzt die folgende Schaltung Panels für Spannung und Strom, um so nicht immer extern ein Messgerät anschließen zu müssen. Außerdem sind getrennte LEDs für Spannungsregelung (CV: Control Voltage) und Strombegrenzung (CL: Current Limit) vorhanden.

Eigenschaften
723-Netzteile ab Null, 0-20V/1A mit 723/741 und UI-Panels
2013-07 © Peter E. Burkhardt
Schaltungsteile
Schaltungsbeschreibung
U-Regelung, Strombegrenzung und Uref1-Erzeugung

Der 723 (IC1) arbeitet als Ua-Spannungsregler, der 741 (IC2) als Uref1-Regler. Schaltung und Wirkungsweise entsprechen den vorigen Schaltungen (2x 723 bzw. 723/741).

Spannungsanzeige (U-Panel P01)

Da Ua maximal 20 V ist, passt der U-Messbereich des Panels mit 19,99 V wunderbar. VR2 wird so eingestellt, dass sich gerade 19,99 V als Umax ergeben. Für eine genaue U-Messung sollte der Panel-Anschluss unmittelbar an den Ua-Anschluss-Buchsen erfolgen.

Stromanzeige (I-Panel P02)

Beim I-Panel ist die Messbereichs-Anpassung etwas komplizierter. Zuerst ist R1 so zu dimensionieren, dass der gewünschte Strom von 1 A noch geregelt wird, bei Erhöhung aber die Strombegrenzung einsetzt.

Vorteilhaft ist, den Shunt durch Parallel-Reihenschaltung einiger Widerstände zu realisieren. Die Widerstände sollten langzeitstabil sein, da deren Gesamtwert unmittelbar den angezeigten I-Messwert beeinflusst. Das Schaltbild zeigt, wie R1 verdrahtet wurde.

Ist R1 bestimmt, wird mit VR3 die Panel-Anzeige auf den Ausgangsstrom abgeglichen. Dazu z.B. mittels Lastwiderstand am Ausgang 900,0 mA fließen lassen (Kontrolle mit möglichst genauem I-Messer). Anschließend die Panel-Anzeige auf ebenfalls genau 900 mA mit VR3 einstellen. Der absolute Stromwert spielt bei diesem Abgleich keine Rolle, sollte aber nahe dem Maximalstrom von 1 A sein.

Die Widerstände R7, R8 und VR3 sollten ebenfalls langzeitstabil sein, da auch sie direkt in die Genauigkeit der I-Anzeige eingehen. Für VR3 ist ein 10-Gang-Trimmer vorteilhaft. Bei Bedarf können die Widerstände R7 und R8 verändert werden, um den Variationsbereich von VR3 weiter einzugrenzen. Für die genaue I-Messung sollte der Panel-Anschluss unmittelbar am Shunt R1 erfolgen.

Da der I-Panel-Messbereich bis 1999 mA geht, ist auch der Strom ablesbar, wenn LED2 (CL) leuchtet und die Schaltung im Modus Strombegrenzung arbeitet. Mit einigen Schaltungsänderungen (speziell der Längsregel-Transistor Q1) ist auch ein nominaler maximaler Ausgangsstrom von 2 A denkbar. Das I-Panel würde diesen Bereich noch anzeigen. Bei Strombegrenzung (Ia dann etwas größer als 2 A) würde dann ein Messbereichs-Überlauf angezeigt.

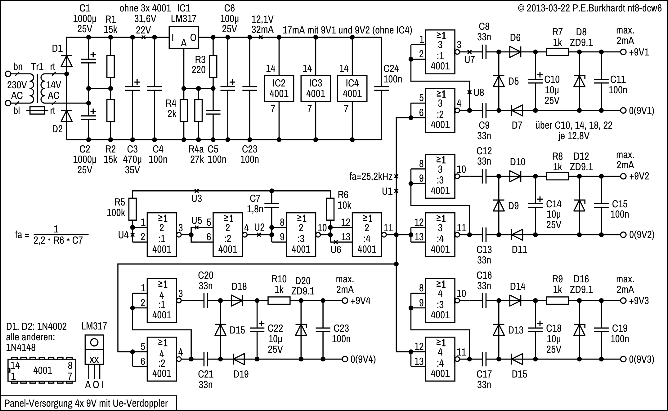
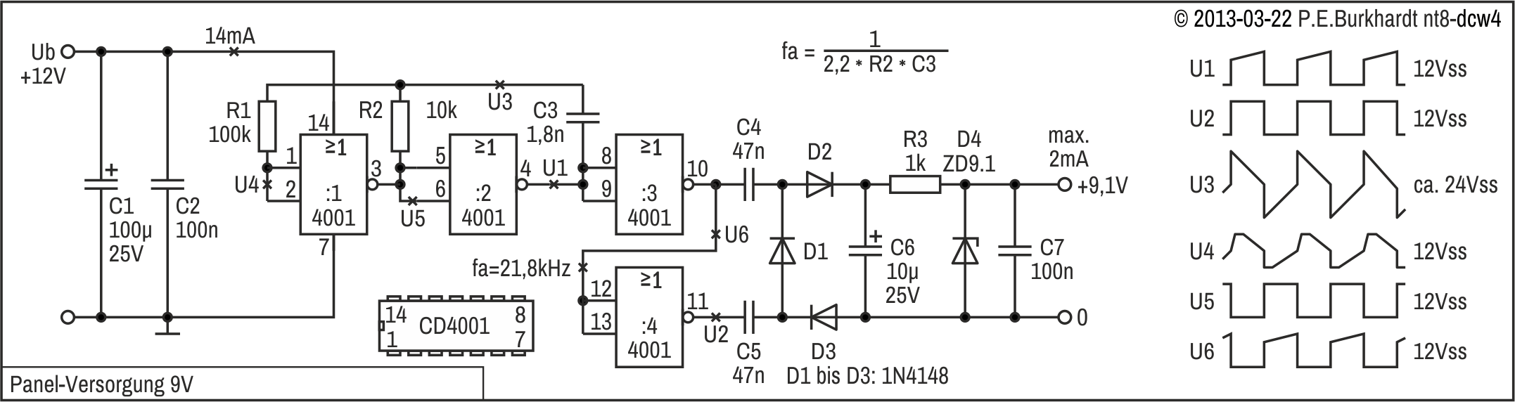
Panel-Stromversorgung

Beide Panels müssen jeweils potentialgetrennt mit ca. 9 V versorgt werden. Die gezeigte Z-Stabilisierung ist ausreichend, da die Panels selbst eine hohe Betriebsspannungs-Unterdrückung haben. Der Betriebsstrom eines Panels DPM438 beträgt weniger als 1 mA.

Ersatzweise kann die Panel-Versorgungsspannung auch von der Uref1-12V-Rohspannung kommen. Dann sind aber zwei DC/DC-Wandler erforderlich (bei jeweils 1 mA mittels ICs der 4000er Serie kein Problem, siehe Panel-Versorgung 9V potentialfrei). Die zusätzlichen Trafowicklungen entfallen dann.

Kompensations-Stromquelle (Q6) für I-Panel

Ist am Ua-Ausgang keine Last angeschlossen, sollte auch das I-Panel den Wert 000 anzeigen (0 mA). Damit das so ist, liefert Q8 einen konstanten Kompensationsstrom, der dem immer fließenden Strom durch den Istwert-Spannungsteiler (VR1-VR2-R2) entgegengesetzt ist. Damit die Stromquelle von der restlichen Schaltung nicht beeinflusst wird, muss sie potentialfrei eingebunden sein. Deshalb ist eine weitere Trafo-Wicklung erforderlich. Z-Diode ZD3 sorgt für die nötige Vorstabilisierung, damit durch die LED3-Referenz kein Rippelstrom fließt.

Zum Vorzug dieser LED-referenzierten Art der Stromquelle ist im Beitrag Konstant-Stromquelle mit Tansistor und LED-Referenz Näheres beschrieben.

Für die Null-Anzeige des I-Panels kann R4 angepasst werden, sollte die Fluss-Spannung des eingesetzten LED3-Exemplars dies erfordern (Formel siehe Bild).

723-Netzteile ab Null, 0-20V/1A mit 723/741 und UI-Panels
2013-07 © Peter E. Burkhardt
CV/CL-Anzeige mit LED1 bzw. LED2

Zur genaueren Anzeige der Umschaltung von CV (Konstantspannung) auf CL (Strombegrenzung) ist dem internen Transistor T3 (723) ein Transistor Q4 mit Basis und Emitter parallel geschaltet. Hat Q4 die gleiche Eingangskennlinie (UBE) wie T3, wird auch Q4 beim Übergang vom CV-Betrieb zum CL-Betrieb im gleichen Moment leitend. Damit ist der CV/CL-Umschaltpunkt genau bestimmt. Die Transistoren Q5, Q6 und Q7 werten die Umschaltung entsprechend aus.

Nun ist natürlich ein genau T3-gleicher externer Transistor nicht leicht zu finden. Das ist aber auch nicht nötig, die praktische Erprobung zeigte, dass nahezu jeder Kleinleistungs-Transistor ohne besondere Auslese geeignet ist. Es geht ja auch nur darum, das Verlassen der Ua-Spannungsregelung hinreichend genau anzuzeigen.

Sobald Q4 durchsteuert, erhält Q5 über R18 Basisstrom und Q5 wird leitend. LED2 (CL) beginnt zu leuchten. Die Widerstände R20 und R21 sorgen für eine Rückkopplung, so dass die Q4/Q5-Umschaltung schnell erfolgt. Über R22 werden gleichzeitig Q6 und Q7 so angesteuert, dass LED1 (CV) verlischt. Q6 arbeitet als Negator und sperrt Q7.

Die Rückschaltung der LED-Anzeige vom CL-Betrieb in den CV-Betrieb erfolgt, sobald der Ausgangsstrom durch Shunt R1 wieder genügend klein wird und deshalb Q4 wieder sperrt. Dieser Rückschaltpunkt liegt bei einem etwas kleinerem Ia als der Einschaltpunkt, d.h. es wirkt die von der Rückkopplung (R21) verursachte Hysterese (Triggerwirkung).

Fazit zur Schaltung mit 723/741 mit UI-Panels

Diese mit Anzeige-Panels erweiterte Variante mit 723/741 ist für den Einsatz als Labor-Netzteil sinnvoll. Es ergibt sich eine ruhige U- und I-Anzeige, auch bei Null Ausgangsspannung und Null Ausgangsstrom. Das Springen der niedrigsten Stelle, wie es bei billigen digitalen Anzeigen manchmal vorkommt, ist bei den eingesetzten DPM438-Panels nicht vorhanden.

Diverse Netzteile
2009-03 © Peter E. Burkhardt

Diverse Netzteile

Netzteil 1,5V für MP3-Player

Anwendung
Eigenschaften

Netzteil 12V für DVD-Player

Anwendung
Eigenschaften
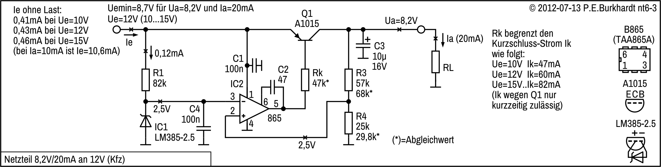
Netzteil 8,2V/20mA an 12V
2012-07 © Peter E. Burkhardt

Netzteil 8,2V/20mA an 12V

Dieses Netzteil versorgt eine Kfz-Baugruppe. Gefordert waren eine möglichst niedrige Dropout-Spannung, eine möglichst hohe Konstanz der Ausgangsspannung und ein möglichst geringer Ruhestrom.

Eine einfache Z-Dioden-Stabilisierung kann diese Eigenschaften am Kfz-Bordnetz nicht liefern. Deshalb ist der Regler mit OPV, pnp-Stelltransistor und hochstabiler Spannungsreferenz aufgebaut.

Eigenschaften der Schaltung
Schaltungsprinzip

Der OPV B865 (alter DDR-Typ) vergleicht die 2,5V-Referenz (IC1) mit dem Istwert der Ausgangsspannung (Knoten R3-R4) und steuert den pnp-Stelltransistor Q1 so, dass Abweichungen ausgeregelt werden.

2,5V-Referenz

IC1 (LM385) arbeitet nach außen wie eine Z-Diode und liefert eine hochstabile Referenzspannung als Sollwert für den OPV. Der Querstrom durch IC1 darf sehr klein sein (60 µA), deshalb ist R1 relativ hochohmig.

OPV mit OC

Der OPV ist mit C2 extern frequenzkompensiert (empfohlener Wert lt. Datenblatt). Der OC-Ausgang liefert über Rk den Q1-Basisstrom. Niedriger Pegel am Pin5-Ausgang bedeutet hoher Q1-Basisstrom, Q1 wird mehr durchgesteuert und liefert mehr Strom. Hoher Pegel dagegen verringert den Q1-Kollektorstrom.

Regeltransistor Q1

Aufgrund des niedrigen Nennstroms reicht ein Kleinleistungstransistor aus. Allerdings ist bei Kurzschluss die Q1-Verlustleistung schnell überschritten. Deshalb eignet sich dieser Schutz nur für kurze versehentliche Kurzschlüsse, nicht aber als dauernde Strombegrenzung. Basis-Widerstand Rk ist in Abhängigkeit von der Q1-Stromverstärkung und dem geforderten Begrenzungs-Strom auszuwählen.

Istwert-Spannungsteiler R3-R4

Der Knoten R3-R4 muss 2,5 V liefern, wenn die Ausgangspannung 8,2 V beträgt. Genau dann ist die Regelbedingung Istwert = Sollwert erfüllt und es stellt sich die geforderte Ausgangspannung ein. Die rechnerischen Widerstandswerte müssen in der Praxis angepasst werden, um den OPV-Offset und eine evtl. Referenzspannungs-Abweichung auszugleichen. Ein R4-Einstellregler wäre zwar einfach, ist aber nachteilig (temperaturabhängig, instabil). Besser ist es, eine geeignete Widerstandskombination (Metallschicht-R) oder ausgemessene Werte einzusetzen.

Abblock-Kondensatoren

C1 an IC2 und C4 an IC1 sorgen für einen stabilen Betrieb. Elko C3 ist in Q1-Nähe unbedingt erforderlich, da sonst die Regelschaltung schwingen kann. Mit der angegebenen Dimensionierung ist das Regelverhalten bei Lastsprüngen zwischen 10 und 20 mA ausgezeichnet. Die Messung erfolgte mit 150Hz-Rechteck als Last und Analog-Oszi.

Für den praktischen Kfz-Einsatz sind weitere Maßnahmen sinnvoll (LC-Siebglied, Schutzdiode).

Fazit

Die Schaltung erfüllt die eingangs genannten Forderungen.

Dieses Netzteil gibt es auch als Regler 12V/8,2V mit Unterspannungsüberwachung.

Netzteile 14V mit Schutzabschaltung
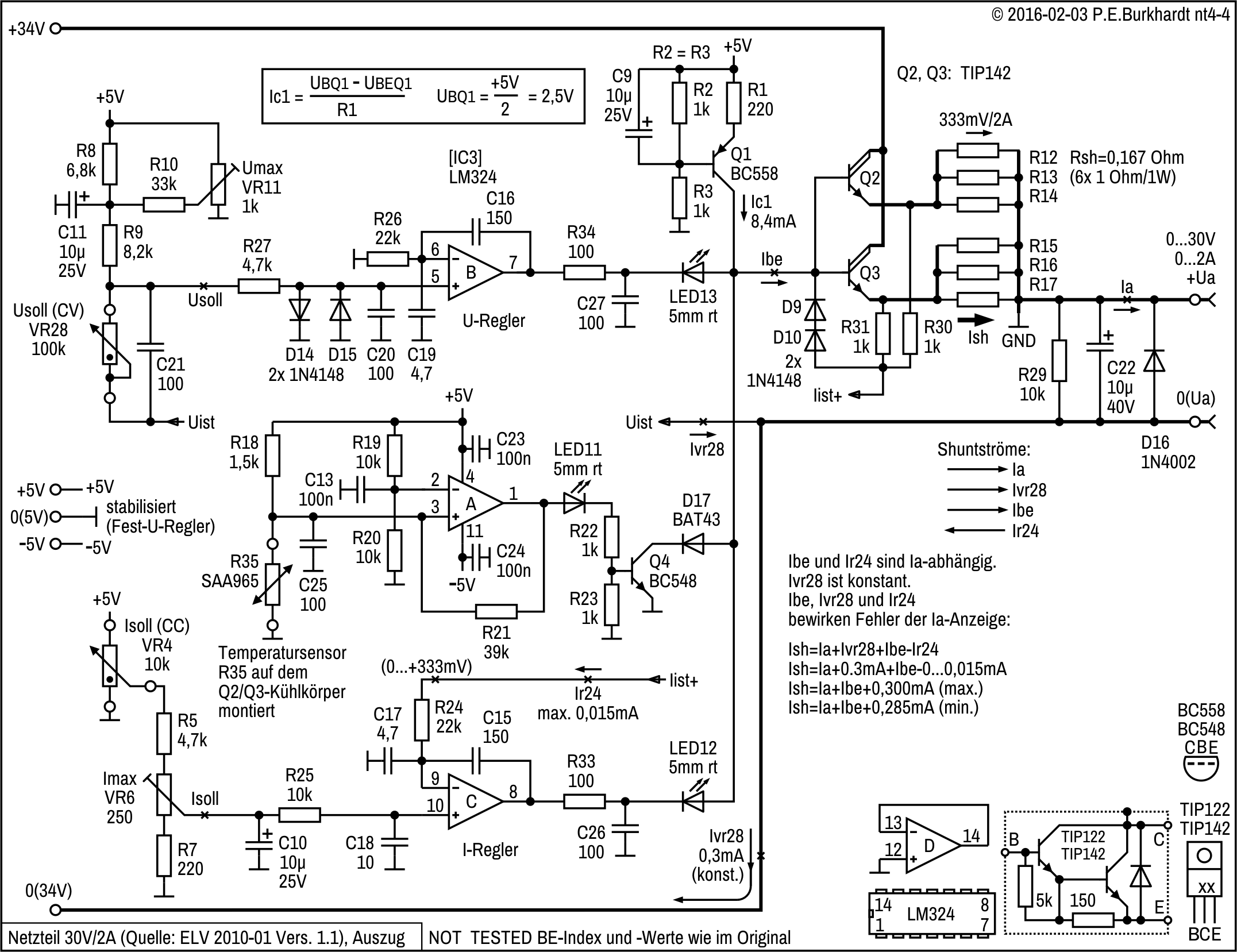
2012-11, 1980 © Peter E. Burkhardt

Netzteile 14V mit Schutzabschaltung

Besonders bei kleinen Netzteilen, die unbeaufsichtigt und ununterbrochen in Betrieb sind, besteht im Fehlerfall selbst bei strombegrenzten Schaltungen die Gefahr der Überhitzung. Das betrifft besonders den Längsregel-Transistor, der normalerweise für die maximale Verlustleistung im Fehlerfall ausgelegt sein muss. Die Schutzschaltung schaltet die Ausgangsspannung ganz ab, wenn durch die Strombegrenzung die Ausgangsspannung sinkt.

Eigenschaften der Schaltungen

14V-Netzteil 40 mA

Das Folgende bezieht sich auf das 40mA-Netzteil (Bild). Das weiter unten dargestellte 200mA-Netzteil arbeitet auch so, allerdings besteht dort der Längsregler aus einer Darlington-Kombination.

Regelprinzip

Transistor Q2 vergleicht die an seiner Basis liegende Ausgangsspannung Ua mit der stabilen ZD5-Diodenspannung. Steigt Ua, leitet Q2 mehr und entzieht dem Längsregel-Transistor Q1 Basisstrom, da der Knoten R1-Q1-Basis nach Masse abgesenkt wird. Q1 steuert zu, Ua sinkt. Sinkende Ausgangsspannung verursacht das gegensätzliche Verhalten, Q2 steuert zu, Q1 auf, Ua steigt.

Da sich die Referenzspannung aus der Zener-Spannung von ZD5 und UBE von Q2 zusammensetzt, ist die Referenz und damit die Ausgangsspannung nicht sehr stabil. Für den Einsatzzweck als Antennenverstärker-Netzteil reicht die Regelung aber aus.

Einstellen von Ua mit VR3

Mit Trimmpoti VR3 ist Ua einstellbar. Dazu muss die Z-Spannung wenigstens 2 V kleiner als die Ausgangsspannung sein. Das bedeutet, es sind beliebige Z-Dioden zwischen 5 und 12 V möglich. Mit der Verbindung des VR3-Schleifers zum Knoten VR3-R4 ist die Einstellung mit VR3 linear (vorausgesetzt VR3 ist linear). Wegen der geringen Ua-Lastabhängigkeit sollte Ua bei einer eher niedrigen Regler-Eingangspannung Ue auf Ua-Nennwert 14 V eingestellt werden, wennn Ua bei höherer Last nicht zu weit absinken soll. Lastabhängige Meßwerte enthält das Bild.

Strombegrenzung

Shunt R5 verursacht bei Stromfluß einen Spannungsabfall, der ab ca. 0,6 V den Transistor Q3 aufsteuert. Das hat zur Folge, dass der Q1-Basisstrom mit über den Ua-Lastwiderstand abgeleitet wird. Mit weniger Basisstrom steuert Q1 ein wenig zu und verringert den Q1-Kollektorstrom. Das bedeutet, der Ausgangsstrom wird begrenzt und regelt sich auf einen bestimmten lastabhängigen Wert ein. Dabei sinkt Ua etwas.

Netzteile 14V mit Schutzabschaltung
2012-11, 1980 © Peter E. Burkhardt

Ohne die Schutzschaltung würde der Strom selbst bei Ausgangs-Kurzschluss nur bis zu einem bestimmten maximalen Wert ansteigen, da der Längsregler Q1 entsprechend zusteuert. Über Q1 fällt die gesamte Eingangsspannung Ue ab. Die Leistung Pv = Ue * Ia erreicht einen Maximalwert, der relativ hoch ist. In der Schaltung ergaben sich 1,35 W, die Q1 ständig in Wärme umsetzen müsste, wenn die Schutzschaltung nicht vorhanden wäre. Das erfordert einen relativ großen Kühlkörper.

Schutzschaltung

Zur Verringerung der maximalen Q1-Verlustleistung ist die Schutzschaltung mit Q4, Q5 und ZD9 eingefügt.

Auswertung der Spannungsdifferenz zwischen Ue und Ua

Das Prinzip der Schutzschaltung ist, den Spannungsabfall über dem Längsregler Q1 (inkl. Shunt R5) zu überwachen. Diese Q1-Kollektorspannung Ucq1 steigt, wenn Ua wegen Strombegrenzung sinkt. Erreicht diese Spannungsdifferenz zwischen Ue und Ua einen bestimmten Wert, fließt Strom über ZD9 und Q4 steuert durch. Damit erhält auch Q5 über Q4 und R10 Basisstrom, d.h. Q5 steuert ebenfalls durch. Damit wird dem Längsregel-Transistor Q1 der gesamte Basisstrom entzogen, Q1 sperrt, Ua sinkt weiter. Das beschleunigt den ganzen Vorgang, so dass Q1 nahezu schlagartig sperrt und gesperrt bleibt.

Verringerung der Verlustleistung

Ist Q1 gesperrt, ist auch die Ausgangsspannung nahezu 0 V, es fließt kein Q1-Strom mehr. In diesem Zustand muß Q1 auch keine Leistung mehr in Wärme umsetzen. Der größte Strom und damit die höchste Q1-Verlustleistung tritt also nicht bei Kurzschluss auf, wie dies ohne Schutzschaltung der Fall wäre. Der höchste Strom fließt kurz vor Ansprechen der Schutzschaltung, in diesem Fall sind das 58 mA bei einer Q1-Kollektorspannung von 7 V (inkl. Shunt). Das ergibt aber nur eine maximale Verlustleistung von 0,36 W gegenüber 1,35 W ohne Schutzschaltung (Berechnung siehe Bild).

Abschaltspannung Uas

Der Spannungswert, bei dem die Schutzschaltung anspricht, wird wesentlich von ZD9 bestimmt. Zur Zener-Spannung addieren sich noch die Spannungsabfälle über Q1 und dem Shunt R5 im Moment des höchstmöglichen (begrenzten) Laststroms (7 V, siehe Tabelle im Bild). Erst dann erhält Q4 Basisstrom und die Ausgangspannung wird (wie beschrieben) abgeschaltet.

Je eher abgeschaltet wird, d.h. je kleiner die zulässige Ucq1 ist, desto kleiner ist der maximal mögliche Ausgangsstrom im Fehlerfall und damit die maximal mögliche Q1-Verlustleistung. Allerdings sollte Ucq1 mindestens so groß sein dürfen, dass die Schwankungen der Eingangsspannung Ue (verursacht durch Netz-U-Toleranz und Trafo-Innenwiderstand) und die Ua-Lastschwankungen noch sicher ausgeregelt werden können. In der Schaltung ist bei Ue = 19 V die Abschaltspannung Uas = 12 V, ein Wert der genügend weit unter der nominalen Ua von 14 V liegt. Denn um diese 2 V muss ja die Ausgangspannung Ua durch die Stombegrenzung erst einmal absinken bevor die Schutzschaltung anspricht.

Reset-Taste S2

Der Fehlerfall wird mit der roten LED D8 angezeigt. Das erneute Ua-Einschalten ist prinzipiell erst nach Beseitigung des Kurzschlusses bzw. nach Reduzierung der Ausgangslast möglich. Eingeschaltet wird entweder mit der Reset-Taste S2 oder auch einfach durch kurzes Abschalten des ganzen Netzteils mit S1. Ist Ua wieder da, leuchtet auch die grüne Betriebsanzeige LED D7 wieder.

Abschaltverzögerung durch C3

Damit nicht jede kurze Ua-Laststrom-Spitze zur Abschaltung führt, verzögert der Elko C3 die Abschaltung. Ein kurzer hoher Ausgangsstrom tritt auch wegen des ausgangsseitigen Sieb-Cs C2 auf. Die ungewollte Abschaltung wird mit C3 sicher vermieden.

Netzteile 14V mit Schutzabschaltung
2012-11, 1980 © Peter E. Burkhardt

14V-Netzteil 200 mA

Die leistungsstärkere 14V-Variante wurde ebenfalls als Antennenverstärker-Netzteil benutzt und hat die gleiche Schutzschaltung.

Auch hier ergibt sich eine beträchtliche Entlastung des Längsreglers, Q1 kommt mit einem entsprechend kleinem Kühlkörper aus. Während ohne Schutzschaltung 5,1 W umgesetzt werden, sind es mit Schutz im Fehlerfall nur maximal 1,5 W. Dabei gilt zu beachten, dass diese 1,5 W auch nur im ungünstigstem Fall kurz vor dem Abschalten auftreten. Die zu hohe Fehler-Last muss also gerade so groß sein, dass die Strombegrenzung gerade an diesem Punkt hängen bleibt. Wird der Laststrom nur ein wenig größer, spricht die Schutzschaltung an und die Q1-Verlustleistung sinkt auf nahe Null.

Die Wirkungsweise entspricht dem 40mA-Netzteil. Die Stromverstärkung von Q1 reichte oft nicht, deshalb wurde Q6 eingefügt. Die Strombegrenzung greift jetzt an der Q6-Basis an.

Fazit

Durch Abschaltung nach Einsetzen der Strombegrenzung kann die Verlustleistung des Längsregler-Transistors minimiert werden. Für das 40mA-Netzteil ist kein Kühlkörper, für das 200mA-Netzteil nur ein relativ kleiner Kühlkörper nötig. Bei Kurzschluss wird der sonst dauernd fließende maximale Begrenzungsstrom vermieden. Das Prinzip ist auch auf Netzteile mit höherem nominalen Ausgangsstrom übertragbar.

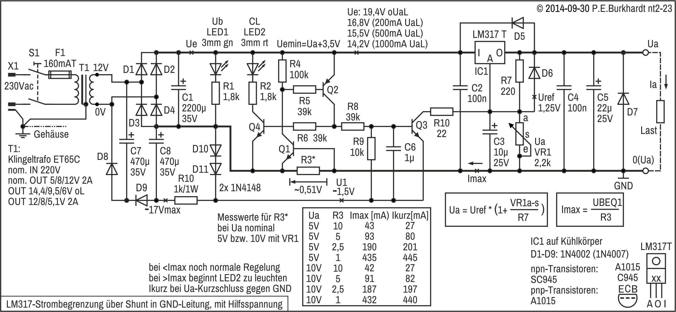
Netzteil 5V/1A mit MOSFET

Die folgende Schaltung war Stromversorgung zum "iomega ZIP Drive" und wurde direkt von der Leiterplatte abgenommen.

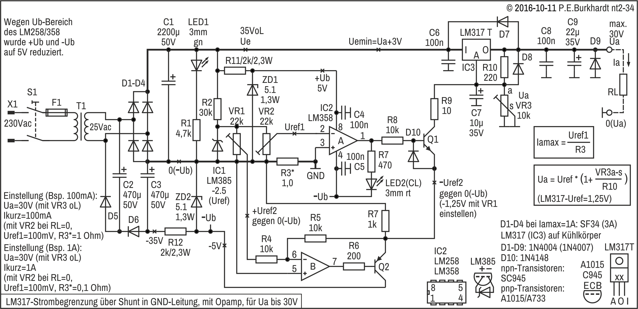
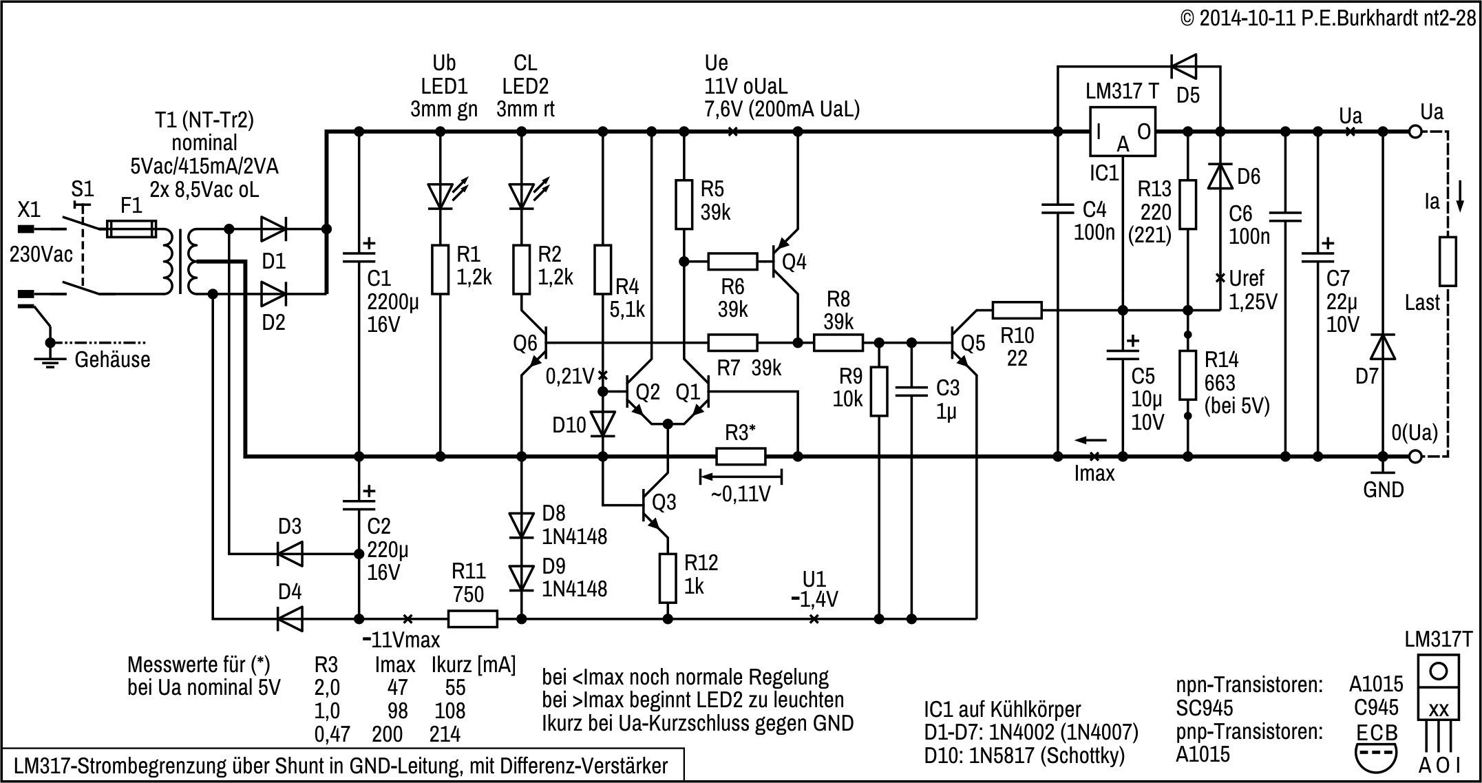
Festspannungsregler-Netzteil mit Strombegrenzung
2012-01 © Peter E. Burkhardt

Festspannungsregler-NT mit Strombegrenzung

Die interne Strom- und Leistungsbegrenzung von Festspannungsreglern eignet sich nicht, um beim Einsatz als Labor-Spannungsquelle die nachfolgende Schaltung vor Überstrom zu schützen.

Um das einfache Schaltungsprinzip der Festspannungsregler für eine Dual-Spannungsquelle nutzen zu können, ist jedem Regler eine separate Strombegrenzung vorgeschaltet.

Allerdings setzt der strombegrenzende Transistor die bei ausgangsseitigem Kurzschluss gelieferte Leistung der Rohspannungsquelle in Wärme um.

Eigenschaften der Schaltung
Schaltung

Der kleine intern temperaturgesicherte Netztrafo speist zwei Mittelpunkt-Zweiweg-Gleichrichterschaltungen, die an den Lade-Elkos die positive (Uc1) und negative (Uc12) Rohspannung bereit stellen. Die folgenden Schaltungsteile für den positiven Zweig (+Ub1) wiederholen sich komplementär im negativen Zweig (-Ub2).

Transistor Q1 dient als Strombegrenzer, er wird dazu von Q2 angesteuert. Normalerweise ist Q1 über R1 durchgesteuert. Erhöht sich der Strom durch R3 bzw. R3 und R2, steuert Q2 auf und entzieht dem Q1 seinen Basisstrom, Q1 steuert zu.

Natürlich versucht IC1 die Stromanforderung am Ausgang +Ub1 zu erfüllen. Korrekt gesagt, IC1 versucht +Ub1 bei sinkendem Ausgangs-Lastwiderstand durch mehr Strom konstant zu halten. Das kann er aber nicht, da der zugeführte Eingangsstrom durch Q1 begrenzt wird. Die Ausgangsspannung Ub1 sinkt dementsprechend, die angeschlossene Schaltung wird geschützt.

Selbst bei Ausgangs-Kurzschluss fließt nicht viel mehr als der vorgewählte Begrenzungsstrom. Das Bild enthält die gemessenen Werte.

Schaltungs-Anpassung

Die Schaltung kann leicht an andere Forderungen angepasst werden. Ausgangsspannungen sind mit der Wahl der Festspannungsregler festlegbar (auch im Plus- und Minus-Zweig unterschiedlich). Die Strombegrenzung ist mit Änderung der Shunt-Werte anpassbar (auch in beiden Zweigen unterschiedlich möglich). So könnte z.B. mit einem Poti der Begrenzungsstrom kontinuierlich einstellbar gemacht werden.

Fazit

Die einfache Schaltung und die guten Regeleigenschaften der Fest-Regler sind mit externer Strombegrenzung auch für die sichere Versorgung von Versuchsschaltungen nutzbar.

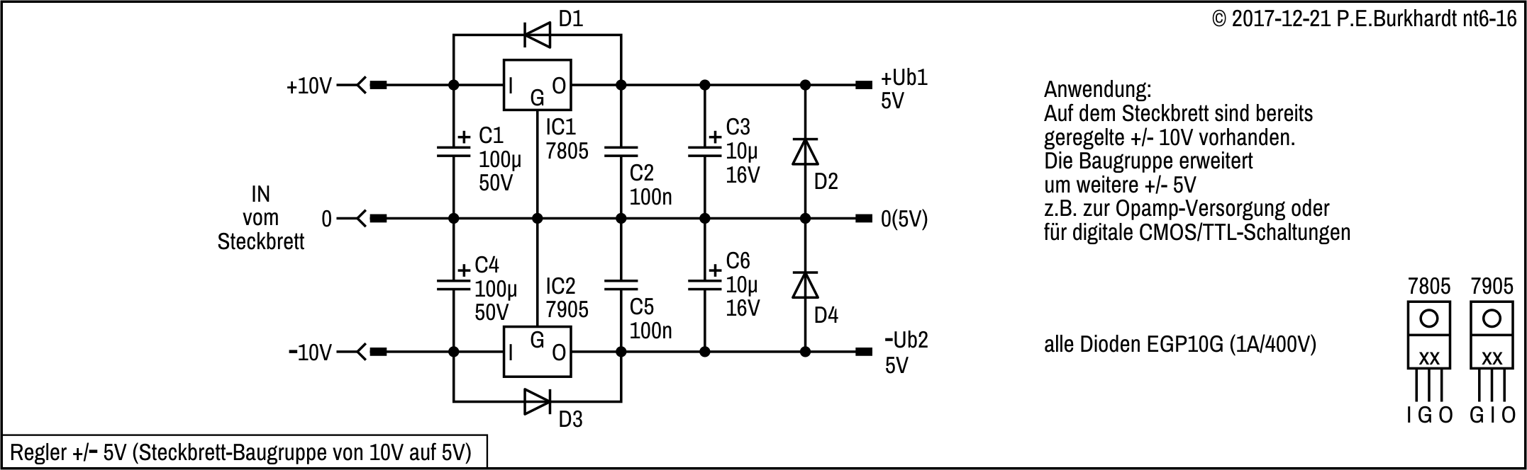
Steckbrett-Baugruppe von 10V auf 5V
2017 © Peter E. Burkhardt

Steckbrett-Baugruppe von 10V auf 5V

Die vergoldeten 1mm-Steckerstifte sind Systemstecker des Steckbretts. Sie stammen von einer 50-poligen Sub-D-Steckerleiste mit abgewinkelten Anschlüssen für eine Leiterplatte.

Netzteil 3,15V für PowerShot SX130
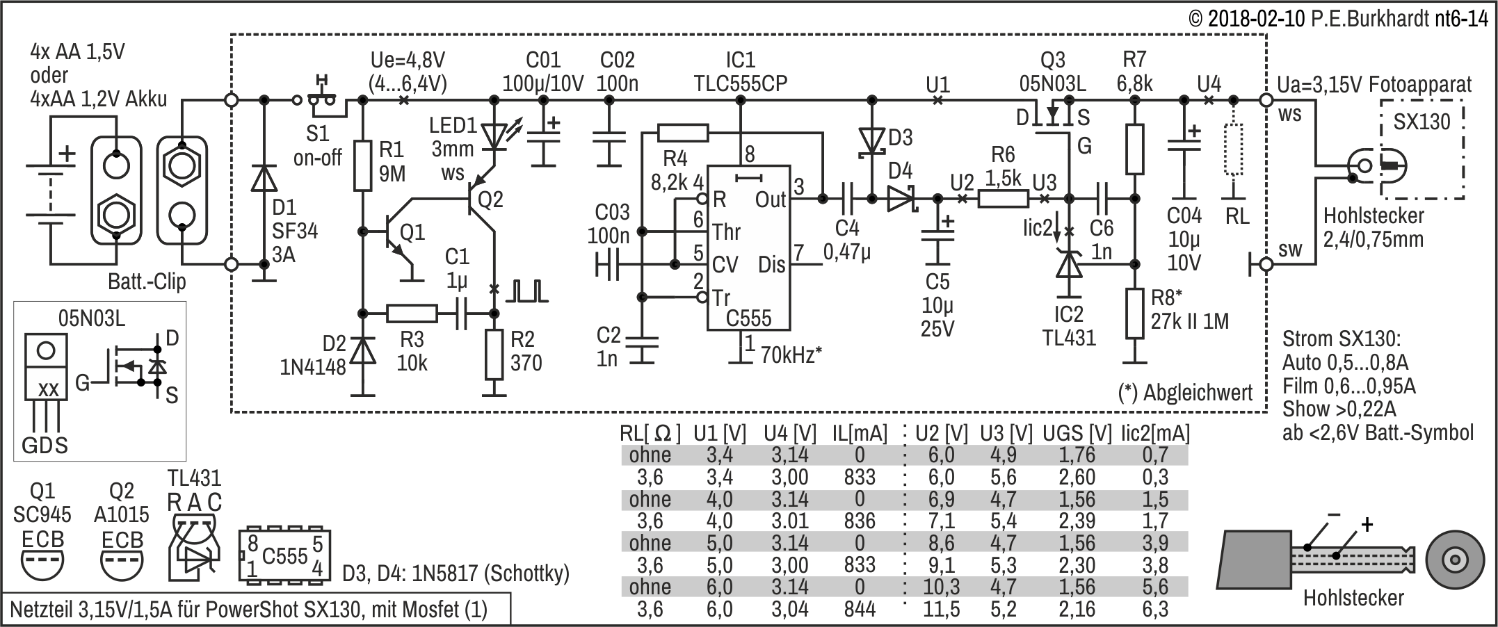
2016-01 © Peter E. Burkhardt

Batterie-Netzteil für die PowerShot SX130

Seit mir vor einiger Zeit mein Fotoapparat Canon PowerShot SX130 aus der Hand gerutscht ist, waren die Batterien schnell nicht mehr brauchbar. Die Elektronik schaltete schon frühzeitig ab, ohne dass die Batterien schon verbraucht waren.

Im Normalfall (vor dem Sturz) durfte die Batteriespannung bis auf ca. 2,2 Volt sinken, ehe eine Abschaltung der Kamera erfolgte. Die Nominalspannung bei 2 Batterien ist 3 Volt (je 1,5 V), bei 2 Akkus 2,4 Volt (je 1,2 V). Mit der Abschaltspannung von 2,2 V wurden also sowohl Batterien als auch Akkus gut ausgenutzt.

Nach dem Sturz konnte ich Akkus fast überhaupt nicht mehr benutzen, Batterien hielten für wenige Aufnahmen. Meine Vermutung, dass durch den Sturz die Objektivverstellung schwergängiger geworden ist, hat sich bestätigt. Der Verstellmotor zieht relativ viel Strom (über 0,6 A) und die Batteriespannung bricht entsprechend zusammen. Steigt der Innenwiderstand der Batterien bzw. Akkus durch Entladung weiter an, funktioniert die Objektivverstellung überhaupt nicht mehr. Die Spannung bricht zusammen und die Kamera schaltet ab.

Außer der erhöhten Stromaufnahme ist die SX130 aber noch völlig OK. Meine Lösung ist nun, 4 Batterien bzw. wahlweise 4 Akkus einzusetzen und die extern benötigte SX130-Nominalspannung von 3,15 V über einen Linear-Regler bereitzustellen. Es entstand die weiter unten beschriebene Schaltung.

Netzteil 3,15V mit dem B865 (TAA865A)

Eigenschaften der Schaltung
Schaltungsbeschreibung
Schutz gegen Falschpolung durch Diode

Eingangsseitig ist die Schaltung mit einer parallel geschalteten 3A-Diode gegen Falschpolung der Batterien geschützt. Die Parallelschaltung sichert im Gegensatz zur Reihenschaltung, dass keine Spannung verloren geht. Allerdings besteht der Nachteil, dass bei Falschpolung gewissermaßen kurzgeschlossen wird. Der Strom wird nur durch den Innenwiderstand der Batterien begrenzt. Deshalb wurde die kräftige und schnelle Diode SF34 eingesetzt, die bis zu 125 A Spitzenstrom verträgt. Diese Schutzschaltung soll ja auch nur bei unbeabsichtigter kurzer Falschpolung schützen.

EIN/AUS-Schalter und LED-Anzeige

Der Schalter ist nötig, um eine langsame Batterieentladung bei längerer Nichtbenutzung zu verhindern. Da aber für den EIN-Zustand unbedingt eine optische und auffällige Kontrolle nötig ist, wurde eine sehr stromarme Blinkschaltung (Q1, Q2) eingesetzt. Die Lichtblitze sind auch bei Sonnenlicht gut zu erkennen. Diode D2 schützt die Schaltung vor zu hoher negativer Spannung und wird gerne vergessen. R1 bildet zusammen mit C1 die Zeitkonstante für die lange Impulspause. R3 vergrößert die Impulsbreite für den LED-EIN-Zustand (Breite des Lichtblitzes). Als LED1 ist jede 3mm-LED geeignet.

Netzteil 3,15V für PowerShot SX130
2016-01 © Peter E. Burkhardt

Schaltung mit erhöhten Elko-Werten, damit die Impuls-Belastung größer sein kann

Spannungsregelung

Den Soll-Istwert-Vergleich führt der Error-Opamp 865 durch. Dieser arbeitet mit Open-Kollektor-Ausgang, deshalb ist R5 erforderlich, der gleichzeitig zur Strombegrenzung dient. Sollwert sind die 2,5 V, die vom Referenzelement LM336-2.5 geliefert werden. Spannungsteiler R6-R7 stellt den Istwert bereit, d.h. am Knoten R6-R7 sind 2,5 V messbar, wenn Ua = 3,15 V ist. Damit eine möglichst gute Langzeitkonstanz gegeben ist, wurden Fest-Rs eingesetzt, die entsprechend der Toleranz der 2,5V-Uref ausprobiert werden müssen, um möglichst genau 3,15 V Ua zu erhalten. Der Längsregler mit dem Darlington-Transistor benötigt nicht unbedingt einen Kühlkörper, da der relativ hohe Ausgangsstrom nur bei Objektivverstellung zu liefern ist. Stromspitzen liefert der ausgangsseitige C6, da der Regel-Opamp den Spannungseinbruch bei Objektivverstellung nicht schnell genug ausregeln konnte. Die Kamera-Abschaltung wird sicher vermieden.

Ausgang über Kabel

Da die ganze Schaltung einschließlich der Batterien auf einer Leiterplatte untergebracht ist, muss die Versorgung der Kamera über ein Kabel erfolgen. Das ist einfach, da die SX130 über einen externen Stromanschluss verfügt. In der Kamera selbst sind keine Batterien mehr nötig. Übrigens, der evtl. schwer beschaffbare Hohlstecker wurde einem kleinen Schaltnetzteil mitsamt Kabel entnommen. Das Schaltnetzteil gab es bei Pollin für 1,50 Euro.

Aufbau

Die Leiterplatte mit den Batterien bildet eine kleine Baugruppe, die ohne Gehäuse, aber geschützt in einer kleinen Gürteltasche Platz findet. Die Kamera ist normalerweise in einer zweiten Gürteltasche. Das Verbindungskabel kann immer angesteckt bleiben.

Leiterplatte mit den erhöhten Elko-Werten

Netzteil 3,15V für PowerShot SX130
2016-01 © Peter E. Burkhardt
Ansicht der Leiterplatte

Das Bild zeigt die erste Variante mit weniger Elkos.

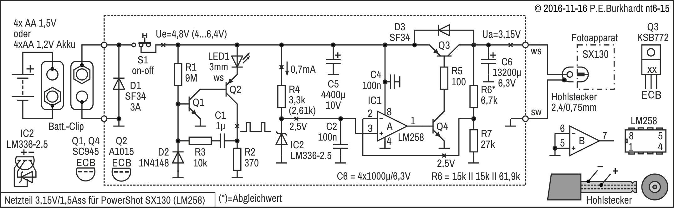
Netzteil 3,15V mit dem LM258

Selbst die extreme Wert-Erhöhung des Ausgangs-Elkos C6 hat in bestimmten Fällen nicht gereicht, den hohen Strom der Objektivverstellung zu liefern. Wurde beim Verstellen des Objektivs zusätzlich der Blitz eingeschaltet, war der entnommene Strom so hoch, dass die Kamera manchmal abschaltete.

Zwei Maßnahmen brachten Erfolg. Der Längstransistor ist jetzt ein einfacher pnp-Typ (kein Darlington-Transistor), so dass die Drop-out-Spannung geringer ist.

Verbesserte Schaltung mit dem LM258

Außerdem wurde der B865 gegen den Opamp LM258 getauscht. Da der 258 eine normale Ausgangsstufe hat, muss der zusätzliche Treibertransistor Q4 den nötigen Q3-Basisstrom liefern. Das hat natürlich zur Folge, dass der Opamp jetzt mit seinem invertierendem Eingang am Istwert-Spannungsteiler R6-R7 hängt und nicht wie vorher an der Referenzspannung.

Fazit

Die Kamera funktioniert wieder zuverlässig, und zwar besser als vorher. Die Batterien bzw. Akkus werden viel besser ausgenutzt (bis 1 V je Batterie), ohne dass der Innenwiderstand steigt. Die Betriebsdauer je Batterie-Satz bzw. je Akku-Ladung ist ebenfalls sehr viel größer, da jetzt anstelle von original 2 Zellen (in der Kamera) 4 Zellen die Energie liefern.

Trotzdem wäre eine noch bessere Ausnutzung der Batterien wünschenswert. Gelegentlich, insbesondere mit Blitzlicht und fast leeren Batterien, schaltet die Kamera immer noch ab.

Netzteil 3,15V für PowerShot SX130
2018 © Peter E. Burkhardt

Netzteil 3,15V mit CMOS-Längsregler (1)

Um im SX130-Netzteil den minimalen Spannungsabfall über dem Längsregler weiter reduzieren zu können, wurde die folgende Schaltung entworfen.

Allerdings ist jetzt ein Generator zur Erzeugung der Mosfet-Gate-Spannung nötig, da diese Spannung über der Drain-Spannung liegen muss. Als Spannungsreferenz und Regelverstärker wird der Parallelregler TL431 verwendet.

Eigenschaften der Schaltung
Schaltungsbeschreibung
Schutz gegen Falschpolung durch Diode

Eingangsseitig ist die Schaltung mit einer parallel geschalteten 3A-Diode gegen Falschpolung der Batterien geschützt. Die Parallelschaltung sichert im Gegensatz zur Reihenschaltung, dass keine Spannung verloren geht. Allerdings besteht der Nachteil, dass bei Falschpolung gewissermaßen kurzgeschlossen wird. Der Strom wird nur durch den Innenwiderstand der Batterien begrenzt. Deshalb wurde die kräftige und schnelle Diode SF34 eingesetzt, die bis zu 125 A Spitzenstrom verträgt. Diese Schutzschaltung soll ja auch nur bei unbeabsichtigter kurzer Falschpolung schützen.

EIN/AUS-Schalter und LED-Anzeige

Der Schalter ist nötig, um eine langsame Batterieentladung bei längerer Nichtbenutzung zu verhindern. Da aber für den EIN-Zustand unbedingt eine optische und auffällige Kontrolle nötig ist, wurde eine sehr stromarme Blinkschaltung (Q1, Q2) eingesetzt. Die Lichtblitze sind auch bei Sonnenlicht gut zu erkennen. Diode D2 schützt die Schaltung vor zu hoher negativer Spannung und wird gerne vergessen. R1 bildet zusammen mit C1 die Zeitkonstante für die lange Impulspause. R3 vergrößert die Impulsbreite für den LED-EIN-Zustand (Breite des Lichtblitzes). Als LED1 ist jede 3mm-LED geeignet.

Gate-Spannungserzeugung

Die Gate-Spannung des Mosfets sollte einige Volt über der Spannung am Drain liegen, damit der Mosfet durchsteuern kann. Dazu liefert der CMOS-555 eine Rechteckschwingung mit einem Tastgrad von 0,5. Die Frequenz beträgt etwa 70 kHz. Mit der Verdopplerschaltung C4, C5, D3, D4 ergibt sich eine positive Spannung U2, die über der Betriebsspannung Ub liegt.

Die CMOS-AMV-Schaltung wurde sehr einfach gehalten. Allerdings bricht die Spannung am 555-Ausgang Pin 3 unter der Last R6-TL431-GND etwas ein. Deshalb und wegen der Diodenfluss-Spannungen der Dioden D3 und D4 ist die Spannungsausbeute trotz Verwendung von Schottky-Dioden weit geringer als der 2-fache Ub-Wert (siehe auch Tabelle).

Netzteil 3,15V für PowerShot SX130
2018 © Peter E. Burkhardt
Spannungsregelung

Den Soll-Istwert-Vergleich führt der Parallelregler TL431 durch. Er bekommt den Istwert vom Teiler R7-R8, vergleicht diesen mit seiner internen 2,5V-Referenz und regelt das Katoden-Potential so, dass sich die mit dem Teiler festgelegte Ausgangsspannung von 3,15 V ergibt. Damit dies funktioniert muss der Betriebsstrom (K-A) TL431 mindestens 1 mA betragen. Außerdem muss die zur Verfügung stehende Gate-Spannung hoch genug sein, dass der Mosfet auch bei geringer Batteriespannung genügend weit durchsteuern kann. Es ergaben sich die Werte lt. Tabelle im Bild. Nachteilig ist, dass bei sehr geringer Batteriespannung (U1) der minimale Betriebsstrom des Reglers nicht erreicht wurde.

Die Auswahl des Mosfets erfolgte nach dem Kriterium Kanalwiderstand, um die Dropout-Spannung minimal zu halten. Der Mosfet verträgt max. 80 A, ist damit im Zusammenhang mit der Batterie als Spannungsquelle kurzschlussfest und benötigt kein zusätzliches Kühlblech. Das Auflöten auf die Leiterplattenfläche reicht.

Die gesamte Regelschaltung ist einfach, erfüllt aber ihren Zweck. Ab 3,4 V Batteriespannung steht am Ausgang eine vom Fotoapparat noch tolerierte Minimal-Spannung zur Verfügung. Erst bei weniger als 2,6 V am externen SX130-Anschluss begann das Batterie-Warnsymbol zu blinken. Dieser Test wurde mit statischer Last vorgenommen (SX130 EIN, aber sonst ohne Aktivität). Es ist erstaunlich, der Mindestbetriebsstrom beträgt 0,5 A.

Aufgefallen ist mir, dass bei U1 = 3,4 V und 833 mA Ausgangslast die Dropout-Spannung 0,4 V betrug. Das entspricht einem Kanalwiderstand von 480 mΩ, ein für den Mosfet-Typ relativ hoher Wert. Lt. Datenblatt kann der Kanalwiderstand bis auf 4,6 mΩ sinken, allerdings bei 55 A und 10 V Gate-Spannung.

Fazit

Die Schaltung macht, was sie soll. Durch Einsatz des Mosfet wird die Batteriespannung sehr gut ausgenutzt. Auch wenn ein zusätzlichr Generator die Gate-Spannung liefern muss, bleibt die Schaltung relativ einfach.

Netzteil 3,15V für PowerShot SX130
2018 © Peter E. Burkhardt

Netzteil 3,15V mit CMOS-Längsregler (2)

Der Versuch, die SX130-Netzteil-Schaltung weiter zu optimieren hat sich gelohnt. Der minimale Spannungsabfall über dem Längsregler konnte durch Erhöhen der Gate-Spannung weiter reduziert werden.

Jetzt ist aber eine Verdreifachung der Batteriespannung nötig. Generator und Spannungsvervielfacher-Schaltung sind mit einem einfachen CMOS-Gatter-IC realisiert. Die restliche Schaltung entspricht der CMOS-Variante (1).

Eigenschaften der Schaltung
Schaltungsbeschreibung
Schutz gegen Falschpolung durch Diode

Eingangsseitig ist die Schaltung mit einer parallel geschalteten 3A-Diode gegen Falschpolung der Batterien geschützt. Die Parallelschaltung sichert im Gegensatz zur Reihenschaltung, dass keine Spannung verloren geht. Allerdings besteht der Nachteil, dass bei Falschpolung gewissermaßen kurzgeschlossen wird. Der Strom wird nur durch den Innenwiderstand der Batterien begrenzt. Deshalb wurde die kräftige und schnelle Diode SF34 eingesetzt, die bis zu 125 A Spitzenstrom verträgt. Diese Schutzschaltung soll ja auch nur bei unbeabsichtigter kurzer Falschpolung schützen.

EIN/AUS-Schalter und LED-Anzeige

Der Schalter ist nötig, um eine langsame Batterieentladung bei längerer Nichtbenutzung zu verhindern. Da aber für den EIN-Zustand unbedingt eine optische und auffällige Kontrolle nötig ist, wurde eine sehr stromarme Blinkschaltung (Q1, Q2) eingesetzt. Die Lichtblitze sind auch bei Sonnenlicht gut zu erkennen. Diode D2 schützt die Schaltung vor zu hoher negativer Spannung und wird gerne vergessen. R1 bildet zusammen mit C1 die Zeitkonstante für die lange Impulspause. R3 vergrößert die Impulsbreite für den LED-EIN-Zustand (Breite des Lichtblitzes). Als LED1 ist jede 3mm-LED geeignet.

Gate-Spannungserzeugung

Die Gate-Spannung des Mosfets sollte einige Volt über der Spannung am Drain liegen, damit der Mosfet durchsteuern kann. Allerdings ist zum Erzielen eines sehr geringen Kanalwiderstands eine ziemlich hohe Gate-Spannung nötig. Ein einfacher CMOS-IC mit 4 NAND-Triggern ist als 120kHz-Generator geschaltet und steuert die Verdreifacherschaltung gegenphasig an. Dadurch sind nur 3 Dioden nötig, was der maximal möglichen Spannung zugute kommt.

Netzteil 3,15V für PowerShot SX130
2018 © Peter E. Burkhardt
Spannungsregelung

Den Soll-Istwert-Vergleich führt der Parallelregler TL431 durch. Er bekommt den Istwert vom Teiler R7-R8, vergleicht diesen mit seiner internen 2,5V-Referenz und regelt das Katoden-Potential so, dass sich die mit dem Teiler festgelegte Ausgangsspannung von 3,15 V ergibt. Damit dies funktioniert muss der Betriebsstrom (K-A) TL431 mindestens 1 mA betragen. Außerdem muss die zur Verfügung stehende Gate-Spannung hoch genug sein, dass der Mosfet auch bei geringer Batteriespannung genügend weit durchsteuern kann. Es ergaben sich die Werte lt. Tabelle im Bild. Auch bei sehr geringer Batteriespannung (U1) ist der minimale Betriebsstrom des Reglers genügend groß.

Die Auswahl des Mosfets erfolgte nach dem Kriterium Kanalwiderstand, um die Dropout-Spannung minimal zu halten. Der Mosfet verträgt max. 80 A, ist damit im Zusammenhang mit der Batterie als Spannungsquelle kurzschlussfest und benötigt kein zusätzliches Kühlblech. Das Auflöten auf die Leiterplattenfläche reicht.

Es ergeben sich die Spannungswerte lt. Tabelle (siehe Bild). Maximal stehen bei 6 V Batteriespannung 15 V zur Verfügung, bei 3,4 V Eingangsspannung sind es immer noch über 8 V. Dadurch ergibt sich nur noch eine Mosfet-Dropout-Spannung von 0,28 V, was einem Kanalwiderstand von 323 mΩ entspricht. Viel wichtiger ist aber der Umstand, dass die Spannungsabweichung vom Sollwert trotz niedrigster Batteriespannung nur noch 0,02 V beträgt. Die Regelung funktioniert also sehr gut.

Ab 3,4 V Batteriespannung steht am Ausgang eine vom Fotoapparat noch tolerierte Minimal-Spannung zur Verfügung. Erst bei weniger als 2,6 V am externen SX130-Anschluss begann das Batterie-Warnsymbol zu blinken. Dieser Test wurde mit statischer Last vorgenommen (SX130 EIN, aber sonst ohne Aktivität). Es ist erstaunlich, der Mindestbetriebsstrom beträgt 0,5 A.

Fazit

Die Schaltung Mosfet-Variante (2) ist nochmals etwas besser als Variante (1). Der Aufwand ist nicht wesentlich größer. Allerdings erhöhte sich der Ruhestrom durch die Verdreifacherschaltung auf etwa 17­mA. Das Ausschalten sollte man also nicht vergessen.

Netzteil 3,15V für PowerShot SX130
2018 © Peter E. Burkhardt

Netzteil 3,15V mit CMOS-Längsregler (3)

Die vorige Version (2) der SX130-Netzteil-Schaltung (CMOS-Längsregler und 3-fach-Spannungswandler auf Basis des CMOS-Trigger-Gatter-ICs 74HC132) ist optimal, bezüglich Regelung und Bauelementeaufwand. Die Handhabung wurde aber verbessert. So entstand Version (3). Der Batterie-Ein-Schalter mit Blink-LED-Schaltung wurde durch eine Automatik ersetzt. Das Einschalten erfolgt mit einem einfachen Taster, das Abschalten ist aber vom angeschlossenen Fotoapparat abhängig. Solange Strom gebraucht wird, bleibt der EIN-Zustand aktiv. Wird der Fotoapparat ausgeschaltet, schaltet sich auch die Stromversorgung zeitverzögert aus. Die Schaltung geht in den Standby-Modus.

Allerdings fließt bei Bereitschaft immer noch ein gewisser Ruhestrom, der aber sehr gering ist. Zum endgültigen Trennen von der Batterie dient ein kleiner Schalter, der aber versteckt angeordnet sein kann, da er nur selten bedient wird. Die LED zur Anzeige der Betriebsbereitschaft entfällt.

Eigenschaften der Schaltung
Schaltungsbeschreibung
Schutz gegen Falschpolung durch Diode

Eingangsseitig ist die Schaltung mit einer parallel geschalteten 3A-Diode gegen Falschpolung der Batterien geschützt. Die Parallelschaltung sichert im Gegensatz zur Reihenschaltung, dass keine Spannung verloren geht. Allerdings besteht der Nachteil, dass bei Falschpolung gewissermaßen kurzgeschlossen wird. Der Strom wird nur durch den Innenwiderstand der Batterien begrenzt. Deshalb wurde die kräftige und schnelle Diode SF34 eingesetzt, die bis zu 125 A Spitzenstrom verträgt. Diese Schutzschaltung soll ja auch nur bei unbeabsichtigter kurzer Falschpolung schützen.

EIN/AUS-Schalter

Ein kleiner Schalter (S0) zum Trennen der Batterie verhindert, dass bei längerer Nichtbenutzung des Geräts die Batterie langsam entladen wird. Der Schalter ist relativ unzugänglich angeordnet, da er sehr wenig bedient werden muss. Für die normale Abschaltung sorgt die neu hinzugefügte Abschaltautomatik.

Gate-Spannungserzeugung

Die Gate-Spannung des Mosfets sollte einige Volt über der Spannung am Drain liegen, damit der Mosfet durchsteuern kann. Allerdings ist zum Erzielen eines sehr geringen Kanalwiderstands eine ziemlich hohe Gate-Spannung nötig. Ein einfacher CMOS-IC mit 4 NAND-Triggern ist als 120kHz-Generator geschaltet und steuert die Verdreifacherschaltung gegenphasig an. Dadurch sind nur 3 Dioden nötig, was der maximal möglichen Spannung zugute kommt.

Netzteil 3,15V für PowerShot SX130
2018 © Peter E. Burkhardt

Aufgrund der Abschaltautomatik ist ein Start-Stopp des Generators nötig. Außerdem wird im Standby-Modus die Gate-Spannung unterbrochen.

Spannungsregelung

Den Soll-Istwert-Vergleich führt der Parallelregler TL431 durch. Er bekommt den Istwert vom Teiler R7-R8, vergleicht diesen mit seiner internen 2,5V-Referenz und regelt das Katoden-Potential so, dass sich die mit dem Teiler festgelegte Ausgangsspannung von 3,15 V ergibt. Damit dies funktioniert muss der Betriebsstrom (K-A) TL431 mindestens 1 mA betragen. Außerdem muss die zur Verfügung stehende Gate-Spannung hoch genug sein, dass der Mosfet auch bei geringer Batteriespannung genügend weit durchsteuern kann. Es ergaben sich die Werte lt. Tabelle im Bild. Auch bei sehr geringer Batteriespannung (U1) ist der minimale Betriebsstrom des Reglers genügend groß.

Die Auswahl des Mosfets erfolgte nach dem Kriterium Kanalwiderstand, um die Dropout-Spannung minimal zu halten. Der Mosfet verträgt max. 80 A, ist damit im Zusammenhang mit der Batterie als Spannungsquelle kurzschlussfest und benötigt kein zusätzliches Kühlblech. Das Auflöten auf die Leiterplattenfläche reicht.

Es ergeben sich die Spannungswerte lt. Tabelle (siehe Bild). Maximal stehen bei 6 V Batteriespannung 15 V zur Verfügung, bei 3,4 V Eingangsspannung sind es immer noch über 8 V. Dadurch ergibt sich nur noch eine Mosfet-Dropout-Spannung von 0,29 V, was einem Kanalwiderstand von 336 mΩ entspricht. Viel wichtiger ist aber der Umstand, dass die Spannungsabweichung vom Sollwert trotz niedrigster Batteriespannung nur noch 0,03 V beträgt. Die Regelung funktioniert also sehr gut.

Ab 3,4 V Batteriespannung steht am Ausgang eine vom Fotoapparat noch tolerierte Minimal-Spannung zur Verfügung. Erst bei weniger als 2,6 V am externen SX130-Anschluss begann das Batterie-Warnsymbol zu blinken. Dieser Test wurde mit statischer Last vorgenommen (SX130 EIN, aber sonst ohne Aktivität). Es ist erstaunlich, der Mindestbetriebsstrom beträgt 0,5 A.

Abschaltautomatik

Im praktischen Betrieb mit einer früheren Version des SX130-Netzteils war das ständige Abschalten per Hand nicht so günstig. Außerdem hatte ich manchmal trotz der blitzenden LED das Abschalten vergessen. Das Netzteil war in der Fototasche untergebracht und über ein 1,5 m langes Kabel mit dem Fotoapparat verbunden. Die LED konnte man deshalb nicht immer sehen und blieb unbeachtet.

In der vorliegenden Ausführung Version (3) ist das Netzteil inklusive Batterien auch auf einer Leiterplatte untergebracht, allerdings diesmal mit dem Fotoapparat über die Stativaufnahme fest verschraubt. Zum Stromversorgungsanschluss des SX130 führt nur noch ein 10 cm langes Kabel.

Das Netzteil wird jetzt mit einem kleinen Taster aktiviert, der griffgünstig angeordnet ist. Wird nun der Fotoapparat innerhalb max. 45 Sekunden eingeschaltet, veranlasst der Strom des Fotoapparats über eine Stromistwerterfassung mit Opamp, dass das Netzteil nicht abschaltet, sondern ständig nachgetriggert wird.

Sobald aber der Fotoapparat abgeschaltet wird, entfällt das Nachtriggern, die Abschaltzeit des Netzteils beginnt zu laufen und nach 45 Sekunden erfolgt das automatische Abschalten. Danach fließt nur noch der Standby-Strom (ca. 80 µA).

Teile der Abschaltautomatik

Mit Taster S1 erfolgt die Aktivierung. C1 wird auf die Batteriespannung +Ub schnell aufgeladen und kann sich nur langsam über den hochohmigen Widerstand R2 entladen. Bei aufgeladenem C1 liegt am Pin 2 des CMOS-Gatters 1 ein H und der Generator (Gatter 1 und 2) kann arbeiten. Damit wirkt die Verdreifacherschaltung (Gatter 3 und 4) und das Gate des CMOS-Längstransistors Q3 erhält eine Spannung, die zum sicheren Durchsteuern von Q3 ausreicht.

Wenn der Generator schwingt, sind am Pin 6 des Gatterausgangs 2 die Impulse verfügbar. Mit diesen Impulsen wird Transistor Q1 durchgesteuert, allerdings durch C7 ständig. Ist Q1 leitend, wird auch Q2 durchgesteuert und die hochtransformierte Spannung über R6 zum Gate von Q3 geführt.

Die ganze Anordnung hat den Sinn, nur dann eine Verbindung zwischen Verdreifacherschaltung und dem Referenz-Regler IC2 (TL431) herzustellen, wenn sie gebraucht wird, d.h. wenn der Generator schwingt und damit das Netzteil aktiv ist. Wäre im inaktiven Zustand des Netzteils die Abschaltung mittels Transistor Q2 nicht vorhanden, würden ca. 17 mA Standby-Strom fließen, ein viel zu hoher Wert. Dieser Strom fließt, da bei abgeschaltetem Generator die 3 Schottky-Dioden D3-D4-D5 die Batteriespannung direkt durchleiten und am Widerstand R6 wirksam werden lassen.

Netzteil 3,15V für PowerShot SX130
2018 © Peter E. Burkhardt

Um den Strom des Fotoapparats zu erfassen, ist ein entsprechender Shunt mit Opamp erforderlich. IC4 ist ein CMOS-Opamp mit geringem Eigenverbrauch (ICL7616) und kann bis auf GND durchgesteuert werden. Der Shunt wurde deshalb in die GND-Leitung gelegt. Die nötige Referenzspannung liefert das Referenzelement IC3 (LM385-1.2) und stellt somit über den Teiler R13-R14 etwa 30 mV bereit. Bei einem Shunt-Widerstand von 0,1 Ω registriert der Opamp ab einem SX130-Strom von ca. 300 mA, dass der Fotoapparat eingeschaltet ist. In diesem Zustand führt der Opamp am Ausgang Pin 6 eine positive Spannung (+Ub), die über Diode D2 und Widerstand R1 den Kondensator C1 nachlädt. Damit bleibt das H am Pin 2 des CMOS-Generators erhalten und das Netzteil bleibt aktiv, und zwar solange, wie genügend Strom über Shunt R15 fließt, d.h. solange der Fotoapparat eingeschaltet ist.

Wird der Fotoapparat ausgeschaltet, schaltet der Opamp-Ausgang Pin 6 auf GND und die C1-Nachladung über D2-R1 entfällt. C1 entlädt sich nun über R1-R2 bis auf GND-Potential. Pin 2 des CMOS-Generators erhält L und der Generator kann nicht mehr schwingen. Das hat zur Folge, dass Pin 6 des Gatters 2 ebenfalls L führt und damit den Transistor Q1 und in Folge den Transistor Q2 sperrt. Der Pfad +Ub-D3-D4-D5-Q2-R6-IC2 wird unterbrochen, der erhöhte Strom kann nicht mehr fließen. Es bleiben nur noch die 80 µA Standby-Strom übrig.

Die Abschaltzeit von 45 Sekunden wurde großzügig bemessen, da z.B. bei Wanderungen ab und zu ein Foto geschossen wird, der Fotoapparat aber immer wieder abgeschaltet wird, um Strom zu sparen. Ist innerhalb der 45 Sekunden das nächste Foto dran, muss nur der Fotoapparat wieder eingeschaltet werden, die Netzteil-Aktivierung mittels Taster S1 ist nicht nötig.

Aufbau

Das folgende Bild zeigt alles Wesentliche zum Gesamtaufbau. Allerdings ist der Griffschutz für die Leiterplatte noch nicht angebracht. Um große Kapazitäten sowohl eingangs- als auch ausgangsseitig einsetzen zu können, war eine kleine Extra-Leiterplatte erforderlich.

Netzteil 3,15V für PowerShot SX130
2018 © Peter E. Burkhardt

Der Kasten dient als Griffschutz. Die Bauelemente der Leiterplatte sind vor der Hand geschützt, natürlich nicht vor Schmutz und dergleichen. Der Fotoapparat kann sowieso nur in sauberer Umgebung benutzt werden. Der Kasten bietet aber für das Handling Vorteile. Die 3 zusätzlichen Platten wurden mit Drahtstücken verbunden und dann noch verlötet. So ergab sich ein stabiler Aufbau. Lochplatten vereinfachen alles. Es müssen für den Draht keine Löcher gebohrt werden. Der Kasten ist abnehmbar.

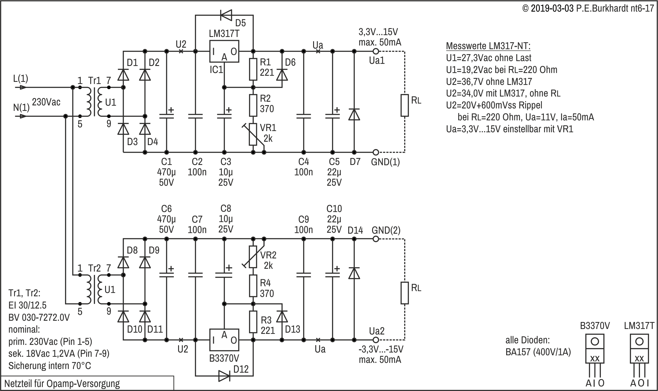
Netzteil Opamp-Versorgung
2019 © Peter E. Burkhardt

Netzteil für Opamp-Versorgung

Die kleine Sub-Platine liefert 2 galvanisch getrennte Spannungen, und zwar 1x positiv gegen GND(1) und 1x negativ gegen GND (2).

Eigenschaften

Die zwei Regelschaltungen entsprechen im Wesentlichen den Vorschlägen in den entsprechenden Datenblättern. Sämtliche Schutzdioden wurden vorgesehen, obwohl sie eigentlich nicht nötig wären. Sie schaden aber auch nicht.

Die Trafos liefern jeweils 18 Vac bei max. 1,2 VA. Für den Maximalstrom habe ich 50 mA festgelegt. Die Trafos wurden im mehrstündigen Betrieb bei Maximalstrom nur handwarm. Für die Regler-ICs sollte aber ein kleines Kühlblech vorgesehen werden, wenn der Maximalstrom entnommen wird.

Die Regler sind intern gegen äußeren Kurzschluss und gegen zu hohe Betriebstemperatur geschützt. Dabei kann der Überstrom im Ampere-Bereich liegen. Eigentlich empfiehlt es sich, eine zusätzliche Strombegrenzung vorzusehen. Dafür war aber auf der kleinen Leiterplatte kein Platz mehr.

Netzteil Opamp-Versorgung
2019 © Peter E. Burkhardt
Aufbau

Die FR4-Lochrasterplatine ist Teil einer größeren Schaltung und wird hochkant auf die Hauptplatine gesetzt. Die Anschluss-Stifte bestehen aus vergoldeten 0,4 Millimeter Hartkupferstiften (gewonnen aus alten Steckerleisten). Dadurch kann die Platine zu Testzwecken bequem auf ein Breadboard gesteckt werden. Funktioniert dann alles, erfolgt das Verlöten auf der Hauptplatine.

Die Verdrahtung der Lochrasterplatte erfolgte von Hand, wobei die Primärseite wegen der Netzspannung separat verkabelt ist.

Die Regler-ICs befinden sich jeweils an den Stirnseiten der Leiterplatte. So kann bei Bedarf ein kleines Kühlblech angeschraubt werden. Die IC-Kühlfahne ist intern mit Anschluss O (Output) verbunden. Lt. Datenblatt darf die Kühlfahne nicht als Output-Anschluss verwendet werden.

Verwendung

Bei Opamp-Versorgung werden beide GND-Anschlüsse extern gebrückt. Aber auch der separate Betrieb ist möglich.

LM317-Grundlagen: Grundschaltung
2012-12 © Peter E. Burkhardt

Netzteile mit dem LM317

LM317-Grundlagen

Der Spannungsregler LM317 ist schon ein Oldi, oft beschrieben worden und einfach in der Anwendung. Alle folgenden Angaben beziehen sich auf das TO-220 Package.

Wesentliche Eigenschaften
Prinzip-Schaltung
Ansicht

Den LM317 gibt es auch noch als 100mA-Variante (LM317L) im TO92-Gehäuse (u.a.). Der Ausgangsstrom ist maximal 100 mA (nominal), bei Kurzschluss maximal 1,3 A. Ansonsten unterscheidet sich der LM317L nicht wesentlich vom normalen LM317.

Im Folgenden sind, ausgehend von der grundsätzlichen LM317-Anwendung, einige getestete Schaltungen beschrieben.

LM317-Grundlagen: Grundschaltung
2012-12 © Peter E. Burkhardt

Grundschaltung zur Spannungsregelung

Der LM317 arbeitet als Positivregler mit 1,25V-Referenz bezogen auf den OUT-Anschluss. Das folgende Bild (links) zeigt alle wesentlichen Informationen zur Grundschaltung.

Eingangsspannung Ue

Die Drop-out-Spannung vom Eingang IN zum Ausgang OUT beträgt minimal 1,8 V, allerdings sollte für eine sichere Regelung Ue mindestens 2,5 V über der eingestellten Ausgangsspannung Ua liegen. Reglerintern ist die Drop-out-Spannung gleichzeitig die Betriebsspannung des Regelverstärkers. Auch deshalb ist eine gewisse Mindestspannung zwischen IN und OUT erforderlich.

Ue kommt meist vom Lade-Elko und ist deshalb mit einer Brummspannung (Rippelspannung) überlagert. Uemin markiert dann den unteren (!) Wert dieser schwankenden Gleichspannung, nicht etwa den mit Multimeter gemessenen Wert.

Zusätzlich zur Höhe der Brummspannung sind Netzspannungs-Schwankung und Trafo-Innenwiderstand zu berücksichtigen, so dass meist eine wesentlich höhere nominale Ue benötigt wird. Diese höhere nominale Ue verringert mit Uemax = 40 V die theoretisch mögliche Ua von 37,5 V auf geringere Werte. Die Drop-out-Spannung ist auch vom Ausgangsstrom Ia und von der Regler-Gehäusetemperatur abhängig.

Referenzspannung Uref

Zwischen OUT und ADJ (Adjust-Anschluss) ist die konstante Uref mit nominal 1,25 V messbar. Aus ADJ fließt ein geringer Strom I2 über Einstellwiderstand R2 nach Masse. Dieser Strom ändert sich geringfügig in Abhängigkeit vom Ausgangsstrom Ia.

Mindeststrom von OUT nach Masse

Ein wesentlich höherer Strom I1 ist von OUT nach Masse nötig, damit der Regler funktioniert. I1 ist der Betriebsstrom des internen Regelverstärkers. Da Uref über R1 liegt und I1min nach Masse fließen muss, ist der R1-Wert in engen Grenzen festgelegt. Aus Urefmin = 1,2 V und im ungünstigsten Fall Mindeststrom I1 = 5 mA ergibt sich der maximale Widerstand R1max = 240 Ω.

Allerdings ist es dem internen Regelverstärker egal, ob sein Betriebsstrom vom OUT-Anschluss nur über den Pfad R1-R2 nach Masse fließt, oder ob ein Teil von I1 über die Last abfließt. R1 kann deshalb auch einen höheren Wert haben, wenn der Strom durch R1-R2 kleiner sein soll. Das ist manchmal nötig, wenn bei einstellbaren Netzteilen für R2 nicht das passende Poti zur Hand ist. Zu klein sollte der Querstrom durch R1-R2 aber auch nicht sein, damit der Ia-lastabhängige ADJ-Strom I2 anteilig nicht zu groß wird.

Einstellen der Ausgangsspannung Ua

Widerstand R2 bestimmt bei gegebenem R1 die Ausgangsspannung. Über R2 steht immer Ua - Uref. Da auch der konstante Strom I1 bekannt ist, kann nun R2 in Abhängigkeit von der gewünschten Ua berechnet werden. Der ADJ-Strom I2 sei dabei vernachlässigt. Die Formeln im Bild zeigen die Abhängigkeiten.

R2max bestimmt Uamax, solange Ue zur Regelung ausreicht. R2min darf Null Ω betragen, d.h. Kurzschluss von ADJ nach Masse. Damit ist Uamin festgelegt, kann aber nicht kleiner als Uref (1,25 V) werden. Das ist ein Nachteil, Ua kann in der Standard-Schaltung nicht bis auf 0 V eingestellt werden.

LM317-Grundlagen: Grundschaltung
2012-12 © Peter E. Burkhardt
Layout des Pfades R1-R2

Der obere R1-Anschluss sollte nahe am Regler-OUT-Anschluss erfolgen. Somit wird vermieden, dass die Impedanz der Leitung vom Regler-OUT bis zur Last mit in die Regelung einfließt. Der Laststrom verursacht auf dieser Leitung einen Spannungsabfall, der bei falschem Anschluss (nahe der Last) mit als Referenz-Spannung wirkt, so dass letztendlich die Referenz mit dem Ausgangsstrom schwankt.

Aus dem gleichen Grunde sollte der untere R2-Anschluss am Fuss der Last erfolgen, da die Spannung Ua über der Last konstant sein soll und nicht über der Last + Masserückleitung (siehe Bild).

Kondensator-Beschaltung
C1 am Eingang

Der Eingangskondensator C1 sorgt für Stabilität des Reglers und ist nahe am IN-Anschluss anzuordnen. Ist die Zuleitung zum Lade-C lang, sollte C4 vorgesehen werden, C1 kann dann evtl. entfallen.

C3 am Ausgang

Am Ausgang ist C3 für die Regelung zwar nicht erforderlich, wird aber aus Stabilitäts-Gründen empfohlen. Auch ein Elko ist möglich. Meist ist die zu versorgende Schaltung sowieso abgeblockt, bei längerer Leitung aber C3 vorsehen und am IC anordnen.

C2 am ADJ-Anschluss

Eine große Rolle spielt C2 am ADJ-Anschluss. Der Regler funktioniert zwar auch ohne C2, aber es wird manches an Uref-Stabilität verschenkt:

Die mit C2 erreichten Verbesserungen beziehen sich auf eine 100Hz-Brummspannung. Die SVR ist frequenzabhängig. Hat die Rippelspannung eine höhere Frequenz (z.B. vom vorgeschalteten Schaltregler), muss C2 entsprechend HF-tauglich sein. Vorteilhaft ist dann die Parallelschaltung eines Keramik-Cs.

Ausgangsstrom Ia

Der nominale Ausgangsstrom von 1,5 A ist möglich, solange die maximale Regler-Verlustleistung und damit die maximale Gehäuse-Temperatur dies zulassen. Trotz guter Kühlung sollte aber (in Abhängigkeit von der Umgebungstemperatur) mit einem geringeren Strom kalkuliert werden. Praktisch ist 1 A ein betriebsmäßig vernünftiger Ia-Wert. Näheres zur maximalen Regler-Verlustleistung und erforderlicher Kühlung steht im LM317-Datenblatt.

Regler-interne Schutzschaltungen

Der Regler ist bedingt kurzschlussfest. Ein interner SOAR-Schutz (SOAR: Safe Operating Area, sicherer Arbeitsbereich) sorgt dafür, dass die zulässigen IC-Grenzdaten nicht überschritten werden und damit der Regler Schaden nimmt. In allen Fällen der Überlastung (Strom und/oder Temperatur zu hoch) wird in Abhängigkeit der internen Spannungsbelastung (Regeltransistor) der Strom solange verringert, bis sich für den IC erträgliche Bedingungen einstellen. Das bedeutet, Ua wird reduziert, ggf. bis auf Null.

Dieser interne Schutzmechanismus darf aber keineswegs betriebsmäßig genutzt werden. Die kalkulierte Strombegrenzung ist genauso unsinnig wie eine ständige Regler-Überhitzung durch zu geringe Kühlung.

Externe Schutzdioden D1 und D2

D1 schützt den Regler, falls Ua größer als Ue wird. Ua > Ue verursacht einen Rückstrom, den D1 gewissermaßen über den Regler hinweg ableitet. Ohne D1 würde der Regler Schaden nehmen. Ua > Ue kann verschiedene Ursachen haben, z.B. Lade-C kleiner als C der Ausgangslast, Kurzschluss des Lade-C oder auch extern einwirkende Überspannung am Ua-Anschluss.

D2 schützt den Regler, falls von C2 aus ein Rückstrom fließt. Dieser Strom wird über D2 und D1 abgeleitet. Fehlt D2, kann der Regler Schaden nehmen. Ist kein C2 vorhanden, ist auch D2 nicht nötig. Entsprechend Datenblatt ist D2 bei kleiner Ua entbehrlich, siehe dort. Allerdings schadet D2 in keinem Fall, sollte also wie auch D1 immer vorgesehen werden.

LM317-Grundlagen: Grundschaltung (Berechnungsbeispiel)
2012-12 © Peter E. Burkhardt

Ua-Berechnungsbeispiel

Im Bild ist rechts ein Beispiel dargestellt, wie Ue, R1 und R2 bei gegebener Ua berechnet werden.

Eingangsspannung Ue

Bei Ermittlung der benötigten Eingangsspannung Ue sind neben der Mindestspannung über dem Regler auch eine mögliche Netz-Unterspannung und die Höhe der Brummspannung zu beachten. Außerdem sinkt Ue durch den Trafo-Innenwiderstand bei steigendem Ausgangsstrom Ia ab, so dass auch dieser Einfluss mitbestimmend ist.

Steht Uemin fest, ergibt sich bei Leerlauf und Netz-Überspannung die maximale Ue. Uemax darf natürlich nie größer als 40 V werden. Uemax bestimmt aber auch die bei Ia-Maximalstrom zu erwartende maximale Verlustleistung, die der Regler in Wärme umsetzen muss. Daraus ergibt sich die Größe des Kühlkörpers bzw. die maximal zulässige Umgebungstemperatur.

Das Beispiel ist vereinfacht. Die Einflüsse von Trafo, Lade-C-Größe und Kühlung sind nicht berücksichtigt. Die detaillierte Berechnung ist wesentlich komplexer und nur mit konkreter Gleichricher-Schaltung möglich. Auch Uref wird vereinfacht mit 1,25 V angenommen.

Ausgangsspannung Ua

Die Regelschaltung soll 5 V bei maximal 100 mA liefern, um z.B. 5V-Digital-Schaltungen prüfen zu können. Zur Prüfung an den 5V-Toleranz-Grenzen sind  max.5,5 V nötig. Ua ist einstellbar und nach unten auf min. 1,25 V (= Uref) begrenzt. So können auch 3,3V-Schaltungen getestet werden.

Bei gegebenem 1kΩ-Poti ergeben sich R1 = 294 Ω, eigentlich recht hoch gegenüber den empfohlenen 240 Ω lt. Datenblatt. Die I1-Nachrechnung ergibt 4,25 mA. Das ist eigentlich zu wenig (lt. Datenblatt minimal 5 mA nötig). Das Problem könnte mit einem 1,6kΩ-Widerstand von Ua nach Masse gelöst werden. Da aber nominal Iamin = 3,5 mA gelten, wird auf den Widerstand verzichtet.

Soll ein anderes Poti verwendet werden, ist R1 entsprechend anzupassen. Mehr als 1 kΩ sind kaum möglich, bei kleinerem Poti (z.B. 470 Ω) verringert sich R1 auf 138 Ω, was aber nicht weiter stört. Es fließen dann 9 mA.

Ausgangsstrom Ia

Der Strom Iamax bestimmt im Normalbetrieb die maximale Regler-Verlustleistung bei minimaler Ausgangsspannung. Allerdings steigt dieser Strom im Fehlerfall (zu niedrige Last oder Ua-Kurzschluss) ungebremst an, bis die interne Regler-Schutzschaltung wirksam wird. Dabei können einige Ampere fließen, wenn die Ue-Qelle dies zulässt. Die zu prüfende Schaltung ist dann meist defekt.

Fazit

Die Schaltung hat also einen wesentlichen Nachteil: Der Strom wird im normalen Betrieb nicht begrenzt, unabhängig davon, ob die Ausgangsspannung fest eingestellt oder über Poti variabel ist. Möglich ist es, den Strom durch eine Zusatzschaltung zu begrenzen oder man muss z.B. den LM200 nehmen, der intern eine einstellbare Strombegrenzung hat.

LM317-Grundlagen: Ausgangsspannung ab Null Volt
2012-12 © Peter E. Burkhardt

LM317-Ausgangsspannung ab Null Volt

In Standard-Schaltung lässt sich die LM317-Ausgangsspannung nur bis zur Referenz-Spannung verringern. Das folgende Bild zeigt, wie mit einer zusätzlichen Referenz die Ausgangsspannung doch auf Null einstellbar ist. Damit eignet sich die LM317-Regelschaltung auch für den Einsatz als Labor-Netzteil.

Prinzip der Normal-Beschaltung (Bild links)

Normalerweise liegt der Pfad R1-R2 zwischen Ua und GND. Ua setzt sich aus der Summe von Uref1 (konstant über R1) und UR2 (über R2) zusammen. Der Regler hält Ua konstant (idealerweise), unabhängig von der Last oder von Ue. Basis für diese Regelung ist der konstante Strom I1 durch R1-R2. Da UR1 = URef1 = konstant ist, kann sich zur Ua-Einstellung nur UR2 ändern. Wegen konstantem I1 wird Ua nur von R2 bestimmt. Mit R2 = 0 wird auch UR2 = 0, aber Uref bleibt trotzdem. Und genau das ist die verbleibende minimale Ausgangsspannung Ua. Uref stört also, um Ua = 0 einzustellen.

Im Bild links sind alle Formeln und ihre Herleitung dargestellt. Basis ist der Ansatz (2), wobei der sehr geringe Adjust-Strom I2 vernachlässigt wird. Da nun durch R1 und R2 der gleiche Strom I1 fließt, ergeben sich aus dem Widerstandsverhältnis R2/R1 die gezeigten Spannungsverhältnisse. Gleichungen (3) und (4) lassen sich unmittelbar aus (1) ablesen, Gleichung (5) ergibt sich nach Umformung (links von (5)).

Prinzip der Null-Volt-Beschaltung (Bildmitte)

Wird der Fußpunkt des Pfades R1-R2 nicht auf GND, sondern auf eine Spannung Uref2 gelegt, die gleich groß aber entgegengesetztes Vorzeichen hat, ergibt die Gesamtspannung zwischen Ua-Ausgang und GND den Wert Null, wenn UR2 = 0 ist. Somit ist Ua auf Null einstellbar.

Der Nachteil der LM317-Standardschaltung, die Ausgangsspannung nicht auf Null einstellen zu können, lässt sich mit einer zusätzlichen Referenz-Spannung relativ einfach beheben.

Die Herleitung der entsprechenden Formeln basiert auf dem Ansatz der Standard-Schaltung, jetzt aber unter Einbeziehung von Uref2 (Ansatz (6). Es ergeben sich die Gleichungen (7), (8) und (9).

Da die negative Hilfsspannung Uref2 die Ausgangsspannung Ua direkt mitbestimmt, muss Uref2 genau so stabil und so groß sein wie Uref1, andernfalls heben sich beide Spannungen nicht exakt auf. Der Strom I1 durch den Pfad R1-R2 ist auch hier konstant (wie in der Standard-Schaltung), da er von der konstanten Uref1 über dem ebenfalls konstanten R1 bestimmt wird. Nur dieser konstante Strom I1 fließt jetzt in die Hilfs-Spannungsquelle Uref2. Der Laststrom durch RL fließt ja über GND zurück. Das bedeutet, die Uref2-Belastung ist gering und beträgt nur einige mA.

LM317-Grundlagen: Ausgangsspannung ab Null Volt
2012-12 © Peter E. Burkhardt
Null-Volt-Beschaltung mit Bandgap-Referenz LM385-1.2 (Bild rechts)

Die Wirkung des verwendeten Zweipols LM385 ist mit einer Z-Diode vergleichbar, allerdings für 1,25 V "Z"-Spannung. Die Referenz ist nahezu temperaturunabhängig und hat einen wesentlich geringerem Innenwiderstand als eine Z-Diode (siehe Datenblatt).

Im LM317 ist eine ähnliche Bandgap-Schaltung verbaut, die fast (exemplarabhängig) die gleiche Referenzspannung erzeugt. Somit eignet sich die Bandgap-Referenz LM385 ideal, um die LM317-interne Referenz zu kompensieren.

Die Schaltung (Bild rechts) erfordert aber eine gegenüber GND negative Spannung. Diese negative Hilfsspannung (-Ub) muss die Ue-Quelle zusätzlich liefern. Im Beispiel sind 10 V erforderlich, R3 ist ein Kompromiss. Einerseits muss I1 fließen können, ohne das Uref2 unterschritten wird, d.h. der LM385 muss noch regeln können. Andererseits darf R3 nicht zu klein sein, da sonst der maximale LM385-Strom überschritten wird. Die Hilfsspannung -Ub sollte deshalb vorstabilisiert sein.

Messwerte der Referenz-Kompensation

Im Bild sind die gemessenen Werte eingetragen. Es zeigt sich, dass die Kompensation nicht 100%-ig gelingt. Je nach Exemplarstreuung ergibt sich zwischen Uref1 und Uref2 entweder eine positive oder eine negative Differenz (idelaerweise Null). Diese kleine Differenz wird dann als Ausgangsspannung Ua wirksam, d.h. mit R2 ist Ua nicht ganz auf Null einstellbar, oder aber Ua wird sogar einige mV negativ.

Letzteres dürfte seltener auftreten, der Grund ist das Poti R2. Selbst wenn R2 ganz auf Null-Anschlag steht, ist der Widerstand zwischen Schleifer und GND meistens nicht ganz Null. Dies wirkt sich so aus, als wäre eine kleine Ua eingestellt. Ist nun Uref2 etwas größer (betragsmäßig) als Uref1, wird dem Poti-Fehler entgegengewirkt und Ua verringert (vielleicht gerade auf Null).

Die ganze Betrachtung ist allerdings schon fast akademisch, denn in den seltensten Fällen stören einige mV Ausgangsspannung. Fast immer wird bei so geringer Ua auch der Laststrom sehr gering, so dass für die zu prüfende Schaltung keine Gefahr droht.

Viel wichtiger ist die Einstellbarkeit unter ca. 0,4 V (minimalste Si-Schwelle) oder bis herab zu 0,25 V (minimalste Schottky-Schwelle oder auch Ge-Schwelle). Erst bei diesen materialbedingten Schwellen beginnen in Halbleitern wesentliche Ströme zu fließen. Die Schaltung im Bild erfüllt deshalb die Forderung nach Null-Volt-Einstellbarkeit sehr gut.

Temperaturdrift

Uref1 und Uref2 sind zwar fast temperaturunabhängig, aber eben nur fast. Beide Referenzen driften ein wenig bei Temperaturänderung, in welche Richtung ist exemplarabhängig (siehe auch Datenblätter). Eines ist aber wahrscheinlich: Bei starker Erwärmung des Reglers durch hohen Strom (Verlustleistung) ändert sich Uref1 mehr als Uref2. Das bedeutet eine größere Uref-Differenz und damit eine nicht mehr perfekt auf Null einstellbare Ua. Dieser Aspekt sei hier nur erwähnt, in der Praxis ist die Änderung meist bedeutungslos.

LM317-Netzteile
2014-04 © Peter E. Burkhardt

LM317-Netzteile

DMM-Netzteile (Batterie-Ersatz)

Werden Multimeter mit 9V-Blockbatterie oder auch mit anderen Batteriezellen bzw. Akkus oft bzw. andauernd benutzt, ist ein häufiger Batteriewechsel erforderlich. Zwar gehen die DMMs durch geringen Stromverbrauch und bei Nichtbenutzung durch die Selbstabschaltung sparsam mit den Batterie-Resourcen um, doch ist es trotzdem lästig, immer die geeignete Batterie auf Vorrat zu halten.

Im stationären Einsatz (Labor usw.) ist deshalb der Batterie-Ersatz durch ein 230V-Netzteil sinnvoll. Das Netzteil kann fest (über Batterie-Clips) an das Multimeter angeschlossen werden. Praktisch sind Steckernetzteile, die direkt in der 230V-Steckdose stecken. Zum DMM führt dann nur die Kleinspannung führende Leitung. Der Labortisch wird so weitestgehend von Netzleitungen freigehalten.

Die neueren modernen Steckernetzteile sind sehr leicht und klein, da sie als Schaltnetzteil arbeiten. Solche Netzteile scheiden aufgrund des hohen Störpegels von vornherein aus. Zur DMM-Versorgung eignen sich nur lineare Netzteile nach guter alter Sitte. Die Stabilisierung muss nicht sehr gut sein, Rauscharmut und Rippelfreiheit sind aber wichtige Kriterien. Der Festspannungsregler LM317 reicht aus, wenn er entsprechend beschaltet ist. Eine Kühlung ist nicht erforderlich, da der Strombedarf meist im mA-Bereich liegt und höchstens bei Widerstandsmessung etwas ansteigt.

Die folgenden DMM-Netzteile nutzen verschiedene Klein-Trafos, wobei die Steckernetzteil-Trafos aus alten Zeiten am schlechtesten abschneiden. Die kleinen Trafos (meist aus chinesischer Produktion) werden relativ heiß, da sie auf den letzten Pfiff dimensioniert sind. Das bedeutet, es wird an Kupfer gespart. Der Wirkungsgrad ist denkbar schlecht. Ich habe trotzdem solche Trafos im Einsatz. Blocktrafos aus deutscher Fertigung, vor allem diejenigen, die für Industrieanwendungen vorgesehen sind, werden kaum warm und sind ideal, um kleine lineare Netzteile zu realisieren. Allerdings sind sie auch etwas größer und passen somit nicht in die Steckernetzteil-Gehäuse.

Netzteil für DMM FINEST 183 Multimeter

Die im Folgenden beschriebene Schaltung enthält einen Blocktrafo, der nur wenig warm wird. Es stand ein ausgedientes Steckernetzteil-Gehäuse zur Verfügung, das etwas größer ist und den ebenfalls größeren Trafo gerade so aufnehmen konnte. Allerdings beträgt die nominale Ausgangsspannung nur 9 Vac, so dass eine Delon-Verdoppler-Schaltung zum Einsatz kommen musste. Der LM317 braucht ja mindestens eine Eingangsspannung, die 2,5 V über der nominalen Ausgangsspannung liegen muss. Zu beachten ist dabei die Rippelspannung über dem Ladekondensator, die bei Maximalbelastung nicht über die LM317-Regelung hinweg auf die Ausgangsspannung durchgreifen darf.

Eigenschaften
LM317-Netzteile
2014-04 © Peter E. Burkhardt
Schaltungsbeschreibung
Trafo und Gleichrichtung

Da die Ausgangsspannung des vorhandenen Trafos nicht hoch genug ist, wird eine Spannungsverdoppler-Schaltung nach Delon angewendet (D1, D2, C1, C2). Die sich ergebende Ausgangsspannung beträgt theoretisch Ua = 2,83 * Ue (ohne Last). Mit Regler, aber ohne Ausgangslast, ergeben sich ca. 19 V (U1, siehe Bild). Die Spannung sinkt aufgrund des Trafo-Innenwiderstandes auf 12 V ab, wenn am 9V-Ausgang 50 mA entnommen werden. Mit 12 V ist die untere U1-Grenze erreicht, bei der noch eine sichere Regelung mit dem 317 erfolgt. Bei 50 mA und wenigen Volt Regelreserve benötigt der LM317 keine Kühlung.

Die gleichen Widerstände R3 und R4 sorgen dafür, dass sich Ua gleichmäßig auf C1 und C2 verteilt. Der genaue Wert ist unkritisch, solange keine unnötigen Verluste entstehen. Kondensator C3 verringert die Gesamt-Rippelspannung.

Regelung mit dem LM317

Der 317 arbeitet in Standardschaltung (wie weiter oben beschrieben). Um kein Poti verwenden zu müssen, kann zur genauen 9V-Einstellung zweckmäßigerweise wie folgt vorgegangen werden:

Schutz des LM317

Eigentlich sind D3 und D4 bei der Anwendung als Batterie-Ersatz nicht erforderlich. Da das Netzteil aber auch für andere Zwecke als 9V-Quelle einsetzbar sein soll, wurden die Dioden vorgesehen. Auf einen Kurzschluss-Schutz wurde verzichtet, bei Kurzschluss am Ausgang wirkt einerseits der 317-interne Schutz, andererseits hat der Trafo einen so hohen Innenwiderstand, dass keine Gefahr für die Schaltung besteht.

Aufbau des Geräts
Gehäuse

Wichtig ist, dass das Gehäuse die Bedingungen für einen schutzisolierten Aufbau erlaubt. Deshalb wurde, wie bereits erwähnt, auf ein vorhandenes Steckernetzteil-Gehäuse zurückgegriffen.

Der AC-Stecker des Gehäuse-Unterteils hat nur im geschlossenen (verschraubten) Zustand Kontakt mit der Leiterplatte, d.h. mit dem Trafo. Somit wird ausgeschlossen, dass bei offenem Gerät eine gefährliche Berührung mit 230 Vac erfolgen kann.

Die Leiterplatte wurde eingepasst, eine Befestigung der gesamten Schaltung (einschließlich Trafo) erfolgt nicht. Die LP wird beim Verschrauben des Gehäuses automatisch arretiert.

LM317-Netzteile für DMM (Batterie-Ersatz)
2014-04 © Peter E. Burkhardt
Trafo

Der verwendete Trafo ist ursprünglich für 400 Vac Eingangsspannung vorgesehen. Da jetzt nur 230 Vac anliegen, ergibt sich eine zusätzliche Sicherheit. Die Primärinduktivität ist, bezogen auf die geringere Eingangsspannung, höher als nötig. Das reduziert die Trafo-Eigenerwärmung im Leerlauf, d.h. die Trafo-Verluste. Andererseits ist natürlich nicht die volle Leistung entnehmbar. Im vorgesehenen Einsatzfall stört dies aber nicht.

Das Bild zeigt alle nötigen Informationen. Auf dem selbst angebrachten Schild bedeutet oL = ohne Last. Die Messungen wurden mit Greatz-Brücke und 2000µ-Lade-C durchgeführt.

Layout der Leiterplatte

Für die Schaltung ist relativ wenig Platz vorhanden. Über die Hälfte benötigt der Trafo. Entsprechend dem gezeigten LP-Layout sind keine größeren Elkos (Durchmesser und Höhe) möglich.

Das 9V-Anschlusskabel ist fest angelötet, die Zugentlastung ist mittels zwei Drahtbügel realisiert.

Der 230Vac-Anschluss des Trafos muss zusätzlichen Isolierabstand zu den restlichen Lötaugen erhalten. Dazu werden rings um die primären Trafoanschlüsse die Lötinseln entfernt (Bestückungslöcher mittels 3mm-Bohrer ansenken). Die primären Anschlusskontakte bestehen aus verzinntem Blech und sind auf der LP-Seite direkt auf die Trafoanschlüsse gelötet.

Bestücken der Leiterplatte

Zuerst sind der Trafo und dann alle Bauelemente mit niedriger Höhe (Widerstände, Dioden) entsprechend LP-Layout einzulöten (außer R5). Das Verlöten erfolgt dabei nur provisorisch, Hauptsache die Bauelemente sind fest. Das endgültige Verlöten geschieht dann bei der Verdrahtung der Leiterzüge.

LM317-Netzteile für DMM (Batterie-Ersatz)
2014-04 © Peter E. Burkhardt

Nach den Widerständen und Dioden folgen die Keramik-Cs, der kleine Elko C6 und der LM317. Erst dann werden die großen Elkos (C1-3) eingelötet. Diese Reihenfolge ist nötig, aufgrund des gedrängten Aufbaus sind die Widerstände und Dioden später nicht mehr erreichbar.

Spätestens hier wird klar, dass der Probeaufbau der Schaltung (Breadboard) mit den endgültigen Widerständen erfolgen sollte. Das nachträgliche Ändern eines Widerstands (z.B. R2 für die Ausgangsspannung) ist mühsam.

Verdrahten der Leiterplatte

Nach dem Bestücken kann die LP-Verdrahtung erfolgen. Dazu ist 0,3 oder 0,4 mm versilberter Cu-Draht gut geeignet. Die Draht-Leiterzüge werden genau nach LP-Layout aufgelötet. Alle Bauelementeanschlüsse erhalten jetzt die endgültigen Lötstellen.

Außerdem wird das 9V-Anschlusskabel auf der Leiterseite angelötet und mit 2 Drahtschlaufen zugentlastet. Bewährt hat sich Kupferlackdraht (0,4 oder 0,5 mm CuL). Erst danach kann R5 auf der BE-Seite mit ca. 5 mm LP-Abstand montiert werden, da er oberhalb der Zugentlastung positioniert ist.

9V-Anschlusskabel und Gesamt-Baugruppe

Die Länge des Kabels zum Multimeter beträgt ca. 1 m, kann aber bei Bedarf auch länger sein.

Das Bild zeigt auch, wie die LED montiert ist. Die Länge der Anschlussdrähte ist so gewählt, dass beim Verschrauben der Gehäusehälften die LED geradeso in das entsprechende Loch im Gehäuse-Oberteil "einrastet". Es wurde eine runde LED mit 3mm-Kopf verwendet.

Die Verbindung zum Batterie-Anschluss des Multimeters erfolgt einfach mit der Anschlussplatte einer alten 9V-Batterie.

LM317-Netzteile für DMM (Batterie-Ersatz)
2019-04 © Peter E. Burkhardt
Netzteil für DMM Protek 506
LM317-Netzteile für DMM (Batterie-Ersatz)
2019-04 © Peter E. Burkhardt
Netzteil für DMM TMMH-930
LM317-Strombegrenzung (CL)
2013-10 © Peter E. Burkhardt

317-Strombegrenzung (CL)

Nachteil des LM317 ist, dass der Laststrom im Fehlerfall nur durch die 317-interne IC-Schutzschaltung begrenzt wird (Current Limit - CL). Die interne Schutzschaltung soll vorrangig den 317 vor Übertemperatur und vor zu hohem Strom schützen, sie ist aber nicht geeignet, die angeschlossene Last oder die speisende Rohstromquelle zu schützen.

Die Höhe des begrenzten Stroms ist von der Chip-Temperatur und vom LM317-Exemplar abhängig und kann mehrere Ampere betragen. Außerdem bricht die Ausgangsspannung meist nur auf die Uref von 1,25 V zusammen (je nach Last-R), erreicht also nicht Null.

Mit etwas zusätzlichem Aufwand ist es aber möglich, den LM317-Strom noch vor dem Ansprechen der 317-internen Schutzschaltung so zu begrenzen, dass die angeschlossene Schaltung und/oder die Rohstromquelle geschützt sind.

Allen Schaltungen ist gemeinsam, dass bei Strombegrenzung die Ausgangsspannung bis auf Null absinkt (je nach Last). Die 317-Ausgangsstufe wird bei entsprechend niedrigem Lastwiderstand (Kurzschluss) völlig gesperrt, so dass auch die 317-Verlustleistung nur entsprechend dem eingestellten CL ansteigt.

CL mit AUS, GND-Dioden, Plus-R
Eigenschaften
Schaltungsbeschreibung
Schaltungsteile
LM317-Strombegrenzung mit Abschaltung
2013-10 © Peter E. Burkhardt
Prinzip der 317-Abschaltung

Damit der 317 seinen Leistungsausgang richtig sperrt, muss der 317-Anschluss Adjust (A) auf eine Spannung gelegt werden, die mindestens um die Uref (1,25 V) negativer ist als GND. GND deshalb, weil dies der Ua-Fußpunkt ist. Würde Q2 nur den Adjust-Punkt gegen GND kurzschließen, wäre Ua trotzdem mindestens so groß wie Uref. Das ist aber ein zulässiger Betrieb für den 317, er regelt dann die Ausgangsspannung auf den Uref-Wert. Je nach Last (oder Kurzschluss) können dann noch mehrere Ampere fließen. Abgesehen davon lässt sich mit Q2 der Adjust-Punkt sowieso nicht sauber auf GND bringen, da dies die Q2-Kollektor-Emitter-Restspannung verhindert. Zusätzlich fallen noch einige Millivolt am Schutzwiderstand R6 ab.

Deshalb hängt der Q2-Emitter an einer negativen Hilfsspannung von ca. 1,4 V. Diese Spannung wird einfach mittels der Dioden D5 und D6 vom Gleichrichter-Fußpunkt (D1 bis D4) gegen GND erzeugt. Die Strombelastbarkeit dieser Dioden muss denen der Greatz-Brücke entsprechen. Es sollten minimal 1,3 V, aber idealerweise auch nicht wesentlich mehr als 1,5 V abfallen. Widerstand R1 dient als Vorlast und sichert so die Stabilität der Hilfsspannung. Diese einfache Art der Hilfspannungserzeugung ist hier zulässig, da dies die 317-Regeleigenschaften nicht beeinträchtigt.

Nun kann Q2 bei Überstrom den 317-Adjust-Punkt auf wenigstens -1,25 V ziehen. Damit ergibt sich eine Ausgangsspannung von Null oder einige Millivolt unter Null. Es fließt vom Ua-Anschluss nach GND kein Strom mehr. Der Ausgang ist also abgeschaltet.

Stromistwerterfassung mit Shunt R10 und Q1

Über Shunt R10 fällt im Normalbetrieb eine Spannung ab, die nicht ausreicht, den Transistor Q1 über VR1-R9 durchzusteuern. Q1 ist also im Normalbetreib gesperrt, dadurch ist auch Q2 gesperrt, der Adjust-Punkt ist unbeeinflusst, Ua wird vom 317 normal geregelt.

Erreicht die mit VR1-Schleifer abgegriffene Spannung wegen Laststromerhöhung durch R10 ca. 0,56 Volt (Schwelle abhängig von Q1), wird Q1 durchgesteuert. Dies bewirkt, dass die Spannung über R4 den Transistor Q2 durchsteuern kann und der 317 sperrt, allerdings bei bestimmten Lastzuständen nicht vollständig. Der Übergang bei Einsatz der Strombegrenzung ist schleichend und es kann unter Umständen immer noch ein gewisser Ausgangsstrom durch die Ua-Last fließen.

Selbsthaltung mit Q3

Q3 verhindert, dass Q1 und damit Q2 bei Einsatz der Strombegrenzung nur teilweise durchsteuert. Sobald die Spannung über R4 ausreicht, fließt Strom über R7 in die Q3-Basis. Q3 steuert auf und zieht die Q1-Basis über R8 nach U1 (-1,4 V). Das bewirkt, dass Q1 voll durchsteuert und über Q2 den 317 voll abschaltet.

Dieser Zustand bleibt erhalten, auch wenn der Shunt-Strom verringert oder Null wird. Das bedeutet, das Netzteil bleibt abgeschaltet, auch wenn kein Überstrom mehr am Ua-Ausgang fließt.

Der Neustart ist nach Beseitigung der Überstrom-Ursache mit Restart-Taste S2 möglich. Q3 wird gesperrt, Q1 und Q2 ebenfalls. Auch das Aus-/Einschalten mit Netzschalter S1 hat die gleiche Wirkung.

Anzeige der Strombegrenzung mit LED1

Auch Q4 nutzt die Spannung über R4, um die Strombegrenzung zu erkennen. Q4 steuert bei Überstrom durch, die rote LED 1 leuchtet. Da gleichzeitig Ua abgeschaltet ist, verlischt die grüne LED 2.

Regelschaltung mit dem LM317

Die eigentliche 317-Regelschaltung enthält keine Besonderheiten und kann dem konkreten Einsatzzweck entsprechend dimensioniert sein. R11 und R12 sind wie üblich zu dimensionieren (Formel siehe Bild). Das hier geschilderte Prinzip der Strombegrenzung mit Abschaltung ist auch bei variablem R12 möglich, d.h. bei variabler Ausgangsspannung.

Die Schutzdioden D8 bis D10 sollten in jedem Fall vorgesehen werden (siehe auch Datenblatt zum LM317). Kondensator C2 sichert das stabile Arbeiten des 317, da der Lade-C schaltungstechnisch weit weg vom 317-Eingang angeordnet ist. C3 und C4 sind Keramik-Cs nahe am 317. Angegeben sind Mindestwerte.

C5 verringert die Ua-Rauschspannung, wegen C5 ist aber auch D9 sinnvoll. Die geringe negative Spannung, die bei Strombegrenzung am Plus-Pol des Elkos C5 anliegt, ist normalerweise unbedenklich, zumal die Strombegrenzung ja kein Dauerzustand ist. Besser und die saubere Lösung ist allerdings, für C5 keinen Elko zu verwenden. In kritischen Fällen kann es erforderlich sein, auch parallel zu C5 einen Keramik-C (100 nF) zu schalten.

LM317-Strombegrenzung mit Abschaltung
2013-10 © Peter E. Burkhardt
Shunt-Dimensionierung R10

Shunt R10 sollte so groß sein, dass bei Einsatz der Strombegrenzung etwas mehr Spannung abfällt, als normalerweise zum Durchsteuern von Q1 benötigt wird. Das heißt, etwa 0,7 V sind günstig. Dadurch ist der Einsatzpunkt mit VR1 exakt einstellbar. Natürlich sollte trotzdem die Shunt-Spannung so niedrig wie möglich gehalten werden, damit sich der Rohspannungsbedarf (Ue) nicht unnötig erhöht. Für VR1 ist ein Mehrgang-Trimmer günstig.

Bezüglich der gewünschten Strombegrenzung ist ein Bereich von ca. 10 mA bis zum LM317-Maximalstrom möglich. Zu beachten ist lediglich, dass sich im Niedrigstrom-Bereich der 317-Eigenstrombedarf bemerkbar macht. Dieser Anteil wird allerdings automatisch mit erfasst, wenn die VR1-Einstellung bei gleichzeitiger Überstrom-Messung an Ua erfolgt.

Einstellen der Strombegrenzung mit VR1

Bevor die Strombegrenzung anspricht (d.h. den Ausgang abschaltet) soll bis zum gewünschten maximal entnehmbaren Strom die 317-Regelung normal funktionieren. Dazu muss die Strombegrenzung ein wenig höher eingestellt sein (10 %). Zum Beispiel bei 100 mA Max.-Nominalstrom sollte die Abschaltung frühestens bei 110 mA erfolgen.

Der Schutz einer angeschlossenen Schaltung ist gut, hängt aber auch vom C-Wert am Ausgang (C6) ab. Auch wenn der 317 seinen Ausgang sperrt und damit Ua abschaltet, kann C6 evtl. noch soviel Energie in die angeschlossene Schaltung liefern, dass diese im ungünstigen Fall Schaden nimmt. Dies ist aber bei allen Netzteilen (auch bei Labor-Netzteilen) so, wenn sich ein Elko am Ausgang befindet (meist der Fall).

Fazit

Diese LM317-Schaltung realisiert eine einstellbare Strombegrenzung mit Abschaltung, ohne dass ein zusätzlicher Leistungsschalter benötigt wird. Nachteil ist, dass die Eingangsrohspannung Ue ca. 2,1 V höher als bei einer normalen LM317-Schaltung sein muss. Außerdem erfolgt die Wiedereinschaltung nach Wegfall der Überstrom-Ursache nicht automatisch, sondern muss per Hand vorgenommen werden.

LM317-Strombegrenzung mit Abschaltung
2019 © Peter E. Burkhardt
CL mit AUS, GND-Dioden, Plus-R, 1A/30V

Diese Schaltung kann bis 30 V bei maximal 1 A liefern und ist regelbar. Die anderen Eigenschaften entsprechen weitgehend der Schaltung im vorigen Abschnitt.

Der Netztrafo sollte bei 2 A Last noch 25 Vac liefern, so dass sich über dem Lade-C eine Spannung von ca. 34 V ergibt. Nur dann sind am Ausgang 30 V erreichbar. Berücksichtigt man die Rippelspannung bei 1 A Last, muss die messbare Spannung über C1 noch etwas höher liegen, damit am Ausgang keine Spannungseinbrüche erfolgen. Um die Rippelspannung zu verringern, kann C1 von 2,2 mF auf z.B. 6,8 mF erhöht werden.

Zur Frage der nötigen Leistung eines Netztrafos, um eine bestimmte Ausgangsleistung zu garantieren, sind schon viele unterschiedliche Berechnungen bzw. Ansichten veröffentlicht worden. Auf der sicheren Seite ist man, wenn der Trafo für mindestens die doppelte Leistung (in VA) der errechneten Ausgangsleistung (in VA) ausgelegt ist.

Sollen z.B. am Ausgang 30 V bei 1 A entnehmbar sein, ergibt das eine genutzte Leistung von 30 W. Ganz pauschal sollte der Trafo eine Leistung von 60 VA abgeben können. Ein 63VA-Trafo (Normgröße) wäre also nicht überdimensioniert. Natürlich spielen die Bauart (Kernschnitt, Wicklung) und das Betriebsverhalten (Kurzzeitbetrieb, Dauerbetrieb) eine Rolle.

Die Betriebsspannungsanzeige mit LED2 wurde auf die Rohspannungsseite verlegt, da nur dort genügend Spannung vorhanden ist, auch wenn am Ausgang mit VR12 die minimale Spannung von 1,25 V eingestellt ist. Dadurch leuchtet LED2 auch im Fall der Strombegrenzung. Zusätzlich beginnt im CL-Betrieb LED1 zu leuchten.

LM317-Strombegrenzung mit Abschaltung, Hilfs-U, Plus-Shunt
2013-10 © Peter E. Burkhardt
CL mit AUS, Hilfs-U, Plus-R

In der folgenden Schaltung wird die negative Spannung gegen GND nicht mit Dioden im Lastkreis erzeugt. Durch eine zusätzliche Gleichrichterschaltung mit Stabilisierung entfällt der Spannungsverlust, der sonst an den Dioden entsteht.

Gegenüber der vorigen Schaltung mit Dioden in der GND-Leitung ist diese Schaltung ähnlich, im Detail aber doch unterschiedlich, so dass hier ebenfalls die komplette Beschreibung erfolgt.

Eigenschaften
Schaltungsbeschreibung
Schaltungsteile
Prinzip der 317-Abschaltung

Damit der 317 seinen Leistungsausgang richtig sperrt, muss der 317-Anschluss Adjust (A) auf eine Spannung gelegt werden, die mindestens um die Uref (1,25 V) negativer ist als GND. Würde Q2 nur den Adjust-Punkt gegen GND kurzschließen, wäre Ua trotzdem mindestens so groß wie Uref. Das ist aber ein zulässiger Betrieb für den 317, er regelt dann die Ausgangsspannung auf den Uref-Wert. Je nach Last (oder Kurzschluss) können dann noch mehrere Ampere fließen. Abgesehen davon lässt sich mit Q2 der Adjust-Punkt sowieso nicht sauber auf GND bringen, da dies die Q2-Kollektor-Emitter-Restspannung verhindert. Zusätzlich fallen noch einige Millivolt am Schutzwiderstand R6 ab.

Deshalb hängt der Q2-Emitter an einer negativen Hilfsspannung von ca. 1,45 V. Diese Spannung wird mit einer zusätzlichen Gleichrichterschaltung aus der vorhandenen Trafowicklung gewonnen. Da der Strombedarf mit maximal ca. 15 mA sehr niedrig ist, dürfte dies immer möglich sein.

Diese Art der Hilfsspannungserzeugung hat den Vorteil, dass die GND-Leitung von der Ausgangsbuchse 0(Ua) bis zur Haupt-Graetz-Brücke (D1 bis D4) durchgängig ist. Es wird kein zusätzlicher Spannungsabfall in der GND-Leitung erzeugt.

Für das präzise CL-Ua-Abschalten auf Null ist die Hilfsspannung U1 stabilisiert.

LM317-Strombegrenzung mit Abschaltung, Hilfs-U, Plus-Shunt
2013-10 © Peter E. Burkhardt

Bei Überstrom zieht Q2 den 317-Adjust-Punkt auf dieses stabilisierte negative Potential (-1,45 V). Damit ergibt sich unter Berücksichtigung der Spannungsabfälle über R6 und Q2 eine Ua von Null oder einige Millivolt unter Null. Es fließt vom Ua-Anschluss nach GND kein Strom mehr. Der Ausgang ist abgeschaltet.

Negative Hilfsspannung U1

Nach Gleichrichtung aus der vorhandenen Trafowicklung (D12, D13) folgt eine einfache Z-Dioden-Stabilisierung, wobei allerdings die Z-Diode aus der Reihenschaltung vom Referenz-Element IC3 (LM385-1.2) und der Schottky-Diode D7 (1N5817) besteht. IC3 bringt eine stabile Spannung von 1,25 V, die Schottky-Diode zusätzlich 0,2 V. Das ergibt U1 = -1,45 V. Die angegebene Schottky-Diode wurde gewählt, weil sie bei ca. 15 mA Fluss-Strom die passende niedrige Fluss-Spannung hatte.

Die Dimensionierung des Widerstands R24 ist je nach Trafo-Ausgangsspannung zu überprüfen. Es sollten bei Normalbetrieb (ohne CL) ca. 12 bis 15 mA durch IC3-D7 fließen. IC3 verträgt maximal 20 mA, es ist also Vorsicht geboten. Gegebenenfalls muss R24 erhöht werden. Bei Strombegrenzung (CL) werden ca. 10 mA benötigt, U1 bleibt deshalb immer noch stabil.

Stromistwerterfassung mit Shunt R10 und Q1

Über Shunt R10 fällt im Normalbetrieb eine Spannung ab, die nicht ausreicht, den Transistor Q1 über R9 durchzusteuern. Q1 ist also im Normalbetreib gesperrt, dadurch ist auch Q2 gesperrt, der Adjust-Punkt ist unbeeinflusst, Ua wird vom 317 normal geregelt.

Erreicht wegen Laststromerhöhung die Spannung über R10 ca. 0,56 Volt (Schwelle abhängig von Q1), wird Q1 durchgesteuert. Dies bewirkt, dass die Spannung über R4 den Transistor Q2 durchsteuern kann und der 317 sperrt, allerdings bei bestimmten Lastzuständen nicht vollständig. Der Übergang bei Einsatz der Strombegrenzung ist schleichend und es kann unter Umständen immer noch ein gewisser Ausgangsstrom durch die Ua-Last fließen.

Selbsthaltung mit Q3

Q3 verhindert, dass Q1 und damit Q2 bei Einsatz der Strombegrenzung nur teilweise durchsteuert. Sobald die Spannung über R4 ausreicht, fließt Strom über R7 in die Q3-Basis. Q3 steuert auf und zieht die Q1-Basis über R8 nach U1 (-1,45 V). Das bewirkt, dass Q1 voll durchsteuert und über Q2 den 317 voll abschaltet.

Dieser Zustand bleibt erhalten, auch wenn der Shunt-Strom verringert oder Null wird. Das bedeutet, das Netzteil bleibt abgeschaltet, auch wenn kein Überstrom mehr am Ua-Ausgang fließt.

Der Neustart ist nach Beseitigung der Überstrom-Ursache mit Restart-Taste S2 möglich. Q3 wird gesperrt, Q1 und Q2 ebenfalls. Auch das Aus-/Einschalten mit Netzschalter S1 hat die gleiche Wirkung.

Anzeige der Strombegrenzung mit LED1

Auch Q4 nutzt die Spannung über R4, um die Strombegrenzung zu erkennen. Q4 steuert bei Überstrom durch, die rote LED 1 leuchtet. Da gleichzeitig Ua abgeschaltet ist, verlischt die grüne LED 2.

Allerdings ist der Fusspunkt der LED-Anzeige (Q4-Emitter) mit GND verbunden. Das hat den Vorteil, dass der LED-Strom nicht von der Hilfsspannungsquelle U1 aufgebracht werden muss.

Regelschaltung mit dem LM317

Die eigentliche 317-Regelschaltung enthält keine Besonderheiten und kann dem konkreten Einsatzzweck entsprechend dimensioniert sein. R11 und R12 sind wie üblich zu dimensionieren (Formel siehe Bild). Das hier geschilderte Prinzip der Strombegrenzung mit Abschaltung ist auch bei variablem R12 möglich, d.h. bei variabler Ausgangsspannung.

Die Schutzdioden D8 bis D10 sollten in jedem Fall vorgesehen werden (siehe auch Datenblatt zum LM317). Kondensator C2 sichert das stabile Arbeiten des 317, da der Lade-C schaltungstechnisch weit weg vom 317-Eingang angeordnet ist. C3 und C4 sind Keramik-Cs nahe am 317. Angegeben sind Mindestwerte. C5 verringert die Ua-Rauschspannung, wegen C5 ist aber auch D9 sinnvoll.

Shunt-Dimensionierung R1

Shunt R10 sollte so groß sein, dass bei Einsatz der Strombegrenzung gerade die Spannung abfällt, die zum Durchsteuern von Q1 benötigt wird. Da bei Strombegrenzung eine Ua-Abschaltung erfolgt, ist die Dimensionierung nicht kritisch. Wichtig ist nur, dass der 317 beim vorgesehenen Ua-Betriebsstrom noch normal regeln kann und noch nicht in die Begrenzung geht.

Bezüglich der gewünschten Strombegrenzung ist prinzipiell ein Bereich von ca. 10 mA bis zum LM317-Maximalstrom möglich. Zu beachten ist lediglich, dass sich im Niedrigstrom-Bereich der 317-Eigenstrombedarf bemerkbar macht.

Schutz durch Strombegrenzung

Der Schutz einer angeschlossenen Schaltung ist gut, hängt aber auch vom C-Wert am Ausgang (C6) ab. Auch wenn der 317 seinen Ausgang sperrt und damit Ua abschaltet, kann C6 evtl. noch soviel Energie in die angeschlossene Schaltung liefern, dass diese im ungünstigen Fall Schaden nimmt. Dies ist aber bei allen Netzteilen so, wenn sich ein Elko am Ausgang befindet (meist der Fall).

LM317-Strombegrenzung mit Abschaltung, Hilfs-U, Plus-Shunt
2013-10 © Peter E. Burkhardt
Fazit

Diese LM317-Schaltung realisiert eine einstellbare Strombegrenzung mit Abschaltung, ohne dass ein zusätzlicher Leistungsschalter benötigt wird und ohne dass ein zusätzlicher Spannungsabfall (außer dem Shunt zur Stromerfassung) in der GND-Leitung auftritt.

Auch bei dieser Schaltung muss nach Ua-Abschaltung der Restart von Hand durchgeführt werden. Das kann unter Umständen nachteilig sein.

LM317-Strombegrenzung mit Abschaltung/Auto-Restart, Hilfs-U, Plus-Shunt
2013-10 © Peter E. Burkhardt

CL mit AUS/Auto-Restart, GND-Dioden, Plus-R

Die weiter oben beschriebenen LM317-Strombegrenzung ist bei der folgenden Schaltung mit einem automatischen Restart ergänzt. Dieser Restart wiederholt sich in gewissen Abständen zyklisch, falls die Ursache des Überstroms weiterhin besteht. Die Wiedereinschaltung nach Wegfall der Überstrom-Ursache muss also nicht von Hand vorgenommen werden.

Die folgende Beschreibung ist komplett, d.h. Strombegrenzung wie weiter oben und die zusätzliche Auto-Restart-Schaltung werden erläutert.

Nachteil des LM317 ist, dass der Laststrom im Fehlerfall nur durch die 317-interne IC-Schutzschaltung begrenzt wird. Die interne Schutzschaltung soll vorrangig den 317 vor Übertemperatur und vor zu hohem Strom schützen, sie ist aber nicht geeignet, die angeschlossene Last oder die speisende Rohstromquelle zu schützen.

Die Höhe des begrenzten Stroms ist von der Chip-Temperatur und vom LM317-Exemplar abhängig und kann mehrere Ampere betragen. Außerdem bricht die Ausgangsspannung meist nur auf die Uref von 1,25 V zusammen (je nach Last-R), erreicht also nicht Null.

Die folgende Schaltung besitzt diese Nachteile nicht und hat folgende Eigenschaften:

Schaltungsbeschreibung LM317-Strombegrenzung (im Bild oben)
Schaltungsteile
LM317-Strombegrenzung mit Abschaltung/Auto-Restart, Hilfs-U, Plus-Shunt
2013-10 © Peter E. Burkhardt
Prinzip der 317-Abschaltung

Damit der 317 seinen Leistungsausgang richtig sperrt, muss der 317-Anschluss Adjust (A) auf eine Spannung gelegt werden, die mindestens um die Uref (1,25 V) negativer ist als GND. GND deshalb, weil dies der Ua-Fußpunkt ist. Würde Q2 nur den Adjust-Punkt gegen GND kurzschließen, wäre Ua trotzdem mindestens so groß wie Uref. Das ist aber ein zulässiger Betrieb für den 317, er regelt dann die Ausgangsspannung auf den Uref-Wert. Je nach Last (oder Kurzschluss) können dann noch mehrere Ampere fließen. Abgesehen davon lässt sich mit Q2 der Adjust-Punkt sowieso nicht sauber auf GND bringen, da dies die Q2-Kollektor-Emitter-Restspannung verhindert. Zusätzlich fallen noch einige Millivolt am Schutzwiderstand R6 ab.

Deshalb hängt der Q2-Emitter an einer negativen Hilfsspannung von ca. 1,4 V. Diese Spannung wird einfach mittels der Dioden D5 und D6 vom Gleichrichter-Fußpunkt (D1 bis D4) gegen GND erzeugt. Die Strombelastbarkeit dieser Dioden muss denen der Greatz-Brücke entsprechen. Es sollten minimal 1,3 V, aber idealerweise auch nicht wesentlich mehr als 1,5 V abfallen. Widerstand R1 dient als Vorlast und sichert so die Stabilität der Hilfsspannung. Diese einfache Art der Hilfspannungserzeugung ist hier zulässig, da dies die 317-Regeleigenschaften nicht beeinträchtigt.

Nun kann Q2 bei Überstrom den 317-Adjust-Punkt auf wenigstens -1,25 V ziehen. Damit ergibt sich eine Ausgangsspannung von Null oder einige Millivolt unter Null. Es fließt vom Ua-Anschluss nach GND kein Strom mehr. Der Ausgang ist also abgeschaltet.

Stromistwerterfassung mit Shunt R10 und Q1

Über Shunt R10 fällt im Normalbetrieb eine Spannung ab, die nicht ausreicht, den Transistor Q1 über VR1-R9 durchzusteuern. Q1 ist also im Normalbetreib gesperrt, dadurch ist auch Q2 gesperrt, der Adjust-Punkt ist unbeeinflusst, Ua wird vom 317 normal geregelt.

Erreicht die mit VR1-Schleifer abgegriffene Spannung wegen Laststromerhöhung durch R10 ca. 0,56 Volt (Schwelle abhängig von Q1), wird Q1 durchgesteuert. Dies bewirkt, dass die Spannung über R4 den Transistor Q2 durchsteuern kann und der 317 sperrt, allerdings bei bestimmten Lastzuständen nicht vollständig. Der Übergang bei Einsatz der Strombegrenzung ist schleichend und es kann unter Umständen immer noch ein gewisser Ausgangsstrom durch die Ua-Last fließen.

Selbsthaltung mit Q3

Q3 verhindert, dass Q1 und damit Q2 bei Einsatz der Strombegrenzung nur teilweise durchsteuert. Sobald die Spannung über R4 ausreicht, fließt Strom über R7 in die Q3-Basis. Q3 steuert auf und zieht die Q1-Basis über R8 nach U1 (-1,4 V). Das bewirkt, dass Q1 voll durchsteuert und über Q2 den 317 voll abschaltet.

Dieser Zustand bleibt erhalten, auch wenn der Shunt-Strom verringert oder Null wird. Das bedeutet, das Netzteil bleibt abgeschaltet, auch wenn kein Überstrom mehr am Ua-Ausgang fließt.

Der Neustart ist nach Beseitigung der Überstrom-Ursache mit Restart-Taste S2 möglich. Q3 wird gesperrt, Q1 und Q2 ebenfalls. Auch das Aus-/Einschalten mit Netzschalter S1 hat die gleiche Wirkung.

Anzeige der Strombegrenzung mit LED1

Auch Q4 nutzt die Spannung über R4, um die Strombegrenzung zu erkennen. Q4 steuert bei Überstrom durch, die rote LED 1 leuchtet. Da gleichzeitig Ua abgeschaltet ist, verlischt die grüne LED 2.

Regelschaltung mit dem LM317

Die eigentliche 317-Regelschaltung enthält keine Besonderheiten und kann dem konkreten Einsatzzweck entsprechend dimensioniert sein. R11 und R12 sind wie üblich zu dimensionieren (Formel siehe Bild). Das hier geschilderte Prinzip der Strombegrenzung mit Abschaltung ist auch bei variablem R12 möglich, d.h. bei variabler Ausgangsspannung.

Die Schutzdioden D8 bis D10 sollten in jedem Fall vorgesehen werden (siehe auch Datenblatt zum LM317). Kondensator C2 sichert das stabile Arbeiten des 317, da der Lade-C schaltungstechnisch weit weg vom 317-Eingang angeordnet ist. C3 und C4 sind Keramik-Cs nahe am 317. Angegeben sind Mindestwerte.

C5 verringert die Ua-Rauschspannung, wegen C5 ist aber auch D9 sinnvoll. Die geringe negative Spannung, die bei Strombegrenzung am Plus-Pol des Elkos C5 anliegt, ist normalerweise unbedenklich, zumal die Strombegrenzung ja kein Dauerzustand ist. Besser und die saubere Lösung ist allerdings, für C5 keinen Elko zu verwenden. In kritischen Fällen kann es erforderlich sein, auch parallel zu C5 einen Keramik-C (100 nF) zu schalten.

LM317-Strombegrenzung mit Abschaltung/Auto-Restart, Hilfs-U, Plus-Shunt
2013-10 © Peter E. Burkhardt
Schaltungsbeschreibung Auto-Restart (im Bild unten)
Schaltungsteile
Stromversorgung der Restart-Schaltung

Die Eingangsrohspannung Ue ist evtl höher als die maximal mögliche Betriebsspannung des 555. Deshalb wird die Restart-Schaltung mittels Vorwiderstand R14 und Z-Diode ZD1 auf nominal 5,6 V reduziert. Der genaue Wert ist unkritisch. Der Vorwiderstand muss evtl. angepasst werden, je nachdem wie groß Ue ist. Die Restart-Schaltung braucht ca. 4 mA.

555-Zeitgeber

Nach dem Abschalten der Ausgangsspannung Ua wegen Strombegrenzung (Q1 und Q2 sind leitend) soll eine gewisse Zeit vergehen, bis die Restart-Schaltung versucht, die Strombegrenzung aufzuheben. Diese Zeit liefert der als AMV geschaltete 555 (IC2). Zeitbestimmend ist das RC-Glied R17-C10.

LM317-Strombegrenzung mit Abschaltung/Auto-Restart, Hilfs-U, Plus-Shunt
2013-10 © Peter E. Burkhardt
Wirkungsweise Auto-Restart

Wird die Strombegrenzung aktiv, wird Q4 leitend, Q5 sperrt deshalb, der Q5-Kollektor (Ur) führt H-Potential (U2). Nun wird der vorher rückgesetzte 555 freigegeben, Kondensator C10 lädt sich über R17 auf (Uc), die Wartezeit bis zum Restart beginnt.

Erreicht die Kondensatorspannung Uc die 2/3-Schwelle von U2, schaltet der 555-Ausgang (U3) auf L und C10 wird über R18 und den 555-internen Entladetransistor entladen. Da R18 als Schutzwiderstand niederohmig ist, geschieht die C10-Entladung sehr schnell.

Der U3-H/L-Sprung wird mit Q6 invertiert. Der sich ergebende L/H-Sprung am Q6-Kollektor wird wegen C11 differenziert. Die Impulsspitze U4 steuert den Transistor Q7 durch. Am Q7-Kollektor entsteht ein kurzer L-Impuls Ust.

Der Start-Impuls Ust setzt die Q3-Basis kurz auf U1 (-1,4 V). Dadurch sperrt Q3 und hebt somit die Selbsthaltung der Strombegrenzung auf.

Wurde in der Wartezeit die Überstrom-Ursache beseitigt (z.B. Kurzschluss oder zu große Last am Ausgang Ua wurde entfernt), sperrt Q1, da ja kein Überstrom mehr fließt. Wenn Q1 sperrt, sperrt auch Q2 und gibt somit den 317 frei. Am Ua-Ausgang erscheint wieder die normale Ausgangsspannung. Außerdem sperrt auch Q4, die rote LED1 verlischt und Q5 wird durchgesteuert. Der Q4-Kollektor liegt jetzt auf H (Ue). Das bedeutet, der 555 wird rückgesetzt, da jetzt am 555-Reset-Eingang L-Potential anliegt. Der 555-Ausgang U3 führt L, das Potential Ust (Q7-Kollektor) bleibt auf H. Das ist der Normalbetrieb des Netzteils, die grüne LED2 leuchtet.

Wurde dagegen in der Wartezeit die Überstrom-Ursache nicht beseitigt, d.h. der Kurzschluss oder eine zu große Last besteht immer noch, sperrt Q1 durch den Ust-Impuls zwar kurz, wird aber durch den jetzt fließenden Überstrom sofort wieder leitend. Das hat zur Folge, dass die Strombegrenzung sofort wieder anspricht, der Ua-Ausgang wird wieder gesperrt. Außerdem leuchtet die rote LED1 wieder auf, der 555 erhält über Q5 die Freigabe und die Wartezeit (555-AMV-Zeit) beginnt neu.

Der letzte Vorgang bedeutet, dass bei ständiger Überlast der Ausgang Ua immer nach Ablauf der Wartezeit kurzzeitig Spannung führt. Während der Wartezeit ist der Ausgang gesperrt. Das Netzteil versucht also zyklisch, nach Ablauf der Wartezeit die Abschaltung aufzuheben. Eine Restart-Taste ist nicht nötig. Wird die Überlast irgendwann beseitigt, schaltet der Ua-Ausgang spätestens nach Ablauf der Wartezeit wieder auf normale Spannung.

Shunt-Dimensionierung R10

Shunt R10 sollte so groß sein, dass bei Einsatz der Strombegrenzung etwas mehr Spannung abfällt, als normalerweise zum Durchsteuern von Q1 benötigt wird. Das heißt, etwa 0,7 V sind günstig. Dadurch ist der Einsatzpunkt mit VR1 exakt einstellbar. Natürlich sollte trotzdem die Shunt-Spannung so niedrig wie möglich gehalten werden, damit sich der Rohspannungsbedarf (Ue) nicht unnötig erhöht. Für VR1 ist ein Mehrgang-Trimmer günstig.

Bezüglich der gewünschten Strombegrenzung ist ein Bereich von ca. 10 mA bis zum LM317-Maximalstrom möglich. Zu beachten ist lediglich, dass sich im Niedrigstrom-Bereich der 317-Eigenstrombedarf bemerkbar macht. Dieser Anteil wird allerdings automatisch mit erfasst, wenn die VR1-Einstellung bei gleichzeitiger Überstrom-Messung an Ua erfolgt.

Einstellen der Strombegrenzung mit VR1

Bevor die Strombegrenzung anspricht (d.h. den Ausgang abschaltet) soll bis zum gewünschten maximal entnehmbaren Strom die 317-Regelung normal funktionieren. Dazu muss die Strombegrenzung ein wenig höher eingestellt sein (10 %). Zum Beispiel bei 100 mA Max.-Nominalstrom sollte die Abschaltung frühestens bei 110 mA erfolgen.

Der Schutz einer angeschlossenen Schaltung ist gut, hängt aber auch vom C-Wert am Ausgang (C6) ab. Auch wenn der 317 seinen Ausgang sperrt und damit Ua abschaltet, kann C6 evtl. noch soviel Energie in die angeschlossene Schaltung liefern, dass diese im ungünstigen Fall Schaden nimmt. Dies ist aber bei allen Netzteilen (auch bei Labor-Netzteilen) so, wenn sich ein Elko am Ausgang befindet (meist der Fall).

Fazit

Diese LM317-Schaltung realisiert eine einstellbare Strombegrenzung mit Abschaltung und Auto-Restart, ohne dass ein zusätzlicher Leistungsschalter benötigt wird. Nachteil ist, dass die Eingangsrohspannung Ue ca. 2,1 V höher als bei einer normalen LM317-Schaltung sein muss.

LM317-Strombegrenzung mit GND-Widerständen (ohne/mit CL-LED)
2014-09 © Peter E. Burkhardt
CL mit GND-R

Das Prinzip der folgenden beiden Schaltungen zur Strombegrenzung beim LM317 geht auf einen Applikationsvorschlag im LM317-Datenblatt zurück (National Semiconductor Sept. 2001).

Um das Adjust-Potential im Falle der Strombegrenzung auf einen negativen Wert von mindestens 1,25 V gegenüber GND absenken zu können, werden zusätzliche Widerstände in die GND-Leitung eingefügt. Diese bewirken bei erhöhtem Stromfluss, dass mehr als 1,25 V abfallen. Damit steht ein genügend großes negatives Potential zur Verfügung. Eine zusätzliche Hilfsspannungsquelle ist nicht erforderlich.

Nachteilig ist natürlich auch hier der erhöhte Spannungsabfall in der GND-Leitung und damit der erhöhte Rohspannungsbedarf für den 317-Regler im Normalbetrieb. Kurz vor dem Einsetzen der Strombegrenzung beträgt der Spannungsabfall ca. 1,4 V.

Die erste der folgenden Schaltungen verwirklicht das im Datenblatt dargestellte Prinzip. Die zweite Schaltung ist mit einer CL-Anzeige ergänzt, so dass die Strombegrenzung mittels LED sichtbar wird.

Eigenschaften der Schaltungen
Strombegrenzung mit GND-Widerständen (ohne CL-Anzeige)
Schaltungsbeschreibung
Schaltungsteile
Prinzip der 317-Abschaltung

Damit der 317 seinen Leistungsausgang richtig sperrt, muss der 317-Anschluss Adjust (A) auf eine Spannung gelegt werden, die mindestens um die Uref (1,25 V) negativer ist als GND. Dazu dienen die Widerstände R3 und R4. Über sie fließt der Laststrom Ia von der 0(Ua)-Klemme zurück zur Greatz-Brücke (D1 bis S4).

Steigt der Laststrom an, erhöht sich auch die Spannung über R3 und damit die Q1-Basis-Emitter-Spannung. Damit beginnt Q1 zu leiten, der 317-Adjust-Punkt wird abgesenkt und die Ausgangsspannung Ua wird begrenzt. Widerstand R4 hilft zusätzlich, dass der Q1-Emitter auf einem genügend nagativen Potential gegenüber GND liegt.

LM317-Strombegrenzung mit GND-Widerständen (ohne/mit CL-LED)
2014-09 © Peter E. Burkhardt

R4 sollte ca. 2 mal so groß wie R3 sein. Dann wird bei entsprechend hohem Laststrom das Q1-Emitter-Potential genügend negativ. Der Adjust-Punkt sinkt auf weniger als -1,25 V gegenüber GND ab. Der 317 beginnt, seinen Ausgang zu sperren, Ia wird begrenzt. Es stellt sich ein Gleichgewichtszustand zwischen begrenztem Ausgangsstrom und dem nötigen Spannungsabfall über R3-R4 ein. Dabei fließt der begrenzte Maximalstrom, der vom Ua-Lastwiderstand abhängt.

Der im Bild angegebene Laststrom Ikurz fließt, wenn der Ua-Ausgang kurzgeschlossen ist. Der angegebene Maximalstrom Imax ist dagegen nicht so eindeutig bestimmt, da der Übergang vom normalen 317-Regelbetrieb in die Strombegrenzung nicht schlagartig, sondern relativ weich erfolgt. Ursache ist die Q1-Eingangskennlinie. Die angegebenen Imax-Werte wurden gemessen, sobald sich Ua sichtbar aufgrund der einsetzenden Strombegrenzung verringerte.

LM317-Strombegrenzung mit GND-Widerständen (mit CL-LED)
2014-09 © Peter E. Burkhardt
CL mit GND-R, CL-LED
Strombegrenzung mit GND-Widerständen und CL-Anzeige

Diese Schaltung entspricht der vorigen, ist aber um Q2, R2 und die LED2 ergänzt. Die Q2-Basis-Emitter-Strecke liegt parallel zur Q1-Basis-Emitter-Strecke, allerdings entkoppelt über die eingefügten Widerstände R5 und R6.

Dadurch wird bei entsprechend hohem Ausgangsstrom nicht nur Q1, sondern auch Q2 leitend. LED2 zeigt dies an. Der Übergang vom 317-Normalbetrieb in den strombegrenzten Betrieb ist etwas anders als bei der vorigen Schaltung ohne CL-Anzeige.

Wie die Tabelle im Bild zeigt, haben die Basiswiderstände R5 und R6 kaum Einfluss auf das Verhalten beim Übergang vom Normalbetrieb zur Strombegrenzung.

Diagramme mit und ohne CL-Anzeige

Es sind die Kurven für 3 unterschiedliche Wertepaare der Widerstände R3 und R4 dargestellt. Ohne CL-LED ist der Ausgangsstrom bei sinkendem Lastwiderstand sogar teilweise rückläufig (fold back) und ist insgesamt relativ steil. Das heißt, die Strombegrenzung setzt bei kleiner werdendem Lastwiderstand relativ schnell ein.

Im Gegensatz dazu verlaufen die Kurven mit CL-LED kontinuierlich und flacher. Der sich ergebende Strom Ikurz bei Kurzschluss des Ausgangs ist wesentlich höher.

Fazit

Die Schaltung ohne CL-LED ist sehr einfach, im Normalbetrieb fällt nur eine geringe Spannung über R3 und R4 ab, die Strombegrenzung wirkt gut.

Die 2. Schaltung mit CL-LED funktioniert auch gut, es fließt aber ein höherer Kurzschluss-Strom. Vorteil ist jedoch die Anzeige der Strombegrenzung.

LM317-Strombegrenzung mit Hilfs-U, GND-Shunt
2014-09 © Peter E. Burkhardt
CL mit Hilfs-U, GND-R

Die negative Hilfsspannung, die für eine 317-Strombegrenzung erforderlich ist, wird in der folgenden Schaltung separat erzeugt, vorteilhaft aus der Trafowicklung der 317-Rohstromversorgung. Dadurch beschränkt sich der erforderliche Spannungsabfall im Lastkreis auf die nötige Spannung über dem Shunt zum durchsteuern eines Transistors (ca. 0,51 V kurz vor Strombegrenzung).

Eigenschaften
Schaltungsbeschreibung
Schaltungsteile
Prinzip der 317-Abschaltung

Damit der 317 seinen Leistungsausgang richtig sperrt, muss der 317-Anschluss Adjust (A) auf eine Spannung gelegt werden, die mindestens um die Uref (1,25 V) negativer ist als GND. Diese Spannung wird mit einer zusätzlichen Gleichrichterschaltung aus der vorhandenen Trafowicklung gewonnen. Da der Strombedarf mit maximal ca. 15 mA sehr niedrig ist, dürfte dies immer möglich sein.

Steigt der Laststrom an, erhöht sich auch die Spannung über R3 und damit die Q1-Basis-Emitter-Spannung. Damit beginnt Q1 zu leiten, Q2 bekommt Basisstrom und steuert Q3 durch. Q3 senkt den 317-Adjust-Punkt ab und die Ausgangsspannung Ua wird begrenzt. Bei weiterer Reduzierung des Ua-Lastwiderstands sinkt Ua schließlich bis auf Null ab.

Der Beginn der Strombegrenzung, d.h. wenn die eingestellte Ausgangsspannung durch zu hohen Ausgangsstrom zu sinken beginnt, wird mit LED2 angezeigt. Der nominale Maximalstrom (Imax im Bild) darf also nicht überschritten werden, wenn die normale 317-Spannungsregelung noch funktionieren soll. Bei Kurzschluss der Ausgangsklemmen fließt der mit R3 vorgegebene Maximalstrom (Ikurz im Bild).

LM317-Strombegrenzung mit Hilfs-U, GND-Shunt
2014-09 © Peter E. Burkhardt
Negative Hilfsspannung U1

Nach Gleichrichtung aus der vorhandenen Trafowicklung (D8, D9) folgt eine einfache Dioden-Stabilisierung mit den in Flussrichtung geschalteten Universaldioden D10 und D11 (1N4148). Es ergeben sich ca. -1,5 V gegenüber dem Fusspunkt der Greatzbrücke. Diese Spannung sollte im Bereich 1,4 bis 1,6 V liegen, damit die Schaltung sicher arbeitet.

Die Dimensionierung des Widerstands R10 ist je nach Trafo-Ausgangsspannung zu überprüfen. Es sollten bei Normalbetrieb (ohne CL) ca. 15 bis 20 mA durch D10-D11 fließen.

Netzwerk mit den Transistoren Q1 bis Q4

Auf den ersten Blick erscheint der Aufwand zur Realisierung der 317-Strombegrenzung relativ hoch. Die Schaltung bietet aber den Vorteil, dass der Übergang zur Strombegrenzung recht scharf ist. Auch die LED-Anzeige leuchtet fast schlagartig auf, wenn die Strombegrenzung beginnt.

Ursache ist die große Verstärkung, die im Zusammenspiel der Transistoren Q1, Q2 und Q3 erreicht wird. Nur wenige Mikroampere Q1-Basistrom genügen, damit Q2 ebenfalls durchgesteuert wird. Das setzt sich über Q3 fort, so dass der 317-Adjust-Punkt relativ schnell auf niedrigeres Potential gezogen wird. Das hat zur Folge, dass der 317 seine Ausgangsspannung soweit absenkt, dass gerade noch der mit R3 bestimmte Strom durch die Ua-Last fließen kann.

Kondensator C6

Kondensator C6 unterdrückt mögliche Regel-Schwingungen im Zustand der Strombegrenzung. Allerdings macht C6 die Schaltung dynamisch langsamer (je kleiner C6, desto besser). C6 kann ggf. in der praktisch aufgebauten Schaltung verringert oder auch ganz weggelassen werden. Bei höherem Begrenzungsstrom (über 200 mA) verursachte C6 manchmal beim Übergang vom Normalbetrieb zum CL-Betrieb niederfrequentes Pendeln des Ausgangsstromes. Tritt dies auf, sollte auf C6 verzichtet werden.

Kondensator C3

Im Bild ist C3 ein Elko, obwohl im Zustand der Strombegrenzung maximal -1,5V (U1) anliegen können. Besser wäre ein Folie-C. Da aber die Strombegrenzung kein normaler Betriebszustand und außerdem zeitlich begrenzt ist (hoffentlich), ist auch ein Elko einsetzbar. Die negative Spannung ist so niedrig, dass eigentlich kein Schaden zu befürchten ist.

LM317-Strombegrenzung mit Hilfs-U, GND-Shunt
2014-09 © Peter E. Burkhardt
Diagramme für 5 V und 10 V

Normalerweise sollte für das Einsetzen der Strombegrenzung keine Abhängigkeit von der nominalen Ausgangsspannung Ua bestehen. Zur Kontrolle wurden die Diagramme für 5 V und für 10 V aufgenommen.

Abgesehen von Ungenauigkeiten bei der Messung sind die Kurven für 5 und 10 V nahezu identisch.

Bemerkenswert ist, dass bei höheren Strömen der schaltungsbedingte Strom-Rückgang im Kurzschlussfall nicht mehr auftritt.

Alle Messwerte sind natürlich nur als exemplarisches Beispiel zu verstehen. Besonders großen Einfluss hat die Q1-Basis-Emitterspannung sowie der wirkliche Wert von R3.

Fazit

Die Schaltung bietet trotz des erhöhten Aufwands (mit allerdings billigen Kleinteilen) eine gute Möglichkeit, dem LM317 eine festlegbare Strombegrenzung unterhalb seiner internen Limits beizubringen.

LM317-Strombegrenzung mit Hilfs-U, GND-Shunt, Fold-Back
2014-10 © Peter E. Burkhardt
CL mit Hilfs-U, GND-R, Fold-Back

Die folgende Schaltung zur 317-Strombegrenzung arbeitet mit einer negativen Hilfsspannung, die aus der Trafo-Hauptwicklung mit Mittelanzapfung gewonnen wird. Der Shunt zur Stromerfassung liegt in der GND-Leitung. Zusätzlich ist ein rückläufiges Verhalten des begrenzten Stroms realisiert. Damit ist die 317-Verlustleistung bei Kurzschluss noch niedriger im Gegensatz zur normalen Strombegrenzung.

Eigenschaften
Schaltungsbeschreibung
Schaltungsteile
Prinzip der 317-Abschaltung

Damit der 317 seinen Leistungsausgang richtig sperrt, muss der 317-Anschluss Adjust (A) auf eine Spannung gelegt werden, die mindestens um die Uref (1,25 V) negativer ist als GND. Diese Spannung wird mit einer zusätzlichen Gleichrichterschaltung aus der vorhandenen Trafowicklung gewonnen.

Steigt der Laststrom an, erhöht sich auch die Spannung über R3 und damit die Q1-Basis-Emitter-Spannung. Damit beginnt Q1 zu leiten, Q2 bekommt Basisstrom und steuert Q3 durch. Q3 senkt den 317-Adjust-Punkt ab und die Ausgangsspannung Ua wird begrenzt. Bei weiterer Reduzierung des Ua-Lastwiderstands sinkt Ua schließlich bis auf Null ab.

Durch die Rückkopplung vom Q2-Kollektor zur Q1-Basis über Widerstand R7 ergibt sich ein rückläufiges Verhalten des Begrenzungsstroms, je niedriger der Ua-Lastwiderstand ist. Der Übergang vom Normalbetrieb zum CL-Betrieb geschieht fast schlagartig. Je kleiner R7 ist, desto ausgeprägter ist das Fold-Back-Verhalten.

Der Beginn der Strombegrenzung, d.h. wenn die eingestellte Ausgangsspannung durch zu hohen Ausgangsstrom zu sinken beginnt, wird mit LED2 angezeigt. Der nominale Maximalstrom (Imax im Bild) darf also nicht überschritten werden, wenn die normale 317-Spannungsregelung noch funktionieren soll. Bei Kurzschluss der Ausgangsklemmen fließt der mit R3 vorgegebene Maximalstrom (Ikurz im Bild).

LM317-Strombegrenzung mit Hilfs-U, GND-Shunt, Fold-Back
2014-10 © Peter E. Burkhardt
Negative Hilfsspannung U1

Durch die Zweiweg-Mittelpunktschaltung der 317-Rohstromversorgung sind nur die 2 zusätzlichen Dioden D3, D4 sowie C2 erforderlich. Nach der Gleichrichtung folgt eine einfache Dioden-Stabilisierung mit den in Flussrichtung geschalteten Universaldioden D8 und D9 (1N4148). Es ergeben sich ca. -1,5 V gegenüber dem Fusspunkt der 317-Rohstromversorgung. Diese Spannung sollte im Bereich 1,4 bis 1,6 V liegen, damit die Schaltung sicher arbeitet.

Die Dimensionierung des Widerstands R10 ist je nach Trafo-Ausgangsspannung zu überprüfen. Es sollten bei Normalbetrieb (ohne CL) ca. 15 bis 20 mA durch D10-D11 fließen.

Netzwerk mit den Transistoren Q1 bis Q4

Auf den ersten Blick erscheint der Aufwand zur Realisierung der 317-Strombegrenzung relativ hoch. Die Schaltung bietet aber den Vorteil, dass der Übergang zur Strombegrenzung recht scharf ist. Auch die LED-Anzeige leuchtet fast schlagartig auf, wenn die Strombegrenzung beginnt.

Ursache ist die große Verstärkung, die im Zusammenspiel der Transistoren Q1, Q2, Q3 und der Rückkopplung über R7 erreicht wird. Nur wenige Mikroampere Q1-Basistrom genügen, damit Q2 ebenfalls durchgesteuert wird und somit über R7 zusätzlich Strom in die Q1-Basis liefert. Das hat zur Folge, dass Q2 voll durchsteuert und über Q3 den 317-Adjust-Punkt sehr schnell auf niedrigeres Potential gezogen wird. Der 317 sperrt, Ua und damit der Ausgangsstrom sinken schnell auf einen niedrigen Kurzschlusswert.

Kondensator C3

Im Bild ist C3 ein Elko, obwohl im Zustand der Strombegrenzung maximal -1,5V (U1) anliegen können. Besser wäre ein Folie-C. Da aber die Strombegrenzung kein normaler Betriebszustand und außerdem zeitlich begrenzt ist (hoffentlich), ist auch ein Elko einsetzbar. Die negative Spannung ist so niedrig, dass eigentlich kein Schaden zu befürchten ist.

Diagramme

Im folgenden Bild ist das CL-Verhalten mit (rot) und ohne Rückkopplungswiderstand R7 dargestellt.

Die Schaltung hat bei klein eingestelltem Begrenzungsstrom sowieso schon ein Fold-Back-Verhalten, so dass der Unterschied mit und ohne R7 nicht so groß ausfällt. Im Diagramm mit dem 2,5-Ω-Shunt (rechts im Bild) ist der Unterschied aber gewaltig. Während sich ohne R7 der Ausgangsstrom bei Kurzschluss noch erhöht, verringert sich der Strom mit R7 (so, wie gewünscht).

Fazit

Besonders bei höher eingestelltem Begrenzungsstrom ist ein Rückkopplungswiderstand sinnvoll, um ein Fold-Back-Verhalten zu erreichen.

LM317-Strombegrenzung mit Hilfs-U, GND-Shunt, Differenz-Verstärker
2014-10 © Peter E. Burkhardt
CL mit Hilfs-U, GND-R, Differenz-Verstärker (ohne/mit Fold-Back)

Jede Schaltung zur Strombegrenzung (CL: Current Limit) benötigt die Erfassung des Stromistwerts, damit das Stellglied (hier der LM317) zur Begrenzung des Laststroms ab dem vorgesehenen Stromwert angesteuert werden kann.

Da die Stromistwert-Erfassung in den meisten Fällen durch Auswertung des Spannungsabfalls über einem Widerstand (Shunt) erfolgt, entsteht ein entsprechender Spannungsverlust (damit Leistungsverlust) im Lastkreis. Das bedeutet, der Shunt-Spannungsabfall soll möglichst klein sein.

Wird ein Transistor eingesetzt, ist der Mindest-Shunt-Spannungsabfall durch die Basis-Emitter-Schwelle vorgegeben (ab ca. 0,45 V beim bipolaren Transistor). Wird dagegen ein Opamp (als IC) eingesetzt, beträgt die nötige Spannung nur wenige Millivolt.

Ziel war, eine einfache Differenzverstärker-Schaltung mit diskreten Transistoren zu realisieren, die ebenfalls den Vorteil hat, mit einem verringerten Shunt-Spannungsabfall auszukommen. Es wurden zwei ähnliche Varianten entworfen, eine ohne und eine mit Fold-Back-Verhalten.

Eigenschaften der Schaltungen
Schaltungsbeschreibung
Schaltungsteile
Prinzip der 317-Abschaltung

Damit der 317 seinen Leistungsausgang richtig sperrt, muss der 317-Anschluss Adjust (A) auf eine Spannung gelegt werden, die mindestens um die Uref (1,25 V) negativer ist als GND. Diese Spannung wird mit einer zusätzlichen Gleichrichterschaltung aus der vorhandenen Trafowicklung gewonnen. Durch die Zweiweg-Gleichrichtung der 317-Rohstromversorgung sind nur die 2 zusätzlichen Dioden D3, D4 sowie C2 erforderlich.

LM317-Strombegrenzung mit Hilfs-U, GND-Shunt, Differenz-Verstärker
2014-10 © Peter E. Burkhardt

Steigt der Laststrom an, erhöht sich auch die Spannung über R3. Q1 beginnt zu leiten, wenn die Stromreferenz an der Q2-Basis überschritten wird. Q4 bekommt Basisstrom und steuert Q5 durch. Q5 senkt den 317-Adjust-Punkt ab und die Ausgangsspannung Ua wird begrenzt. Bei weiterer Reduzierung des Ua-Lastwiderstands sinkt Ua schließlich bis auf Null ab.

Der Beginn der Strombegrenzung, d.h. wenn die eingestellte Ausgangsspannung durch zu hohen Ausgangsstrom zu sinken beginnt, wird mit LED2 angezeigt. Der nominale Maximalstrom (Imax im Bild) darf also nicht überschritten werden, wenn die normale 317-Spannungsregelung noch funktionieren soll. Bei Kurzschluss der Ausgangsklemmen fließt der mit R3 vorgegebene Maximalstrom (Ikurz im Bild).

Negative Hilfsspannung U1

Nach Gleichrichtung aus der vorhandenen Trafowicklung (D3, D4) folgt eine einfache Dioden-Stabilisierung mit den in Flussrichtung geschalteten Universaldioden D8 und D9 (1N4148). Es ergeben sich ca. -1,5 V gegenüber dem Fusspunkt der 317-Rohstromversorgung. Diese Spannung sollte im Bereich 1,4 bis 1,6 V liegen, damit die Schaltung sicher arbeitet.

Die Dimensionierung des Widerstands R10 ist je nach Trafo-Ausgangsspannung zu überprüfen. Es sollten bei Normalbetrieb (ohne CL) ca. 15 bis 20 mA durch D10-D11 fließen.

Differenzverstärker und Stromreferenz

Die Transistoren Q1 und Q2 vergleichen den Stromistwert über R3 mit der Referenzspannung über der Schottky-Diode D10. Im Zusammenhang mit der angegebenen Widerstandsbeschaltung sind nur ca. 0,11 V über R3 erforderlich, damit Q1, Q4 und schließlich Q5 durchsteuern. Der Einsatzpunkt der Strombegrenzung wird nicht nur von der D10-Stromreferenz und dem Shunt-Wert R3 bestimmt, sondern auch wesentlich vom Widerstand R5.

Für eine hohe Verstärkung sorgt die Stromquelle mit Q3, die als Referenz die negative Hilfsspannung über den Dioden D8 und D9 benutzt. Der mit Widerstand R12 eingestellte Konstantstrom beträgt ca. 0,8 mA.

Transistoren Q4, Q5 und Q6

Sobald Q1 des Differenzverstärkers leitend wird, erhält Q4 Basisstrom, Q4 und steuert durch. Nun steuert auch Q5 durch. Damit wird der 317-Adjust-Punkt sehr schnell auf niedrigeres Potential gezogen wird. Die 317-Endstufe wird weniger leitend (steuert zu), die Ausgangsspannung Ua und damit der Ausgangsstrom sinken schnell auf einen begrenzten Strom, der vom Ua-Lastwiderstand bimmt wird. Bei Ua-Kurzschluss sinkt der Strom auf Null.

Kondensator C5

Im Bild ist C5 ein Elko, obwohl im Zustand der Strombegrenzung maximal -1,5V (U1) anliegen können. Besser wäre ein Folie-C. Da aber die Strombegrenzung kein normaler Betriebszustand und außerdem zeitlich begrenzt ist (hoffentlich), ist auch ein Elko einsetzbar. Die negative Spannung ist so niedrig, dass eigentlich kein Schaden zu befürchten ist.

Diagramme

Im folgenden Bild ist das CL-Verhalten bei verschieden eingestellten Strom-Limits dargestellt.

Durch den Differenzverstärker ist der Übergang vom Normalbetrieb zur Strombegrenzung fast sprunghaft. Die Begrenzungskurven sind steil. Zwischen Einsatz der Strombegrenzung und Kurzschluss-Strom liegen nur wenige Milliampere.

Fazit zu dieser Variante ohne Fold-Back-Verhalten

Mit einem einfachen diskreten Transistor-Differenzverstärker lässt sich eine LM317-Strombegrenzung realisieren, die nur ca. 100 Millivolt Shunt-Spannung benötigt. Der begrenzte Strom bei Kurzschluss der Ausgangsspannung ist geringfügig größer als der Strom zu Beginn der Strombegrenzung.

LM317-Strombegrenzung mit Hilfs-U, GND-Shunt, Diff.-Verstärker, Fold-Back
2014-10 © Peter E. Burkhardt
Variante mit Fold-Back-Verhalten

Soll der Kurzschluss-Strom niedriger als der Strom zu Beginn der Strombegrenzung sein, muss eine zusätzliche Rückkopplung wirksam werden. Die folgende Schaltung ist deshalb um die Widerstände R6 und R6a ergänzt. Außerdem wurde die Differenzverstärker-Stromquelle optimiert. Ansonsten entspricht die Schaltung der vorigen Variante ohne Fold-Back-Verhalten.

Rückkopplung mit R6

Wird der mit Shunt R3 eingestellte Strom erreicht, wird Q1 leitend, damit auch Q4. Das Q4-Kollektorpotential wird positiver. Rückkopplungswiderstand R6 liefert nun zusätzlich Strom in die Q1-Basis, so dass das Q1-Durchschalten und damit der gesamte Übergang vom Normalbetrieb zur Strombegrenzung beschleunigt wird.

Differenzverstärker-Stromquelle mit Q3 und Q6

Gegenüber der vorigen Schaltung ohne Fold-Back-Verhalten wurde hier die Stromquelle optimiert. Q6 regelt den Q3-Basisstrom so, dass über dem Widerstand R12 konstant ca. 0,6 V abfallen. Damit ist auch der Q3-Kollektorstrom konstant (unter Vernachlässigung des geringen Q3-Basisstroms).

Einsatzpunkt der Strombegrenzung

Durch die leicht geänderte Beschaltung ergibt sich hier ein Shunt-Spannungsabfall von ca. 0,22 V. Auch dieser Wert liegt noch weit unter der Basis-Emitter-Schwellspannung von 0,6 V bei Einsatz nur eines Transistors zur Stromistwert-Erfassung.

Diagramme

Im folgenden Bild ist das CL-Verhalten bei verschiedenen Rückkopplungswiderständen R6 dargestellt.

LM317-Strombegrenzung mit Hilfs-U, GND-Shunt, Diff.-Verstärker, Fold-Back
2014-10 © Peter E. Burkhardt

Der Übergang vom Normalbetrieb zum CL-Betrieb geschieht wie bei der vorigen Schaltung durch die hohe Verstärkung der gesamten Anordnung fast sprunghaft. Der Begrenzungsstrom steigt zunächst geringfügig an, fällt dann aber bei weiterer Lastreduzierung auf einen gegenüber dem Beginn der Strombegrenzung geringeren Wert zurück. Wird der Rückkopplungswiderstand R6 kleiner (rechts im Bild), d.h. die Rückkopplung größer, ist auch der begrenzte Strom im Kurzschlussfall kleiner.

Fazit zu dieser Variante mit Fold-Back-Verhalten

Diskreter Differenzverstärker in Verbindung mit einer Rückkopplung ergeben eine LM317-Strombegrenzung mit schnellem Übergang vom CV-Betrieb zum CL-Betrieb mit Fold-Back-Verhalten. Ob der Aufwand nötig ist, hängt vom konkreten Einsatz der Schaltung ab.

LM317-Strombegrenzung mit Hilfs-U, GND-Shunt, Opamp
2016-10 © Peter E. Burkhardt
CL mit Hilfs-U, GND-R, Opamp

Die folgende Schaltung realisiert eine weitere Variante zur Strombegrenzung bei LM317-Netzteilen. Sie zeichnet sich vor allem durch einen geringen Spannungsabfall am Strom-Shunt aus, so dass im Lastkreis neben der erforderlichen Regelreserve über dem LM317 nur wenig Spannung verloren geht. Das wird durch Einsatz eines Opamp erreicht, der präzise die eingestellte Strom-Begrenzungs-Schwelle erkennt und über einen Transistor den 317-Adjust-Anschluss auf eine negative Spannung zieht, so dass der 317 seinen Ausgang sicher bis auf Null Volt sperrt.

Eigenschaften
Schaltungsbeschreibung
Schaltungsteile
Prinzip der LM317-Abschaltung

Damit der LM317 seinen Leistungsausgang richtig sperrt, muss der 317-Anschluss Adjust (A) auf eine Spannung gelegt werden, die mindestens um die 317-Uref (1,25 V) negativer ist als GND.

Steigt der Laststrom an, erhöht sich auch die Spannung über R3. Diese Spannung vergleicht der Opamp IC2-A mit der Referenz-Spannung Uref1. Ergibt sich eine positive Differenz, d.h. die Shunt-Spannung ist größer als die Vergleichsspannung Uref1, wird Q1 durchgesteuert und damit der 317-Adjust-Punkt auf mindestens -1,25 V abgesenkt. Die Ausgangsspannung Ua wird begrenzt. Bei weiterer Reduzierung des Ua-Lastwiderstands sinkt Ua schließlich bis auf Null ab.

Der Beginn der Strombegrenzung, d.h. wenn die eingestellte Ausgangsspannung durch zu hohen Ausgangsstrom zu sinken beginnt, wird mit LED2 angezeigt. Der nominale Maximalstrom (Iamax im Bild) darf also nicht überschritten werden, wenn die normale 317-Spannungsregelung noch funktionieren soll. Bei Kurzschluss der Ausgangsklemmen fließt der mit R3 und Trimm-R VR2 vorgegebene Maximalstrom (Ikurz).

LM317-Strombegrenzung mit Hilfs-U, GND-Shunt, Opamp
2016-10 © Peter E. Burkhardt
Negative Betriebsspannung -Ub

Die negative Rohspannung -Ub wird mit einer zusätzlichen Gleichrichterschaltung (D5, D6, C2, C3) aus der vorhandenen Trafowicklung gewonnen. Da der Strombedarf mit maximal ca. 15 mA sehr niedrig ist, dürfte dies immer möglich sein. Allerdings ist es durch die Art dieser Hilfs-Spannungserzeugung erforderlich, dass die Greatz-Brücke D1 bis D4 immer belastet ist. Dies wird bereits mit dem Betriebsstrom für den LM317 und LED1 erreicht.

Die Spannung -Ub wird unmittelbar als negative Opamp-Betriebsspannung verwendet.

Negative Referenzspannung -Uref2

Für die 317-Adjust-Absenkung ist allerdings eine recht stabile Spannung von etwa -1,25 V erforderlich. Da sowieso das Referenzelement LM385 für den Begrenzungsstrom-Sollwert (CL-Referenz Uref1) vorhanden ist, wird die negative Spannung einfach mit dem Opamp IC2-B erzeugt. Auch dieser Opamp ist bereits vorhanden (2x im LM258-Gehäuse) und wird für die eigentliche Begrenzungsschaltung nicht benötig. IC2-B arbeitet als invertierender Verstärker mit Vu = 1. Allerdings reicht der Opamp-Ausgangsstrom nicht sicher aus, so dass Transistor Q2 als Treiber nachgeschaltet werden musste. Es ergibt sich -Uref2 gegen das Nullpotential 0(-Ub).

Die Einstellung von -Uref2 erfolgt mit Trimm-Poti VR1. Somit ist ein genauer Abgleich bei Ua-Kurzschluss möglich, damit Ua auch wirklich Null wird.

Kondensator C7

Im Bild ist C7 ein Elko, obwohl im Zustand der Strombegrenzung eine geringe negative Spannung anliegen kann. Besser wäre ein Folie-C. Da aber die Strombegrenzung kein normaler Betriebszustand und außerdem zeitlich begrenzt ist (hoffentlich), ist auch ein Elko einsetzbar. Die negative Spannung ist so niedrig, dass eigentlich kein Schaden zu befürchten ist.

Diagramm für Ua als Funktion von Ia

Beispielhaft für ein Strom-Limit (CL) von 100 mA zeigt das Bild die Messwerte und zugehöriges Diagramm.

Es ergibt sich der gewünscht rasche Übergang von der Spannungsregelung (CV = Control Voltage) zur Strombegrenzung (CL = Current Limit). Am Shunt R3 entstehen dabei nur 0,1 V Verlust.

LM317-Strombegrenzung mit Hilfs-U, GND-Shunt, Opamp, 30V/1A
2019 © Peter E. Burkhardt
CL mit Hilfs-U, GND-R, Opamp, 30V/1A

Die Betriebsspannungsgrenze für den LM258 bzw. LM358 liegt bei 32 V, maximal also ±16 V bei dualer Versorgung. Soll mit der beschriebenen Schaltung eine Ausgangsspannung von wesentlich mehr als 12 V realisiert werden, muss die dann höhere Eingangsspannung für den Opamp entsprechend reduziert werden.

Dies kann einfach mit zwei Z-Dioden und den zugehörigen Vorwiderständen erfolgen, da die benötigten Ströme gering sind (siehe folgende Schaltung).

Hinzugekommen sind die Z-Dioden ZD1 und ZD2 sowie die Widerstände R11 und R12. Alle 4 Bauelemente müssen entsprechend der Angabe im Bild belastbar sein. Außerdem haben sich die Werte für R2, R7 und VR3 geändert. Die Spannungsfestigkeit aller Elkos ist ebenfalls angepasst.

Der Opamp arbeitet jetzt mit ±5 V. Das reicht, da nur 2,5 V als Signalspannung zu verarbeiten sind. Für die Z-Dioden ZD1 und ZD2 können auch Typen mit einer nominalen Z-Spannung von 5,6 V, 6,1 V oder 6,8 V verwendet werden.

Fazit

Neben vielen anderen Möglichkeiten (siehe weiter oben), dem LM317 eine niedrige Strombegrenzung beizubringen, ist die Verwendung eines Opamps sehr vorteilhaft. Die Einstellung der Strombegrenzung und der nötigen negativen Referenz erfolgt bequem mittels Trimm-Poti. Die Stabilität dieser Parameter wird durch ein Standard-Referenz-Element gesichert. Der Shunt-Wert muss keine geringe Toleranz haben. Der Spannungsverlust über dem Shunt ist gering.

LM317-Netzteile, 5V-U/I-Regler (2x LM385)
2012-12 © Peter E. Burkhardt

5V-U/I-Regler (2x LM385)

Alle bisher gezeigten LM317-Schaltungen hatten keine Strombegrenzung und erst recht keine Stromregelung. Die folgende Schaltung ist besser und besitzt folgende Eigenschaften:

Schaltungsteile

Die Schaltung beginnt links mit der Rohspannung Ue und den nötigen Hilfsspannungen +Ub und -Ub. Diese Spannungen muss die Ue-Qelle liefern. Rechts endet die Schaltung mit der geregelten Ausgangsspannung Ua.

Wesentliche Schaltungsteile sind:

Mit den angegebenen Meßwerten ist die Schaltung fast schon selbsterklärend, trotzdem sei auf einige Details hingewiesen.

Spannungsregelung und -Einstellung

Uref1 des Reglers LM317 wird mit Uref4 kompensiert, damit Ua mit Poti VR15 auf Null einstellbar ist. VR15 ist ein Draht-Wendel-Poti (10-Gang) und hat (wie die meisten Draht-Potis) einen geringfügigen Schleifer- bzw. Anfangswiderstand. Deshalb ist der Uref2-Verstärker LM324-A vorgesehen, um -Uref2 betragsmäßig etwas größer als Uref1 machen zu können. Mit Trimm-R VR18 wird also Uref4 so eingestellt, dass sich bei VR15-Nullstellung eine Ausgangspannung von Ua = 0,0 V ergibt.

Sollte Uref2 gegenüber Uref1 schon zu groß sein, wäre eine Uref2-Verstärkung sinnlos. Ein kleiner Widerstand (wenige Ω) am oberen R15-Anschluss (Anfang a) würde aber das Problem lösen. Mit diesem "künstlichen" Anfangswiderstand funktioniert die Nullpunkt-Einstellung dann wieder wie vorgesehen.

LM317-Netzteile, 5V-U/I-Regler (2x LM385)
2012-12 © Peter E. Burkhardt

R19 ist ein Schutzwiderstand, D6 wird im Zusammenhang mit der Stromregelung benötigt. Beide stören die Uref4-Bereitstellung nicht, da sie in der Regelschleife des OPVs liegen. Der Uref2-Verstärker-Ausgang (LM324-A) muss nur ca. 11 mA aufnehmen, reicht also aus (20 mA dauernd sind zulässig).

Stromregelung

Die Stromregelung ist auf Ue bezogen. Der Shunt R5 liegt also nicht am LM317-Ausgang oder in der GND-Leitung, sondern vor dem LM317-Eingang. An anderer Stelle würde der Shunt Ua-Fehler verursachen und auch die GND-Leitung bleibt durchgängig. Die Shunt-Anordnung am Regler-Eingang ist möglich, da der Regler-Betriebsstrom konstant ist und über den Pfad R14-VR15 in die negative Hilfs-Spannungsversorgung -Ub abfließt. Der über den Shunt abfallende Strom-Istwert beinhaltet also neben dem zu messenden Ua-Ausgangsstrom auch den konstanten Strom I1. Dieser I1-Anteil wird beim Strom-Soll/Istwert-Vergleich abgezogen, um den Ua-Strom-Istwert zu erhalten.

Zu beachten ist, dass bei der Schaltungsberechnung (z.B. für andere Ua) zuerst der I1-bestimmende R14 festgelegt wird. Erst dann kann R1 (im Strom-Sollwert-Teiler) berechnet werden.

Bereitstellung des Strom-Sollwertes

Die Bandgap-Referenz LM385 (IC3) liefert auch hier einen stabilen Vergleichswert von nominal 1,25 V. Ziel ist, den Strom mit einem 10k-Wendelpoti einzustellen. Der maximale Laststrom beträgt 100 mA. Wird ein 10-Ω-Shunt benutzt, fallen dabei 1000 mV ab. Das ergibt 10 mV je 1 mA, ein günstiger Wert, um kleine Ströme sicher einstellen zu können.

Der Strom-Sollwert beträgt also 1000 mV und wird über den Pfad R1-VR2-R3 bereit gestellt. R1 verursacht den zusätzlichen Strom-Sollwert zur Kompensation des konstanten Regler-Stroms I1. R3 "vernichtet" die verbleibende Differenz zur 1,25V-Referenz. Mit R3 können deshalb gleichzeitig Toleranzen der Bandgap-Referenz ausgeglichen werden.

Damit der Sollwert-Pfad unbelastet bleibt, ist Spannungsfolger LM324-C nachgeschaltet. Ohne den Spannungsfolger würde der niederohmige Sollwert-Eingang des nachfolgenden OPVs Teiler-Fehler im Sollwert-Pfad R1-VR2-R3 verursachen.

Strom-Soll/Istwert-Vergleich und Regelung

OPV LM324-B vergleicht den mit VR2 eingestellten Strom-Sollwert mit dem Spannungsabfall über Shunt R5. Der Bezugspunkt ist die Eingangsspannung Ue am Shunt-Eingang.

Ist der R5-Spannungsabfall (OPV-Eingang Pin 6) größer als der Strom-Sollwert (OPV-Eingang Pin 5), wird der OPV-Ausgang positiv. Jetzt fließt über R12 Q1-Basisstrom, Q1 beginnt zu leiten und der Regler-ADJ-Anschluss wird abgesenkt. Das bedeutet, Regler LM317 steuert zu und verringert den Laststrom (durch Ua-Absenkung) soweit, bis sich wieder der mit VR2 eingestellte Strom ergibt. Dieser Betriebszustand Stromregelung wird mit der roten LED D1 angezeigt.

Ist der R5-Spannungsabfall kleiner als der Strom-Sollwert, bleibt der OPV-Ausgang negativ. Stelltransistor Q1 bleibt gesperrt und beeinflusst den mit VR15 eingestellten Ua-Wert nicht. Dieser Betriebszustand Spannungsregelung wird mit der grünen LED D2 angezeigt (V-Control).

Die Verstärkung des Stromreglers OPV:2 ist mit R6-R7 bzw. R8-R9 auf 1000 eingestellt. Das ergibt eine noch genügend schnelle Regelung ohne zu großes Überschwingen bei Stromstössen. C4 verhindert Regelschwingungen. R9a bewirkt eine geringe positive Rückkopplung, damit der Übergang zwischen Strom- und Spannungsregelung schneller erfolgt. Es sei nicht verschwiegen, dass die Stromregelung bei kleinem Strom-Sollwert (unter 5 mA) und dazu kleinem Spannungs-Sollwert (d.h. kleine Ua-Last) problematisch ist. Es kann zu Regelschwingungen kommen. Je nach Aufbau (Trassierung auf der Leiterplatte) ist es evtl. erforderlich, C4 zu vergrößern.

Manche Schaltungen vertragen auch nur kurzzeitig zu hohe Ströme überhaupt nicht. Da reicht schon die geladene Energie eines zu großen Ausgangskondensators C9 aus, empfindliche Bauelemente (z.B. CMOS) zu zerstören. Für solche Fälle ist eine zusätzliche schnell last-abschaltende Strom- und auch Spannungsüberwachung sinnvoll.

Stelltransistor Q1

Der Fusspunkt des Stelltransistors (Q1-Emitter) liegt durch Diode D6 um 0,6 V tiefer als die Spannungsreferenz Uref4. Dadurch kann Q1 immer voll durchsteuern und den ADJ-Knoten trotz Schutzwiderstand R13 und trotz Q1-Kollektor-Emitter-Restspannung auf Werte unterhalb des Uref4-Potentials absenken. Das bedeutet, der Laststrom wird wirklich Null.

Eingangsspannungen Ue, +Ub und -Ub

Bei der Festlegung der Hauptspeisung mit Ue ist zu berücksichtigen, dass zur nötigen Dropout-Spannung des Reglers LM317 der Shunt-Spannungsabfall von 1,11 V hinzu gezählt werden muss. Das sind theoretisch 8,61 V, sicherheitshalber 9 V. Dabei ist keine Rippelspannung, keine Netzunterspannung und keine Spannungsabsenkung durch den Netzteil-Innenwiderstand berücksichtigt. Diese Einflüsse hängen von der Ue-Quelle ab und sind zusätzlich einzurechnen.

LM317-Netzteile, 5V-U/I-Regler (2x LM385)
2012-12 © Peter E. Burkhardt

Die positive OPV-Betriebsspannung über dem Ue-Potential muss sein, da sonst der OPV:2 nicht bis Ue aussteuerbar wäre. Für das Potential über Ue reichen minimal 3 V, besser sind 5 V. Beachtet werden muss, dass die maximale OPV-Ub nicht überschritten wird, da ja auch noch eine negative Spannung unterhalb GND für die Ua-Referenz Uref2 und den OPV:1 erforderlich ist.

Die Spannung -Ub ist ab -3,5 V ausreichend, besser sind -5 V. Für sehr gute Uref2-Stabilität ist eine Vorstabilisierung der negativen Betriebsspannung günstig.

Fazit

Die vorteilhaften Merkmale dieser Schaltung mit Spannungs- und Stromregelung wurden eingangs genannt. Der Aufwand ist zwar etwas höher, aber dafür lässt sich alles problemlos abgleichen. Vor allem die präzise Stromeinstellung auch bei kleiner Ausgangsspannung ist bei anderen Schaltungen nicht immer gegeben. Das Schaltungsprinzip lässt sich auch auf höhere Ausgangs-Ströme und -Spannungen anwenden.

LM317-Netzteile, 5V-U/I-Regler (1x LM385)
2012-12 © Peter E. Burkhardt

5V-U/I-Regler (1x LM385)

Die folgende Schaltung ist ähnlich der vorigen, allerdings wird nur eine Bandgap-Referenz LM385 eingesetzt. Die gesamte Spannungs-Regelung ist identisch mit der vorigen Schaltung, ebenso Betriebsanzeige und Stelltransistor. Da auch die erzielten Eigenschaften nicht anders sind, ist im Folgenden nur die geänderte Ist- und Sollwert-Aufbereitung beschrieben.

Wesentliche Schaltungsteile sind:
Stromregelung
Bereitstellung des Strom-Sollwerts

Für den Strom-Sollwert wird Uref2 benutzt. Der Strom-Sollwert von 1000 mV wird auch hier über den Pfad R1-VR2-R3 bereit gestellt. R1 verursacht den zusätzlichen Strom-Sollwert zur Kompensation des konstanten Regler-Stroms I1. R3 "vernichtet" die verbleibende Differenz zur 1,25V-Referenz. Mit R3 können deshalb gleichzeitig Toleranzen der Bandgap-Referenz ausgeglichen werden.

Damit der Sollwert-Pfad unbelastet bleibt, ist Spannungsfolger LM324-C nachgeschaltet. Ohne den Spannungsfolger würde der niederohmige Sollwert-Eingang des nachfolgenden OPVs Teiler-Fehler im Sollwert-Pfad R1-VR2-R3 verursachen.

Bereitstellung des Strom-Istwerts

Der Spannungsabfall über Shunt R5 hat nicht das Bezugspotential von Uref2, sondern ist um den Ue-Betrag angehoben. Der Differenzverstärker LM324-D arbeitet mit einer Verstärkung von 1 und sorgt mit seiner Gleichtaktunterdrückung für die nötige Potentialverschiebung. Am OPV-Ausgang Pin 14 steht der Strom-Sollwert bezogen auf GND zur Verfügung.

LM317-Netzteile, 5V-U/I-Regler (1x LM385)
2012-12 © Peter E. Burkhardt
Strom-Soll/Istwert-Vergleich und Regelung

OPV LM324-B arbeitet als Summierverstärker und verstärkt die Differenz des mit VR2 eingestellten Strom-Sollwerts mit dem Strom-Istwert. Die gleichen Widerstände R8 und R9 sorgen für die nötige 1:1-Bewertung. Ist der Strom-Istwert größer als der Strom-Sollwert, wird der OPV-Ausgang positiv. Jetzt fließt über R12 Q1-Basisstrom, Q1 beginnt zu leiten und der Regler-ADJ-Anschluss wird abgesenkt. Das bedeutet, Regler LM317 steuert zu und verringert den Laststrom (durch Ua-Absenkung) soweit, bis sich wieder der mit VR2 eingestellte Strom ergibt. Dieser Betriebszustand Stromregelung wird mit der roten LED D1 angezeigt (I-Limit).

Ist der R5-Spannungsabfall kleiner als der Strom-Sollwert, bleibt der OPV-Ausgang negativ. Stelltransistor Q1 bleibt gesperrt und beeinflusst den mit VR15 eingestellten Ua-Wert nicht. Dieser Betriebszustand Spannungsregelung wird mit der grünen LED D2 angezeigt (V-Control).

Die Verstärkung des Summier-Stromreglers OPV:2 auf 1000 eingestellt. Das ergibt eine noch genügend schnelle Regelung ohne zu großes Überschwingen bei Stromstössen. C4 verhindert Regelschwingungen. Auch hier zeigte sich, dass die Stromregelung bei kleinem Strom-Sollwert (unter 5 mA) und dazu kleinem Spannungs-Sollwert (d.h. kleine Ua-Last) problematisch ist. Es kann zu Regelschwingungen kommen. Je nach Aufbau (Trassierung auf der Leiterplatte) ist es evtl. erforderlich, C4 zu vergrößern.

Manche Schaltungen vertragen auch nur kurzzeitig zu hohe Ströme überhaupt nicht. Da reicht schon die geladene Energie eines zu großen Ausgangskondensators C9 aus, empfindliche Bauelemente (z.B. CMOS) zu zerstören. Für solche Fälle ist eine zusätzliche schnell last-abschaltende Strom- und auch Spannungsüberwachung sinnvoll.

Fazit

Vorteil gegenüber der vorigen Schaltung ist, dass nur eine zusätzliche Referenz (Uref2) benötigt wird. Dafür ist ein zusätzlicher OPV zur Potentialverschiebung notwenig (OPV:4). Dieser ist aber im 4-fach OPV LM324 sowieso vorhanden, so dass diese Schaltung mit nur einer Referenz vorteilhafter erscheint.

Die Ergebnisse sind mit der vorigen vergleichbar, es ergaben sich gleiche Messwerte.

LM317-Netzteile, 20V-U/I-Regler
2013-02 © Peter E. Burkhardt

20V-U/I-Regler (Var. 1)

Eigenschaften:
Schaltungsteile

Die Regelschaltung muss mit wenigstens 24 Vdc versorgt werden (Minimalwert der Rippelspannung am Lade-C). Außerdem sind die Hilfsspannungen +5 V und -5 V gegen Null der 24V-Schiene erforderlich. Null der Ausgangsspannung Ua ist nicht mit Null der 24V-Rohspannung identisch, dazwischen liegt der Shunt zur Stromerfassung.

Wesentliche Schaltungsteile sind:

LM317-Netzteile, 20V-U/I-Regler
2013-02 © Peter E. Burkhardt
Spannungsregelung und -Einstellung
Ua-Sollwert-Einstellung

Zur genauen Ua-Einstellung über den relativ großen Einstellbereich 0 bis 20 V ist ein 10-Gang-Draht-Poti vorgesehen. Der Poti-Wert ist eigentlich in engen Grenzen vorgegeben, wenn der LM317-Mindeststrom (5 mA) im Einstellpfad flißen soll. Soll ein 10kΩ-Poti verwendet werden (gerade vorhanden!), ist der Strom zu gering. Der restliche Strom, den der LM317 benötigt, wird deshalb mit der Konstantstromquelle (Q2, Q3, R3, R4) bereit gestellt. Der Fusspunkt der Stromquelle liegt auf -5 V, so dass auch bei Ua = 0 V ein Strom aus dem LM317 fließen kann. LED D10 ist nicht erforderlich, kann aber als zusätzliche Betriebsanzeige dienen.

Uref1 des Reglers LM317 wird mit Uref3 kompensiert, damit Ua mit Poti VR2 auf Null einstellbar ist. Der genaue Null-Abgleich erfolgt mit Uamin-Limit-Regler VR8. Am VR8-Schleifer sollte normalerweise der Uref1-Betrag messbar sein. Spannungsfolger LM324-A stellt Uref3 niederohmig zur Verfügung. Falls der Wert des Sollwert-Potis VR2 nicht genau 10 kΩ ist (meistens der Fall), muss zusätzlich zur Nulleinstellung der Widerständ R1 geringfügig geändert werden, um den genauen Einstellbereich 0 V bis 20 V sicher zu stellen (Abgleichanweisung siehe Bild). D6 ist für die Stromregelung nötig.

Ua-Sollwert-Referenz

Die Ua-Genauigkeit hängt nicht nur von Uref1 des LM317, sondern ebenso von Uref3 und damit von Uref2 ab. Die eingesetzte Referenzquelle LM336-2.5 hat den Vorteil, auf genau 2,490 V einstellbar zu sein. Dies geschieht mit VR6. Bei dieser Uref ist der Uref-TK am geringsten, so dass keine wesentliche Verschlechterung des gesamten Referenz-TKs (Uref1 und Uref3) zu erwarten ist. Der VR6-TK geht nicht als Fehler ein (siehe Datenblatt), allerdings sollten die Dioden D4 und D5 vom gleichen Typ sein und möglichst die gleiche Temperatur haben wie die LM336-Referenz.

Die höhere Uref2 (2,5 V) gegenüber z.B. dem LM385-1.2 (1,25 V) ist für die Ua-Nulleinstellung vorteilhaft. Uref3 kann genau auf den LM317-abhängigen Uref1-Wert justiert werden.

Stromregelung und -Einstellung
Strom-Istwert-Erfassung (Shunt)

Der Shunt R14-R15 liegt in der GND-Leitung. Das hat Vor- und Nachteile. Vorteil ist, dass der hohe Eigenbedarfs-Strom des LM317 (konstant  max.5 mA) nicht über den Shunt fließen muss, da dieser Strom über den Ua-Einstellpfad bzw. über die Transistor-Stromquelle Q2-Q3 nach -Ub abfließt. Dieser Strom muss also nicht mit dem Strom-Sollwert kompensiert werden. Außerdem wüde der immer fließende Strom die Strom-Istwert-Anzeige stören, bzw. müsste auch hier kompensiert werden.

Ein weiterer Vorteil ist, dass der LM324 mit einer Betriebsspannung von ±5 V auskommt. Alle zu verarbeitenden Spannungen liegen wenig über GND bzw. Null Volt oder im negativen Bereich (siehe auch Messwerte im Bild). Der OpAmp muss also nicht spannungsfest sein.

Nachteil der Shunt-Anordnung in der GND-Leitung ist allerdings, dass keine durchgehende Masseleitung von der Ua-Null-Buchse bis zum 24V-Lade-C vorhanden ist. Es muss sichergestellt sein, dass die Abblock-Cs auf dem richtigen Potential landen, damit über den Shunt keine zusätzlichen Störungen in den Strom-Istwert gelangen.

Der einzige zusätzlich zum Ua-Strom fließende Shunt-Strom ist der Betriebsstrom der LM336-Referenzquelle. Dieser Strom beträgt durch geeignete Wahl von R5 genau 1 mA und ist konstant. Voraussetzung ist natürlich, dass auch -Ub (-5 V) konstant ist. Deshalb sollte -Ub mit einem IC (z.B. 7905) stabilisiert sein. Die sich ergebenden 2 mV über dem Shunt bei Ia = 0 sind leicht mit dem Strom-Sollwert-Bereich VR12 (deshalb Widerstand R11) ausgleichbar. Für die digitale 3,5-stellige Strom-Istwert-Anzeige sorgt die Nullpunktkorrektur des Anzeigebausteins für den nötigen Ausgleich.

Bereitstellung des Strom-Sollwertes

Die Referenzquelle LM336 (IC2) dient auch für den Strom-Sollwert als Referenz. Ziel sei es, den Strom mit einem 10k-Wendelpoti einzustellen. Der maximale Laststrom beträgt 200 mA. Wird ein 2-Ω-Shunt benutzt, fallen dabei 400 mV ab. Das ergibt 2 mV je 1 mA, ein noch günstiger Wert, um kleine Ströme sicher einstellen zu können.

Der Strom-Sollwert beträgt also 400 mV und wird über den Pfad R11-VR12-R13 bereit gestellt. R11 verursacht den zusätzlichen Strom-Sollwert zur Kompensation des konstanten IC2-Stroms zuzüglich der konstanten Ströme durch die Referenz-Teilerketten (gesamt 1 mA). R13 "vernichtet" die verbleibende Differenz zur 2,490V-Referenz. Mit R13 und auch R11 sind bei Bedarf Toleranzen des Strom-Potis VR12 ausgleichbar.

Damit der Sollwert-Pfad unbelastet bleibt, ist Spannungsfolger LM324-C nachgeschaltet. C9 beseitigt hochfrequente Störungen.

LM317-Netzteile, 20V-U/I-Regler
2013-02 © Peter E. Burkhardt
Strom-Soll/Istwert-Vergleich und Regelung

OPV LM324-B ist als Differenzverstärker geschaltet und vergleicht den mit VR12 eingestellten Strom-Sollwert mit dem Spannungsabfall über Shunt R14-R15. Der Bezugspunkt ist die Null-Buchse der Ausgangsspannung Ua.

Ist der Shunt-Spannungsabfall (OPV-Eingang Pin 6) größer als der Strom-Sollwert (OPV-Eingang Pin 5), wird der OPV-Ausgang positiver. Jetzt fließt über R23 Q1-Basisstrom, Q1 beginnt zu leiten und der 317-Regler-ADJ-Anschluss wird abgesenkt. Das bedeutet, Regler LM317 steuert zu und verringert den Laststrom (durch Ua-Absenkung) soweit, bis sich wieder der mit VR12 eingestellte Strom ergibt. Dieser Betriebszustand Stromregelung wird mit der roten LED D8 angezeigt (I-Limit).

Ist der Shunt-Spannungsabfall kleiner als der Strom-Sollwert, ist der OPV-Ausgang negativer. Stelltransistor Q1 bleibt gesperrt und beeinflusst den mit VR2 eingestellten Ua-Wert nicht. Dieser Betriebszustand Spannungsregelung wird mit der grünen LED D9 angezeigt (V-Control).

Die Verstärkung des Stromreglers LM324-B ist mit R16-R17 bzw. R18-R19 auf 1000 eingestellt. Das ergibt gute Regeleigenschaften ohne großes Überschwingen bei Stromstössen. C4 verhindert Regelschwingungen. R20 bewirkt eine geringe positive Rückkopplung, damit der Übergang zwischen Strom- und Spannungsregelung schneller erfolgt.

Stelltransistor Q1

Der Fusspunkt des Stelltransistors (Q1-Emitter) liegt durch Diode D6 um 0,6 V tiefer als die Spannungsreferenz Uref4. Dadurch kann Q1 immer voll durchsteuern und den ADJ-Knoten trotz Schutzwiderstand R10 und trotz Q1-Kollektor-Emitter-Restspannung auf Werte unterhalb des Uref3-Potentials absenken. Das bedeutet, der Laststrom wird wirklich Null. Diode D7 schützt die Q1-Basis-Emitter-Strecke vor zu hoher negativer Spannung.

Eingangsspannungen

Bei Festlegung der 24V-Hauptspeisung ist zu berücksichtigen, dass zur nötigen Dropout-Spannung des Reglers LM317 der Shunt-Spannungsabfall von 0,4 V hinzu gezählt werden muss. Es ergeben sich ca. 23 V. Dabei ist keine Rippelspannung, keine Netzunterspannung und keine Spannungsabsenkung durch den Netzteil-Innenwiderstand berücksichtigt. Diese Einflüsse hängen von der Ue-Quelle ab und müssen zusätzlich eingerechnet werden.

Die positive OPV-Betriebsspannung über dem Null-Potential der 24V-Rohspannung kann wie gezeigt mit einem 7805 erzeugt werden (eine 100mA-Version reicht natürlich auch).

Die negative OPV-Betriebsspannung muss stabilisiert sein, damit der Betriebsstrom der Uref2-Erzeugung konstant bleibt. Es ist eine gegenüber dem Null-Potential negative Spannung erforderlich (getrennte Trafowicklung).

Kühlung des LM317

Selbst bei nur 24V-Rohspannung setzt der LM317 im ungünstigsten Fall 4,72 Watt in Wärme um. Das ist der Fall, wenn Ua Null ist und 200 mA fließen. Für diesen ungünstigsten Fall sollte der LM317-Kühlkörper dimensioniert sein. Noch höher ist die Verlustleistung, wenn die Rohspannung über 24V liegt.

Fazit

Die Schaltung erlaubt eine genaue Spannungs- und Stromregelung mit dem LM317T. Die relativ freie Wahl des Ua-Sollwert-Potis durch die zusätzliche Stromquellen-Schaltung ist vorteilhaft. Vor allem die präzise Stromeinstellung auch bei kleiner Ausgangsspannung ist bei anderen Schaltungen nicht immer gegeben.

Für die Vorgabe des Strom-Sollwerts ist auch ein normales Schichtpoti möglich. Auch ein entsprechend beschrifteter Stufenschalter ist denkbar, mit dem dann schnell bestimmte Strom-Limits wählbar sind. Die digitale Strom-Istwert-Anzeige ist dann nicht unbedingt erforderlich.

Das Schaltungsprinzip lässt sich auch auf höhere Ausgangs-Ströme anwenden, wenn der LM317 mit externen Leistungstransistoren erweitert wird.

Netzteile mit Opamp, UI-Regelung
2016 © Peter E. Burkhardt

Netzteile mit Opamp, UI-Regelung

(Vorläufig nur Sammlung für das jeweilige Schaltungsprinzip)

UI-Regler 0-25 V (ELO-Netzgerät Nr. 2)

UI-Regler 0-20 V (Funkschau 1973)

Netzteile mit Opamp, UI-Regelung
2016 © Peter E. Burkhardt

UI-Regler 0-30 V (ELV 1997)

Netzteile mit Opamp, UI-Regelung
2016 © Peter E. Burkhardt

UI-Regler 0-30 V (ELV 2010)

Netzteile mit Opamp, UI-Regelung
2016 © Peter E. Burkhardt

UI-Regler-Prinzip 0-30 V, 10 A (ELV 2005)

UI-Regler-Prinzip 0-25 V (Agilent)

Netzteile mit Opamp, UI-Regelung
2017 © Peter E. Burkhardt

UI-Regler-Prinzip 0-25 V (HP E6302A, Agilent)

Netzteile mit Opamp, UI-Regelung
2016 © Peter E. Burkhardt

U-Regler-Test 0-15 V (5V-Referenz)

Messwerte
Netzteile mit Opamp, UI-Regelung
2016 © Peter E. Burkhardt

U-Regler-Test 0-15 V (2,5V-Referenz)

Messwerte
Netzteile mit Opamp, UI-Regelung
2016 © Peter E. Burkhardt

UI-Regler-Entwurf 0-20 V (Opamp 741)

Netzteile mit Opamp, UI-Regelung
2016 © Peter E. Burkhardt

UI-Regler, Entwurf U-Begrenzung (741, 555)

Netzteile mit Opamp, UI-Regelung
2016 © Peter E. Burkhardt

UI-Regler-Entwurf 0-20 V (Opamp OP07)

Netzteile mit Opamp, UI-Regelung
2016 © Peter E. Burkhardt

I-Bereichsumschaltung V1 (Entwurf)

I-Bereichsumschaltung V2 (Entwurf)

Netzteile mit Opamp, UI-Regelung
2016 © Peter E. Burkhardt

UI-Regelung, Prinzip

UI-Einstellung über Istwert
UI-Einstellung über Uref (2x)
Netzteile mit Opamp, UI-Regelung
2016 © Peter E. Burkhardt
UI-Einstellung über Uref (1x)
Kondensator-Netzteile
2008-02 © Peter E. Burkhardt

Kondensator-Netzteile

Kondensator statt Transformator (Grundlagen)

Die galvanische Trennung vom Netz erfolgt in der Regel durch einen Transformator. In 50Hz-Technik sind die Trafos schwer und teuer. In geschalteten Netzteilen reduziert sich der Trafo-Aufwand aufgrund der höheren Frequenz. Allerdings ist auch der Schaltungsaufwand höher.

Darf eine direkte Verbindung zum Netz bestehen, könnte ein ohmscher Vorwiderstand die nicht benötigte Spannung vernichten. Der Wirkungsgrad wäre dann aber unschlagbar schlecht, abgesehen von den Problemen der Wärmeableitung.

Ein Kondensator als Vorwiderstand erzeugt fast keine Verlustleistung, da aufgrund der 90-Grad-Phasenverschiebung zwischen Strom und Spannung nur der kapazitive Blindwiderstand wirkt. Für kleine Leistungen ist dieser Weg möglich, ein Trafo wird nicht benötigt.

Sicherheitshinweis
  • Vorsicht bei Schaltungen ohne galvanische Netztrennung! Netzpotential! Nicht berühren!
  • Kondensator-Netzteile sind nicht galvanisch vom 230V-Netz getrennt.
  • Experimente und Tests nur mit Netz-Trenntransformator durchführen!
  • Schaltungen mit Netzpotential berührungssicher einbauen! (Schutzisolierung!)
Entscheidungskriterien für den Kondensator anstelle eines Trafos
Allgemeines zur Grundschaltung

Ein kapazitiver Vorwiderstand Cv bestimmt den AC-Strom Iac. Nach Gleichrichtung steht der DC-Strom Idc zur Verfügung, der bei unbelastetem Ausgang +Udc komplett durch die Z-Diode ZD fließt. Ein optionaler Regler verringert die Welligkeit der Ausgangsspannung +Ua auf einen sehr geringen Wert.

Bild 1: Netzteil mit kapazitiven Vorwiderstand, Grundschaltung

Betrachtungen zur Leistung

Die Entscheidung, ob ein C-Netzteil einsetzbar ist, wird vom maximal benötigten Strom Iac bestimmt. Die Z-Diode ZD muss im ungünstigsten Fall den gesamten Strom Idc aufnehmen können.

Beispiel 200mA/5V:

Die Ausgangsspannung sei ca. 5 VDC. Benutzt wird eine 5,1V-Leistungs-ZD mit  max. 1 W Verlustleistung, die maximal 200 mA verträgt. Idc dürfte also max. 200 mA groß sein. Idc = 200 mA entspricht ca. Iac = 240 mA (bei 230 VAC, 50 Hz, Formfaktor 1,2). Daraus errechnet sich Cv = 3,3 µF.

Dieser große Cv ergibt einen hohen Einschaltstromstoß, der mit dem Schutzwiderstand Rs begrenzt werden muss. Bei hohem Rs steigt die Verlustleistung, bei niedrigem Rs ist der Einschaltstrom evtl. zu groß und die Schaltung ist nicht genügend geschützt.

Kondensator-Netzteile
2008-02 © Peter E. Burkhardt

Beispiel 200mA/24V:

Nach Bild 1 ist Udc = 24 VDC. Bei ebenfalls 200 mA (und Cv = 3,3 µF) müsste die 24V-ZD fast 5 W aushalten. Es gibt solche Z-Dioden, aber 5 W bei unbelastetem Netzteil dauernd zu verheizen wäre nicht sinnvoll.

Sollen Einschaltstrom und Verlustleistung klein genug bleiben, sind 50 mA eine vernünftige Obergrenze.

Beispiel 50mA/24V:

Nach Bild 1 sei Idc = 50 mA, damit Iac ca.  max.60 mA (Formfaktor 1,2). Die 24V-ZD hat bei unbelasteten Ausgang 1,2 W Verlustleistung. Gewählt wird eine ZD mit 2 W.

Auch ist jetzt die Leistung am Schutzwiderstand Rs beherrschbar. Grundsätzliches zur Rs-Berechnung siehe weiter unten.

Beispiel 20mA/24V:

Leistungsarme Schaltungen benötigen oft weniger als 20 mA. Die Dimensionierung im Bild 1 bezieht sich auf Idc = 20 mA. Damit muss die 24V-ZD selbst im unbelasteten Zustand (Leerlauf des Netzteiles) nur noch maximal 0,48 W umsetzen. Eine 1W-ZD genügt. 

Formfaktor

Der Formfaktor gibt das Verhältnis vom Wechselstrom vor dem Gleichrichter zum Gleichstrom nach dem Gleichrichter an. Da das hier betrachtete C-Netzteil insgesamt relativ hochohmig ist, wird mit einem Formfaktor von 1,2 gerechnet (Iac = 1,2 * Idc). Messungen bestätigten diesen Wert.

Berechnung des kapazitiven Blindwiderstandes Xc

Über Cv tritt wegen 90 Grad Phasenverschiebung zwischen Spannung und Strom keine nennenswerte reale Verlustleistung auf. Maßgebend für den fließenden Strom Iac ist der kapazitive Blindwiderstand Xc, d.h. der Wert von Cv.

Warum Iac fast nur von Xc bestimmt wird, ergibt sich aus den Widerstands- und Spannungsverhältnissen der Ersatzschaltung (siehe Bild). Cv (mit Xc), Rs und der gesamte Rest der Schaltung ab der Greatz-Brücke bilden den Stromkreis für die Netzspannung Uac.

Xc wird von Cv = 330 nF und der Netzfrequenz f = 50 Hz bestimmt: Xc = 1 / (2 * PI * f * C) = 9,6 kΩ

Rs = 330 Ω sei an dieser Stelle vorgegeben. Der wirksame Widerstand ab der Greatz-Brücke ist

(2 V + 24 V) / 24 mA = 1,1 kΩ (2 V sind Dioden-Durchlass-Spannungen, 24 V ist die Z-Spannung). Zusammen mit Rs ergibt sich neben Xc = 9,6 kΩ ein ohmscher Widerstand von rund 1,4 kΩ.

Unter Berücksichtigung der 90 Grad Phasenverschiebung zwischen Spannung und Strom ist aber der Gesamtwiderstand (Scheinwiderstand) Z = 9,7 kΩ (siehe Bild).

Das bedeutet, der ohmsche Widerstand hat durch die geometrische Addition nur einen kleinen Anteil am Gesamtwiderstand Z. Somit wird Iac fast ausschließlich von Xc bestimmt.

Soll C berechnet werden, gilt der Ansatz:

C = 1 / (2 * PI * f * Xc)

(1)   Kondensator C (Grundformel)

oder vereinfacht für f = 50 Hz:

C = 3180 / Xc   mit C[µF], Xc[Ω]

(2)   C bei 50 Hz und 230 VAC

Kapazität aus Spannung und Strom für f = 50 Hz:

C = 3180 / (Uac / Iac)     mit C[µF], Uac[V], Iac[A]

(3)   C aus Spannung und Strom
Anforderungen an den Kondensator Cv

Für das 230V-Netz muss Cv eine Nennspannung von 250 VAC oder 630 VDC haben. Außerdem muss er selbstheilend sein, d.h. bei Durchschlag darf kein Kurzschluss entstehen.

Für die direkte Verbindung zum Netz gibt es Kondensatoren der Klassen X1, X2, Y1 und Y2. Sie werden vorrangig in Netz-Entstörfiltern eingesetzt.

X1-Kondensatoren (Prüfspannung 4 kV) und X2-Kondensatoren (Prüfspannung 2,5 kV) werden zwischen Phase und Null-Leiter geschaltet. Y1-Kondensatoren (Prüfspannung 8 kV) und Y2-Kondensatoren (Prüfspannung 5 kV) erfüllen höhere Anforderungen und werden zwischen Phase und der geerdeten Geräte-Masse geschaltet.

In der Schaltung muss mindestens ein X2-Typ eingesetzt werden.

Z-Diode ZD

ZD ist zur Spannungsbegrenzung unbedingt notwendig, selbst bei Nachstabilisierung z.B. mit einem Festspannungsregler. Ohne ZD würde die unbelastete DC-Spannung (ohne Last-R) am Elko CL auf den Sinusspitzenwert von 325 Vss ansteigen.

Kondensator-Netzteile
2008-02 © Peter E. Burkhardt

Mit ZD zieht das C-Netzteil immer den maximalen Strom, mit oder ohne Last. Die Schaltung in Bild 1 benötigt stets eine DC-Leistung von 0,48 W bei 24 VDC und 20 mA. Über ZD sollten auch bei minimalem Last-R noch einige mA fließen, damit die Stabilisierungswirkung nicht verloren geht.

Kurzschlussfestigkeit

Ob eine 24V-ZD oder z.B. eine 5V-ZD eingesetzt wird, spielt keine große Rolle, da Cv als Stromquelle wirkt. Warum das so ist, ergibt sich aus dem weiter oben berechneten Verhältnis des Blindwiderstandes Xc zum Scheinwiderstand Z. Der Strom nimmt auch bei Ausgangskurzschluss nicht wesentlich zu. Das C-Netzteil ist also kurzschlussfest. Bei Kurzschluss existiert nur noch die reine Blindleistung, die reale Verlustleistung ist reduziert.

Lade-C

Die Welligkeit der Ausgangsspannung wird vom Laststrom Idc und vom Ladekondensator CL bestimmt. Im Bild 1 ist CL = 200 µF. Höhere Werte sind möglich, allerdings steigt dann auch die Zeit T, bis CL beim Einschalten aufgeladen ist.

T = (CL * Udc) / Idc = (200 µF * 24 VDC) / 20mA = 0,24 s

Die Welligkeit (ohne Regelschaltung) liegt bei 200 bis 300 mVss.

Zusätzliche Spannungsregelung

Ist die Welligkeit zu hoch, kann dies mit einem zusätzlichen Regler verbessert werden. Im Bild ist eine mögliche Regelschaltung mit dem LM317L angegeben. Der LM317L ist die Low-Power-Version des LM317 und eignet sich bis zu 100 mA Ausgangsstrom. Über dem Regler müssen mindestens 3 V bleiben (Dropout-Spannung), die Ausgangsspannung ist mit R2 auf maximal 20 V einzustellen.

Die Schaltung liefert eine saubere Ausgangsspannung für empfindliche Schaltungen.

Sicherung F1

Der hier zwingend notwendige selbstheilende Kondensator verursacht im Fehlerfall zwar keinen dauernden Kurzschluss, aber eine Sicherung schützt zusätzlich. Ist Cv doch defekt, wäre der Schutzwiderstand Rs bei hoher Brandgefahr schnell überlastet. Im Fehlerfall fließen immerhin 0,7 A, das ergibt 161 W. F1 verhindert das.

In Industrie-Schaltungen werden oft spezielle Sicherungswiderstände oder temperaturdefinierte Lötverbindungen als Schutzmaßnahme eingesetzt.

Entladewiderstand Rcv

Jedes ortsveränderliche elektrische Gerät muss so beschaffen sein, dass die Steckerstifte der Anschlussleitung im abgezogenen Zustand keine gefährliche Berührungsspannung führen. Der Entladewiderstand Rcv sorgt für eine schnelle Entladung des Kondensators Cv im spannungslosen Zustand. Die Entladezeitkonstante t = Cv * Rcv = 89,1 ms ist ausreichend klein. Nach der 5-fachen Zeitkonstante hat sich die Kondensatorspannung auf 1 % der maximal möglichen Netzspannung abgebaut (etwa nach 0,5 s). Damit tritt keine gefährliche Berührungsspannung mehr auf.

Allerdings hat Rcv auch einen kleinen Nachteil. Bei 230 VAC fließen dauernd etwa 0,9 mA über Rcv, so dass sich eine Verlustleistung von rund 200 mW ergibt. Auch deshalb und wegen der erforderlichen Spannungsfestigkeit muss Rcv mindestens ein 0,5W-Widerstand sein.

Schutzwiderstand Rs

Der Schutzwiderstand Rs soll einen unzulässig hohen Einschaltstrom begrenzen. Es stellt sich die Frage, weshalb würde ohne Rs ein hoher Einschaltstrom auftreten, wie hoch wäre dieser Strom und wie lange würde er fließen?

Ohne Schutzwiderstand Rs

Wie üblich sei der ungünstigste Fall angenommen: Einschalten bei +325 Vs (230VAC-Spitzenwert).

Dieser Spannung stehen folgende einschaltstrombegrenzende Widerstände entgegen:

- Innenwiderstand der Netz-Quelle (gegen Null)

- Serienwiderstand der Sicherung F1 (ca. 8 Ω kalt, abhängig vom Typ)

- Serienwiderstand des Kondensators Cv (sehr klein)

- Widerstand Rs (angenommen Null, also nicht vorhanden)

- differentieller Innenwiderstand der Gleichrichterbrücke (sehr klein)

- differentieller Innenwiderstand der Z-Diode (sehr klein)

- ohmsche und induktive Leitungswiderstände (sehr klein)

Zusammen sind das ca. 10 Ω, bei 325 V also über 30 A Einschaltstrom.

Die Zeitkonstante für diesen Stromstoß beträgt t = Cv * 10 Ω = 330 nF * 10 Ω = 3,3 µs. Das ist eine sehr geringe Energiemenge, die aber dünnen Halbleiterschichten gefährlich werden kann. Neben den Dioden der Gleichrichterbrücke ist vor allem die weniger robuste Z-Diode gefährdet. Entsprechende Versuche haben dies bestätigt.

Kondensator-Netzteile
2008-02 © Peter E. Burkhardt

Bisher wurde aber der Ladekondensator CL nicht berücksichtigt. Ein idealer Kondensator würde die geringe Energiemenge spielend aufnehmen und ZD wäre geschützt. Da aber auch der Kondensator neben seinem ohmschen einen induktiven Serienwiderstand hat, ist die schützende Wirkung begrenzt.

Mit Schutzwiderstand Rs

Abhilfe bringt nur der Schutzwiderstand Rs. Rs addiert sich zu den o.g. Widerständen. Der Einschaltstrom ist nur noch Ie = 325 V / 330 Ω = 0,98 A, also rund 1 A. Das sieht schon wesentlich günstiger aus.

Die Zeitkonstante für diesen kleineren Stromstoß beträgt t = Cv * 340 Ω = 330 nF * 340 Ω = 112 µs. Obwohl die elektrische Arbeit mit dem obigen Beispiel ohne Rs vergleichbar ist, kann der hier wesentlich kleinere Strom keinen Schaden anrichten.

Die größere Zeitkonstante von rund 0,1 ms bedeutet zwar, dass der 1A-Strom länger anhält. Der längere Einschaltimpuls bedeutet aber auch, dass die energiehaltigen niederfrequenten Signalanteile vom Ladekondensator CL abgefangen werden können. Der Grund dafür ist, das der induktive Serienwiderstand des Kondensators bei niedrigen Frequenzen kleiner ist als bei hohen Frequenzen. Oder anders betrachtet, eine 30A-3µs-Stromspitze wird vom Lade-C wegen des induktiven Serienwiderstandes nicht gut aufgenommen (geglättet), eine 1A-0,1ms-Stromspitze aber wesentlich besser.

Auswahl des Schutzwiderstandes Rs

Bisher war Rs mit 330 Ω vorgegeben. Einerseits soll Rs wegen der Schutzwirkung möglichst groß sein, andererseits verbraucht Rs aber dauernd Leistung. Da wegen der erforderlichen Spannungsfestigkeit sowieso ein 0,5W-Widerstand verwendet werden soll, kann dies als Kriterium für Rs gelten.

Gegeben sind z.B. Idc = 20 mA, daraus folgen Iac = 24 mA. Mit U = UN - Uz = 230 V - 24 V = 206 V ergibt sich bei einem 0,5W-Widerstand der maximale Widerstandwert mit Rs = 850 Ω. Das ist aber dauernd zuviel Leistungsumsatz.

Gewählt wurde deshalb Rs = 330 Ω. Die dauernde Verlustleistung beträgt jetzt nur noch 0,19 W, da an Rs bei 24 mA nur 7,92 V abfallen.

Wandler: DC/DC-Wandler 5V
2008-02, 1976 © Peter E. Burkhardt

Wandler

DC/DC-Wandler 5V

Der im Folgenden beschriebene DC/DC-Wandler ist zur potentialfreien 5V-Spannungsversorgung bis maximal 15 mA geeignet. Die Entwicklung erfolgte Anfang der 80-iger Jahre mit DDR-Bauelementen.

Schaltungsprinzip

Primärseitig steuert ein Rechteckgenerator (IC1:1, IC1:2) über eine Leistungsstufe (Q1, Q2) den Ferritkern-Übertrager an. Dieser Übertrager gewährleistet die Potentialtrennung. Die übertragenen Impulse werden auf der Sekundärseite gleichgerichtet und geglättet. Ein einfacher Regelkreis (Q3, IC2) macht die Ausgangsspannung einstellbar (R5) und unabhängig von Lastschwankungen.

Bild 1: DC/DC-Wandler

Generator

Gatter IC1:1 und IC1:2 des Logik-IC D100 (7400) bilden den Rechteckgenerator. Zwei weitere Gatter (im 7400 sowieso vorhanden) entkoppeln den Generator von der folgenden Schaltstufe. Die erzeugte Rechteckschwingung hat einen Tastgrad von ca. 0,5. Die Frequenz wird von R1 und C1 bestimmt. Widerstand R1 ist schaltkreisabhängig (TTL-Parameter) und nur in engen Grenzen wählbar. Die Frequenz muss also hauptsächlich mit C1 eingestellt werden. Mit dem im Stromlaufplan angegebenem Wertebereich für R1 und C1 sind ca. 12 Hz bis 1,2 MHz erreichbar. Zur Berechnung kann die angegebene Näherungsgleichung verwendet werden.

Für die beste Wirkung des Ferritkern-Übertragers sollte die Frequenz hoch sein. Grenzen werden durch die Schaltverluste und Ferritkern-Eigenschaften gesetzt. In der Anwendung schwingt der Generator mit ca. 15 kHz. Die Frequenzstabilität ist nicht besonders gut, hier aber uninteressant.

Gatter IC1:1 wird durch die Gegenkopplung mit R1 in einem "schwimmenden" Arbeitspunkt betrieben (Über­gangs­bereich zwischen L und H). Störschwingungen treten hier nicht auf, allerdings ist die Stromaufnahme des Gatters höher als normal. Das stellt keine Gefahr dar, solange nur ein Gatter pro IC so arbeitet.

Die Diode am Eingang 1 von Gatter IC1:1 schützt den Gattereingang vor zu großer negativer Spannung. Diese negative Spannungsspitze entsteht beim Umladen von C1. Ist C1 groß genug (ab etwa 1 µF), kann diese Energie den Gattereingang zerstören. Bei kleineren C-Werten ist die Diode nicht erforderlich, da der interne Schutz des Gatters ausreicht. Die Schutzdiode wurde trotzdem vorgesehen.

Über Schalter S1 kann Eingang 2 an Masse gelegt werden (Low-Pegel). Der Generator stoppt (IC1:4-Aus­gang ebenfalls permanent auf L), die Schaltstufe (Q1, Q2) wird gesperrt. Als Folge ist die Aus­gangs­pannung auf der Sekundärseite abgeschaltet. Das kann sinnvoll sein, wird aber hier nicht benötigt.

Schaltstufe und Übertrager

Die Darlington-Schaltung mit Q1 und Q2 wird vom Rechteckgenerator über R2 angesteuert. Mit H-Pegel schalten Q1 und Q2 durch, L-Pegel sperrt die Transistoren. Im Kollektorkreis liegt die Primärwicklung des Ferritkern-Übertragers. Ein Schutzwiderstand R3 begrenzt die Kollektorstrom-Impulse. Die Freilaufdiode SAY17 schützt vor zu hohen negativen Spannungen an Q1 und Q2.

Wandler: DC/DC-Wandler 5V
2008-02, 1976 © Peter E. Burkhardt

Der Übertrager stellt mit seinen getrennten Wicklungen L1 und L2 die Potentialtrennung zwischen 5V-Primärseite und 5V-Sekundärseite sicher. Wickel- und Ringkerndaten sind im Stromlaufplan angegeben. Eine Optimierung auf maximalen Wirkungsgrad erfolgte nicht.

Gleichrichtung und Regelung

Die in L2 induzierten Impulse werden in einer Spannungsverdoppler-Schaltung gleichgerichtet und geglättet. Die Ausgangsspannung Ua wird stabilisiert, um die Lastabhängigkeit zu verringern. Der über Spannungsteiler R4-R5-R6 bereitgestellte Istwert steuert den Transistor Q3 an. In dessen Emitterkreis liegt die Fotodiode des Optokopplers IC2. Je höher Ua ist, desto größer ist der Strom durch die Fotodiode und damit der ausgesendete Lichtstrom. Der Fototransistor auf der Sekundärseite des Optokopplers steuert mehr durch und zieht damit das Potential der Basis von Q1 in Richtung Masse. Das wiederum bewirkt, dass die Darlington-Schaltung weniger durchgesteuert ist und somit sich auf der Sekundärseite die Ausgangsspannung Ua verringert.

Mit Poti R5 wird die Ausgangsspannung auf Sollwert Ua = 5 V abgeglichen.

Messdaten

Bild 2: Abhängigkeit Ua von RL

Die beschriebene Regelung liefert im Bereich 1 bis 15 mA eine relativ konstante Ausgangsspannung zwischen 5,02 und 4,98 V (siehe Bild 2). Daraus errechnet sich der differentielle Innen­wider­stand zu 2,86 Ω. Im Kurzschlussfall (RL = 0 Ω) fließen 36 mA. Die Belastung des Transistors Q2 (SD336) zeigt folgende Tabelle:

Laststrom
IRL [mA]
Strom in Q2
ICss [A]
Welligkeit an RL
Uss [mV]
Störspitzen an RL
Ussmax [mV]
0 0,26    
1 0,32 10 40
5 0,43 15 45
15 0,53 20 60
36 0,70    

Tab. 1: Belastung von Q2

Es wurden die Kollektor-Stromimpulse Ic in Abhängigkeit vom Strom IRL gemessen. Im Kurzschlussfall des Ausgangs fließen 36 mA, die den Transistor Q2 mit Stromimpulsen von 0,7 A belasten. Dieser hohe Impulsstrom erfordert einen entsprechend hoch belastbaren Schalttransistor. Ursprünglich war ein SF126D mit ICmax = 500 mA vorgesehen. Dieser hätte hier nicht gereicht. Der Widerstand R3 begrenzt den Strom auf ca. 1 A, so dass keine Gefahr für den SD336 besteht (ICmax = 2,5 A).

Tabelle 1 enthält außerdem für 3 Stromwerte die gemessene Welligkeit Uss der Ausgangsspannung Ua. Zusätzlich treten Störspitzen an RL auf, die für manche nachfolgende Schaltung nicht mehr tolerierbar sind. Es muss dann zusätzlich gesiebt werden.

Andere Ausgangsspannungen

Um die Leistungsfähigkeit der Regelung zu ermitteln, wurden andere Soll-Ausgangspannungen mit einem modi­fiziertem Spannungsteiler R4-R5-R6 eingestellt und die dazugehörigen Ströme bei 0,04 V Aus­gangs­spannungs­änderung gemessen. Die Eingangsspannung blieb unverändert bei +5 V.

Beispiel für Uasoll = 2,00 V (1. Tabellenzeile):

  1. Obergrenze Ua1 = 2,02 V eingestellt, RL für IRL1 = 1 mA Laststrom eingestellt
  2. RL soweit verringert, dass sich die Untergrenze Ua - 0,04 V = Ua2 = 1,98 V ergibt
  3. Laststrom IRL2 = 25 mA gemessen
  4. Differentieller Widerstand Rdiff = (Ua1 - Ua2) / (IRL2 - IRL1) = 1,67 Ω berechnet
Sollwert Ua
Uasoll [V]
Obergrenze
Ua1 [A]
Laststrom 1
IRL1 [mA]
Untergrenze Ua2
Ua1 - 0,04 [V]
Laststrom 2
IRL2 [mA]
R differentiell
Rdiff [Ω]
2,00 2,02 1 1,98 25 1,67
3,00 3,02 1 2,98 22 1,90
4,00 4,02 1 3,98 18 2,36
5,00 5,02 1 4,98 15 2,86
6,00 6,02 1 5,98 10 4,40
7,00 7,02 1 6,98 6 8,00
8,00 8,02 1 7,98 3 20,00
9,00 9,02 1 8,98 2 40,00

Tab. 2: Andere Ausgangsspannungen

Tabelle 2 zeigt die Grenzen der Schaltung. Der differentielle Ausgangswiderstand steigt ab Ua = 7 V stark an. Sinnvoll sind nur Ausgangsspannungen bis ca. 6 V.

Wandler: Panel-Versorgung 9V potentialfrei
2013-03 © Peter E. Burkhardt

Panel-Versorgung 9V potentialfrei

Panel-Meter zur digitalen Anzeige von Spannung oder Strom benötigen meistens eine potentialfreie Spannungsversorgung. Normalerweise ist eine separate Trofo-Wicklung erforderlich, aus der die potentialfreie Betriebsspannung gewonnen wird.

Müssen allerdings mehrere Panel-Meter jeweils potentialfrei versorgt werden, wäre ein spezieller Trafo mit entsprechend vielen Wicklungen erforderlich oder es wird für jedes Panel ein separater Trafo verwendet. Die Leistung muss nicht hoch sein, oft benötigt ein Panel-Meter weniger als 0,5 mA bei 9 V.

Für Batterie-Geräte scheidet eine Netzversorgung aus, die 9 V müssen also aus der Batterie-Spannung des Geräts gewonnen werden. Da zur Potentialtrennung (induktiv oder kapazitiv) eine Wechselspannung nötig ist, muss die Batterie-Spannung zerhackt, transformiert und wieder gleichgerichtet werden.

Die folgenden Schaltungen ergaben sich bei der Entwicklung von Labor-Netzteilen. Die Panel-Versorgungen sind netzgespeist. Basis ist eine Gleichspannung, aus der jeweils potentialfrei 4x 9 V (oder auch 6x 9 V) gewonnen werden.

Prinzipschaltung 9V aus 12V

Um 9 V aus 12 V potentialfrei und stabilisiert zu erhalten, sind nur ein IC und wenige weitere Bauelemente erforderlich. Der Ausgangsstrom darf 2 mA sein, reicht also mit Sicherheit für ein handelsübliches Panel-Meter aus.

Schaltungsprinzip

Die 4-fach NOR-Schaltung 4001 arbeitet als Oszillator (Gatter 1 und 2) und treibt gegenphasig die Verdoppler- und Gleichrichterschaltung (Gatter 3 und 4). Zur Stabilisierung genügt eine Z-Diode.

Oszillator

Der Oszillator liefert ca. 21,8 kHz, der Tastgrad ist 0,5. Die Oszillator-Frequenz sollte möglichst hoch sein, damit die Koppelkondensatoren C4 und C5 klein gehalten werden können. Andererseits breiten sich bei hochfrequenten Impulsfolgen schnell HF-Störungen aus. Außerdem steigen die IC-Verluste, je höher die Frequenz ist.

Ist die Frequenz dagegen zu niedrig, sind höhere C4/C5-Werte erforderlich, um die gleiche Leistung zu übertragen. Zusätzlich ist durch große Koppelkapazitäten die gewünschte Trennung zwischen INPUT (12 V) und OUTPUT (9 V) nicht mehr so gut. Liegt die Frequenz im NF-Bereich, kann es zu hörbaren Störungen kommen.

Die gewählten 20 kHz sind also günstig. Bei Bedarf kann der frequenzbestimmende Kondensator C3 geändert werden.

Verdoppler und Stabilisierung

Gatter 3 und 4 liefern ein gegenphasiges Rechteck-Signal. Damit wird die Verdopplerschaltung (D1 bis D3 und Lade-C C6) über C4/C5 gespeist. Die Koppelkapazitäten sollten möglichst niedrig sein (für eine hohe INPUT/OUTPUT-Trennung), andererseits müssen sie aber die gewünschte Leistung übertragen können. In der gewählten Dimensionierung ergeben sich ca.  max.3 mA bei noch 9 V über der Z-Diode D4. Durch die Z-Diode fließen also noch 1 mA, wenn am Ausgang 2 mA entnommen werden. Dieser Strom wird aber für ein Panel meist nicht benötigt, entsprechend mehr Strom fließt dann durch die Z-Diode.

Die Konstanz der 9V-Ausgangsspannung muss nicht sehr hoch sein, da die Panels unempfindlich gegenüber Änderungen der Betriebsspannung sind. Meist wird ein Bereich von 8 bis 12 V bei ca. 0,3 mA angegeben.

Für C4 und C5 sollten Folie-Cs mit  max. 10 % Toleranz eingesetzt werden. Keramik-Cs sind in diesem Falle wegen der zu hohen Toleranz und Temperaturabhängigkeit ungeeignet.

Wandler: Panel-Versorgung 9V potentialfrei
2013-03 © Peter E. Burkhardt
Impulsdiagramm

Im Bild sind einige Kurvenverläufe dargestellt (idealisiert). U3 übersteigt die Ub-Grenzen. Durch die interne Schutzschaltung der 4001-Eingänge sind aber keine weiteren Schutzmaßnahmen erforderlich.

Anstelle der NOR-Gatter des 4001 können auch ohne Schaltungsänderung die NAND-Gatter des 4011 verwendet werden. Die Pin-Belegung ist identisch.

Fazit

Die DC-Wandler-Grundschaltung zeigt, dass mit wenigen (und billigen) Bauelementen eine galvanisch getrennte Panel-Versorgung möglich ist. Eine Spule oder Trafo ist nicht erforderlich.

Eine Oszillator-Regelung könnte den Wirkungsgrad verbessern. Dazu ist aber eine geeignete galvanisch trennende Rückführung vom Ausgang zum Eingang erforderlich, z.B. ein Opto-Koppler. Für Batterie-Geräte mit 9V-Batterie wäre dieser Aufwand sicherlich gerechtfertigt. Bei Netzversorgung reicht die Stabilisierung mit Z-Diode.

Wandler: Panel-Versorgung 4x 9V
2013-03 © Peter E. Burkhardt

Panel-Versorgung 4x 9V

Basierend auf der im vorigen Abschitt beschriebenen Grundschaltung wurde eine netzgespeiste potentialgetrennte Versorgung für vier Digital-Panels entwickelt.

Eigenschaften
Schaltungsteile
Spannungsversorgung

Ein eigener kleiner Trafo Tr1 mit Greatz-Brücke D1 bis D4 liefert die Eingangsspannung für den LM317L-Regler. Es sind mindestens 16 V erforderlich, um abzüglich Netzunterspannung und Rippel-Spannung noch 12 V am Reglerausgang zu erhalten.

Die 12V-Einstellung erfolgt mit R4, R4a wurde zur genaueren Spannungseinstellung experimentell parallel geschaltet. Es ergaben sich 12,1 V.

Oszillator

Für die 4 DC-Wandler werden jeweils 2 Treiber-Gatter benötigt. Da dann bei 3 ICs des Typs 4001 insgesamt 4 Gatter übrig bleiben, wurde der Oszillator mit 4 Gattern aufgebaut (abweichend von der weiter oben beschriebenen Grundschaltung). Gatter 1 bis 3 bilden den Oszillator, der mit 3 Gattern als schwingsicherer gilt als der weiter oben beschriebene Oszillator mit nur 2 Gattern. Gatter 4 des IC2 dient als Puffer und liefert an seinem Ausgang die Taktfrequenz von 25,2 kHz.

Treiber und DC-Wandler

Die folgende Beschreibung gilt für den ersten Wandler mit den Gattern 3:1 und 3:2. Die Gatter liefern das gegephasige Rechtecksignal. C8 und C9 bewirken die 9V-Potentialtrennung und im Zusammenhang mit den Dioden D5 bis D7 die Spannungsverdopplung. Über C10 steht die Rohspannung, zur Siebung und Strombegrenzung ist R7 eingefügt. Z-Diode D8 hält die Ausgangsspannung 9V1 auf 9,1 V konstant. Es reicht eine Kleinleistungs-Z-Diode. Der 9V-Ausgang ist wegen R7 kurzschlussfest.

Wandler: Panel-Versorgung 4x 9V
2013-03 © Peter E. Burkhardt
Impulsdiagramm

Die sich ergebenden Kurvenverläufe wurden an einigen Punkten der Schaltung aufgenommen, das Bild zeigt idealisiert die Impulse. U7 und U8 gelten auch für die anderen 3 Wandlerschaltungen.

Schaltungsaufbau und Ergebnis

Die gesamte Schaltung wurde großzügig auf einer Universal-Leiterplatte aufgebaut. Durch genauere Messungen wurde jedoch festgestellt, dass der verwendete Trafo nicht ganz die benötigte Spannung bei Netzunterspannung (-10 %) und maximaler Last an allen 4 9V-Ausgängen lieferte. Es waren nominal nur 14 VAC messbar. Ein anderer Trafo mit nominal 15 VAC Ausgangspannung (wie im Bild angegeben) hätte zwar das Problem gelöst, stand aber nicht zur Verfügung.

Panel-Versorgung 4x 9V mit Ue-Verdoppler

Die folgende 4-fach-Panel-Versorgung unterscheidet sich zur vorigen nur durch eine zusätzliche Spannungsverdopplung der Trafo-Spannung, um mit dem zur Verfügung stehenden Netztrafo auch bei Netzunterspannung die volle Belastbarkeit aller 4 Ausgänge zu gewährleisten. Oszillator und Wandler sind identisch zur Schaltung ohne Ue-Verdoppler und basieren auf der weiter oben beschriebenen Grundschaltung.

Beschreibung der Schaltung mit Ue-Spannungsverdopplung

Trafo Tr1 liefert nominal (bei 230 VAC) ca. 14 VAC. Damit der 12V-Regler genügend Eingangsspannung hat, ist eine symmetrische Spannungsverdoppler-Schaltung (nach Delon) nachgeschaltet. Die sich ergebende Ausgangsspannung beträgt theoretisch Ua = 2,83 * Ue (ohne Last). Gemessen wurde Ua = 22 V mit Last.

Beim symmetrischen Delon-Verdoppler handelt es sich um zwei Einweggleichrichter mit je 50 Hz Rippelfrequenz. Trotzdem beträgt die Rippelfrequenz der Gesamtspannung Ua 100 Hz, da sich die Wechsel-Anteile der Einzelspannungen phasenverschoben summieren.

Die gleichen Widerstände R1 und R2 sorgen dafür, dass sich Ua gleichmäßig auf C1 und C2 verteilt. Der genaue Wert ist unkritisch, solange keine unnötigen Verluste entstehen. Kondensator C3 verringert die Gesamt-Rippelspannung.

Mit 22 V Regler-Eingangsspannung reicht der Kleinleistungs-Regler LM317L nicht mehr aus, sondern es ist der normale LM317 erforderlich, allerdings ohne Kühlblech. Wegen der Spannungsverdopplung könnte jetzt auch ein Trafo mit nur 10 VAC verwendet werden.

Wandler: Panel-Versorgung 4x 9V
2013-03 © Peter E. Burkhardt
Schaltungsaufbau der Panel-Versorgung mit Ue-Verdoppler

Eine Universal-Leiterplatte trägt alle Bauelemente einschließlich des Trafos. Ist die 230V-Netzspannung ebenfalls auf die Platine geführt, sollten Leiter-Mindestabstände zur Sekundärseite von mindestens 6 mm eingehalten werden. Nur so ist die nötige Spannungsfestigkeit erreichbar. Der Trafo selbst ist ein Steckernetzteil-Trafo mit integrierter Temperatur-Sicherung und getrennten Wickelkammern. Er ist also für Geräte mit Schutzmaßnahme "Schutzisolierung" geeignet.

Im folgenden Bild ist die Trafo-Befestigung zu sehen, die mit 2 roten Binde-Stahldraht-Bügeln erfolgte. Stahldraht hat den Vorteil der höheren Festigkeit gegenüber Cu-Draht.

Fazit

Die 4-fache einzeln potentialgetrennte Panel-Versorgung lässt sich mit DC-Wandlern einfach aufbauen. Da ein separater Netztrafo verwendet wird, lässt sich die Baugruppe unabhängig von der Schaltung des Labor-Netzteils einsetzen.

Wandler: Panel-Versorgung 6x 9V
2015-07 © Peter E. Burkhardt

Panel-Versorgung 6x 9V

Das Prinzip der Panel-Versorgung aus einer Gleichspannung über CMOS-Generator mit anschließender Gleichrichtung läßt sich auch auf 6 oder mehr Panels erweitern. Ausgehend vom Generator müssen entsprechend viele Gatter angesteuert werden, die dann die Gleichrichter-Schaltung mit nachfolgender Z-Dioden-Stabilisierung treiben.

Testschaltung

Der Generator kommt mit 3 Gattern aus. In der Testschaltung wurde das vierte Gatter benutzt, um die für die Gleichrichter-Schaltung sowieso benötigte 180°-phasenverschobene Impulsfolge zu generieren.

Um festzustellen, wie sich die Frequenz und die Größe der Koppel-Kondensatoren (C11, C12) auf die Belastungsfähigkeit der erzeugten 9 V auswirken, wurden verschiedene Bauelementewerte probiert. Die Tabelle im Bild zeigt, dass für die vorgesehene Speisung der PM438-Panels die letzte Zeile (mit R1 = 47 kΩ) günstig erscheint. Der Kurzschluss-Strom beträgt 3,1 mA. Das Panel benötigt aber nur etwa 1 mA. Es ist also genügend Spielraum vorhanden, damit die Z-Dioden-Stabilisierung funktioniert.

Wandler: Panel-Versorgung 6x 9V
2015-07 © Peter E. Burkhardt
Panelversorgung mit ICs 4001

Die gesamte Schaltung für 6 Panels inklusive Netzversorgung sieht zwar umfangreich aus, ist aber im Aufbau aufgrund der vielen gleichartigen Schaltungsteile einfach.

Für alle 6 Panels werden nur 4 COMS-ICs benötigt. Der Festspannungsregler 7812 muss nicht gekühlt werden. Aber vielleicht ist ja auch in der Netzgeräte-Schaltung eine entsprechend belastbare 12V-Spannung schon vorhanden, so dass auch noch die gesamte Netzversorgung (im Bild) entfallen kann.

Wandler: Panel-Versorgung 6x 9V
2015-07 © Peter E. Burkhardt
Panelversorgung mit ICs 4503

Da viele ICs des Typs BC4503B zur Verfügung standen, wurde die nachfolgend gezeigte Schaltung entworfen.

Der 4503 ist ein nichtinvertierender Tri-State-Buffer mit 6 Eingängen und 6 Ausgängen. Ein einziger 4503 würde nichts nützen, da die Gleichrichter-Schaltung auch ein negiertes Signal benötigt. Wird aber ein zweiter 4503 mit einem negierten Takt gesteuert, ergeben sich genau die 12 Ausgänge, die für die 6 Gleichrichter-Schaltungen benötigt werden.

Die Schaltung wurde nur zum Teil getestet, sollte aber so wie dargestellt funktionieren. Vorteil der Schaltung ist die reduzierte IC-Anzahl bei gleichzeitig höherer Belastungsfähigkeit der 4503-Ausgänge.

Zusatz-Schaltungen: Master-Slave-Schalter mit Netztrennung
2012-11 © Peter E. Burkhardt

Zusatz-Schaltungen

Master-Slave-Schalter mit Netztrennung

Zur Klangverbesserung ist am Flach-TV ein externer Audio-Verstärker notwendig. Soll dieser Verstärker gemeinsam mit der TV-Fernbedienung eingeschaltet werden, ist ein Master-Slave-Schalter (MSS) erforderlich. Im TV-Stand-By-Betrieb soll der Schalter nicht reagieren. Wird aber der TV (Master) per Fernbedienung eingeschaltet, muss der jetzt höhere TV-Netzstrom ausgewertet werden, um mit dieser Info den Audio-Verstärker (Slave) einschalten zu können.

Aus Kostengründen wird bei käuflichen Master-Slave-Schaltern meist auf eine Potentialtrennung der Elektronik vom 230V-Netz verzichtet. Besser und sicherer (besonders bei Eigenbau) ist aber die galvanische Netztrennung.

Eigenschaften der Schaltungen

MSS (1) mit 2 Transistoren

Versorgung des Elektronikteils

Da ein 12V-Relais eingesetzt wird, sind diese 12 V bei ca. 45 mA bereit zu stellen. Nahezu jeder kleine Netztrafo mit entsprechender Sekundärspannung ist geeignet. Vorteilhaft ist, wenn der Trafo eine interne Thermosicherung hat. Falls nicht, muss er primärseitig abgesichert werden. Eine Ub-Stabilisierung ist nicht nötig. Die Schaltstufe wurde so konzipiert, dass sie nur Strom benötigt, wenn der Slave eingeschaltet ist. Das bedeutet, im Ruhezustand sind alle Transistoren gesperrt und das Relais ist nicht aktiv. Es fließt nur der primärseitige Leerlaufstrom des Trafos. Deshalb sollte der Trafo nicht schon im Leerlauf zu warm werden (bei billigen Trafos oft der Fall).

Stromwandler

Zentrales Bauteil ist der Stromwandler. Einerseits soll über der Stromspule möglichst wenig Spannung abfallen, andererseits muss bei eingeschaltetem TV sekundärseitig ein genügend großes Signal verfügbar sein.

Anfängliche Versuche mit Ringkernen und kleinen Trafos/Drosseln aus Schaltnetzteilen und Netzfiltern scheiterten. Da diese Trafos/Drosseln für wesentlich höhere Frequenzen als 50 Hz optimiert sind, werden auch die höheren Frequenzen im Stromwandler besonders gut übertragen. Das hat zur Folge, dass die TV-Schaltnetzteil-Frequenzen auf der Sekundärseite des Wandlers landen und das 50Hz-Strom-Nutzsignal völlig überdecken.

Zusatz-Schaltungen: Master-Slave-Schalter mit Netztrennung
2012-11 © Peter E. Burkhardt

Eine einfache Lösung ist ein kleiner 50Hz-Netztrafo mit seinem normalen lamellierten Eisenkern (Bild weiter unten). Höhere Frequenzen werden prinzipiell nicht so gut übertragen, das sekundäre Wandler-Signal ist relativ sauber. In der Schaltung beseitigt C2 noch vorhandene Spitzen.

Der Stromwandler ist schnell und einfach herzustellen (Wickelangaben siehe Bild). Die 8 Windungen der Stromspule ergaben sich, weil damit gerade eine Lage der Wickelkammer ausgefüllt war. Die kleinen Trafos finden sich in vielen älteren Stecker-Netzteilen. Diese Trafos haben auch die nötige hochspannungsgeprüfte Potentialtrennung mit meist getrennten Wickelkammern. Somit fällt der Umbau unter Einhaltung der Sicherheit relativ leicht. Die Drahtstärke der Stromspule sollte nicht zu klein sein. Auf der Sekundärseite des Wandlers (frühere Netzwicklung) spielt die Drahtstärke keine Rolle, als Last wirkt hauptsächlich nur VR1.

Die Empfindlichkeit (siehe Werte im Bild) lässt sich über die primärseitige Anzahl der Windungen verändern. Höhere Windungszahl ergibt höhere Wandlerempfindlichkeit, aber auch höheren primärseitigen Spannungsabfall (Eigenverbrauch).

Auswertung des Stromsignals

Damit nicht unnötig Spannung verloren geht, wurde auf eine Gleichrichtung verzichtet. Die positiven Halbwellen des sinusförmigen Stromsignals steuern direkt den Transistor Q1 an, so dass mit ca. 0,55 V Spitzenwert die Empfindlichkeitsgrenze festgelegt ist. Die negative Halbwelle wird mit D3 gekappt.

Erst im Q1-Kollektorkreis liegt das nötige Siebglied (R4-C3-R5), damit das Relais nicht im 50Hz-Takt flattert. C3 muss mindesten 4,7 µF groß sein, damit 10 ms sicher überbrückt werden und Q2 ständig durchgesteuert ist. Schließlich schaltet Relais K1 mit seinem Schließer K1.1 den Audio-Verstärker ein.

Verzögerte An- und Abschaltung

Es hat sich gezeigt, das der Flach-TV nach dem Einschalten mehrere Phasen durchläuft und unterschiedlich Strom zieht. Das hat zur Folge, dass der Slave bei ungünstiger Einstellung des Trimm-Potis VR1 mehrmals an- und abschaltet. Um das Hochfahren des TVs (ist ja auch nur ein Computer) zu überbrücken, wurde C3 wesentlich vergrößert. Jetzt schaltet der Audio-Verstärker erst zu, wenn das TV-Bild da ist und das Tonsignal zur Verfügung steht. Beim Abschalten wirkt natürlich auch die Verzögerung, doch das stört nicht. Der größere C3 hat den zusätzlichen Vorteil, dass das Q2-Basis-Signal besser geglättet ist.

Hysterese

Damit sich die Rest-Welligkeit des Q2-Basis-Signals nicht negativ auswirkt, erfolgt mit R7 eine Mitkopplung. Der günstigste Wert wurde experimentell ermittelt und hängt vor allem vom Q1-Stromverstärkungsfaktor ab. Ist R7 zu klein, hat das Eingangssignal auf Q1 keinen Einfluss mehr, das Relais kann nicht mehr abgeschaltet werden. Ist R7 zu groß, bleibt der beschleunigende Einfluss auf das Schaltverhalten zu gering. Mit R6 lässt sich die Hysterese zusätzlich beeinflussen.

Aufbau und Schutzisolierung

Günstig sind große Stecker-Netzteil-Gehäuse, die noch vor der Schaltnetzteil-Zeit nötig waren. Sie haben die nötige Schutzisolierung, der sicherheitsgerechte Aufbau vereinfacht sich wesentlich. Man muss nur darauf achten, dass keine Metallteile nach außen ragen (z.B. Befestigungsschrauben der Trafos). Der 230V-Eingang ist mit dem integrierten 2-poligen Stecker bereits vorhanden. Für die Ausgänge haben sich 2 abgeschittene Leitungsenden mit 2-poliger Kupplung bewährt (Verlängerungsleitungen für Lampen, ohne Schutzleiter). Somit ist ein einfaches Anschließen des Masters (TV) und des Slaves (NF-Verstärker) möglich, ohne aufwendig Schutzkontakt-Steckdosen montieren zu müssen. Dies würde übrigens auch ein wesentlich größeres Gehäuse erfordern.

Fazit für diesen MSS (1)

Der Schalter funktioniert einwandfrei, Fehlschaltungen auch mit anderen angeschlossenen Geräten traten nicht auf. Gegebenenfalls muss bei einem anderen Master der Trimmer VR1 nachjustiert werden. Sollen mehr als ein Slave angeschlossen werden, ist zum einen die K1-Kontaktbelastung zu beachten, zum anderen ist die beschriebene Gehäusevariante nicht mehr umsetzbar. Meist können aus Platzgründen mehr als 2 Leitungen das Gehäuse nicht verlassen.

Nicht ganz sauber ist allerdings die relativ schleichende Umschaltung durch die langsame Pegeländerung an der Q2-Basis. Die obige Schaltung (1) wurde deshalb etwas erweitert.

Zusatz-Schaltungen: Master-Slave-Schalter mit Netztrennung
2012-11 © Peter E. Burkhardt

MSS (2) mit 3 Transistoren

Stromerfassung und Schaltstufen-Eingang entspricht der vorigen Schaltung. Q2 ist jetzt eine Verstärkerstufe, der zusätzliche Transistor Q3 schaltet das Relais gegen +Ub. Diese Variante erlaubt nicht nur eine größere Gesamtverstärkung zur schnelleren Umschaltung, sondern jetzt sind auch 2 Mitkopplungen möglich, Widerstand R7 (wie bisher) und zusätzlich R9. Die sich ergebenden Werte und Hinweise stehen im Bild.

Aufbau nach Variante (2)
Fazit MSS (2)

Die Umschaltung erfolgt schnell, die Mitkopplung ist größer als beim MSS (1), die Hysterese kann in gewissen Grenzen angepasst werden. Die Schaltung erfüllt alle Anforderungen, benötigt keine Spezialteile und ist (bei gefüllter Bastelkiste) kostenlos.

Zusatz-Schaltungen: Lüfterregelung mit Transistoren
2014-06 © Peter E. Burkhardt

Lüfterregelung für 12V-PC-Lüfter

Die folgenden Schaltungen eignen sich für 12V-DC-Lüfter, wie sie in PCs Verwendung finden. Wird nicht die volle Kühlleistung benötigt, kann der Geräuschpegel des Lüfters durch Spannnungsreduzierung gesenkt werden. Eine temperaturabhängige Spannungsregelung sichert, dass die maximale Lüfterdrehzahl und damit die maximale Kühlleistung bei Bedarf zur Verfügung steht.

Die Motorleistung und damit die Drehzahl kann aber auch über PWM (Pulsweitenmodulation) geändert werden. Diese Methode ist effizienter, da durch die Impulssteuerung des Motors fast keine Verlustleistung auftritt. Bei der analogen Spannungsabsenkung über dem Lüfter wird die Spannungsdifferenz zur Betriebsspannung in Wärme umgesetzt.

Die folgenden Schaltungen arbeiten mit analoger Regelung. Bei Lüftern mit kleinem Betriebsstrom ist das kein großer Nachteil, die Schaltungstechnik ist relativ einfach. Bei manchen sensiblen Anwendungen ist es auch besser, die steilen Impulse der Motorsteuerung zu vermeiden, da Störungen in anderen Schaltungsteilen auftreten könnten.

Lüfterregelung mit Transistoren

Die folgende Schaltung benötigt nur 2 Transistoren und wurde für den 12cm-Papst-Lüfter 4412 optimiert. Als Temperatursensor dient ein 10k-Thermistor, die minimale Lüfterspannung ist einstellbar.

Schaltungsbeschreibung

Die Schaltung ist in 2 Varianten dargestellt (siehe Bild), links die pnp-Variante, rechts die npn-Variante. Beide Schaltungen sind gleichwertig. Die folgenden Erläuterungen beziehen sich auf die npn-Variante mit dem npn-Leistungstransistor BD135.

Transistor Q1 steuert weiter auf, wenn sich der Widerstand des Thermistors R1 infolge Temperaturerhöhung verringert. Damit steigt die Spannung über R3 und Q2 steuert ebenfalls weiter auf. Die Folge ist ein höherer Strom durch den Lüfter M1, die Drehzahl steigt. Diese höhere Drehzahl wirkt durch mehr Kühlung der Temperaturerhöhung entgegen (hoffentlich). Voraussetzung ist natürlich, dass der Thermistor thermisch mit dem zu kühlenden Objekt verbunden und somit der Regelkreis geschlossen ist.

Regelkennlinie einstellen

Mit Trimm-Poti VR1 kann die untere Spannungschwelle eingestellt werden, bei der sich der Lüfter zu drehen beginnt. Im Test wurde die Lüfterspannung auf 4 V bei 25°C eingestellt. Das verwendete Lüfterexemplar begann bei ca. 3,5 V zu laufen. Das bedeutet, unter etwa 23°C Thermistor-Temperatur steht der Lüfter still. Bei ca. 50°C erreicht der Lüfter seine Maximaldrehzahl, die Spannung UM1 ist dabei ca. 11,9 V. Q2 ist jetzt voll durchgesteuert. Die Steilheit der im Bild dargestellten Kennlinie hängt vom Thermistortyp, von R2 und von der Q1-Stromverstärkung ab. Die individuelle Einstellung mit VR1 ist deshalb vorteilhaft.

Anordnung des Thermistors R1

R1 ist eine kleine 2mm-Perle mit geringer Wärmekapazität, was in der Praxis aber eine untergeordnete Rolle spielt. Die Temperatur der zu kühlenden Objekte (z.B. Kühlkörper) ändert sich normalerweise nur langsam, so dass die Thermistor-Temperatur ohne Verzögerung folgen kann. Für eine gute Regelung sollte der Thermistor unmittelbar an der Wärmequelle (in Nähe des zu kühlenden Bauelements) angeordnet werden. Meist ist die elektrische Isolation zwischen Thermistor und Kühlobjekt erforderlich. Diese Isolation sollte die Wärmeübertragung möglichst wenig behindern.

Verlustleistung des Leistungstransistors Q2

Der verwendete leistungsarme Papst-Lüfter mit nur 60 mA Nennstrom beansprucht den Transistor Q2 nur wenig. Eigentlich würde auch ein weniger belastbarer Transistortyp ausreichen. Im Test erwärmte sich Q1 nur minimal. Eine Kühlung ist nicht erforderlich.

Zusatz-Schaltungen: Lüfterregelung mit MOSFETs
2014-06 © Peter E. Burkhardt

Lüfterregelung mit MOSFETs

Sehr einfach ist die folgende Schaltung mit nur einem MOSFET. Auch diese Schaltung regelt einen 12cm-Papst-Lüfter. Die untere (konstante) Lüfterdrehzahl ist mittels Widerstand festgelegt, die Temperatur für die Maximaldrehzahl ist einstellbar.

Schaltungsbeschreibung

Ohne die Bauelemente R1, VR1 und Q1 (siehe Bild) wird der Lüfter M1 nur mit Vorwiderstand R2 betrieben. Abhängig vom Lüftertyp (Innenwiderstand) und vom R2-Wert ergibt sich eine bestimmte Spannung UM1 über dem Lüfter. Damit ist mit R2 die minimale Lüfter-Betriebsspannung und damit auch die minimale Lüfterdrehzahl festgelegt. Damit sich der Lüfter überhaupt dreht, sind beim verwendeten Papst-Lüfter ca. 4 V erforderlich.

Parallel zu R2 liegt aber der MOSFET Q1 als steuerbarer Widerstand. Die Q1-Gate-Spannung wird vom temperaturabhängigen Spannungsteiler R1-VR1 bestimmt. Sinkt der Thermistorwiderstand R1 infolge Temperaturerhöhung soweit ab, dass die Gate-Schwellspannung überschritten wird, verringert sich der Drain-Source-Widerstand des MOSFET Q1. Damit ergibt sich zusammen mit dem parallelen R2 ein niedrigerer Vorwiderstand für den Lüfter M1 und seine Drehzahl erhöht sich. Steigt die Thermistor-Temperatur weiter an, sinkt der MOSFET-Widerstand weiter und erreicht schließlich nahezu Null. Jetzt läuft der Lüfter mit Maximaldrehzahl.

Regelkennlinie einstellen

Mit Trimm-Poti VR1 kann die untere Temperatur eingestellt werden, ab der Q1 leitend wird und sich die Lüfterdrehzahl erhöht. Im Test wurde dieser Punkt auf 32°C eingestellt. Das bedeutet, unter 32°C läuft der Lüfter mit der konstanten Mindestdrehzahl, die durch R2 bestimmt ist. Steigt die Temperatur über 32°C, steigt auch die Lüfterdrehzahl. Bei ca. 41°C erreicht der Lüfter seine Maximaldrehzahl, die Spannung UM1 ist dabei fast 12 V. Q1 ist jetzt voll durchgesteuert. Die Steilheit der im Bild dargestellten Kennlinie hängt vom Thermistortyp, von R1 und vor allem vom MOSFET Q1 ab. Die individuelle Einstellung mit VR1 ist deshalb vorteilhaft.

Zusatz-Schaltungen: Lüfterregelung mit MOSFETs
2014-06 © Peter E. Burkhardt
Variante mit 2 MOSFETs

Zur Einstellung der konstanten unteren Drehzahl wurde in der folgenden Schaltung der Widerstand R2 durch einen weiteren MOSFET ersetzt. Dadurch kann die Grunddrehzahl des Lüfters in weiten Grenzen verändert werden.

Das Diagramm im Bild zeigt den Einstellbereich der Grunddrehzahl, sinnvoll von ca. 4 V bis 9 V. Kondensator C3 dient beim Ub-Einschalten als Lüfter-Anlaufhilfe insbesondere dann, wenn eine niedrige Grunddrehzahl eingestellt ist. C3 kann auch entfallen.

Verlustleistung der Power-MOSFETs

Eigentlich sind die verwendeten MOSFETs völlig überdimensioniert (IRFZ24N: 12 A, 45 W). Die entstehende Verlustleistung spielt keine Rolle, die MOSFETs bleiben kalt und benötigen keine Kühlung. Vorteilhaft beim IRFZ24N ist aber der geringe Drain-Source-Widerstand von nur 0,07 Ω im durchgesteuerten Zustand.

Fazit

Mit nur einem oder auch zwei MOSFETs ist diese Lüfterregelung einfach und durch die Power-MOSFETS relativ robust. Die Schaltung mit 2 MOSFETs ist gut für unterschiedliche Lüfter und Thermistoren einstellbar.

Bipolare Spannungsversorgung, DC-Splitter
2016-09 © Peter E. Burkhardt

Bipolare Spannungsversorgung

Es stehen zwar zunehmend Operationsverstärker (Opamps) zur Verfügung, die mit nur einer Betriebsspannung gegen GND auskommen. Diese unipolare Spannungsversorgung hat aber in manchen Schaltungen auch Nachteile, selbst wenn die Opamps damit zurechtkommen.

Deshalb ist nach wie vor die bipolare Spannungsversorgung nötig, die natürlich mit erhöhtem Netzteilaufwand verbunden ist. Bei der Spannungsversorgung per Batterie stellt sich regelmäßig die Frage, wie eine positive und negative Spannung gegen einen gemeinsamen Bezugspunkt (Masse bzw. GND genannt) realisiert werden kann.

Das Einfachste ist, die Batterie in der Mitte anzuzapfen, um diesen Punkt der Schaltungsmasse zuzuordnen. Das hat aber mindestens zwei Nachteile. Einerseits müssen die Zellen-Anschlüsse zugänglich und auch in der nötigen Anzahl (entsprechend der gewünschten Spannungen) vorhanden sein. Bei einem 9V-Block z.B. ist dies nicht der Fall. Weiterhin ist es oft so, dass eine der Betriebsspannungen mehr belastet wird als die andere. Das bedeutet, die Batteriezellen würden unterschiedlich entladen. Die wirtschaftliche Nutzung wäre nicht gegeben.

Sind die einzelnen Zellen als Akkus eingesetzt und sollen sie noch dazu im Gerät von einer äußeren Quelle (z.B. Netzteil oder USB-Anschluss) geladen werden, gibt es weitere Probleme auch schaltungstechnischer Art. Das ist besonders bei Lithium-Ionen-Zellen der Fall.

Kurz und gut, eine einzige Batterie- oder Akkuspannung von in Reihe geschalteten Zellen sollte nicht per Anzapfung aufgeteilt werden. Um nun die bipolare Spannungsquelle zu erhalten, bietet es sich an, die Masse elektronisch, d.h. virtuell zu erzeugen. Genau das leisten die sogenannten DC-Splitter, wie sie im Folgenden beschrieben sind.

DC-Splitter, Opamp ohne Treiber

Es gibt mehrere Möglichkeiten, eine Spannung aufzuteilen. Wichtig ist, der zu schaffende virtuelle Punkt muss niederohmig sein. Die angeschlossene Schaltung soll ja denken, dass sie von zwei Spannungsquellen gespeist wird, die einen Innenwiderstand von nahezu Null haben. Außerdem ist es wichtig, dass die generierte Spannungsaufteilung stabil ist, d.h. dass sich die erzeugten zwei Betriebsspannungen in ihrem Verhältnis (meist 1:1) nicht ändern.

Das alles leistet hervorragend ein Opamp. Eine praktische Schaltung dazu wurde untersucht.

Schaltungsprinzip

Der Opamp erhält seine Referenz über den eingangseitigen Spannungsteiler. Dieser bestimmt letztlich, wo am Ausgang die virtuelle Masse liegt. Der invertierende Opamp-Eingang ist mit dem Opamp-Ausgang verbunden, so dass sich ein Spannungsfolger ergibt. Das heißt, der Opamp-Ausgang folgt der Spannung am Knoten R1-R2. Dies geschieht mit der vom Opamp gewohnten Genauigkeit auch bei dynamischer Belastung der zwei Teilspannungen am Ausgang. Das war es schon.

Spannungsbereich und Belastungsfähigkeit

Da der Opamp mit seiner eigenen Versorgung (Pins 8 und 4) an der Eingangsspannung +Ue liegt, ist die obere Spannungsgrenze mit dem verwendeten Opamp gegeben. Sicherheitshalber sollten die Betriebsspannungsgrenzen des Opamp nicht voll ausgenutzt werden.

Das zweite Limit ergibt sich aus der Belastungsfähigkeit des Opamp-Ausgangs. Jede ungleiche Belastung der Ausgangsspannungen (+Ub und -Ub gegen GND) muss der Opamp-Ausgang abfangen, d.h. der Differenzstrom fließt in den Opamp oder muss vom Opamp geliefert werden. Auf der sicheren Seite ist man, wenn der Opamp-Ausgang den gesamten Strom aufnehmen und abgeben kann, der über +Ue in die Schaltung hineinfließt (im Bild mit Ie bezeichnet).

Bipolare Spannungsversorgung, DC-Splitter
2016-09 © Peter E. Burkhardt
Dynamische Belastung und Siebung

Die dynamische Belastung der virtuellen Masse und damit des Opamp-Ausgangs ist nicht ganz so ausschlaggebend, da die Kondensatoren C4 und C5 eine schnelle Spannungsänderung garnicht zulassen. Oder anders ausgedrückt, Stromspitzen der Schaltung werden, wie bei einem normalen Sieb-C auch, von den Elkos geliefert, ohne dass sich die Spannung über dem Elko schnell ändern kann. Das hängt natürlich einerseits vom dynamischen Strombedarf der angeschlossenen Schaltung, andererseits von der Elko-Größe ab. Je höher der entnommene Strom, desto größer sollten die Elkos sein.

Die Keramik-Cs C2 und C3 sind wie üblich für die höheren Frequenzanteile zuständig. Kondensator C1 am Eingangsspannungsteiler hält Störungen vom hochohmigen Opamp-Eingang fern. Auch dort könnte zusätzlich ein kleiner Elko angeschlossen sein, ist aber meist entbehrlich.

Eingangsspannungsteiler

Die Widerstände des Teilers sollten engtoleriert und langzeitstabil (Metallschicht-Rs) sein, wenn das Teilungsverhältnis der Ausgangsspannungen eine große Rolle spielt. Meist ist es jedoch, besonders bei der Opamp-Speisung, belanglos, wenn positive und negative Betriebsspannung der zu versorgenden Schaltung etwas unterschiedlich sind.

Im Gegenteil, manchmal ist es vorteilhaft, z.B. eine größere +Ub gegenüber der -Ub zu haben. Dann werden die Widerstände im Verhältnis einfach diesem Wunsch angepasst. Die Summe der Widerstandswerte (R1+R2) sollte nicht zu gering sein, da sich sonst ein unnötiger Querstrom ergibt, der eine z.B. am Eingang angeschlossene Batterie unnötig belastet. Der Opamp-Eingang ist hochohmig. Es ist durchaus möglich, z.B. 2 Widerstände mit je 100 kΩ einzusetzen.

Eigenverbrauch des Opamp

Ein Low-Power-Typ ist vorteilhaft, solange die anderen Forderungen (Ausgangsbelastbarkeit) erfüllt sind. Eine angeschlossene Batterie wird es danken.

Messergebnisse

Zur Prüfung, wie gut die virtuelle Masse vom Opamp gehalten wird, wurden +Ub und -Ub jeweils mit einem Widerstand gegen GND belastet. Wie zu erwarten, behielt GND seinen mit dem Spannungsteiler eingestellten Wert bei, aber nur, wie ebenfalls zu erwarten, bis zur Belastungsgrenze des Opamp-Ausgangs.

Auch wenn vom Opamp LM358 durchaus über 20 mA geliefert werden können, sollte das Limit bei den garantierten Daten lt. Datenblatt liegen. Dabei muss der kleinere der beiden Ströme "Output Source Current" und "Output Sink Current" als Maß genommen werden. Bei fast allen Opamp-Typen sind der maximale Ausgangsstrom nach -Ub bzw. der maximale in den Ausgang hineinfließende Strom von +Ub aus unterschiedlich spezifiziert. Weiterhin ist meist ein minimaler, typischer und maximaler Wert angegeben. Der minimale Wert ist maßgebend, im Falle des LM358 sind das 10 mA Sink Current.

Auf der sicheren Seite ist man also, wenn Ie der Schaltung maximal 10 mA beträgt. Das bedeutet, die am Ausgang angeschlossene duale Last darf keinen größeren Strom zulassen.

Ein weiteres Kriterium ist die Aussteuerungsgrenze des eingesetzten Opamps. Ist die eingangsseitige Spannung Ue zu niedrig, arbeitet der Opamp zu nahe an den Betriebsspannungsgrenzen und die Fähigkeit, die virtuelle Masse bei Belastungsänderungen auf dem gewünschten Pegel zu halten, sinkt. Das ist deshalb so, weil die Opamp-Ausgangstransistoren bei kleiner Opamp-Betriebsspannung nicht so viel Strom liefern bzw. aufnehmen können.

Fazit

Die Schaltung zur Erzeugung einer virtuellen Masse mit Opamp ist genau und effektiv, wenn Spannungs- und Stromgrenzen des Opamp sicher eingehalten werden. Die so erzeugte virtuelle Masse ist nicht schlechter als ein duales Netzteil mit Masse an der Trafowicklung, da der virtuell erzeugte Innenwiderstand ähnlich niedrig ist.

Bipolare Spannungsversorgung, DC-Splitter
2016-09 © Peter E. Burkhardt

DC-Splitter, Opamp mit Treiber

Wird eine größere Leistung für die duale Spannungsversorgung gefordert, kann entweder ein Leistungs-Opamp (z.B. NF-Leistungsverstärker) zum Einsatz kommen, oder es wird eine Treiberstufe dem Opamp nachgeschaltet.

Schaltungsprinzip

Obige Schaltung mit Treiberstufe funktioniert genauso wie ein Opamp ohne Treiberstufe, aber eben mit größerer Leistung der Ausgangsstufe. Die Rückführung ist jetzt nicht mehr am Opamp-Ausgang, sondern an den Emittern der Treibertansistoren Q1 und Q2 angeschlossen. Gleichzeitig ist dieser Punkt die virtuelle Masse (GND). Alle Abweichungen auf dieser Masse vom Knoten R1-R2 werden vom Opamp ausgeregelt. Damit funktioniert das Gesamtsystem wie ein einziger Opamp.

Vorteil der Treiberstufe ist, dass fast jeder Opamp einsetzbar ist. Die Ausgangsstufe des Opamp muss nur die Basisströme der Transistoren Q1 und Q2 liefern können.

Transistoren der Treiberstufe

Für Ströme von bis zu 100 mA reichen Kleinleistungs-Transistoren, die einen entsprechenden Kollektorstrom vertragen. In obiger Schaltung werden 150mA-Typen eingesetzt. Für noch höhere Ströme bis etwa 1 A sollten Leistungstransistoren verwendet werden. Darüber hinaus lohnt sich der Aufbau einer richtigen dualen Stromversorgung.

Fazit

Die Schaltung zur Erzeugung einer virtuellen Masse ist bis 100 mA günstig mit Kleinleistungs-Bauelementen realisierbar. Es werden weder ein Leistungs-Opamp noch Leistungstransistoren benötigt. Der benötigte Platz auf der Leiterplatte ist entsprechend gering.

 

© Peter E. Burkhardt