Elektronik: 555 SV1 SV2 LED NF HF AA Remote ADU/DAU Digital Messtechnik Alarm Kfz Diverses Tipps BE
Elektronik: NF-Technik
2011-2021 © Peter E. Burkhardt
NF-Technik
24 MB 

Vorverstärker

Mikrofon-Vorverstärker für Elektret-Mikro (mono)

Mikrofon-Vorverstärker für verschiedene Mikros (mono)

Mikrofon-Vorverstärker für verschiedene Mikros (stereo)

Mikrofon-Vorverstärker (1) für Elektret-Mikro (Transistoren)

Mikrofon-Vorverstärker (2) für Elektret-Mikro (Transistoren)

Kopfhörerverstärker (NE5532)

Stereo-Vorverstärker mit Klangregelung (TDA1524A)

Endverstärker

Mono-NF-Endverstärker mit dem A210K (TBA810)

Stereo-NF-Endverstärker 2x 10W (AN5277)

TV-NF-Verstärker 2x 20W (TDA1524A, TDA7265)

TV-Lautsprecher-Umschaltung intern/extern

Generatoren

Sinus-Generator 1 kHz, Pegel regelbar

Sinus/Rechteck-Generator 1 kHz, Pegel regelbar

Sinus-Generator 17 Hz bis 19 kHz, mit MOSFET-Regelung

Sinus-Generator 1,5 Hz bis 36 kHz, mit Dioden-Regelung

Generator-Grundschaltung, Netzversorgung

Generator-Variante 1, Batterieversorgung 9 V

Generator-Variante 2, Batterieversorgung 6 V

Rufton-Generator

Rufton-Generator mit Keramikresonator oder Quarz

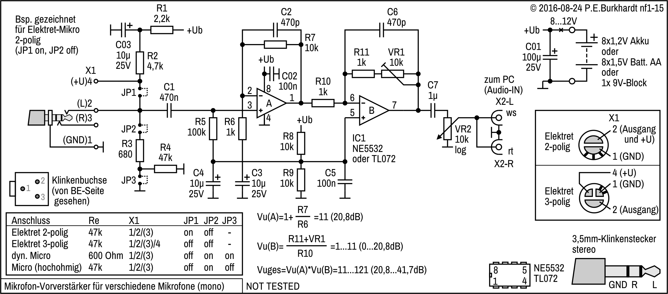
NF: Mikrofon-Vorverstärker für Elektret-Mikro
2016 © Peter E. Burkhardt

Vorverstärker

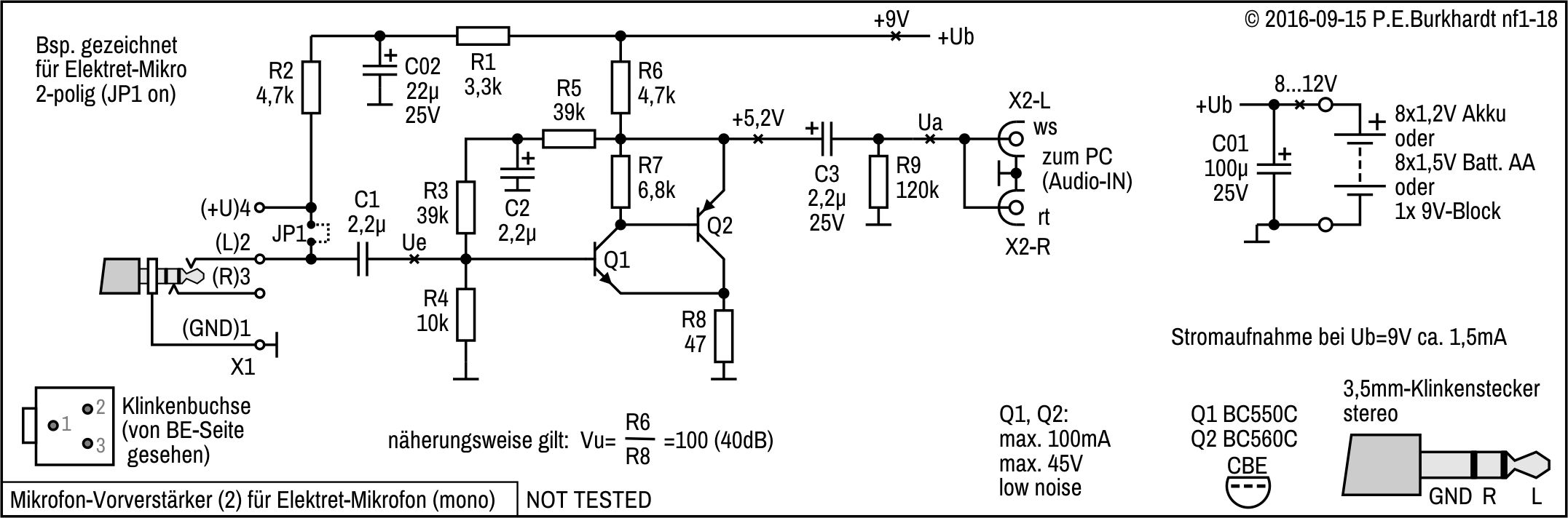
Mikrofon-Vorverstärker für Elektret-Mikro (mono)

Mit diesem Vorverstärker kann das Elektret-Mikrofon eines einfachen Headsets direkt am Line-IN-Eingang des PCs betrieben werden. Das bedeutet, der PC-Mikrofon-Eingang wird nicht benutzt. Das Headset muss natürlich für Mikro und Kopfhörer getrennte Anschluss-Stecker haben.

Eigenschaften

Weitere Einzelheiten stehen im Schaltbild.

Schaltung
Spannungsversorgung des Elektret-Mikros

Der in jedem Elektret-Mikro integrierte FET zur Impedanzwandlung benötigt eine externe Speisespannung, die entweder über eine separate Leitung (3-poliger Mikro-Anschluss) oder über die NF-Signal-Leitung (2-poliger Mikro-Anschluss) zugeführt werden muss. R1 stellt diese Spannung bereit, sein Wert ist relativ unkritisch und kann auch auf bis zu 2,2 kΩ verkleinert werden.

Mikrofon-Anschluss mono oder stereo (X1)

Beim Test hat sich herausgestellt, dass die NF des verwendeten Headsets sowohl auf dem linken Kanal (L) als auch auf dem rechten Kanal (R) vorhanden war. Es spielt also keine Rolle, welche Leitung zum Verstärker führt. Auch eine dauerhafte Verbindung zwischen (L) und (R) ist nicht nachteilig.

Eingangswiderstand

Da alle den NF-Eingangswiderstand bestimmenden Widerstände (R1, R2, R3) NF-mäßig parallel liegen, ist der resultierende Eingangswiderstand relativ niedrig. Man könnte zwar R2 = R3 auf z.B. 100 kΩ erhöhen, aber das bringt keine signifikanten Vorteile. Maßgebend ist R1.

Verstärkung

Der speziell für NF-Anwendungen geeignete Opamp NE5532 ist wegen seiner Rauscharmut und Stabilität dem TL072 vorzuziehen. Allerdings waren beim Test keine Klang- oder Rauschunterschiede feststellbar (ohne Messmittel). Für den TL072 spricht die etwas geringere Stromaufnahme. Der Verstärkungsgrad des als nichtinvertierender Verstärker geschalteten Opamps wird von R5 + VR1 und R4 bestimmt. Die Verstärkung ist in bestimmten Grenzen einstellbar (siehe Bild) und kann dementsprechend an die praktischen Erfordernisse angepasst werden.

Sollte die Verstärkung nicht ausreichen, kann R4 bis etwa 100 kΩ erhöht werden. Die Verstärkung erhöht sich dann um das ca. 3-fache der angegebenen Werte (bis über 50-fach).

Die Beschaltung mit C2 begrenzt etwas den relativ großen Verstärkungsbereich nach höheren Frequenzen hin. Die möglichen 3-db-Grenzen des 5532 werden in dieser Anwendung auf keinen Fall benötigt. Maßgebend ist ja das Mikro des Headsets, das im konkreten Fall hauptsächlich für Sprachaufnahmen verwendet wird. C2 kann deshalb auf z.B. 470 pF erhöht werden, ohne dass sich Nachteile bei der Höhenwiedergabe bemerkbar machen. Vorteil bringt diese Begrenzung auf jeden Fall, was nicht verstärkt wird, kann auch nicht stören.

NF: Mikrofon-Vorverstärker für Elektret-Mikro
2016 © Peter E. Burkhardt
Nicht benutzter Opamp

Wird der zweite Opamp (B im NE5532 oder TL072) nicht benutzt, muss er so beschaltet werden, dass die Eingänge im zulässigen Gleichtaktbereich liegen. Im Single-Supply-Mode sind dazu die Widerstände R7 und R8 nötig. Außerdem sollte der Ausgang nicht in die Grenzen der Betriebsspannung fahren. Das wird mit Vu = 1 erreicht (Spannungsfolger, beim NE5532 bzw. TL072 zulässig).

Der zweite Opamp im 5532 ist ungenutzt, kann aber vorteilhafterweise für den Aufbau des zweiten NF-Kanals genutzt werden. Der Vorverstärker ist dann für Stereo-Signale verwendbar und damit universeller einsetzbar.

Pegelsteller VR2 am Ausgang

Eigentlich könnte der Ausgangspegel allein über den Verstärkungstrimmer VR1 eingestellt werden. Besser ist es aber die unabhängige Einstellung von Verstärkung und Ausgangspegel. Die Anpassung an den jeweiligen PC-Eingang ist somit problemlos möglich.

Ausgänge X2

Ob nun Cinch- oder Klinkenstecker am Ausgang Verwendung finden, ist egal. Hier wird Chinch-Steckern der Vorzug gegeben, da sie flexibler in der Handhabung sind. Die Fummelei beim Verlöten von Klinkensteckern entfällt damit.

Die beiden Ausgangsbuchsen sind für linken und rechten NF-Kanal einfach parallel geschaltet. Nachteile ergeben sich nicht.

Stromversorgung

Zuerst wurde der Verstärker über ein gut gesiebtes und stabilisiertes Netzteil versorgt. Es ergaben sich aber im Zusammenhang mit dem PC über das Netz Brummschleifen, die durch verschiedenste Maßnahmen nicht zu beseitigen waren. Einzig NF-Übertrager (induktiv) brachten (versuchsweise) Erfolg, d.h. das eingeschleppte Netzbrummen war bis zur Unhörbarkeit verschwunden. Der Einsatz solcher Übertrager ist nicht nach meinem Geschmack (zu groß, zu teuer, nicht zeitgemäß).

Kurzerhand habe ich der Batterie-Versorgung den Vorzug gegeben. Sämtliche Störgeräusche waren schlagartig weg, selbst die Einstreuungen aus der Elektronik der Arbeitsplatzleuchte.

Als Alternative kommt noch der Einsatz von Optokopplern in Frage, um die Masseverbindung des NF-Weges zu unterbrechen. Die entsprechende Schaltung ist aber relativ aufwendig und wurde von mir nicht getestet.

Fazit

In der dargestellten Form erfüllt der Vorverstärker seinen Zweck. Der Pegel reicht für den Line-IN des PCs aus. Getestete Sprachaufnahmen wurden im PC zusätzlich mit entsprechender Software auf gute Sprachverständlichkeit ohne hörbare Störungen getrimmt.

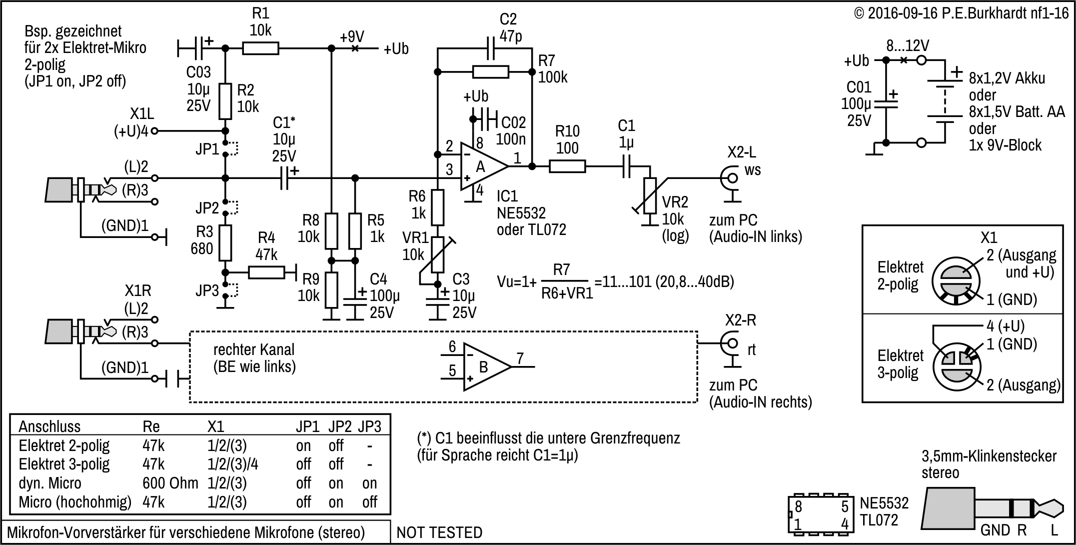
NF: Mikrofon-Vorverstärker für verschiedene Mikros
2016 © Peter E. Burkhardt

Mikrofon-Vorverstärker für verschiedene Mikros (mono)

Mikrofon-Vorverstärker für verschiedene Mikros (stereo)

NF: Mikrofon-Vorverstärker mit Transistoren
2016 © Peter E. Burkhardt

Mikrofon-Vorverstärker (1) für Elektret-Mikro (Transistoren)

Mikrofon-Vorverstärker (2) für Elektret-Mikro (Transistoren)

NF: Kopfhörerverstärker (NE5532)
2015-02 © Peter E. Burkhardt

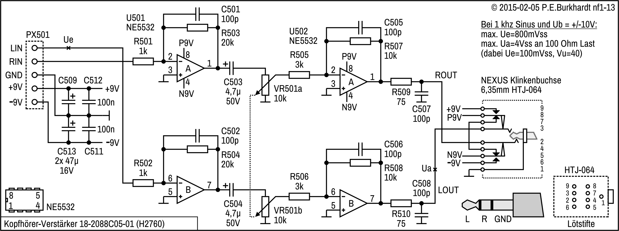
Kopfhörerverstärker (NE5532)

Die Schaltung wurde von der Original-Baugruppe abgenommen, Messwerte siehe Bild.

NF-Vorverstärker mit TDA1524
2012, 2017 © Peter E. Burkhardt

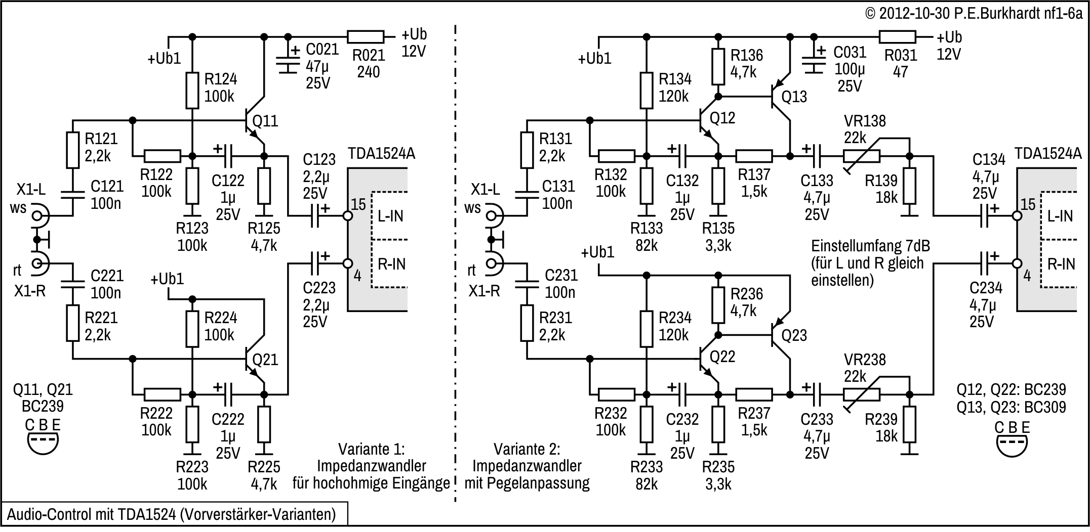
Stereo-Vorverstärker mit Klangregelung (TDA1524A)

Nur ein IC ist nötig, um einen guten Stereo-Vorverstärker inklusive Lautstärke- und Klang-Regelung zu realisieren. Der bipolare TDA1524A enthält DC-steuerbare Verstärkerstufen, die den Einsatz einfacher linearer Potis ermöglichen. Hochpreisige Stereo-Potis sind nicht nötig. Die Baugruppe wird vor dem Endverstärker angeordnet. Bei NF-Quellen mit niedrigem Pegel (Mikrofone) oder zum Mischen verschiedener NF-Quellen ist eine weitere Vorverstärkung bzw. Impedanzanpassung erforderlich.

Eigenschaften

Regelungsumfang und weitere technische Daten sowie Diagramme enthält das TDA1524A-Datenblatt.

Schaltung

Die Schaltung folgt weitgehend den Empfehlungen im Datenblatt. Am Eingang sorgen R11/R21 für definierte Eingangswiderstände. Ist die Baugruppe Teil einer größeren Schaltung, können diese Widerstände evtl. entfallen. Genauso verhält es sich mit den Ausgangswiderständen R13/R23. Die Brücken JP12/JP22 sind je nach Bedarf zu belegen. Mit den Trimmpotis VR11/VR21 kann die Ausgangsspannung in weiten Grenzen dem Eingangsspannungsbedarf des Endverstärkers angepasst werden (Brücken JP12/JP22 eingelegt).

Eine Besonderheit stellt die schaltbare Bassanhebung mit dem 2-poligem Umschalter S1 dar (Bass-boost). So kann bei zu kleinen Lautsprecher-Boxen oder aus anderen Gründen der Klang verbessert werden. Allerdings muss der nachfolgende Endverstärker die Bässe auch leistungsmäßig liefern können.

Brücke JP01 ist nur erforderlich, wenn die normalerweise aktive physiologische Lautstärke-Regelung nicht erwünscht ist. JP01 eingelegt bedeutet die Abschaltung der Tiefen-Anhebung bei geringer Lautstärke.

NF-Vorverstärker mit TDA1524
2012, 2017 © Peter E. Burkhardt
Impedanzwandler und Pegelanpassung

Der Signal-Rausch-Abstand des TDA1524A ist nur dann genügend groß, wenn der NF-Pegelbereich optimal an den IC angepasst ist. Der Signal-Rausch-Abstand sollte mindestens bei 64 dB liegen (bei Kopfhörerbetrieb 67 dB), wenn das Rauschen bei Zimmerlautstärke (50 mW) die Hörschwelle von 20 nW (bei Kophörerbetrieb 10 nW) nicht wesentlich überschreiten soll.

Das folgende Bild zeigt zwei Möglichkeiten zur eingangsseitigen Anpassung der Signalquelle an den 1524-Pegelbereich.

Variante 1: Impedanzwandler für hochohmige Eingänge

Hochohmige NF-Quellen erfordern Impedanzwandler, da die 1524-Eingänge relativ niederohmig sind (je nach eingestellter Verstärkung 10 kΩ bis 150 kΩ). Im Bild (links) sind die Impedanzwandler als Emitterfolger in Bootstrap-Schaltung realisiert. Das Rauschen der Gesamtschaltung wird kaum vergrößert, da das 1524-Rauschen dominiert.

Variante 2: Impedanzwandler mit Pegelanpassung

Für die optimale eingangsseitige Pegelanpassung ist die Schaltung nach Variante 2 (rechts im Bild) geeignet. Die Schaltung sichert einen hohen Eingangswiderstand. Der Ausgangspegel kann um ca. 7 dB verändert werden, um dem TDA1524 den optimalen Pegel liefern zu können. Reicht dieser Bereich nicht aus, können die Widerstände R139/R239 bis auf 4,7 kΩ verringert werden.

Mit der Schaltung (vom Eingang X1 bis Ausgang X2, alle VR auf max. Pegel) werden folgende Werte erreicht:

 Ueff an X1   Ueff an X2      Vu          Klirrfaktor    Signal-Rausch-Abst.
  200 mV       3000 mV         0 dB        0,25 %         85 dB
 2000 mV       3000 mV         0 dB        0,30 %         89 dB
  200 mV        120 mV       -28 dB        0,20 %         65 dB
 2000 mV        120 mV       -28 dB        0,35 %         66 dB

Die Verstärkung Vu bezieht sich auf das Spannungsverhältnis zwischen 30 W und 50 mW Ausgangsleistung bei angeschlossenem Endverstärker. Der Signal-Rausch-Abstand gilt für den Bereich 15 Hz bis 15 kHz. Auch bei dieser Schaltung wird das Rauschen hauptsächlich vom TDA1524 bestimmt.

Aufbau

Für den IC und umliegende Bauelemente ist eine kleine Leiterplatte sinnvoll. Die Potis führen nur DC, sind also problemlos ohne abgeschirmte Leitungen auch weiter entfernt anschließbar. Längere Leitungen zum Bass-boost-Schalter S1 müssen abgeschirmt sein. Die Pins 5/6 und 13/14 sind brummempfindlich.

Beim Aufbau als eigenständiges Gerät können alle Potis einschließlich der Ein- und Ausgangsbuchsen auf der Leiterplatte angeordnet werden. Zusätzlich ist dann nur noch eine 9V-Batterie mit Schalter EIN/AUS erforderlich.

NF-Endverstärker mit A210K
2012, 2017 © Peter E. Burkhardt

Endverstärker

Mono-NF-Endverstärker mit dem A210K (TBA810)

Die Schaltung wurde von der schon leicht beschädigten Original-Baugruppe abgenommen.

NF-Endverstärker 2x 10W
2012, 2017 © Peter E. Burkhardt

Stereo-NF-Endverstärker 2x 10W (AN5277)

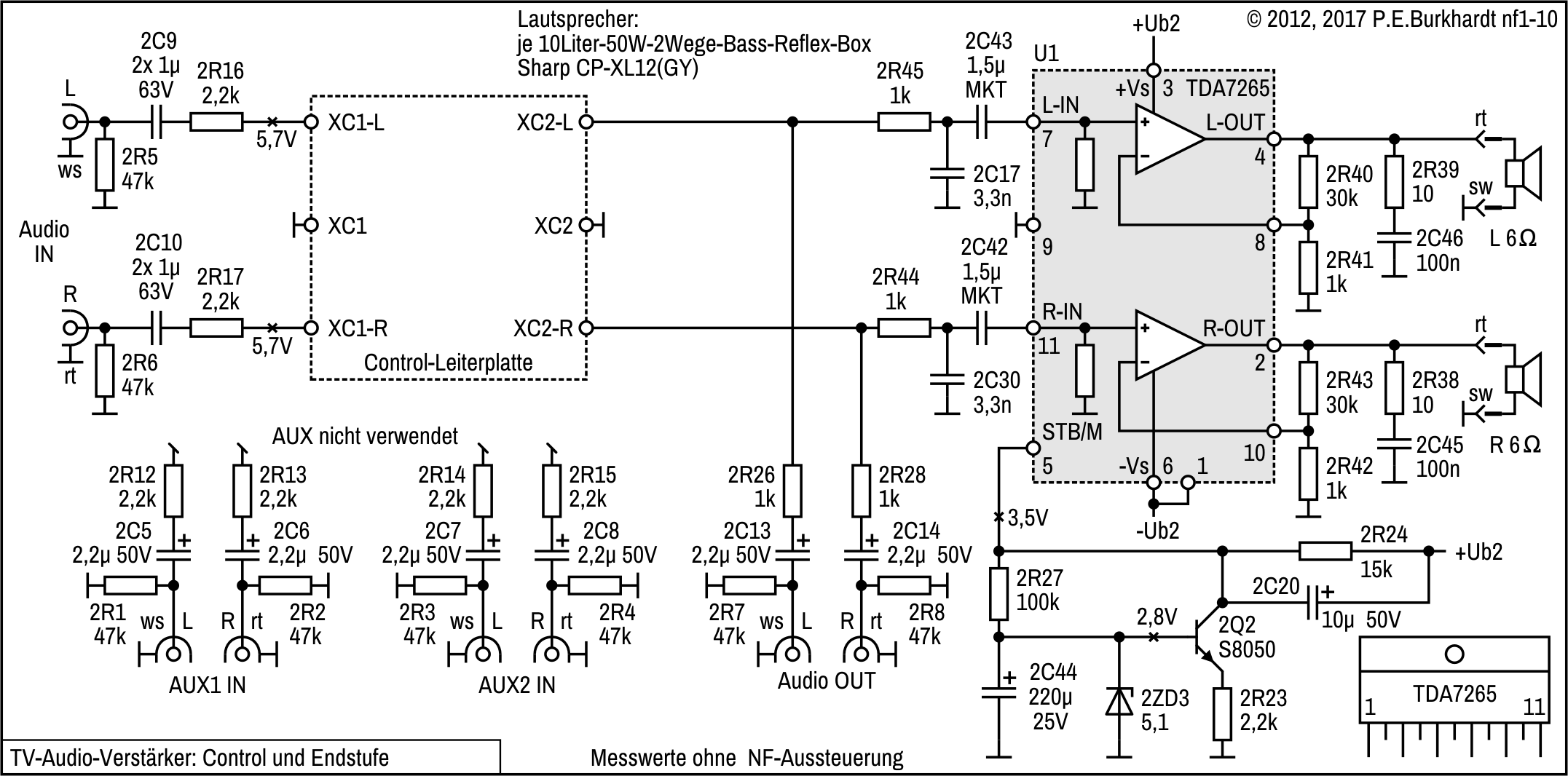
TV-NF-Endverstärker 2x 20W
2012, 2017 © Peter E. Burkhardt

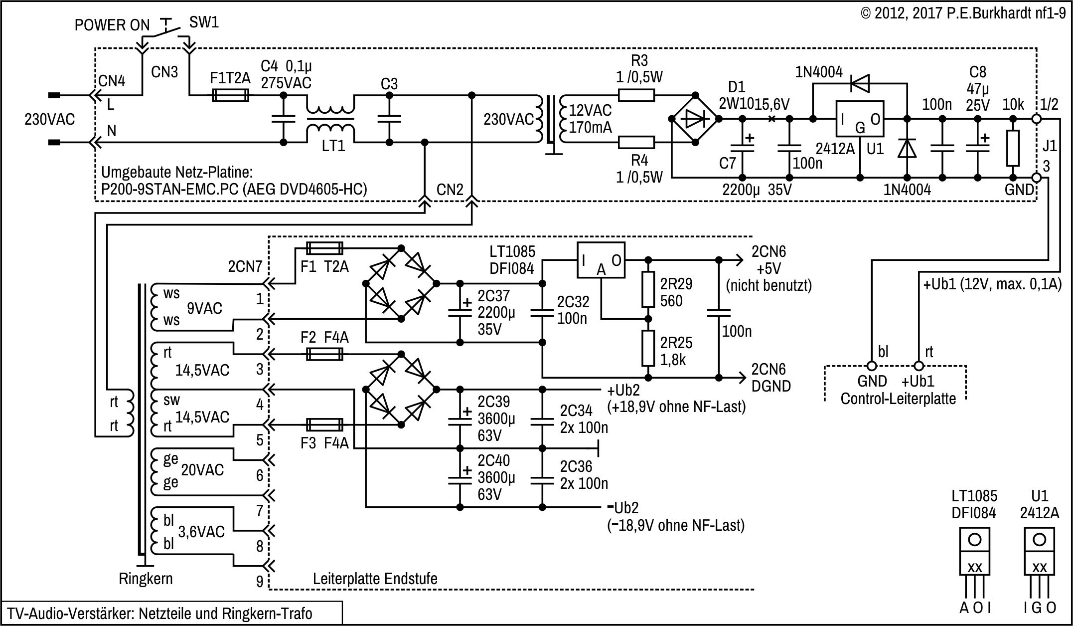
TV-NF-Verstärker 2x 20W (TDA1524A, TDA7265)

Mit dem Wechsel vom CRT- zum Flachbildfernseher war es notwendig, den katastrophalen TV-Klang extern zu verbessern. Der folgende Verstärker basiert auf dem Audioteil der Heimkinoanlage AEG DVD4605HC. Der Digitalteil der Anlage war defekt, so dass nun die analoge NF-Endverstärkerschaltung mit einer Lautstärke- und Klangregelung erweitert werden musste.

Eigenschaften
Netzteile

Die Stand-By-Netzteilplatine ist geändert. Sie liefert jetzt +Ub1 (12 V) für die Klangregelung. Da die AC-Spannung des kleinen Stand-By-Trafos nur nominal 12 V beträgt, muss die Regelung mit einem Low-Dropout-Regler erfolgen. Der 2412A muss nicht gekühlt werden, da nur ca. 35 mA Laststrom fließen. Eingangsfilter und Anschluss zum Ringtrafo wurden belassen.

Gleichrichter und Siebung für den Endverstärker befinden sich auf der Verstärkerplatine. Es sind nur noch die im Bild gezeigten Teile vorhanden. Alles andere wurde entfernt. Die kräftige digitale Spannungs­ver­sorgung (5 V) bleibt als Reserve für evtl. Erweiterungen.

TV-NF-Endverstärker 2x 20W
2012, 2017 © Peter E. Burkhardt
Endverstärker und Anschlüsse

Die Hauptplatine trägt neben dem reichlich bemessenen Kühlkörper für den TDA7265 alle Ein- und Ausgänge.

Die Zusatzeingänge AUX1 und AUX2 werden nicht verwendet. Die Beschaltung führte früher auf den Signal-Prozessor und ist noch für evtl. Erweiterungen vorhanden. Der analoge Signal-Prozessor wurde nebst zugehöriger Beschaltung komplett entfernt. Auf dem Bild sind die verbliebenen Bauelemente zu sehen.

Ausgang Audio OUT ist in der Anwendung als TV-Audio-Verstärker nicht belegt. Audio OUT kann auch als Eingang benutzt werden. Die gesamte Klangregler-Platine wird dann umgangen. Das eingespeiste Signal steuert direkt den Endverstärker an und wird linear verstärkt.

Die Muting-Schaltung (Transistor 2Q2) sorgt für das geräuschlose Ein- und Ausschalten der Anlage. Die Control-Leiterplatte trägt den Regel-IC TDA1524A mit zugehöriger Beschaltung. Die Platine ist frei auf der Bauelementeseite der Hauptplatine angeordnet.

Aufbau und Frontansicht

Mechanische Arbeiten waren neben der Klangregel-Baugruppe nur an der Frontplatte erforderlich.

Auf weitere Verbesserung der Frontansicht wurde verzichtet. Der Verstärker muss im Zusammenspiel mit dem Flach-TV nur einmal eingestellt werden. Der Volume-Regler dient praktisch als Master-Regler. Die Lautstärke-Einstellung erfolgt mit der TV-Fernbedienung. Auch das Ein-/Ausschalten des Audio-Verstärkers geschieht über die Fernbedienung mittels eines Master-Slave-Schalters. Der TV dient als Master. Näheres enthält der Beitrag Master-Slave-Schalter, mit Netztrennung. Somit kann der Verstärker versteckt stehen.

TV-NF-Endverstärker 2x 20W
2012, 2017 © Peter E. Burkhardt
Klang- und Lautstärkeregelung

Die Klang- und Lautstärkeeinstellung besteht aus der Control-Leiterplatte und 4 Potis. Das Lautstärke-Poti ist an gleicher Stelle des früheren digitalen Lautstärke-Impulsgebers angebracht. Tiefen-, Höhen- und Balance-Regler sind im Bereich der früheren DVD-Laufwerkstasten montiert. So ergibt sich trotz des Umbaus ein vernünftiges Aussehen.

Die Schaltung selbst entspricht weitgehend der Standardschaltung lt. TDA1524A-Datenblatt.

Die Poti-Zuleitungen führen Gleichspannung, sind abgeblockt und somit nicht kritisch. Abgeschirmte Leitungen sind nicht nötig. JP01 erlaubt die Wahl zwischen linearer Einstellung (gewählt) und der Einstellung nach Kennlinie (siehe Datenblatt).

Zur zusätzlichen Bassanhebung können JP11 und JP21 entsprechend beschaltet werden (siehe Bild). Auch könnten die Jumper durch einen zweipoligen Umschalter ersetzt werden, damit die Bassanhebung von außen möglich ist. Die Bass-boost-Schaltung stammt ebenfalls aus dem Datenblatt.

Die kleine Leiterplatte ist auf Stützdrähten direkt an geeigneter Stelle auf der Hauptplatine angeordnet. Das Bild zeigt die Bestückung auf Lochraster-Platine und die Verdrahtung (von Hand mit 0,5mm-Ag-Draht).

Die NF-Eigenschaften der Baugruppe dürften den Angaben des Datenblatts entsprechen. Detaillierte Messungen erfolgten mangels geeigneter Messtechnik nicht. Eine grobe Überprüfung ist mit einem 1kHz-Rechteck möglich.

TV-NF-Endverstärker 2x 20W
2012, 2017 © Peter E. Burkhardt
Überprüfung mit 1kHz-Rechteck

Das Bild zeigt das Übertragungsverhalten des gesamten Verstärkers in Abhängigkeit von den Einstellungen des Bass- und Treble-Reglers. Das 1kHz-Rechteck-Signal wird über die Cinch-Buchsen Audio IN mit 0dB-Pegel (2,19 Vss = 0,775 Veff bei Sinus-Signal) parallel auf dem linken und rechten Kanal eingespeist. Damit kann der Balance-Regler abgeglichen werden und die gleichzeitige Prüfung beider Stereo-Kanäle ist möglich. Das Rechteck hat einen Tastgrad von 0,5 (siehe Diagramm 1).

Stehen Bass- und Treble-Regler in Mittelstellung, zeigen sich nur leicht abgerundete Ecken am Ende der steigenden Flanke (Diagramm 2). Ein Dachabfall ist nicht sichtbar. Das bedeutet, der Frequenzgang ist relativ linear. Nur bei höheren Frequenzen gibt es einen entsprechenden Verstärkungsabfall.

Wird der Bass-Regler auf Minimum gestellt, zeigt sich ein starker Dachabfall (Diagramm 3). Das zeigt die starke Dämpfung der niedrigen Frequenzen.

Steht der Bass-Regler dagegen auf Maximum, steigt das Impulsdach kontinuierlich an (Diagramm 4). Das bedeutet, die Verstärkung nimmt zu, je niedriger die Frequenz wird. Die Bässe werden angehoben. Das funktioniert natürlich nur bis zur unteren Grenzfrequenz des Verstärkers.

Die Wirkung des Treble-Reglers ist gut erkennbar, wenn der Bass-Regler in Mittelstellung steht. Wird Treble auf Minimum gedreht zeigt sich eine starke Verrundung der Rechteck-Vorderflanke (Digramm 5). Das heißt, die oberen Freuquenzen werden benachteiltigt, die Höhen werden also beschnitten. Der Klang wird dumpfer.

Steht dagegen der Treble-Regler auf Maximum, schießt die steigende und fallende Flanke über den Rechteck-Dach-Pegel hinaus (Digramm 6). Die hohen Frequenzen werden also zusätzlich verstärkt. Das bedeutet wie gewollt eine Höhenanhebung.

Das letzte Diagramm 7 ergibt sich, wenn sowohl der Bass-Regler als auch der Treble-Regler auf Maximum stehen. Sowohl Tiefen als auch Höhen werden zusätzlich gegenüber der Mittenfrequenz 1 kHz verstärkt.

Mit Hilfe dieser Impulsbilder ist einerseits die Funktion der Klangregelung prüfbar, andererseits kann das Übertragungsverhalten des gesamten Verstärkers qualitativ beurteilt werden. Ist ein 1kHz-Rechteck nahezu unverfälscht am Lautsprecherausgang nachweisbar, lässt das auf einen ausgeglichenen Frequenzgang schließen.

Probeweise wurde die NF-Eingangsspannung erhöht. Ab ca. 5 Vss zeigten sich die ersten Begrenzungen, die besonders gut bei aufgedrehtem Treble-Regler sichtbar sind. Bei zu hohem Eingangspegel steigt also der Klirrfaktor stark an. Verantwortlich ist der TDA1524, der nur in bestimmten Pegel-Grenzen betrieben werden darf (siehe Datenblatt).

Fazit

Der NF-Verstärker hat für seine Verwendung als TV-Audio-Verbesserer gute Eigenschaften. Die Leistung reicht völlig aus, die Audio-Verstärker-Qualität ist nur IC-abhängig (lt. Datenblatt gut) und der Klang hängt nur von den verwendeten Boxen ab.

Die 10-Liter-Bassreflex-Boxen von Sharp sind für den Flachbild-TV-Genuss völlig ausreichend, auch Filme von DVD sind jetzt ein Erlebnis (gegenüber dem alten CRT-Fernseher). Wesentlich für einen guten Klang ist die geeignete Boxen-Aufstellung links und rechts neben dem Fernseher mit direkter Beschallung zum Zuseher, damit Basisbreite des Stereosignals und Höhenwiedergabe nicht negativ beeinflusst werden.

Natürlich bringt eine gute 5.1-Heimkino-Anlage noch besseren Sound. Aber 5.1 erfordert bei richtiger Aufstellung viel Platz, der oft nicht vorhanden ist. Außerdem ist die beschriebene Anlage von der Kostenseite unschlagbar, alles stammt aus Elektronik-Schrott und der Bastelkiste.

Nachtrag: Reparatur am 03.06.2017

Nach mehreren Jahren Betriebszeit trat plötzlich ohne Ankündigung ein starkes Brummen auf. Wurde der Verstärker aus- und wieder eingeschaltet, war das Brummen weg. Dann lief der Verstärker manchmal mehrere Tage anstandslos, und plötzlich trat der Fehler wieder auf. Die Fehlersuche gestaltete sich schwierig. Wie so oft in solchen Fällen lag die Vermutung nahe, dass irgendein Elko manchmal seinen Dienst versagte. Kurzerhand wurden alle relevanten Elkos gewechselt, mit Erfolg. Der Fehler trat nicht mehr auf. In den Stromlaufplänen sind die teilweise geänderten Elko-Werte eingetragen. Die Fotos zeigen weiterhin die ursprüngliche Version.

TV-Lautsprecher-Umschaltung
2017 © Peter E. Burkhardt

TV-Lautsprecher-Umschaltung intern/extern

Zu früh gefreut: Der Irrtum von gestern

Nachdem ich die meisten Elkos des NF-Verstärkers gewechselt hatte (siehe voriger Beitrag) und glaubte, damit das Brummproblem beseitigt zu haben, wurde ich eines Besseren belehrt. Während des Abend-Fernsehens brummte es plötzlich so stark, dass wir nur noch mit abgezogenem Audiokabel, d.h. ohne externe Audioanlage, die weiteren Sendungen genießen konnten.

Fehlersuche

Die heutige (4.6.2017) Untersuchung des vermeintlich reparierten NF-Verstärkers brachte keinen Erfolg. Mit einer anderen NF-Quelle gespeist lief der Verstärker einwandfrei. Beim nochmaligen Test am TV-Gerät kam ich drauf, dass beim Wackeln des Audiokabels am Kopfhöreranschluss das Brummen wieder auftrat. Es konnte sich also um ein Kontaktproblem in der Kopfhörerbuchse handeln. Das Kabel hatte ich bereits ausgetauscht.

Öffnen des TV-Geräts

Nun, ein mechanisches Problem der Buchse sollte zu lösen sein. Nach dem Öffnen des TV-Geräts musste ich aber feststellen, dass eine Reparatur oder gar der Austausch der Buchse mit meinen löttechnischen Mitteln unmöglich war. Die mehrlagige Leiterplatte war eng bestückt, an die Kontakte kam ich nicht heran.

Jetzt war guter Rat teuer. Das TV-Gerät hat zwar noch einen optischen NF-Ausgang, mein NF-Verstärker aber nicht. Somit hätte ich das Audiosignal über einen Wandler von optisch/digital wieder zu analog umsetzen müssen.

Beim Betrachten des doch recht kargen TV-Innenlebens staunte ich, mit wie wenig Materialaufwand man bei den heutigen Fernsehern auskommt. Früher waren neben einer meist riesigen Hauptleiterplatte noch mehrere weitere Leiterplatten vorhanden, die alle zusammen auch nicht mehr bewerkstelligten als heute: nämlich ein TV-Bild mit Ton zu liefern. Dazu kam ein aufwendiges Netzteil, um die CRT-Röhre mit den nötigen Spannungen zu versorgen. Eine NF-Endstufe mit Transistoren oder Chip auf einem größeren Kühlkörper war ebenfalls die Regel.

TV-Lautsprecher-Umschaltung
2017 © Peter E. Burkhardt
Die Lösung

Im Flachfernseher suchte ich den NF-Teil vergebens. Aufgrund der digitalen Verarbeitung in der NF-Endstufe kam ich nicht dahinter, in welchem Chip eigentlich die NF-Leistung bereit gestellt wird. Einen Hinweis bot der 4-polige NF-Stecker, an dem die beiden Lautsprecher angeschlossen waren. Vielleicht sollte ich einfach die internen Lautsprecher abschalten und dafür meine externen Sharp-Boxen verwenden?

Die ohmsche Messung der TV-Lautsprecher ergab jeweils 6 Ohm, genau der Wert meiner Boxen. Der versuchsweise Anschluss der Boxen anstelle der TV-Lautsprecher brachte eine erstaunlich gute Audiowiedergabe. Eigentlich hätte ich mir das denken können. Warum sollte man den NF-Frequenzbereich einengen, nur weil die Mini-TV-Piepser keine vernünftige Tiefen wiedergeben können. Ein unbeschnittenes NF-Band wird am optischen bzw. über den HDMI-Ausgang sowieso benötigt. Und für die digitale NF-Endstufe ist die Tiefenwiedergabe sowieso kein Problem.

Neben dem jetzt guten Klang des TV-NF-Signals war ich auch von der völlig ausreichenden Lautstärke überrascht. Offensichtlich gleichen meine Boxen aufgrund des viel besseren akustischen Wirkungsgrades die eigentlich zu erwartende geringe Leistung der TV-NF-Endstufe soweit aus, dass keine externe NF-Endstufe nötig ist. Die TV-NF-Endstufe liefert lt. Bedienungsanleitung 2x 10 W.

Der Test

Etwa 2 Stunden habe ich bei weit aufgedrehtem TV-Audiosignal mittels 6-Ohm-Ersatzwiderständen die TV-NF-Leistungsendstufe getestet. Keiner der Chips wurde heiß, ein kleiner über 100 Ohm parallel angeschlossener Lautsprecher lieferte die ganze Zeit ein sauberes unverzerrtes Signal.

Externer Lautsprecher-Umschalter

Mit dem erfolgreichen Test war die Entscheidung gefallen: Die NF-Wiedergabe erfolgt direkt vom TV-Gerät über die externen 50-Watt-Boxen. Die Auswahl zwischen internen und externen Lautsprechern erfolgt über einen 4-poligen Kipp-Umschalter. Der bisherige NF-Verstärker wird nicht mehr benötigt.

Die Schaltung

Nur ein paar Kleinteile sind nötig, um die externe Umschaltung zu realisieren. Eine Veränderung im Fernseher ist nicht nötig, da die Umschaltung zwischen der NF-Buchse auf der TV-Leiterplatte und den TV-Lautsprechern erfolgt. Sollte ein Rückbau erforderlich sein (Reparatur- oder Garantiefall), ist dies ohne sichtbare Spuren möglich.

Nur ein passender Stecker und eine Buchse sind erforderlich, um die externen Lautsprecher im TV-Gerät einzuschleifen. Aber auch das fand sich in meiner Bastelkiste.

TV-Lautsprecher-Umschaltung
2017 © Peter E. Burkhardt
Externer Umschalter

Damit die anzuschließenden Kabel nicht frei in der Gegend rumfliegen, wurde eine kleine Umschalteinheit zusammengebaut, die aus zwei übereinander gestapelten Leiterplatten besteht.

Die Umschalteinheit wird eigentlich nie bedient, sie kann deshalb hinter dem Fernseher liegen. Die Umschaltung auf die internen Lautsprecher ist höchstens nötig, wenn das TV-Gerät ohne extern angeschlossene Boxen betrieben werden soll.

Verkabelung

Das 8-polige Kabel (2 mal 4 Drähte im Isolierschlauch) zwischen TV-Gerät und Umschalteinheit kann an der Unterseite des TV-Geräts herausgeführt werden. Ein Loch muss nicht gebohrt werden, der Spalt zwischen TV-Rückwand und Gerät reicht aus.

Hinweis zur Montage der TV-Rückwand

Einer der großen Chips auf der TV-Leiterplatte trägt ein dickes moosartig weiches Pad, das bei geschlossener Rückwand die thermische Verbindung zwischen Chip und Rückwandblech herstellt. Der Chip wird also über die TV-Rückwand gekühlt. Beim Montieren der Rückwand sollte man kontrollieren, ob auch wirklich das Rückwandblech auf das Pad drückt. Die Überhitzung des Chips dürfte auf Dauer nicht gut sein.

Fazit

Auch ohne externen NF-Verstärker lässt sich mit dem Flachbild-Fernseher eine gute und ausreichend laute Tonwiedergabe erreichen, wenn anstelle der kleinen internen TV-Lautsprecher größere externe Lautsprecher verwendet werden.

Fraglich ist nur, warum nicht Fernseher angeboten werden, die einen externen Lautsprecheranschluss besitzen. Da wäre die allgemein schlechte Tonwiedergabe der flachen Fernseher mit einfachen Mitteln aus der Welt geschafft.

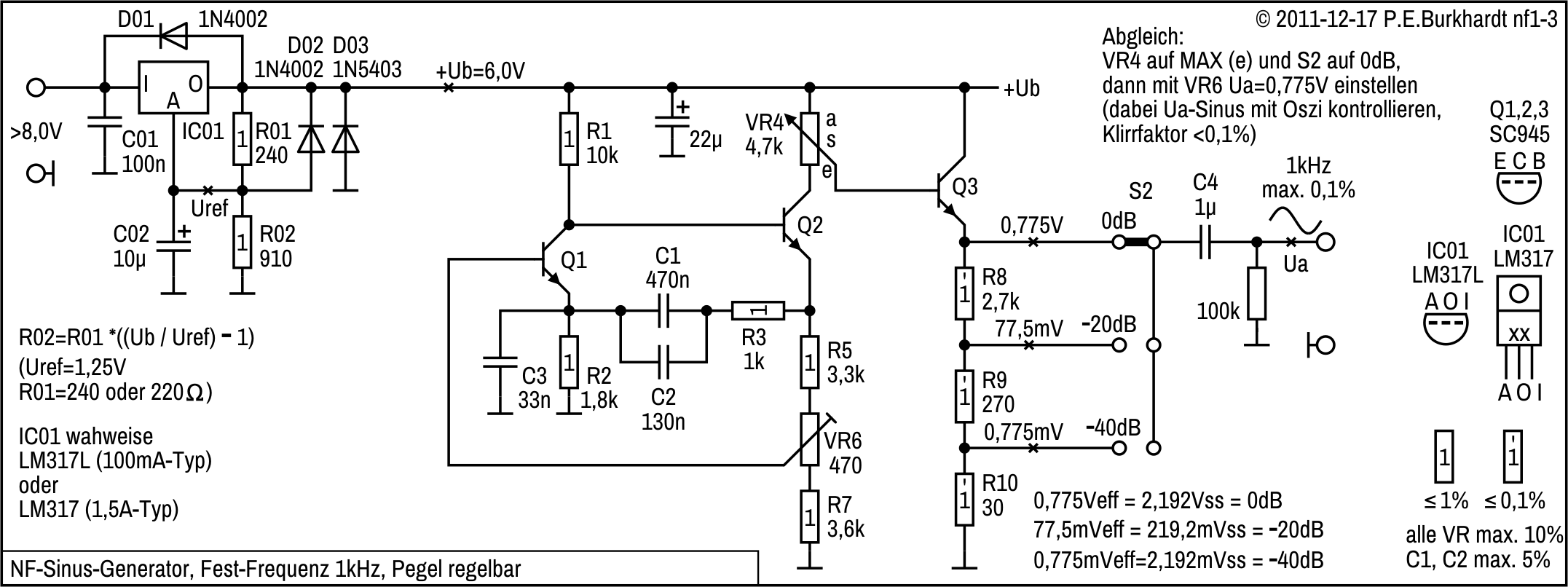
NF-Generatoren: Sinusgenerator 1kHz
2011-12 © Peter E. Burkhardt

Generatoren

Sinus-Generator 1 kHz, Pegel regelbar

Anwendung

Dieser NF-Sinus-Generator ist für grundsätzliche Prüf- und Messarbeiten an Audio-Schaltungen geeignet. Der dB-kalibrierte Ausgang ermöglicht Verstärkungsmessungen, aber auch die Prüfung bzw. Einstellung von Aussteuerungs-Anzeigen (VU-Meter).

Eigenschaften
Schaltung

Die Transistoren Q1 und Q2 bilden den Generator. Dieser benötigt keine speziellen Bauelemente für die Amplituden-Stabilisierung. Allerdings muss die Betriebsspannung gut stabilisiert sein, da sich deren Schwankungen unmittelbar auf den erzeugten NF-Pegel auswirken würden.

Frequenzbestimmend sind C1, C2 und R3. Für die nötige Rückkopplung sorgt der Pfad R5-VR6-R7 mit Abgriff für die Q1-Basis. Trimm-Poti VR6 sollte mit Einstellgetriebe und langzeitstabil sein. Dieses Poti ist das einzige Abgleichelement der Schaltung und bestimmt den exakten 0dB-Ausgangspegel. Mit Abgleich (Vorschrift siehe Bild) ergibt sich automatisch ein klirrfaktorarmes Sinus-Signal (Oszi nicht unbedingt erforderlich). Voraussetzung ist, dass alle Widerstandswerte des Generators sowie +Ub den Angaben im Bild entsprechen.

Das NF-Signal wird über dem Q2-Kollektor-Widerstand (Poti VR4) von Null bis Maximal-Pegel abgegriffen und dem Emitterfolger (Q3) zugeführt. Am Q3-Emitter hängt der Ausgangs-Spannungsteiler (R8-R9-R10), der über Schalter S2 die Maximal-Pegel (in VR4-MAX-Stellung e) zur Vefügung stellt. Die NF-Pegel sind 1:10:100 (entsprechend 0/-20/-40 dB) geteilt. So ergibt sich auch bei kleinem Pegel eine feinfühlige VR4-Einstellung.

Der NF-Ausgang ist durch C4 DC-frei und durch den Q3-Emitterfolger relativ niederohmig (siehe Bild).

Stromversorgung

Für den Generator reicht der kleine 100mA-Festspannungsregler LM317L völlig aus. Im Muster hängen aber noch weitere Schaltungsteile an der 6V-Schiene, so dass der 1,5A-Typ LM317 eingesetzt wurde. Ebenso könnten die Dioden D01, D02 und D03 entfallen, wenn kein Rückstrom wegen großer Sieb-Elkos zu erwarten ist. Vorsichtshalber sollten aber diese Dioden immer vorgesehen werden!

Fazit

Der NF-Generator ist einfach im Aufbau (nur 3 Transistoren), benötigt keine Spezial-Bauteile zur Amplituden-Stabilisierung und ist leicht abgleichbar. Vorteilhaft ist der kalibrierte Ausgang mit kontinuierlich einstellbarem Ausgangspegel.

Da nur die oft benötigte 1kHz-Frequenz zur Verfügung steht, sind nur grundsätzliche NF-Verstärker-Messungen möglich. Als Signal-Geber (z.B. Signalverfolgung bei Reparatur) ist der Generator aber sehr gut geeignet.

NF-Generatoren: Sinus/Rechteck-Generator 1kHz
2011-12 © Peter E. Burkhardt

Sinus/Rechteck-Generator 1 kHz, Pegel regelbar

Anwendung

Dieser NF-Generator liefert neben dem 1kHz-Sinus-Signal ein davon abgeleitetes Rechteck-Signal mit dem Tastgrad 0,5. Das Rechteck-Signal erlaubt die qualitative Beurteilung des Frequenzganges von NF-Schaltungen mit dem Oszi (Dachabfall, Eckenverrundung). Das Sinus-Signal ist für grundsätzliche Prüf- und Messarbeiten an Audio-Schaltungen geeignet. Für beide Signalarten steht ein dB-kalibrierter Ausgang zur Verfügung. Das ermöglicht Verstärkungsmessungen, aber auch die Prüfung bzw. Einstellung von Aussteuerungs-Anzeigen (VU-Meter).

Eigenschaften
Sinus-Generator

Die Transistoren Q1 und Q2 bilden den Sinus-Generator. Dieser benötigt keine speziellen Bauelemente für die Amplituden-Stabilisierung. Allerdings muss die Betriebsspannung gut stabilisiert sein, da sich deren Schwankungen unmittelbar auf den erzeugten NF-Pegel auswirken würden.

Frequenzbestimmend sind C1, C2 und R3. Für die nötige Rückkopplung sorgt der Pfad R5-VR6-R7 mit Abgriff für die Q1-Basis. Trimm-Poti VR6 sollte mit Einstellgetriebe und langzeitstabil sein. Dieses Poti ist das einzige Abgleichelement des Sinus-Generators und bestimmt den exakten 0dB-Sinus-Pegel. Mit Abgleich (Vorschrift siehe Bild) ergibt sich automatisch ein klirrfaktorarmes Sinus-Signal. Voraussetzung ist, dass alle Widerstandswerte des Generators sowie +Ub den Angaben im Bild entsprechen.

Das Sinus-Signal wird über dem Q2-Kollektor-Widerstand (Poti VR4) von Null bis Maximal-Pegel abgegriffen und dem Emitterfolger (Q3) zugeführt. Am Q3-Emitter hängt der Ausgangs-Spannungsteiler (R8-R9-R10), der über Schalter S2 die Maximal-Pegel (in VR4-MAX-Stellung e) zur Vefügung stellt. Die NF-Pegel sind 1:10:100 (entsprechend 0/-20/-40 dB) geteilt. So ergibt sich auch bei kleinem Pegel eine feinfühlige VR4-Einstellung.

NF-Generatoren: Sinus/Rechteck-Generator 1kHz
2011-12 © Peter E. Burkhardt

Der NF-Ausgang ist durch C4 DC-frei und durch den Q3-Emitterfolger relativ niederohmig (siehe Bild).

Rechteck-Generator

Damit eine feste Phasenbeziehung zwischen Sinus- und Rechtecksignal besteht (vorteilhaft bei Oszi-Messungen), wird das Sinus-Signal über C21 ausgekoppelt. Der Komparator (IC1) schaltet jeweils in Nähe des Sinus-Nulldurchgangs um und liefert so die phasenstarre Rechteckschwingung am IC1-OC-Ausgang Pin 5.

Da IC1 nur mit einer Betriebsspannung arbeitet, muss das Sinus-Signal im Bereich zwischen GND und +Ub liegen. Die Spannungsteiler R23-VR24-R25 und R21-R22 sorgen dafür, dass das Sinus-Signal mittig zwischen GND und +Ub liegt. Gleichzeitig kann mit VR24 die Komparator-Schwelle auf den Sinus-Nulldurchgang abgeglichen werden. Damit ergibt sich der Ua2-Tastgrad zu 0,5 (Einschaltdauer 50 %).

Das Rechteck-Signal wird über dem Q6-Kollektor-Widerstand (Poti VR34) von Null bis Maximal-Pegel abgegriffen und dem Emitterfolger (Q4) zugeführt. Am Q4-Emitter hängt der Ausgangs-Spannungsteiler (R38-R39-R40), der über Schalter S3 die Maximal-Pegel (in VR34-MAX-Stellung e) zur Vefügung stellt. Die Rechteck-Pegel sind 1:10:100 (entsprechend 0/-20/-40 dB) geteilt. So ergibt sich auch bei kleinem Pegel eine feinfühlige VR34-Einstellung.

Der Pegelabgleich für die VR34-MAX-Stellung (e) erfolgt mit VR33 so, dass in VR34-MAX-Stellung am Ua2-Ausgang 2,19 Vss anliegen (Abgleichanweisung siehe Bild).

Im unteren VR34-Stellbereich ergibt sich durch die Q4-Basis-Emitter-Schwellspannung ein geringer toter Bereich. Sollte dies stören, muss ein kleiner Widerstand an das kalte VR34-Ende (zwischen a und GND) geschaltet werden. Beim Musteraufbau wurde darauf verzichtet.

Der Rechteck-Ausgang ist durch C24 DC-frei und durch den Q4-Emitterfolger relativ niederohmig.

Ein GND-bezogenes Rechteck-Signal steht über den Q5-OC-Ausgang (Ua3) zur Verfügung. Der OC-Pullup-Widerstand muss extern beschaltet werden (auch gegen eine von +Ub abweichende höhere oder niedrigere Spannung). Damit ist dieser Ausgang universell für die weitere digitale Anwendung nutzbar.

Stromversorgung

Für die im Bild gezeigte Schaltung reicht der kleine 100mA-Festspannungsregler LM317L völlig aus. Im Muster hängen aber noch weitere Schaltungsteile an der 6V-Schiene, so dass der 1,5A-Typ LM317 eingesetzt wurde. Ebenso könnten die Dioden D01, D02 und D03 entfallen, wenn kein Rückstrom wegen großer Sieb-Elkos zu erwarten ist. Vorsichtshalber sollten aber diese Dioden immer vorgesehen werden!

Oszillogramme

Links sind die Sinuskurve (Ua1) und die Rechteckkurve (Ua2) nach dem Tastgrad-Abgleich zu sehen. Das rechte Oszillogramm zeigt die übereinander gelegten Kurven im AC-Modus nach Abgleich beider Kurven auf 0 dB.

Fazit

Der NF-Generator ist trotz der vielfältigen Anwendungsmöglichkeiten einfach im Aufbau, benötigt keine Spezial-Bauteile zur Amplituden-Stabilisierung und ist leicht abgleichbar. Vorteilhaft sind die kalibrierten Ausgänge mit jeweils kontinuierlich einstellbarem Ausgangspegel.

Da der 1kHz-Sinus und das 1kHz-Rechteck phasenstarr zur Verfügung stehen, sind NF-Messungen mit dem analogen 2-Kanal-Oszi bequem möglich. Mit etwas Übung kann die Qualität einer NF-Schaltung beurteilt werden, auch ohne dass ein NF-Wobbler zur Verfügung steht.

NF-Generatoren: Sinus-Generator, mit MOSFET-Regelung
2011-12 © Peter E. Burkhardt

Sinus-Generator 17 Hz bis 19 kHz, mit MOSFET-Regelung

Phasendifferenz-Oszillator

Der Phasendifferenz-Oszillator arbeitet auf der Basis von RC-Allpässen in Verbindung mit OPVs. Dieser Generatortyp benötigt wenig Bauelemente bei guten Eigenschaften. Es wurden neben den zwei RC-Phasenschieber-Netzwerken nur ein 4-fach-OPV und ein MOSFET zur Amplitudenregelung eingesetzt.

Zur kontinuierlichen Frequenzeinstellung dient ein Tandem-Poti, die Umschaltung der 3 Frequenzbereiche geschieht mit einem 3-stufigen Zwei-Ebenen-Schalter. Die Pegeleinstellung von Null bis 5 Veff erfolgt mit einem Potentiometer.

Die Schaltung basiert auf einem NF-Generator, der im Buch "Schaltungspraxis für Meßgeräte", Harro Kühne, Militärverlag der DDR, 1985, beschrieben ist.

Eigenschaften
Schaltungsteile

Die OPVs 1, 2 und 3 bilden den Generator, OPV 4 ist die kurzschlussfeste Endstufe. MOSFET Q1 ist der Stellwiderstand zur Verstärkungsregelung.

Oszillator

OPV 1 und 2 arbeiten nichtinvertierend. Die Verstärkung wird von R13-R14 bzw. R23-R24 bestimmt und beträgt jeweils Vu = 1. Die zugehörigen RC-Glieder (z.B. C11, R11-VR12 bzw. C21, R21-VR22) drehen die Phase der Arbeitsfrequenz um jeweils 90°, vorausgesetzt ideale OPVs und gleiche Bauelemente der RC-Allpässe.

Damit ein Oszillator entsteht, ist der Verstärker OPV 3 nachgeschaltet und sein Ausgang mit dem OPV1-Eingang verbunden. OPV 3 verstärkt invertierend, dreht also die Phase um weitere 180°. Damit sind für die Arbeitsfrequenz 360° erreicht und die Schwingbedingung ist erfüllt.

Amplituden-Regelung

Schwing-Voraussetzung ist allerdings, dass die OPV3-Verstärkung größer als 1 ist. Die Widerstände R32-R33 und R34 sind so dimensioniert, dass sich eine Verstärkung von 1,2 ergibt (Formel siehe Bild).

Diese Verstärkung von 1,2 ist beim Einschalten gegeben, da der Q1-MOSFET-Kanalwiderstand noch sehr hochohmig ist. Erst mit Anschwingen des Oszillators erhält Q1 eine ansteigende negative Gate-Vorspannung von der Spannungsverdoppler-Schaltung mit D31 und D32.

NF-Generatoren: Sinus-Generator, mit MOSFET-Regelung
2011-12 © Peter E. Burkhardt

Hat die Q1-Gate-Spannung über C31 die Gate-Source-Schwellspannung erreicht, beginnt sich der Q1-Kanalwiderstand zu verringern und setzt damit die OPV3-Verstärkung herab. Ergebnis ist, dass der Oszillator nur gerade soviel verstärkt, wie zur Aufrechterhaltung der Sinus-Schwingung erforderlich ist (Formel siehe Bild).

Ausgangsstufe

Aufgrund der Regelung ist am OPV3-Ausgang der Spitze-Spitze-Wert des Sinus-Signals etwa so groß wie die Q1-Gate-Source-Schwellspannung (abzüglich der Dioden-Schwellspannungen von D31 und D32). Am OPV1-Ausgang ist der Sinus genauso groß (wegen OPV1-Verstärkung = 1). Mit Poti VR44 ist diese Spannung von Null bis zur Maximalamplitude abgreifbar.

OPV4 verstärkt diese Spannung nichtinvertierend auf den gewünschten Ausgangspegel von 5 Veff. Die korrekte Einstellung erfolgt mit Trimm-Poti VR43 auf Ua1 = 14,14 Vss. Der Ausgangs-Lastwiderstand darf minimal 600 Ω sein, ohne dass die Qualität des Sinus-Signals leidet. Ausgang Ua2 liefert das DC-freie Sinus-Signal.

Schaltungsvariante mit Einzel-OPVs

Einzelne OPVs anstelle des 4-fach-OPV sind für das Leiterplatten-Layout günstiger. Die Trassierung ist einfacher und die Bauelementeanordnung kann dem Signalfluss folgen. Auch gibt es weniger Probleme bei den stark gegengekoppelten Oszillator-OPVs 1 und 2. Sollte sich trotz kurzer Leitungsführung auf dem Sinus-Signal eine höherfrequente Schwingung zeigen, kann ein kleiner Kondensator (z.B. 18 pF) über den Widerständen R14 und/oder R24 Abhilfe schaffen. Normalerweise ist dies aber nicht nötig, da die OPVs bereits intern kompensiert sind.

Der für OPV 4 eingesetzte B080D (entspricht TL080) benötigt sowieso die externe Kompensation (C43). Wird auch hier ein B081D (TL081) verwendet, entfällt C43.

Funktional sind alle Typen (TL084, TL080, TL081 und auch TL082) verwendbar und für diese Anwendung gleichwertig.

NF-Generatoren: Sinus-Generator, mit MOSFET-Regelung
2011-12 © Peter E. Burkhardt

Für den DDR-Mosfet SMY52 kann der MEM517 verwendet werden.

Fazit

Der Generator wurde testweise aufgebaut (Steck-Board) ohne besondere Bauelemente-Auswahl. Schwingsicherheit und Frequenzstabilität sind gut. Die Amplituden-Stabilität in Abhängigkeit von der Frequenz ist ausreichend, bei Verstärkungsmessungen sollte man sowieso die Pegel messen.

Der Frequenzbereich kann sicher noch erweitert werden, der Probeaufbau ließ dies aufgrund der wilden Verdrahtung nicht zu.

NF-Generatoren: Sinus-Generator, mit Dioden-Regelung
2016-09 © Peter E. Burkhardt

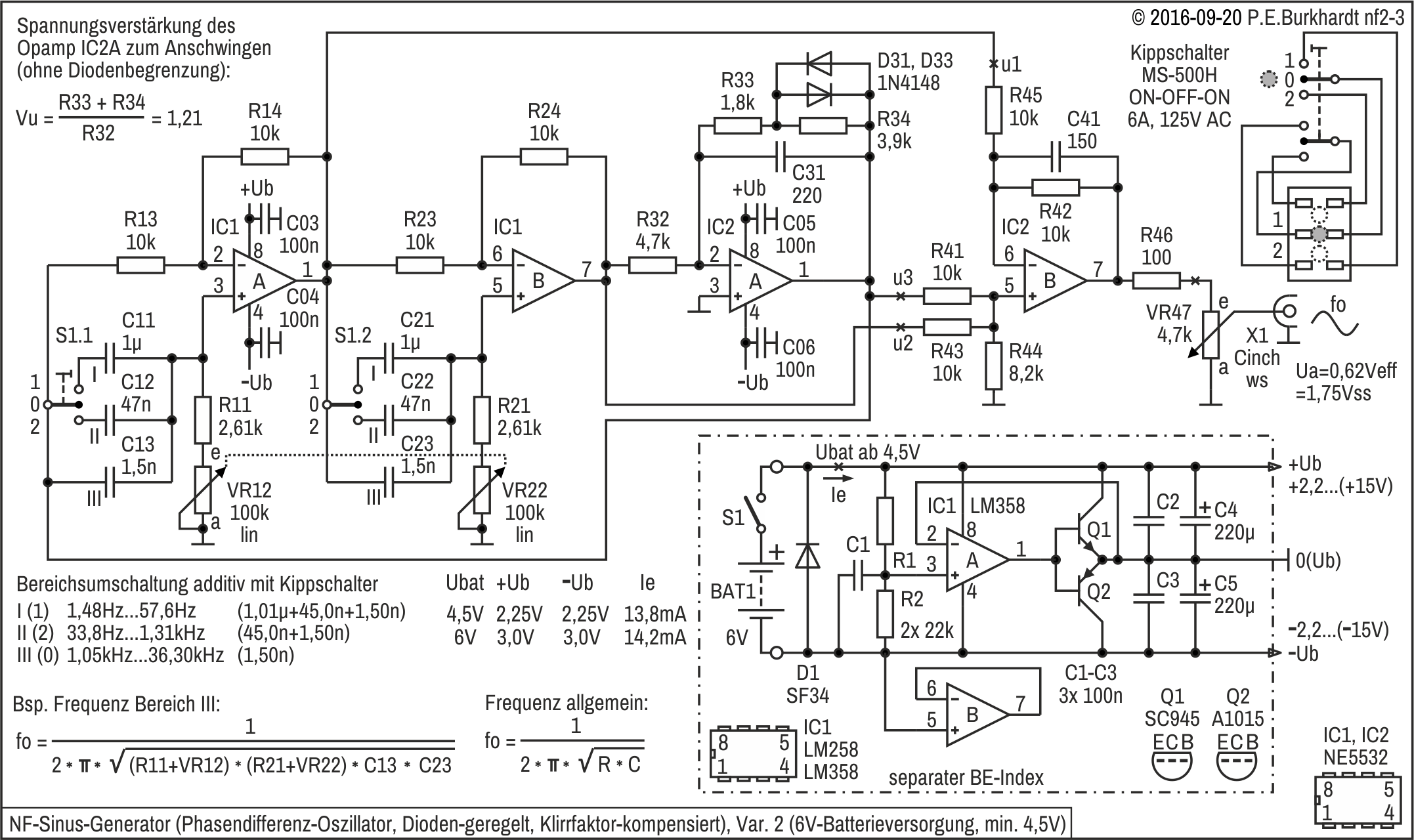
Sinus-Generator 1,5 Hz bis 36 kHz, mit Dioden-Regelung

Phasendifferenz-Oszillator mit Dioden-Regelung

Der im Folgenden beschriebene Oszillator arbeitet ebenfalls auf der Basis von RC-Allpässen. Allerdings wird die nötige Amplitudenregelung mit Dioden vorgenommen, so dass sich überhaupt keine Schwierigkeiten bei der Bauelemente-Auswahl ergeben.

Da sich der Klirrfaktor durch den Einsatz von Dioden erhöht, ist ein zusätzlicher Opamp nachgeschaltet, der durch raffinierte Schaltungstechnik den erhöhten Klirrfaktor soweit reduziert, dass sich sogar bessere Klirrfaktor-Werte als bei Einsatz der weiter oben beschriebenen MOSFET-Regelung ergeben.

Die Schaltung beruht auf einem detailliert beschriebenen Schaltungskonzept in der Elektronik-Zeitschrift Wireless World, February 1982, Phase-shifting Oscillator by Roger Rosens. Dort sind auch die theoretischen Grundlagen zu finden.

Im genannten Artikel wird zur Regelung ein NTC-Widerstand verwendet, der allerdings schon lange nicht mehr verfügbar ist. Auch die früher oft praktizierte Methode, einen Kaltleiter in Form einer Kleinsignal-Lampe zu verwenden, ist nicht mehr zeitgemäß, da solche Lämpchen wegen der allgegenwärtigen LEDs immer schlechter verfügbar sind. Lämpchen mit Glühfaden haben auch den Nachteil, dass sie Leistung brauchen, träge sind, und dass ihre Kennlinien sehr stark streuen. Die hier verwendete Dioden-Regelung hat all diese Nachteile nicht und ist in Verbindung mit einer Klirrfaktor-Kompensation nahezu ideal.

Vorangestellt seien noch einige Vorzüge des Phasendifferenz-Oszillators (lt. angegebener Quelle):

Generator-Grundschaltung, Netzversorgung

Eigenschaften der folgenden Schaltung
Schaltungsteile der Grundschaltung
NF-Generatoren: Sinus-Generator, mit Dioden-Regelung
2016-09 © Peter E. Burkhardt
Oszillator

Opamp IC1A und IC1B arbeiten als nichtinvertierende Verstärker. Die Verstärkung wird von R13-R14 bzw. R23-R24 bestimmt und beträgt jeweils Vu = 1. Die zugehörigen RC-Glieder (z.B. C11, R11-VR12 bzw. C21, R21-VR22) drehen die Phase der Arbeitsfrequenz um jeweils 90°, vorausgesetzt sind ideale Opamps und gleiche Bauelemente der RC-Allpässe. Damit ergeben sich 180° Phasendrehung ohne Verstärkung.

Damit ein Oszillator entsteht, ist der 3. Opamp IC2A nachgeschaltet und sein Ausgang über R13 mit dem invertierenden Eingang des 1. Opamp verbunden. Dadurch wird eine weitere Phasendrehung von 180° wirksam. Für die Arbeitsfrequenz sind jetzt 360° erreicht, es entsteht eine Rückkopplung. Zusammen mit der Verstärkung des 3. Opamp ist nun die Schwingbedingung erfüllt.

Amplituden-Stabilisierung

Ohne die Dioden D31 bis D34 arbeitet der 3. Opamp IC2A als normaler invertierender Verstärker, dessen Verstärkung von den Widerständen R32, R33 und R34 bestimmt wird (Formel siehe Bild). Die sich ergebende Spannungsverstärkung von 1,21 ist groß genug, so dass der Oszillator sicher anschwingt.

Vergrößert sich nun die erzeugte Schwingung bis in den Bereich der doppelten Dioden-Fluss-Spannung, stellt dies einen Nebenschluss zu R34 dar und die Verstärkung sinkt. Dies geschieht aufgrund der antiparallel geschalteten Dioden sowohl in positiver als auch in negativer Richtung. Diese reduzierte Verstärkung hat aber zur Folge, dass die über R13 wirksame Spannung ebenfalls sinkt und somit wegen der jeweils invertierenden Wirkung aller drei Opamps der Ausgangspegel am 3. Opamp wieder sinkt. Letztendlich erhöht sich dadurch aber die Verstärkung wieder, da ja nun die Dioden wieder weniger leiten und dadurch R34 wieder stärker wirksam wird.

Ergebnis ist, dass die Schleifenverstärkung des Oszillators nur gerade so groß gehalten wird, wie zur Aufrechterhaltung der Sinus-Schwingung erforderlich ist. Die erzeugte Schwingung pegelt sich auf einen Spitze-Spite-Wert ein, der beim 4-fachen Wert einer Dioden-Fluss-Spannung liegt.

Natürlich ist diese einfache Art der Pegel-Regelung mit Nachteilen verbunden und erzeugt insbesondere aufgrund der nichtlinearen Dioden-Kennlinien einen zusätzlichen Klirrfaktor. Dieser lässt sich aber zum Glück mit einem weiteren Opamp wieder reduzieren.

Klirrfaktor-Kompensation

Wie weiter oben schon erwähnt, ist die Klirrfaktor-Erhöhung besonders auf die Stärke der 3. Harmonischen zurückzuführen. Rechnerisch ergibt sich, dass die Störspitze bei rund 37° (3rd harmonic) Null wird, wenn die Ausgangsspannungen der 3 Opamps (u1 bis u3) folgender Beziehung genügen:

0 = u1 - ((u2 + u3) / 1,6).

Der 4. Opamp IC2B ist nun so geschaltet, dass sich gegenphasige Anteile der Spannungen u2 und u3 aufheben. Für die Ausgangsspannung Ua gilt dann ua = -u1, da u1 am invertierenden Opamp-Eingang angeschlossen ist.

Diese Reduzierung der 3. Harmonischen gelingt um den Faktor 20, wenn 1%-Bauelemente und ein Tandem-Poti mit gutem Gleichlauf eingesetzt werden. Der Kondensator C41 wirkt der leichten Ua-Verringerung am höchsten Frequenzende entgegen.

Ausgangspegel-Einstellung

Die Sinusspannung kann mit Poti VR47 von Null bis etwa 3,5 Vss eingestellt werden. Der Lastwiderstand am Ausgang X1 sollte dabei nicht kleiner als der Standardwert 600 Ω sein. Widerstand R46 verhindert Schwingungen des Opamp bei kapazitiver Last.

Ua ist symmetrisch zu GND, so dass sich ein Ausgangskondensator erübrigt.

Phasenschieber-Netzwerke und Frequenzwahl

Der 1. und 2. Opamp (IC1A und IC1B) bilden mit den zugehörigen RC-Gliedern jeweils einen Phasenschieber von 90°. Das sollte wenigstens so sein. Bauelementetoleranzen und Einflüsse der Opamps verhindern dies. Jede Phasenabweichung äußert sich in einer Erhöhung des Klirrfaktors (aber nicht wie bei der Wienbrücke in einer Erhöhung des Amplitudengangs).

Metallschicht-Widerstände mit nur 1 % Toleranz sind Mindestanforderungen. Besonders das Tandem-Poti ist kritisch, da Potis mit wirklich guten Gleichlaufeigenschaften kaum verfügbar (bzw. bezahlbar) sind. Vorteilhaft ist allerdings, dass beide Potihälften samt Schleifer einseitig an Masse liegen. So kann man die Frequenz relativ einfach auch elektronisch verändern, indem man das Poti durch Mosfets als steuerbare Widerstände ersetzt.

Allerdings muss gesagt werden, dass der Gleichlauf der Phasenschieber-Bauelemente wesentlich unkritischer gegenüber einer Generatorschaltung mit Wien-Brücke ist.

NF-Generatoren: Sinus-Generator, mit Dioden-Regelung
2016-09 © Peter E. Burkhardt

Die Bereichsumschaltung ist ein weiterer neuralgischer Punkt. Zwar spielen Schaltkapazitäten bei den erzeugten Frequenzen im NF-Bereich noch nicht die große Rolle. Aber die Genauigkeit der Kondensatoren hat ebenfalls (wie bei den Widerständen) großen Einfluss auf den Klirrfaktor. Wichtig ist nicht so sehr der absolute Wert, sondern paarweise gleiche Werte. Da auch engtolerierte Kondensatoren eher selten sind, sollten sie ausgemessen werden. Es kommen natürlich nur Kondensatoren mit geringer Temperaturabhängigkeit und hoher Langzeitkonstanz in Frage (MKT o.ä.). Keramikkondensatoren sind nicht geeignet.

Die Bereichsumschaltung kann, wie im Bild gezeigt, sehr einfach mit einem 2-Ebenen-Schalter erfolgen. Aber auch kleine Relais kommen in Frage. Für eine Vereinfachung des Schalter-Layouts kann es auch vorteilhaft sein, wenn die Bereichsumschaltung nicht selektiv erfolgt (wie im Bild gezeichnet), sondern additiv. Das bedeutet, der kleinste Kondensator (C13 und C23) ist immer eingeschaltet und die anderen größeren Kondensatoren werden nur per Schließer zugeschaltet. Wurden die Kondensatoren paarweise ausgemessen, ergibt sich keine Verschlechterung des Phasenganges.

Der realisierte Frequenzbereich hat eher praktische Gründe. Auszugehen war von einem 100kΩ-Tandem-Poti, das gerade vorhanden war. Größere Potis (z.B. 1 MΩ) sollten nicht verwendet werden. Der Klirrfaktor erhöht sich dann durch die zunehmenden Phasentoleranzen. Andererseits sollte mit nur wenigen Schaltstellungen der NF-Bereich großzügig überstrichen werden. So ergab sich die angegebene Frequenzaufteilung.

Spannungsversorgung

Die Schaltung arbeitet ab ±3,5 V, mehr als 15 V sollten es wegen der Opamps nicht sein. Da die Ausgangspannung sowieso fast ausschließlich vom Dioden-Netzwerk bestimmt wird, ist es eigentlich unerheblich, welche Spannung verwendet wird. Vorzugsweise sollten es um die ±10 V sein, natürlich stabilisiert. Wird der Generator nicht autonom, sondern als Teil einer größeren Schaltung verwendet, wird sich die Spannungswahl nach den anderen Schaltungsteilen richten.

Es ist auch möglich, nur eine positive Betriebsspannung ab etwa +7 V zu benutzen. Die virtuelle Masse der Opamps muss dann in die Mitte dieser Spannung verlegt werden. Allerdings gehen dann ein paar praktische Vorteile der Schaltung verloren.

Auswahl des Opamp

Wie im angegebenen Artikel aus der Wireless World wird auch hier der speziell für NF-Anwendungen entwickelte NE5532 eingesetzt. Er hat ein Gain-Bandbreite-Produkt von 10 MHz und eine Slewrate von etwa 13 V/µs bei niedrigem Rauschen. Diese Werte sind günstig für einen niedrigen Klirrfaktor der erzeugten Sinusschwingung. Vorteilhaft ist auch, dass die interne Frequenzkompensation selbst bei einer Verstärkung Vu = 1 einen sicheren Betrieb zulässt. Besonders bei der Anwendung im Sinusgenerator ist dies ein wichtiger Aspekt, da die Verstärkung aller Opamps sehr niedrig eingestellt ist. Die Betriebsspannung darf zwischen ±3 und ±20 V liegen.

Prinzipiell würde auch ein TL072 funktionieren, doch der NE5532 hat sich als die bessere Wahl erwiesen. Für rauschkritische Anwendungen steht der NE5532A zur Verfügung, dessen Rauschverhalten garantiert spezifiziert ist.

Gestestet wurde auch der LM258 bzw. LM358 (der kleine Bruder des LM324), um dessen niedrigen Stromverbrauch bei Batterieversorgung nutzen zu können. Leider reicht die Slew Rate nicht aus. Schon ab 500 Hz zeigten sich Unregelmäßigkeiten (Spitzen und Einbrüche) auf der Sinusschwingung.

Tipp:

Der Artikel Phase-shifting Oscillator by Roger Rosens in der Elektronik-Zeitschrift Wireless World, February 1982, ist über den folgenden Link frei zugänglich:

www.americanradiohistory.com/Archive-Wireless-World/80s/Wireless-World-1982-02.pdf

Fazit

Der Sinus-Generator nach dem Phasendifferenz-Prinzip ist zwar etwas aufwendiger als z.B. ein Generator mit Wien-Brücke. Doch der Vorteil, leicht verfügbare Bauelemente benutzen zu können, überwiegt. Es ist kein Abgleich erforderlich, die Amplituden-Regelung mit Universal-Dioden funktioniert zuverlässig.

Eine sinnvolle Erweiterung wäre die Kontrolle der Ausgangsfrequenz (digital) und ebenso die ständige Messung der eingestellten Ausgangsspannung mit einem Front-Panel, das Effektiv- und/oder dB-Werte anzeigt.

NF-Generatoren: Sinus-Generator Var. 1, Batterieversorgung 9 V
2016-09 © Peter E. Burkhardt

Generator-Variante 1, Batterieversorgung 9 V

Soll der Generator als automomes kleines Gerät gebaut werden, ist die Spannungsversorgung aus einer Batterie zwar nicht die einfachste, aber eine sinnvolle Lösung. So wird die Masse des Geräts (GND) potentialfrei und der Generator-Ausgang kann an beliebiger Stelle im Messplatz (im zu speisenden Gerät) eingeschleift werden.

Die weiter oben beschriebene Grundschaltung bleibt erhalten, sie hat sich bewährt. Damit bleibt auch die bipolare Versorgung (negative und positive Betriebsspannung gegen GND) für die Opamps. Es muss also eine geeignete Schaltung für die Schaltungsmasse (GND) sorgen, um die unipolare Batteriespannung verwenden zu können.

Die folgende Schaltung zeigt den Generator mit allen Änderungen, die bei Einsatz eines 9V-Blocks erforderlich sind.

Schaltungsteile der 9V-Variante

Gegenüber der Grundschaltung mit Netzversorgung sind hier nur die veränderten Schaltungsteile beschrieben.

Bereichsumschaltung additiv

Je nach vorhandenem Schalter kann die Umschaltung des Frequenzbereichs auch durch einfache Schließer erfolgen. Der höchste Bereich III mit seinem kleinsten Kondensator C13 (bzw. C23) bleibt immer eingeschaltet. Die anderen Kondensatoren werden einfach parallel dazugeschaltet, um die Bereiche II (Schließer S1.1a) und I (Schließer S1.1b) zu realisieren (analog dazu das andere Phasenschieber-Netzwerk).

Die sich ergebenden Frequenzbereiche sind nur marginal verschieden (siehe Bild) gegenüber der selektiven Bereichsumschaltung. Im Schaltbild zum Generator mit Netzversorgung sind beide Varianten der Bereichsumschaltung eingetragen und damit direkt vergleichbar.

Natürlich ist auch bei dieser Variante mit Batterieversorgung die selektive Bereichsumschaltung möglich.

NF-Generatoren: Sinus-Generator Var. 1, Batterieversorgung 9 V
2016-09 © Peter E. Burkhardt
Ausgangspegel-Einstellung

Für einen normgerechten Ausgang von 0 db wurde Trimm-Poti VR48 eingefügt, mit dem die mit Poti VR47 einstellbare maximale Ausgangsspannung abgeglichen werden kann. Zur Streckung des Abgleichbereichs ist R46 auf 1 kΩ erhöht.

Die Belastung am X1-Ausgang sollte klein bleiben (hochohmiger Abschluss), da sich sonst VR48-Einstellungsfehler ergeben. Auf eine aktive Treiberstufe zur Sicherstellung eines niederohmigen Ausgangs mit Einhaltung des eingestellten Maximalpegels von 0 dB wurde aus Gründen des dann erhöhten Stromverbrauchs verzichtet.

9V-Batterieversorgung mit DC-Splitter

Diese Zusatzschaltung liefert ausgehend von der 9V-Batteriespannung die virtuelle Schaltungsmasse (GND) für die Opamps.

Die Batteriespannung und damit das Gerät ist mit Schalter S1 abschaltbar. Die 3A-Diode D1 soll Schäden von den Opamps abhalten, wenn die Batterie versehentlich falsch gepolt angeschlossen wird. Das kann natürlich nur ein kurzzeitiger Schutz sein, hat sich aber bewährt. Je nach Batteriezustand fließt dann zwar ein hoher (Kurzschluss-)Strom durch D1, die negative Spannung steigt aber auf höchstens 1 V an. Das schädigt die Opamps noch nicht. Jede andere Schutzschaltung ist mit einem Spannungsverlust im normalen Betrieb behaftet, was aber unbedingt vermieden werden sollte.

Der eigentliche DC-Splitter ist neben dem Opamp IC1 mit einem Treiber ausgestattet, der mit Klein-Leistungstransistoren realisiert werden kann. Der Opamp allein würde zwar den Strom geradeso schaffen, aber die im Datenblatt angegebenen Minimalwerte für den garantierten Maximalstrom des Opamp-Ausgangs verbieten eine Schaltung ohne Treiber.

Einen Opamp mit stärkerer Ausgangsstufe ist ebenfalls nicht sinnvoll, da der LM358 wenig Eigenstrom benötigt. Der zweite Opamp bleibt unbenutzt. Die Beschaltung mit (+)-Eingang auf -Ubatt ist zulässig, da der LM358 bzw. LM258 im Single-Supply-Mode den GND-Bezug erlaubt. Die Ausgangsstufe Pin 7 liegt dann bei Vu = 1 (Spannungsfolger) ebenfalls auf GND (-Ubatt).

Die ursprüngliche Idee, diesen zweiten Opamp als Treiber für den Sinus-Ausgang zu verwenden, musste fallen gelassen werden. Entsprechende Versuche zeigten, das die Slew Rate (Unity-gain bandwidth 1 MHz) auf keinen Fall für die formgetreue Übertragung der höheren Generator-Frequenzen ausreicht. Der N5532 mit seiner Slew Rate von 9 V pro µs (Unity-gain bandwidth 10 MHz) ist optimal, braucht aber mehr Strom, was wegen des Batteriebetriebs unbedingt vermieden werden sollte.

Näheres zum DC-Splitter steht in "Bipolare Spannungsversorgung" auf der Seite "Stromversorgung".

Fazit zur 9V-Variante

Die Versorgung mit einem 9V-Block ist möglich, es fließen maximal nur ca. 16 mA. Da aber eine 9V-Batterie nicht nach meinem Geschmack ist (begrenzte Kapazität), wurde nach einer Lösung gesucht, die bei sonst fast gleicher Schaltung mit einer geringeren Spannung auskommt.

NF-Generatoren: Sinus-Generator Var. 2, Batterieversorgung 6 V
2016-09 © Peter E. Burkhardt

Generator-Variante 2, Batterieversorgung 6 V

Diese Generator-Variante kommt mit nominal 6 V aus. Der Einsatz von 4 1,5V-AA-Zellen ist möglich. Die Spannung darf sogar bis auf 4,5 V absinken. Auch dann liefert der Generator noch eine Sinusschwingung mit guter Qualität bei konstanter Amplitude.

Die weiter oben beschriebene Grundschaltung mit der bipolaren Versorgung der Opamps bleibt auch hier erhalten. Allerdings wird die mögliche niedrige Batteriespannung mit einer Reduzierung des Sinus-Ausgangspegels erkauft. Das ist aber in den meisten Fällen nicht so tragisch, da z.B. bei Verstärker-Tests sowieso nur ein niedriges NF-Signal benötigt wird.

Die folgende Schaltung zeigt den Generator mit allen Änderungen, die bei Einsatz einer 6V-Batteriekombination erforderlich sind. Außerdem wurde für die Bereichsumschaltung ein einfacher Kipp-Umschalter verwendet.

Schaltungsteile der 6V-Variante

Gegenüber der Grundschaltung mit Netzversorgung sind hier nur die veränderten Schaltungsteile beschrieben.

Bereichsumschaltung additiv mit Kipp-Umschalter

Die Umschaltung des Frequenzbereichs erfolgt mit einem einfachen Kipp-Umschalter, der eine leere Mittelstellung hat (Typ siehe Bild). Dadurch lassen sich bei geringstem Aufwand ebenfalls 3 Frequenzbereiche realisieren. Der höchste Bereich III mit seinem kleinsten Kondensator C13 (bzw. C23) bleibt immer eingeschaltet (Stellung 0). Die anderen Kondensatoren werden einfach parallel dazugeschaltet, um die Bereiche II (Stellung 2) und I (Stellung 1) zu realisieren (analog dazu das andere Phasenschieber-Netzwerk).

Die sich ergebenden Frequenzbereiche sind nur marginal verschieden (siehe Bild) gegenüber der selektiven Bereichsumschaltung. Im Schaltbild zum Generator mit Netzversorgung sind beide Varianten der Bereichsumschaltung eingetragen und damit direkt vergleichbar.

Natürlich ist auch bei dieser Variante mit Batterieversorgung die selektive Bereichsumschaltung möglich.

NF-Generatoren: Sinus-Generator Var. 2, Batterieversorgung 6 V
2016-09 © Peter E. Burkhardt
Ausgangspegel-Einstellung

Für einen normgerechten Ausgang von 0 db reicht die Ausgangsspannung von Opamp IC2B nicht aus. Deshalb ist neben dem Schutzwiderstand R46 nur das Poti VR47 zur Einstellung des Ausgangspegels vorhanden.

Die Belastung am X1-Ausgang sollte klein bleiben (Eingangswiderstand der speisenden Schaltung wenigstens 600 Ω). Auf eine aktive Treiberstufe wurde aus Gründen des dann erhöhten Stromverbrauchs verzichtet.

6V-Batterieversorgung mit DC-Splitter

Der DC-Splitter liefert ausgehend von der 6V-Batteriespannung die virtuelle Schaltungsmasse (GND) für die Opamps.

Die Batteriespannung und damit das Gerät ist mit Schalter S1 abschaltbar. Die 3A-Diode D1 soll Schäden von den Opamps abhalten, wenn die Batterie versehentlich falsch gepolt angeschlossen wird.

Der eigentliche DC-Splitter ist neben dem Opamp IC1 mit einem Treiber ausgestattet, der mit Klein-Leistungstransistoren realisiert ist. Die Schaltung ist identisch mit dem DC-Splitter bei der 9V-Generator-Variante.

Auch hier gilt, dass der zweite freie Opamp nicht als Treiber für den Sinus-Ausgang verwendet werden kann, weil die Slew Rate (d.h. die Unity-gain bandwidth) des LM258 nicht ausreicht. Der N5532 mit seiner Slew Rate von 9 V pro µs (Unity-gain bandwidth 10 MHz) wäre sinnvoll, braucht aber mehr Strom, was wegen des Batteriebetriebs nicht günstig ist.

Näheres zum DC-Splitter steht in "Bipolare Spannungsversorgung" auf der Seite "Stromversorgung".

Fazit zur 6V-Variante

Die Versorgung mit 4 AA-Mono-Zellen ist möglich, es fließen maximal nur ca. 14,5 mA. Auf Grund des noch geringen Stromes sind sogar die kleineren AAA-Zellen einsetzbar. Allerdings sollte nicht vergessen werden, das Gerät bei Nichtgebrauch abzuschalten. Eine LED-Betriebsanzeige wäre günstig, die dann aber im stromsparenden Impulsbetrieb arbeiten sollte. Eine recht günstige Schaltung mit nur 50 µA Stromverbrauch ist unter "Blitzer mit Thyristor-Nachbildung" zu finden.

NF-Generatoren: Rufton-Generator
2021 © Peter E. Burkhardt

Rufton-Generator

Die folgenden Rufton-Generatoren erzeugen ein Sinussignal entsprechend dem im Amateurfunk in Deutschland üblichen Tonruf I mit einer Frequenz von 1750 Hz, um eine Relaisstation ferngesteuert einzuschalten. Es gibt noch den Tonruf II mit 2135 Hz und den Tonruf III mit 2800 Hz. Beide werden aber weniger genutzt. Der Rufton 2800 Hz ist sowieso nur für sicherheitsrelevante Relaisfunkstellen vorgesehen, auf die der Funkamateur keinen Zugriff hat.

Die Frequenzstabilität eines Ruftons muss relativ hohe Anforderungen erfüllen, damit die angesprochene Relaisstation das Signal als Fernsteuersignal im NF-Sprachbereich erkennt und entsprechend reagiert. Die Relaisfunkstellen sind ja bekanntlich nur zum Vergrößern der Reichweite eines Funksignals vorhanden. Sie müssen mit dem Rufton aktiviert werden, damit sie ihren Dienst tun. Nach Gesprächsende schalten sie sich zeitverzögert wieder ab.

Rufton-Generator mit Keramikresonator oder Quarz

Keramikresonatoren sind annähernd so stabil wie ein Quarz, aber wesentlich billiger. Beide sind den RC-Generatoren oder auch LC-Generatoren vorzuziehen, die direkt auf 1750 Hz schwingen. Allerdings ist ein Teiler nötig, der die regelmäßig höhere Frequenz eines Keramikresonators oder auch Quarzes auf die benötigte NF-Tonfrequenz herunterteilt.

Das Bild zeigt links ein Beispiel mit Keramikresonator, rechts ein Beispiel mit einem Quarz. Der eingesetzte Teiler CD4060 abeitet mit einer Betriebsspannung von 3 bis 15 V, so dass der Einsatz der Generatoren in verschiedenen Geräten erleichtert ist. Meist ist die vorhandene Betriebsspannung stabilisiert, so dass es keine Probleme gibt.

Bei der linken Schaltung mit Keramikresonator ist zu beachten, dass entsprechend dem Resonatortyp die richtigen Kondensatoren C1 und C2 eingesetzt sind. Die Werte dieser Kondensatoren entnimmt man dem jeweiligen Datenblatt. Das Ausgangsnetzwerk nähert die Rechteckschwingung am Pin 14 (Q8) des CD4060 an eine Sinusschwingung an. Das gleiche Netzwerk kann auch in der Schaltung mit Quarz angewendet werden.

Die rechte Schaltung mit Quarz hat den Vorteil der noch höheren Stabilität und der Möglichkeit des genauen Abgleichs mit dem Trimmer C1. Das ist auch nötig, denn der Quarz muss etwas abseits seiner nominalen Eigenfrequenz auf das Vielfache der 1750Hz-Ruftonfrequenz gezogen werden.

Der Autor Hubert Appenmaier (DL9GAY) der Schaltung mit Keramikresonator berichtete, dass sein mit einem 555-Timer aufgebauter Rufton-Generator nicht die nötige Frequenzstabilität hatte. Trotzdem sind sogar in industriell gefertigten Geräten Generatoren mit dem 555 zu finden. Ganz frühe Generatorschaltungen waren sogar nur mit einem Transistor bestückt. Man müsste vor allem die Temperaturabhängigkeit solcher Generatoren untersuchen. Allerdings ist der Aufbau heutezutage mit Quarz und digitalem Teiler problemloser, so dass die langwierige Schaltungsentwicklung mit der nötigen Temperaturkompensation der frequenzbestimmenden Bauelemente nicht nötig ist.

 

© Peter E. Burkhardt