LM723 İle yapılmış devreler arşivi

LM723'ten yapılmış akım sınırlama korumalı 1,25-27V ayarlanabilir regüleli güç kaynağı,

LM723 ile yapılan akım sınırlama korumalı 1,25-27V ayarlanabilir regüleli güç kaynağı - Ev Aletleri Bakım Bilgi Ağı
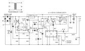
Aşağıdaki şekil 1.25~27V ayarlanabilir regüleli güç kaynağının devre şemasıdır 1.25~27V ayarlanabilir regüleli güç kaynağı devresi yüksek hassasiyetli entegre voltaj regülatör çipi LM723'ten oluşur ve NE555'ten oluşan kısa devre gösterge devresi eklenir .
1643976939264.png
Bu düzenlenmiş güç kaynağı aşağıdaki özelliklere sahiptir:

(1) Çıkış voltajı 1,25 ila 27V aralığında sürekli olarak ayarlanabilir.
(2) Akım sınırlama koruma fonksiyonu ile, yük akımı ≥6.5A olduğunda, LM723'ün dahili akım sınırlama devresi, düzenlenmiş güç kaynağını korumaya başlar.
(3) Çıkış voltajı, 0~4.5A yük akımı aralığında kararlıdır, çıkış voltajı değişikliği ≤0.03V'dir.
(4) Kısa devre göstergesi işlevi vardır. NE555 zaman tabanı devresi kısa devre gösteren osilatör oluşturmak için kullanılır.Çıkış voltajı varken 555 salınım yapmaz ve LED her zaman yanar.Çıkış voltajı olmadığında (çıkış terminali kısa devre yapar) , 555 salınım yapar ve LED 0,5-1Hz frekansında yanıp söner.
 
Son düzenleme:
1660222401929.png
devre şeması
1660222423790.png
pcb şeması
 

Eklentiler

  • 1660222414031.png
    1660222414031.png
    114,8 KB · Görüntüleme: 456
  • 1660222432373.png
    1660222432373.png
    2,1 MB · Görüntüleme: 454
Son düzenleme:

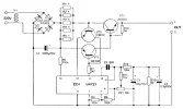
LM723 güç kaynağı​


Netzteil3sh.png

pcb devre ektedir.
 

Eklentiler

  • 1673522800557.png
    1673522800557.png
    264,8 KB · Görüntüleme: 496
Son düzenleme:
Geri
Yukarı