LM723 İle yapılmış devreler arşivi

1620722716927.png

Çok güzel karma bir arşiv PCB mevcutturr.
 

Eklentiler

1631082838628.png

Bileşen Listesi​

U1 --------- Entegre Devre LM723
Q1 --------- Transistör NPN BD139
Q2, Q3 ---- NPN Transistör TIP35C
D1 ------- -- KBPC5010 Diyot Köprüsü
LED1 ----- Genel amaçlı 3mm LED
R1 --------- Direnç 8.2KΩ 1/8w
R2 --------- Direnç 2.2KΩ 1/8w
R3 --------- Direnç 560Ω 1/8w
R4 --------- Direnç 3.9KΩ 1/8w
R5 --------- Direnç 15KΩ 1/8w
R6 --------- Direnç 0.15Ω 10W
R7, R8 ---- Direnç 0.15Ω 5W
C1 --------- Elektrolitik Kondansatör 4.700µF 50V
C2, C3 ---- Seramik/Polyester 1nF Kondansatör
C4 --------- Elektrolitik Kondansatör 1000µF 50V
POT1 ----- Potansiyometre 5KΩ
P1, P2 ---- 2-Pin Lehimlenebilir Vidalı Blok Tip Terminal, 5 mm
Diğerleri ----PCB, Teller, Lehim, Kutu, Isı Radyatör Düğmesi, vb.
 

Eklentiler

  • Archive-7119.zip
    Archive-7119.zip
    590,3 KB · Görüntüleme: 184
  • 1631082867242.png
    1631082867242.png
    609,3 KB · Görüntüleme: 981
Son düzenleme:
1631631116688.png

Parça listesi:

R1 - 5.1kOhm
R2 - 2kOhm
R3, R4 - 1kOhm
R5 - 120Ohm
R6 - 100Ohm
R7 - 1.2Ohm / 5W
R8 - 3.3Ohm / 5W
P1 - 1kOhm / N
P2– 2.2kOhm / N
C1 - 2200uF / 50V
C2, C3 - 470pF / ker.
C4 - 47uF / 50V
D1 - D4 - P 600 veya 1N 5408
D5 - 1N 4007
IO1 - uA 723 CN
T1 - M.Ö. 546
T2 - 2N 3055 veya KD 607

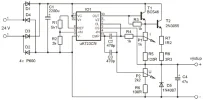
uA 723 (MAA 723) entegre devresine dayanmaktadır. Akım korumalı voltaj regülatörüdür. Çıkış transistörü olmadan 150mA akım sağlayabilir. Maksimum çıkış voltajı 40V'dur. Kaynağın çıkış voltajı 2V ile 25V arasındadır. Maksimum çıkış akımı yaklaşık 20mA ila 1A aralığında ayarlanabilir.

Açıklama
Alternatif voltaj, D1 ila D4 diyotları tarafından oluşturulan bir köprü doğrultucu tarafından doğrultulur. Transformatörden gelen AC voltajı 28V'den büyük olmamalıdır (düzeltme işleminden sonra yaklaşık 40V'dur). Doğrultulan voltaj, 2200 uF kapasiteli bir C1 kondansatörü tarafından filtrelenir (daha azı önerilmez). Referans voltajını ayarlamak için R1 ve R2 dirençleri kullanılır. uA 723 devresinin 5 nolu terminalinde (devre tanımı dahil) 7,23V'luk bir voltaj var. Potansiyometre P2 çıkış voltajını ve P1 çıkış akımını (akım limiti) ayarlar. Kondansatörler C2 ve C3, kaynağın frekans kompanzasyonu için kullanılır (kaynağın salınımını önler). Transistör T1, transistör T2 için uyarmadır. R7 ve R8 dirençlerinde, akım geçişi sırasında bir voltaj düşüşü meydana gelir. Transistör T2'nin taban-yayıcı bağlantısındaki azalma ile artan bu azalma, bölücü olarak bağlanan P1 potansiyometresinde de olur. Bu bölücüden gelen voltaj, IC'nin 2 numaralı terminaline beslenir. Bu terminaldeki terminal 3'e göre voltaj 0,65V'den büyükse, kaynak çıkış voltajını azaltacaktır. Bu, yüke akan akımı sınırlar. R7 ve R8 dirençlerinin bu değerleri ile maksimum çıkış akımı 1A civarındadır. Kapasitör C4, çıkış voltajını hala düzeltir.

--​

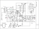
Güç kaynağı, Şekil 2'de gösterilen tek taraflı bir PCB üzerinde yapılır. Transistör T2 dışındaki tüm bileşenleri içerir. Soğutucu üzerinde bulunur ve uygun kablolarla karta bağlanır. Bileşenlerin PCB üzerine doğru şekilde paketlenmesi ve yerleştirilmesinden sonra, güç kaynağı transformatörün ilk bağlantısında çalışır, bu nedenle herhangi bir özel şekilde canlandırmaya gerek yoktur. Eski tip MAA 723'ü metal bir kasada kullanmak isterseniz, farklı bir terminal bağlantısına sahip olduğundan ve PCB'nin yeniden tasarlandığından emin olun. DIP plastik mahfaza 14 içindeki MAA 723, uA 723 CN ile aynı uç bağlantısına sahiptir. Güç kaynağının maksimum çıkış voltajı, kullanılan transformatöre bağlıdır. PCB montajı Şekil 3'te ve bağlantı şeması Şekil 1'de gösterilmiştir.
 

Eklentiler

  • 1631631127765.png
    1631631127765.png
    21,4 KB · Görüntüleme: 828
  • 1631631140540.png
    1631631140540.png
    123,1 KB · Görüntüleme: 831
Son düzenleme:
1631631266555.png
1.25~ 27V'den oluşan ayarlanabilir stabilize güç kaynağı devresi, yüksek hassasiyetli entegre stabilize voltaj çipi LM723'ten oluşur ve NE555'ten oluşan bir kısa devre gösterge devresi eklenir. Bu düzenlenmiş güç kaynağı aşağıdaki özelliklere sahiptir:
(1) Çıkış voltajı 1,25 ila 27V aralığında sürekli olarak ayarlanabilir.
(2) Akım sınırlayıcı koruma işleviyle, yük akımı 6,5A'ya eşit veya daha büyük olduğunda, düzenlenmiş güç kaynağını korumak için LM723'ün dahili akım sınırlayıcı devresi etkinleştirilir.
(3) Çıkış voltajı sabittir, yük akımı 0~4.5A aralığındadır ve çıkış voltajı değişikliği ≤0.03V'dir.
(4) Kısa devre göstergesi işlevine sahiptir. NE555 zaman tabanı devresi kısa devre gösteren osilatör oluşturmak için kullanılır.Çıkış voltajı varken 555 salınım yapmaz ve LED sürekli yanar.Çıkış voltajı olmadığında (çıkış terminali kısa devre yapar) , 555 salınım yapar ve LED 0,5 ila 1 Hz frekansında yanıp söner.
 
Son düzenleme:
Geri
Yukarı