
K174UN14'deki düşük frekanslı yükselteç ( TDA2003 ), ILA2003 .
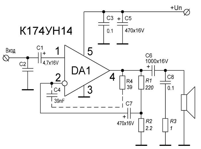
K174UN14'deki 4 ohm'luk yükte 4.5 W nominal çıkış gücüne sahip amplifikatör, otomotiv ve sabit ev tipi ses çoğaltma ekipmanı için bir UMZCH olarak kullanılabilir ve aşağıdaki parametrelere sahiptir:
Çalışma frekansı aralığı
Maksimum çıkış gücü, (Rн = 4 Ohm, THD =% 10) en az ... 5 W ;
besleme gerilimlerinin aralığı ................................. 6 ... 18 V .
Mikro devrede geniş bir besleme gerilimi aralığı vardır, aşırı yük koruması, ön yükselticisi, kontrol aşaması, güçlü bir çıkış aşaması, dahili termal koruma ve çıkış kısa devrelerine karşı koruma içerir.
C1 - 4 . 7 uF
R 1 - 220 Ohm
C2 - 0.022 uF
R 2 - 2,2 Ohm
C3 - 0 1 uF
R 3 - 1 Ohm
C4 - 39 nF
R4 - 43 ohm
C5 - 47 0 μF
R4 *, C7 * devresi, yükselticinin kendiliğinden uyarılması durumunda bağlanır.
(Rx = 20 ∙ R2; Cx = 1 ∕ 2π ∙ B ∙ R1)
C6 - 1000 uF
C 7 - 47 0 μF
Değişim amacıyla R1 ve R2 dirençlerinin (R2 = 2.2 Ohm) direncini değiştirmesine izin verilir.
Devrenin kazancı.
Amplifikatörün ayarlanması , maksimum hacimdeki bozulmayı en aza indirmek için R1 ve R2 dirençlerinin direncinin seçilmesine indirgenmiştir. Girişte aşırı yüklenmeyi önlemek ve mikro devrenin arızalanmasını önlemek için, girişe 1 V'den daha büyük bir sinyalin kullanılması tavsiye edilmez.
Anahtarlama devresi K174UN14, tiz ve bas için ton kontrollü.
TDA2030'da düşük frekanslı yükselteç (K174UN19).
% 0,08'den düşük düşük harmonik bozulma (THD Toplam Harmonik Bozulma ) ile güçlü bir işlemsel yükselteçtir .
Yonga, 150 ° C kristal sıcaklıkta çalışan dahili termal korumaya ve aşırı yük sırasında yongayı ~ 10 saniye koruyabilen kısa devre korumasına sahiptir.
Mikro devrede dalgalanma gerilimi beslemesi ile ek zorluklar yaratmayan ve açıldığında tıklamalar yapan iki kutuplu bir güç kaynağından güç verilebilir . Yerli meslektaşı - K174UN19 *.
Marjinal performans verileri.
———————————
Besleme gerilimi - ± 6 ... ± 22 V *,
Maksimum giriş voltajı - ± 15V.
Maksimum çıkış akımı 3,5 A ,
Maksimum kristal sıcaklığı 150 isС ,
Roc 90 ºС - 20W kasa sıcaklığında, mikro devre tarafından dağıtılan azami güç .
----------
* K174UN19 için izin verilen maksimum voltaj ± 6V ... ± 18V'dir .
----------
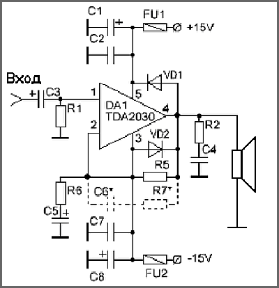
TDA2030 yongası için bağlantı şeması.
Terminal amplifikatörleri tipik bir şemaya göre monte edilir.
Çizim, terminal yükselticinin kanallarından birini gösterir.
C1, C8 - 100x25V
C2, C4, C7-0.22 mkF
C3 - 1 mkF
C5 - 47x16V
C6 * - 15 ... 82pF
R1, R5 - 22 k
R2 - 1 Ω
R6 - 680R
R7 * - 2k
VD1, VD2 - KD 208
Devre elemanlarının atanması.
C3 - ayrıştırma. R5, R6, C5, kazancı belirleyen bir AC negatif geri besleme devresidir; burada R5 ve R6, voltaj bölücüdür ve C5, izolatördür.
R4 derecesini düşürmek kazancı artırır ve etrafındakileri düşürür.
VD1, VD2 - endüktif yükte çalışma sırasında çıkış aşamasını arızadan koruyun.
C1, C2, C7, C8 - blokaj.
R2, C4 - kendini uyarmayı engelleyen bir zincir.
R7 *, C6 * - bu zincir kendi kendine uyarılma durumunda kurulur (isteğe bağlı).
FU1, FU2 - aşırı yüke karşı koruma sağlar.
Kart standart radyo elemanları için tasarlanmıştır, çipi radyatöre takarken, kasanın güç kaynağının eksi ile bağlantılı olduğunu aklınızda bulundurmanız gerekir.
Mikrosircuların radyatöre, mika, seramik veya diğer ısı ileten dielektrik malzemeden yapılabilecek yalıtıcı contalar vasıtasıyla bağlanma yüzeyleri arasında 0,03 ... 0,05 mm boşluk bırakması daha iyidir.
Sabitleme, üzerine izolasyon rondelalarını ve izolasyon tüpünün (kambrik) bölümlerini önceden takmak için kullanılan M2,5 vidalarla gerçekleştirilir.
Mikro devrenin radyatörle iyi temasını sağlamak için (ısı yayılımı), radyatörün temas yüzeyini iyi pürüzsüz hale getirmek ve KPT-8 ısı transfer macunu veya başka herhangi bir maddeyi uygulamak gerekir, aşırı durumlarda silikon gresi kullanabilirsiniz.
Mikro devre ve radyatör arasında izolasyon contaları kullanıldığında, ısı ileten macun kullanımı zorunludur.
Radyatöre bir defada iki mikro devre monte edilmişse, her biri kontrol edildikten sonra, termal rejimi maksimum çıkış gücünde kontrol etmek için her iki mikro devreyi de açmanız gerekir.
Çıkış gücünün IC K174UN19 için besleme gerilimine bağımlılığı
18V'deki bir çipten 4 ohm'da 12W ve 8 ohm'da 24W paralel bağlantıyla, K174UN19, TDA'dan daha yumuşak bas üretir.
Tipik anahtarlama devresi TDA2030A .
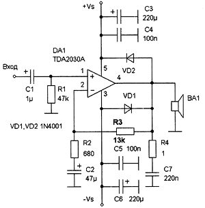
MS'in kazancı, OOS devresini oluşturan R2 ve R3 dirençlerinin oranı ile belirlenir, genellikle bunun için direnç R2'nin değerini değiştirirler ve hesaplamalar Gv = 1 + R3 / R2 formülüne göre yapılır. Formülden görülebileceği gibi, direnç R2'nin direncindeki bir azalma ULF'nin kazancında bir artışa neden olacaktır. Kapasitör C2'nin kapasitansı, en düşük çalışma frekansında Xc = 1/2 fc kapasitansının en az 5 kez R2'den daha az olmasına bağlı olarak seçilir. Bu durumda, Xc 2 = 1 / 6.28 * 40 * 47 * 10-6 = 85 Ohm frekansında . Giriş direnci, direnç R1 ile belirlenir. VD1, VD2 olarak, I , 0.5 ... 1 A I U ve U OBR 100V'den daha fazla olan herhangi bir silikon diyotu , örneğin KD209, 1N4007 kullanabilirsiniz .
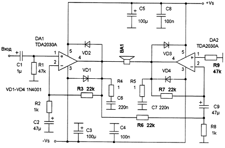
TDA2030A köprü bağlantı devresi.
Bu dahil etme ile, IC DA1'in çıkışından gelen sinyal bölücü R6R8'den, ters fazdaki mikro devrelerin çalışmasını sağlayan ters giriş DA2'ye beslenir. Bu durumda, yükteki voltaj artar ve sonuç olarak çıkış gücü artar.
Vs = ± 16V ile 4 ohm yükte, çıkış gücü 32 watt'a ulaşabilir.
Şema içerme TDA2030A tek besleme durumunda.
Bölücü R1R2 ve rezistör R3, giriş sinyalinin her iki yarım dalgasının simetrik amplifikasyonu için gerekli olan IC çıkışında (pim 4) besleme geriliminin yarısına eşit bir voltaj elde etmek için bir bias devresi oluşturur.
Vs = + 36 V'deki bu devrenin parametreleri, ± 18 V kaynağı ile beslendiğinde, tipik bir devrenin parametrelerine karşılık gelir.




