
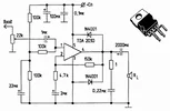
TDA2030 veya TDA2050 üzerindeki amplifikatörün şematik diyagramı Şekil 1'de gösterilmektedir, görünüm Şekil 2'de gösterilmektedir. Bu uygulamada, ters çevirmeyen bir dahil etme devresi uygulanmaktadır. Montaj kolaylığı için, amplifikatör tek kutuplu bir besleme devresine göre monte edilir ve TDA2030 için 15 W'a ve TDA2050 için 30 W'a kadar bir yük sağlar.
Burada not edilmelidir - bu müzikal güçtür ve genellikle modern ses ekipmanlarında belirtilen gürültü değildir. Bu parametreler arasındaki temel fark, gürültü gücünü ölçerken, bir test sinyali olarak dikdörtgen bir ses frekans sinyalinin kullanılmasıdır. Elbette, böyle bir testte, amplifikatörün çıkış gücü mümkün olan en yüksek hale gelir, ancak neredeyse hiç kimse buna müzik diyemez.
Bu güç amplifikatörü, sıradan stereodan multimedya 2.1 veya 5.1'e kadar herhangi bir konfigürasyonda yüksek kaliteli bir amplifikatör oluşturmak için kullanılan evrensel bir tuğladır. Böyle bir amplifikatörde 20 V'a kadar güç beslerken, TDA2050'de subwoofer olarak bir köprü devresi, bu rolde 30 V'a kadar güç sağlarken, örneğin TDA2052'de daha güçlü bir amplifikatör kullanılması
TDA2030 vs TDA2050 Karşılaştırma Tablosu
| Parametre Özellikleri | TDA2030 | TDA2050 |
| Çalışma Besleme Gerilimi | 10 ... 30 V | 10 ... 44 V |
| Boşta Çalışma Akımı (Quiescent) | 50 mA | 50 mA |
| Gerilim Kazancı (Gain) | 26 dB | 26 dB |
| Giriş Empedansı (R_in) | > 90 kΩ | > 90 kΩ |
| Toplam Harmonik Distorsiyon (THD) | % 0.2 (P_out 2/3) | % 0.03 (P_out 2/3) |
| Çıkış Gücü (%0.5 THD) | 12 W | 24 W |
| Maksimum Çıkış Gücü (%10 THD) | 18 W | 32 W |
| Minimum Yük Empedansı R_L | 4 - 8 Ohm | 4 - 8 Ohm |
Teknik Değerlendirme ve İpuçları
- Pin Uyumluluğu: TDA2030 ve TDA2050'nin pin dizilimleri (Pentawatt paket) birebir aynıdır. Mevcut bir TDA2030 devresindeki entegreyi söküp yerine TDA2050 takarak (ve besleme voltajını artırarak) devrenin gücünü kolayca yükseltebilirsin.
- Ses Kalitesi: TDA2050'nin %0.03 gibi çok düşük bir THD değerine sahip olması, sesin çok daha berrak ve aslına uygun (Hi-Fi) çıkmasını sağlar.
- Besleme Voltajı: TDA2050, 44V seviyelerine kadar dayanabildiği için özellikle simetrik beslemede 22V DC ile çok stabil çalışır. Ancak sınırları zorlamamak adına 18V veya 20V ideal bir çalışma noktasıdır.
- Soğutma: TDA2050, 32W güce çıkabildiği için TDA2030'a göre çok daha fazla ısı üretecektir. Bu nedenle kullandığın soğutucu bloğun yüzey alanını artırman veya aktif bir fan eklemen önerilir.
Eklentiler
Son düzenleme:
