Ayar yapmıyor hocam. Daha önce TL081 ile yapmıştım devre onda da entegreler sorunluydu ayar yapmıyordu acaba entegrelerden mi kaynaklanıyor diye aklıma ilk o geldi. Maksimum 34 35V alabiliyordum 39V gösteriyor şuan. Entegreleri yükseltmeli miyim hocam dediğiniz gibi daha önce uzun süreler çalıştı hiç ısındığını farketmedim. Flyback devresini 15 20 saniye civarı çalıştırdım ilk başta voltaj atlaması falan oluyordu trafo bacakları arasında sonradan kesildi baktım güç kaynağım da ayar yapmıyor Voltaj kendi kendine 40V lara çıktı. Bu arada devrem sizin tasarladığınız devre hocam tek TIP3055 transistörlü henüz transistör sayısını arttırmadım. Elimde var 4 yada 5 transistörlü yapacağım ileride yada daha yakın zamanda.Sizin sorununuz büyük ihtimalle ayarlı güç kaynağına ters voltaj girerek entegre yada transistörleri bozmuş olabilir. 1. si entegre 2. trasistörler. Bunları kontrol etmelisiniz. Ayar yapmıyorsa önce entegreleri değiştirerek kontrol edin. Ayarlı güç kaynağının çıkışına mutlaka ters voltajlara karşı yüksek amperli koruma diyodu ekleyin. Sorun düzelecektir.
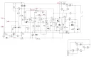
Bu arada kısa bir bilgi; LF356 entegresinin besleme gerilimi 10V-36V arasındadır. Ayarlı güç kaynağında giriş beslemesi olarak dc 32 voltu aşmamanızı öneririm. Yoksa entegre ısınır bozulabilir. Eğer bu ayarlı güç kaynağında 0-40V arasında ayar yaparak kullanmak istiyorsanız entegreyi değiştirmeniz gerekmektedir. LF356 ile iç yapıları aynı olan MC34071 numaralı entegreyi takmalısınız. MC34071 entegresinin besleme gerilimi 3V-44V arasındadır. Bu devre MC34071 entegresiyle yüksek voltajda daha stabil çalışacaktır.