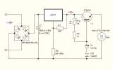
Hocam Isı artıkça hız düşerek çalışması lazım.Merhaba, Hız düşerek mi çalışmasını istiyorsunuz yada ısı artınca kapanmasını mı?. Isı arttıkça kapanmasını istiyorsanız bir termostat ve role işinizi görecektir. diğeri için devre yapılması gerekmektdir.


