[Uygulama] Isıya Duyarlı Otomatik Fan Kontrol Devresi (Gürültüsüz Çalışma)

1718888778309.webp
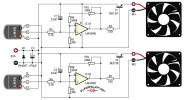
LM358 opamp ve lm35 olarak kullanılan ısı algılama yarı iletken malzemeleri yapılmış güzel bir devre şeması
 
Son düzenleyen: Moderatör:

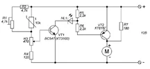
NTC Kontrollü Otomatik Fan Sürücü Devresi (12V)

Bu devre, ortam sıcaklığına göre bir motoru (fanı) otomatik olarak devreye sokan ve hızını ayarlayan iki transistörlü bir sürücü devresidir.

Devre Şeması Analizi

  • Algılama: Devrenin girişinde 10k değerinde bir NTC (Termistör) bulunur. Sıcaklık arttıkça NTC'nin direnci düşer ve VT1 transistörünün beyz ucuna giden voltaj artar.
  • Kontrol (VT1): BC547 (veya Rus muadili KT3102) transistörü, NTC'den gelen sinyali güçlendirir. HL1 LED'i devrenin aktif olduğunu görsel olarak belirtir.
  • Güç Katı (VT2): KT816G (PNP tipi bir güç transistörü) motoru sürer. Sıcaklık yükseldikçe VT2 daha fazla iletime geçer ve fan döner.
  • Hassasiyet Ayarı: R1 (4.7k) ve R3 (470 $\Omega$ ) potansiyometreleri/trimpotları sayesinde fanın hangi sıcaklıkta dönmeye başlayacağını ince bir şekilde ayarlayabilirsiniz.

Malzeme Listesi

BileşenDeğer / ModelAçıklama
VT1BC547NPN Küçük Sinyal Transistörü
VT2KT816G veya BD140PNP Güç Transistörü (Soğutucu takılması önerilir)
NTC10kSıcaklık Sensörü
R14.7k (Trimpot)Eşik Değer Ayarı
R3470 $\Omega$ (Trimpot)Hassasiyet Ayarı
R24.7kDirenç
R4120 $\Omega$Direnç
R5, R62.2kDirenç
R7180 $\Omega$Motor Paralel Direnci
HL1LEDÇalışma Göstergesi
M12V DC MotorFan

Montaj ve Ayar İpuçları

  1. Ayar: Devreyi kurduktan sonra fanın durmasını istediğiniz en yüksek sıcaklıkta R1 ve R3 trimpotlarını çevirerek fanın dönmeye başladığı noktayı bulun.
  2. Soğutucu: Eğer yüksek akımlı bir fan kullanacaksanız, VT2 (KT816G/BD140) transistörüne küçük bir alüminyum soğutucu takmanız devrenin ömrünü uzatacaktır.
  3. Diyot Koruması: (Ekstra Öneri) Motorun oluşturacağı ters EMK'dan transistörü korumak için motor uçlarına ters bir 1N4007 diyot eklemek forumdaki arkadaşlar için iyi bir tavsiye olur.
1773585195706.webp
 

Eklentiler

  • 1718888847583.webp
    1718888847583.webp
    24,2 KB · Görüntüleme: 33
Son düzenleyen: Moderatör:
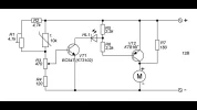
Fanın takometre çıkışı yoksa veya bu çıkış kullanılmıyorsa minimum sayıda parça içeren en basit devreyi kurabilirsiniz
1718889247255.webp
 
Bir fan takometresi kullanılıyorsa, kontrol transistörünü fan topraklama kablosuna bağlamak artık mümkün değildir. Bu nedenle dahili karşılaştırıcı transistörü uygun değildir. Bu durumda +12 V fan devresini regüle edecek ilave bir transistöre ihtiyaç duyulur. Prensip olarak, karşılaştırıcıdaki devreyi hafifçe değiştirmek mümkündü.
1718889364606.webp
 
1722174510658.webp
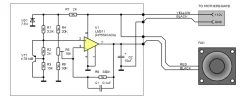
Mosfet kontrollü fan kontrol devresi basit bir tasarım ve az malzeme kullanılarak elde edilen basit devre şeması
 
Son düzenleyen: Moderatör:
Geri
Yukarı