Basit FM alıcısı
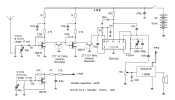
Seçilen diyagramı inceleyelim. Osilatör gelenekseldir. Alma frekansının 10,7 MHz altına ayarlanmıştır. Basit RF radyasyonu ile karıştırma aşamasına bağlanır. Mikser kademesi paralel bağlı 4 transistörden oluşur. Evimden 2,4 km uzakta 8 adet 2 kW'lık vericilere sahip bir pilon bulunduğundan, ilk aşamadaki ara modülasyon ve doygunluk olgusu önemlidir. 40 km uzaktaki diğer vericilerin alınmasını zorlaştırıyorlar. Birkaç transistörü paralel bağlamanın bu doygunluk olayını azaltacağını hayal ettim. Aslında, 4 transistörün paralel yerleştirilmesiyle net bir gelişme elde edildi, ancak bunun gerçekten doyma olgusunda bir azalma mı yoksa daha uygun bir çalışma noktasının elde edilmesi mi olduğu belirlenemedi. Bunu bir transistörden oluşan birinci IF amplifikatör aşaması takip eder. Kademeler arası bağlantı, alıcıya seçicilik kazandıran seramik rezonatörlerle yapılmaktadır. Bir sonraki aşama, daha fazla IF amplifikasyonu gerçekleştiren ve ardından sinyali demodüle etmeden önce sabit bir seviyeye sınırlayan bir TBA120S IC'dir. LM386 entegre devresini temel alan hazır bir modül, hoparlör dinlemesi için düşük frekanslı amplifikasyon sağlar. Güç kaynağı 6 adet AA pil ile elde edilen 9 V'tur.
Birkaç spesifik noktaya değinelim.
Değişken kapasitörler 443df'dir. 2 x 20 pF ve 2 x 120 pF olmak üzere 4 bölümden oluşurlar. Girişte ve osilatörde 20 pF'lik bir bölüm kullanılır. Tüm bölümler 10,7 MHz'de kullanılır. 3 topraklama şeridinin toprağa lehimlenmesi gerekir. Merkezi eksene 20 mm x 2,5 mm vida takılarak düğme takmak kolaydır. Küçültme olmaması nedeniyle büyük bir düğmeye ihtiyaç duyulur. MF-A05 düğmesi mükemmeldir. Bu değişken kapasitörleri takmanın basit bir yolu, onları siyanolit (süper yapıştırıcı) ile yapıştırmaktır.
Giriş salınım ve osilatör devrelerinin bobinleri herhangi bir ara bağlantı olmadan doğrudan değişken kapasitöre ve toprağa bağlanmalıdır.
Seçicilik için osilatörler için tasarlanmış seramik rezonatörler (ZTT 10,7 MHz) kullanılır. Seramik filtrelere göre daha az seçicidirler, bu da değişken kapasitörlerin vites küçültülmesine gerek kalmadan istasyonların ayarlanmasını kolaylaştırır. Ancak 300 kHz aralıklı istasyonları net bir şekilde ayırmak mümkündür. Seramik filtreler kullanırsanız, ekleme kayıpları daha düşük olduğundan kendi kendine salınım riskiyle karşı karşıya kalırsınız. Daha sonra IF transistörünün kollektörü ile toprak arasına çok düşük değerde (5 – 10 pF) bir kapasitör koymak gerekir.
TBA120S'ye bağlı salınım devresi, doğru çakışma demodülasyonunun elde edilmesi için gerekli olan faz kaymasını sağlar. Düşük bir L/C oranının kullanılması önemlidir. Başlangıçta herhangi bir sabit kapasitör olmadan 2,2 µH bobin ve değişken kapasitör kullanmak daha kolaydır. Yaklaşık ayar, istasyonun bulunmadığı durumlarda minimum arka plan gürültüsüne karşılık gelir. Alıcıyı çalıştırdıktan sonra bobini değiştirmeniz (0,22 µH), sabit kapasitörler eklemeniz (680 pF + 120 pF + 180 pF) ve zayıf alınan bir istasyonda en iyi demodülasyon noktasını bulmanız gerekir.
Montaj, dokulara yönelik ahşap bir kutuda gerçekleştirilir. Bir yuva ile delinmiş ön yüz çıkarılır. İç kısım (üst yüz hariç), zemin düzlemini oluşturmak için birkaç mm üst üste binen 50 mm kendinden yapışkanlı bakır şeritlerle kaplanmıştır. Elektrik kontaklarını mükemmelleştirmek için her şerit arasında birkaç lehimleme noktası yapılır. Gerektiğinde bağlantı noktalarında 10 Mohm dirençler kullanılır. Dirençleri ihmal edilebilir düzeydedir. Hoparlör üst taraftaki siyanolite yapıştırılmıştır.
FM bandının en yüksek frekansını (108 MHz) alabilmesi için osilatörün en yüksek frekansının 97,3 MHz olması gerekir. Değişken kapasitörün değeri minimumda olduğundan, değişken kapasitöre entegre edilen bobini ve düzelticiyi, salınımın gerçekten 97,3 MHz olacağı şekilde ayarlamak gerekli olacaktır. Nitekim frekans daha yüksekse 98,2 MHz'den (87,5 MHz) bandın alt kısmını alacağız. Değişken kapasitör maksimumdayken salınımın frekansı 76,8 MHz'in oldukça altındadır. Bu nedenle FM bandı osilatör düğmesinin dönüşünün yaklaşık 2/3'ünü kaplar. Yayılma, değişken kapasitörle seri halinde 33 pF'lik sabit bir kapasitör konularak iyileştirilebilir.
Ayarlama ve osilatör bobinleri soyulmuş 10A telden yapılmıştır.
İkinci seramik rezonatörün TBA120S'den bağlantısını kestiğinizde hoparlörde tıslama duymalısınız. Rezonatörün TBA120S'ye yeniden bağlanmasıyla tıslamanın önemli ölçüde artması gerekir. Eğer kaybolursa, bu IF transistörünün kendi kendine salındığının kanıtıdır.
Anten, 40 cm 20A elektrik telidir. Gerçek bir ayarlanabilir teleskopik anten mükemmel olurdu.
Güçlü alım yapan istasyonlar için giriş değişken kapasitörünün ayarlanması neredeyse gereksizdir. Sinyal alımı zayıf olan istasyonlar için bu ayar gereklidir. En iyi ayar, alıcıdaki minimum tıslamaya karşılık gelir. Osilatör ve mikser arasındaki bağlantının çok zayıf olması nedeniyle iki ayar arasında fark yoktur.
