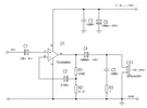
TDA2003 ile 10 Watt Mono Güç Amplifikatörü
Merhaba arkadaşlar,Elektronik hobisine yeni başlayanlar için vazgeçilmez bir klasik olan TDA2003 entegreli amfi devresini sizlerle paylaşıyorum. TDA2000'in geliştirilmiş versiyonu olan bu entegre, düşük voltajlı sistemlerde bile oldukça tatminkar bir ses gücü sunar.
Devre Özellikleri:
- Entegre: TDA2003 (10W Audio Amplifier)
- Çıkış Gücü: 10 Watt (2 Ohm yükte) veya yaklaşık 6 Watt (4 Ohm yükte).
- Besleme Gerilimi: 8V - 18V DC (12V akü veya adaptör ile mükemmel çalışır).
- Korumalar: Kısa devre (AC ve DC) ve termal aşırı yük koruması mevcuttur.
Neden TDA2003?
Bu devrenin en büyük avantajı "kur ve çalıştır" yapısında olmasıdır. Harici komponent sayısı o kadar azdır ki, delikli plaket (pertinaks) üzerine bile dakikalar içinde monte edilebilir. Özellikle motosiklet/bisiklet ses sistemleri, taşınabilir hoparlörler veya bilgisayar için küçük masaüstü amfileri yapmak isteyenler için idealdir.Montaj ve Kullanım Notları:
- Soğutma: Entegre çalışırken ısınacaktır. Ufak da olsa bir alüminyum soğutucu takmanız uzun ömürlü olması için şarttır.
- Besleme: Devrenin bas seslerde bayılmaması için besleme girişine 1000uF veya 2200uF değerinde bir filtre kondansatörü eklemeniz önerilir.
- Hoparlör: 4 Ohm veya 8 Ohm hoparlörlerle güvenle kullanabilirsiniz.
Herkese keyifli ve gürültüsüz projeler dilerim!
Eklentiler
Son düzenleme: