Güncel olmayan bir tarayıcı kullanıyorsunuz. Bunu veya diğer web sitelerini doğru şekilde görüntülemeyebilir. Yeni sürüme geçmeli veya bir alternatif kullanmalısınız. tarayıcı.
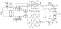
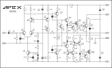
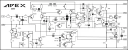
[Dev Arşiv] Güncel Amplifikatör Şemaları: 10W'tan 2000W'a Kadar Tasarımlar