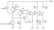
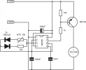
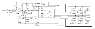
[Dev Arşiv] Güncel Amplifikatör Şemaları: 10W'tan 2000W'a Kadar Tasarımlar

Geri
Yukarı