100 Watt Hi-Fi MOSFET Power Amplifier Circuit


Devre Kurulumu kullanılmadan önce.
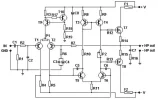
Amplifikatörün doğru şekilde kullanılabilmesi için, kullanmadan önce kurulumunu yapmanız gerekir. Devre AÇIK hale gelmeden önce direnç R1'i orta noktaya ayarlayın. Ardından amplifikatörü açın ve R1 çıkışını 0 Volt'a ayarlayın. Bundan sonra R16'yı ayarlayın, böylece X ve Y noktaları 16.5 mV olsun
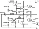
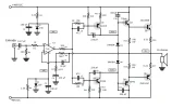
Gürültü ve paraziti önlemek için bu amplifikatörün yapımında kaliteli bir PCB kullanılmalıdır. Ardından CT 3A güç kaynağı trafosu kullanın ve güç kaynağı seri olarak zarar göreceği için +/- 55 Volt'u geçmemelidir. Hoparlöre bağlamadan önce, önce, hoparlör çıkış voltajının 50mV'yi geçmemesi gerektiğini ölçün, 50mV aşıldığında devrenin bir sorun olup olmadığını kontrol edin Veya Q1 ve Q4 transistörlerini değiştirmek sorunu çözebilir. Son transistör, devre maksimum düzeyde çalıştırılırken sıcaklığı güvende tutmak için bir soğutucuya ihtiyaç duyar. Ayrıca, tüm bileşenlerde tüm metal film dirençlerini kullanın.
Son düzenleme:





