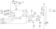
Sıvı seviye Kontrol Devre Şemaları

1649781379782.png
Çalışma prensibi basittir:
1. sıvı yoksa akım R1'den ve diyottan
2 .sıvı varsa akım transistörün tabanına gider ve diyotun uçlarını kapatır ve söner.
3 .transistör arızalanırsa diyot yanar
R-2 daha az olabilir, (100k).
 

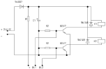
su seviye regülatörü​

  1. Su seviyesini "yüksek" ve "düşük" arasında, yani tanka takılı ilgili elektrotlar arasında koruyun.
  2. Tanktaki su seviyesinin normal çalışmasını sağlayan seviyenin altına düşmesi durumunda pompanın korunması.
  3. CD4001'e dayalı en basit kontrol şeması kullanıldı.
Burada CD4001 yongası bir SR tetikleyicisi olarak bağlanmıştır
1654610251598.png
1654610320883.png
Q1 ve Q2 transistörlerinden oluşan devre, su seviyesi pompa elektrotunun seviyesi ile tabana yerleştirilen elektrot arasında her geldiğinde kırmızı LED'i (pompa koruması) açacak şekilde tasarlanmıştır. Su seviyesi güvenlik seviyesinin altında kaldığı sürece Q1 kapanacaktır. Q1'in temel akımı çok düşük, 1 µA'dan az. Q1 ve Q2 darlington olduğundan Q2 gerektiğinde kırmızı LED'i açabilir.

IC1-B bir AND kapısıdır, yani tankın her doldurulması gerektiğinde ve pompa koruma seviyesine ulaşıldığında, su pompasını çalıştıracak olan Q3 transistörünü açacaktır.

Parça listesi​

dirençler:
  • 3x - 2.2mΩ 1/4W (R1, R2, R3)
  • 1x - 4,7 kΩ 1/4 W (R4)
  • 1x - 120 kΩ 1/4 W (R5)
  • 2x - 470 ohm 1/2 W (R6, R7)
  • 1x - 15 kΩ 1/4 W (R8)
kapasitörler:
  • 1x - 330uF 63V (C1)
  • 1x - 220uF 25V (C2)
  • 1x - 1uF 63V (C3)
Yarı iletkenler:
  • 5x - 1N4004 (D1, D2, D3, D4, D5)
  • 1x - CD4001 (IC1)
  • 1x - 7812T (IC2)
  • 1x - Yeşil LED (LED1)
  • 1x - Kırmızı LED (LED2)
  • 2x - 2N3904 (Q1, Q3)
  • 1x - 2N3906 (Q2)
  • 1x - 12V röle (RLY1) Jameco P/N: 144186
  • 4x - 2 terminal soketi (X1, X2, X3, X4)
  • 1x - 14 pinli IC başlığı
  • 1x - 220V/12V @ 250mA AC adaptör.
1654613387175.png

Basit sensör seçeneği​

1654613424840.png
 

Eklentiler

Geri
Yukarı