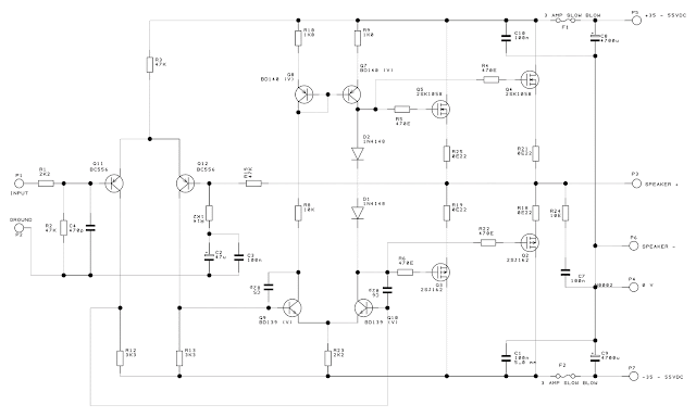
Specificatiile amplificatorului:

Pentru a putea obtine puterea maxima, este nevoie de o sursa de alimentare de 2x40 VAC la 640VA.
Imperecherea tranzistorilor este obligatore.
Succes!

- Putere maxima: 240 wati rms la 8 Ohmi, 380 wati rms la 4 Ohmi
- Linearitatea frecventei audio: 20 Hz – 20 kHz (+0, -0.2 dB)
- Closed Loop Gain: 32 dB
- Zgomot: -90 dB (cu intrarile in scurt)
- Output Offset Voltage: Less than 13 mV (cu intrarile in scurt)
- Distorsiuni armonice: < 0.007% la puterea nominala
-


Pentru a putea obtine puterea maxima, este nevoie de o sursa de alimentare de 2x40 VAC la 640VA.
Imperecherea tranzistorilor este obligatore.
Succes!
