Elektronik dünyasında "Step-Down" (voltaj düşürücü) denilince akla gelen ilk bileşenlerden biri olan LM2576T, Uydudoktoru forumunda derinlemesine inceleniyor. Klasik lineer regülatörlerin (LM317, 7805 gibi) aksine çok daha az ısınan ve yüksek verimlilik sunan bu entegre ile profesyonel kalitede güç kaynakları yapmak mümkün.
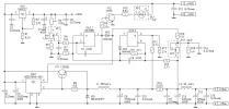
LM2677 BESLEME devre şeması
LM2576T Tasarımında Kritik Teknik Detaylar
- Yüksek Verimlilik (Switching Mode): LM2576, anahtarlamalı çalışma prensibi sayesinde giriş ve çıkış voltajı arasındaki farkı ısıya dönüştürmek yerine akıma aktarır. Bu, %80 ve üzeri verimlilik sağlar.
- Bobin (İndüktör) Seçimi: Devrenin kalbi bobindir. 3. sayfadaki tartışmalarda da vurgulandığı gibi, bobinin akım kapasitesi (Doyum akımı), devreden çekilecek maksimum akımdan (3A) daha yüksek olmalıdır. Yanlış bobin seçimi gürültüye ve verim kaybına yol açar.
- Kondansatör Kalitesi (Low ESR): Çıkış voltajındaki dalgalanmayı (ripple) önlemek için düşük iç dirençli (Low ESR) elektrolitik kondansatörlerin kullanılması hayati önem taşır.
- Diyot Seçimi: Devrede mutlaka hızlı toparlanma süresine sahip Schottky diyot (Örn: 1N5822) kullanılmalıdır. Standart doğrultma diyotları (1N4007 gibi) bu frekansta çalışamaz ve yanar.
Uygulama ve Montaj Önerileri
LM2576T ile yapılan devrelerde yüksek frekanslı anahtarlama olduğu için PCB tasarımı (layout) çok kritiktir:- Giriş ve çıkış şaseleri (GND) mümkün olduğunca kısa ve geniş tutulmalıdır.
- Geri besleme (Feedback) hattı, indüktörden ve manyetik alanlardan uzak tutularak doğrudan çıkış kondansatöründen alınmalıdır.
- Entegrenin arkasındaki metal kulakçık soğutucuya bağlanmalı, ancak izole edilmesine dikkat edilmelidir.
LM2677 BESLEME devre şeması
Son düzenleme:







