
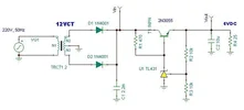
2N3055 transistör ve TL431 hassas voltaj referans entegresi kullanılarak tasarlanmış, 5V DC çıkışlı ve 200mA akım kapasiteli doğrusal (lineer) bir voltaj regülatörüdür.
Bu devre, basit yapısı sayesinde düşük akım gerektiren hassas uygulamalar için idealdir. İşte devrenin detayları:
Devre Özellikleri ve Çalışma Prensibi
- Ana Bileşenler: Devrenin kalbinde, çıkış voltajını kontrol eden bir TL431 şönt regülatör ve güç katı olarak görev yapan 2N3055 transistör bulunur.
- Voltaj Kontrolü: TL431, referans bacağı üzerinden çıkış voltajını sürekli izler. Çıkışta tam olarak 5V elde etmek için voltaj bölücü dirençlerle (veya TL431'in iç referansıyla) kontrol sağlanır.
- Akım Kapasitesi: 2N3055 aslında çok daha yüksek akımları taşıyabilen güçlü bir transistördür (15A'e kadar), ancak bu devredeki direnç konfigürasyonu ve TL431'in sürme kapasitesi nedeniyle 200mA seviyesinde stabil bir çıkış hedeflenmiştir.
- Lineer Yapı: Devre lineer (doğrusal) çalıştığı için anahtarlamalı (SMPS) regülatörlere göre çok daha az elektriksel gürültü üretir, bu da onu ses devreleri veya hassas sensör beslemeleri için uygun kılar.
Son düzenleme: