guclusat adlı kullanıcının son etkinliği

  • guclusat
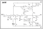
    guclusat yeni bir konu açtı.
    Selamlar değerli uydudoktoru.com üyeleri, Bugün sizlerle yapımı oldukça basit ama çıkış gücü bakımından oldukça tatmin edici olan 100...
    • uydudoktoru_100w.webp
  • guclusat
    guclusat yeni bir konu açtı.
    Teknik Özellikler: Giriş Hassasiyeti: MM (Moving Magnet) kafalı pikaplar için uygundur. Transistör Yapısı: Devrede kritik noktada...
    • uydudoktoru_Pikap Ön Yükselticisi.webp
  • guclusat
    OP-AMP Nedir? Türleri, Çalışma Mantığı ve Kullanım Alanları OP-AMP (Operational Amplifier) Nedir? OP-AMP (işlemsel yükselteç), girişine...
  • guclusat
    guclusat yeni bir konu açtı.
    Elektronik tamir, NAND flash, BIOS, eMMC ve mikrodenetleyici işlemlerinde kullanılan 48 pin universal programlayıcılar, hem servis hem...
  • guclusat
    guclusat yeni bir konu açtı.
    Elektronik dünyasında "Universal Programmer" terimi, binlerce farklı entegre tipini tek bir donanım ve yazılım arayüzü ile...
  • guclusat
    guclusat yeni bir konu açtı.
    1. NAND Flash Mantığını Anlamadan Olmaz NAND Flash, EEPROM gibi düz veri yazılan bir şey değil. Yapısı şöyle: Page (Sayfa) → en küçük...
  • guclusat
    1. Okutma (Read) Prosedürü Hazırlık: NAND Flash entegresini programlayıcıya yerleştirin ve PG4UW yazılımını çalıştırın. Proje...
  • guclusat
    1. Geçersiz Blok (Invalid Block) Yönetimi NAND Flash üretim teknolojisi gereği, sıfır bir cihazda dahi bozuk bloklar bulunabilir. Elnec...
  • guclusat
    guclusat yeni bir konu açtı.
    Bu devre, sesinizi FM radyo frekansından yayınlayabilen basit ama etkili bir kablosuz mikrofon (FM Verici) projesidir. Yaklaşık 15-30...
    • 1776155481444.webp
  • guclusat
    guclusat yeni bir konu açtı.
    Radyo tamiri ve restorasyonu ile uğraşanlar için vazgeçilmez bir yardımcı! Bu devre, 455 kHz'lik bir kristal kullanarak radyo ara...
    • 1776154514865.webp
  • guclusat
    guclusat yeni bir konu açtı.
    Bu nostaljik ve etkili proje, 1983 yılındaki "101 Electronics Projects" kitabından bir klasiktir. Çantanızın içine yerleştireceğiniz bu...
    • 1776149849269.webp
  • guclusat
    guclusat yeni bir konu açtı.
    Bir verici devresi yaparken osilatörün çalışıp çalışmadığını veya sinyalin güç katına ulaşıp ulaşmadığını anlamak zordur. Bu basit "RF...
    • skema Indikator RF.webp
  • guclusat
    [TEKNİK ARŞİV] 1.5 Watt Full FM Stereo Verici İstasyonu (MPX + TX + RF AMP) Kendi radyo istasyonunu kurmak isteyen amatörler için...
    • 1de61e8a-bdb7-441a-b156-7f138a855a3f.webp
    • ef71b89f-d266-43c3-8bfc-31d579b2067e.webp
  • guclusat
    guclusat yeni bir konu açtı.
    FM verici projelerinizde mono yayından stereo yayına geçmek istiyorsanız, bu MPX Stereo Encoder devresi tam size göre. 19 kHz pilot...
    • 3724179d-2c3d-455b-bab0-d309a7eb84ba.webp
  • guclusat
    guclusat yeni bir konu açtı.
    FM radyo vericisi yapmaya başlamak isteyen üyelerimiz için Radioskot ekolünden gelen bu 3 transistörlü tasarım, hem montaj kolaylığı hem...
    • 1776079688829.webp
Geri
Yukarı