seron
Moderator
I have carefully reviewed your hand-drawn circuit and the timing requirements. Based on the 18-hour and 6-hour cycles you’ve specified (6 AM to 12 AM and 12 AM to 6 AM), I’d like to offer some technical guidance to ensure your project works reliably.
First, an analog timer like the 555 IC is not suitable for such long durations. Analog circuits rely on capacitors and resistors, which are prone to thermal drift and leakage. Over several hours, the timing would shift significantly, causing your "6 AM" trigger to drift further away every single day. Even standalone microcontrollers like a PIC or Arduino can lose seconds or minutes per day due to internal clock inaccuracies. For precise "time of day" operations, you should definitely use a DS3231 Real-Time Clock (RTC) module. It is extremely precise, temperature-compensated, and will keep the exact time for years.
Regarding the switching, if your load is not excessively heavy, you don't necessarily need a mechanical relay. A simple transistor or MOSFET setup driven by a controller would be quieter, more durable, and more efficient. While using a PIC is a valid idea, please consider that custom PIC programming can be complex and expensive to outsource if you aren't doing it yourself.
Instead of building everything from scratch, a more practical approach might be using a ready-made digital timer module that supports multiple time slots or a simple Arduino paired with a DS3231. This would allow you to switch between your two preset voltage levels (Full and Half) exactly when you want, without the headache of daily time drift or the high cost of custom industrial programming.

I have designed a practical and stable circuit based on your requirements to solve the precision issues of analog timers. Since 18-hour and 6-hour cycles are too long for simple RC-based timers, you should use a DS3231 Real-Time Clock (RTC) module paired with a microcontroller like a PIC or Arduino. The DS3231 is temperature-compensated and will keep your timing perfect for years, while a standard L7805 regulator will provide the clean 5V power needed for these components.
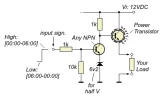
The circuit works by switching between two distinct modes through a power transistor. During your "Full Voltage" period from 06:00 to 00:00, the controller sends a Low signal to the input, keeping the first NPN transistor in "cut-off" mode. This allows the power transistor's base to stay high, delivering maximum voltage to your load. When the clock hits midnight, the controller sends a High signal, activating the first transistor which then engages the 6.8V Zener diode branch. This forces the power transistor to drop the output to approximately half voltage.
Using a Zener diode in this configuration is much more reliable than using adjustable presets because it maintains a consistent voltage reference regardless of minor fluctuations. However, please keep in mind that the power transistor will dissipate heat while it is manually dropping the voltage in the "Half" mode, so attaching a proper heatsink is mandatory for safety. If your load requires high current, such as a large fan or LED array, ensure you select a power transistor capable of handling those Amperes.
Final Note:
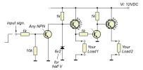
Please let me know if this isn't what you wanted. I understand from your drawing that you want two different terminals, one for full voltage and the other for half voltage. If these terminals are to drive the same load, the circuit I showed you will do the job properly. However, if you still want two separate terminals, one for half voltage and the other for full voltage, and these at periodic intervals, then it will of course be very easy to update the circuit accordingly. The most challenging part for you will be the clock module and the Arduino application that works with it.
UPDATE:
I've added the dual-output model. Now all that's left is to buy and program the Arduino and clock module. (Yes, I know, your problem isn't solved, but programming is quite difficult, and this is all the help we can give you on this forum).

First, an analog timer like the 555 IC is not suitable for such long durations. Analog circuits rely on capacitors and resistors, which are prone to thermal drift and leakage. Over several hours, the timing would shift significantly, causing your "6 AM" trigger to drift further away every single day. Even standalone microcontrollers like a PIC or Arduino can lose seconds or minutes per day due to internal clock inaccuracies. For precise "time of day" operations, you should definitely use a DS3231 Real-Time Clock (RTC) module. It is extremely precise, temperature-compensated, and will keep the exact time for years.
Regarding the switching, if your load is not excessively heavy, you don't necessarily need a mechanical relay. A simple transistor or MOSFET setup driven by a controller would be quieter, more durable, and more efficient. While using a PIC is a valid idea, please consider that custom PIC programming can be complex and expensive to outsource if you aren't doing it yourself.
Instead of building everything from scratch, a more practical approach might be using a ready-made digital timer module that supports multiple time slots or a simple Arduino paired with a DS3231. This would allow you to switch between your two preset voltage levels (Full and Half) exactly when you want, without the headache of daily time drift or the high cost of custom industrial programming.

I have designed a practical and stable circuit based on your requirements to solve the precision issues of analog timers. Since 18-hour and 6-hour cycles are too long for simple RC-based timers, you should use a DS3231 Real-Time Clock (RTC) module paired with a microcontroller like a PIC or Arduino. The DS3231 is temperature-compensated and will keep your timing perfect for years, while a standard L7805 regulator will provide the clean 5V power needed for these components.
The circuit works by switching between two distinct modes through a power transistor. During your "Full Voltage" period from 06:00 to 00:00, the controller sends a Low signal to the input, keeping the first NPN transistor in "cut-off" mode. This allows the power transistor's base to stay high, delivering maximum voltage to your load. When the clock hits midnight, the controller sends a High signal, activating the first transistor which then engages the 6.8V Zener diode branch. This forces the power transistor to drop the output to approximately half voltage.
Using a Zener diode in this configuration is much more reliable than using adjustable presets because it maintains a consistent voltage reference regardless of minor fluctuations. However, please keep in mind that the power transistor will dissipate heat while it is manually dropping the voltage in the "Half" mode, so attaching a proper heatsink is mandatory for safety. If your load requires high current, such as a large fan or LED array, ensure you select a power transistor capable of handling those Amperes.
Final Note:
Please let me know if this isn't what you wanted. I understand from your drawing that you want two different terminals, one for full voltage and the other for half voltage. If these terminals are to drive the same load, the circuit I showed you will do the job properly. However, if you still want two separate terminals, one for half voltage and the other for full voltage, and these at periodic intervals, then it will of course be very easy to update the circuit accordingly. The most challenging part for you will be the clock module and the Arduino application that works with it.
UPDATE:
I've added the dual-output model. Now all that's left is to buy and program the Arduino and clock module. (Yes, I know, your problem isn't solved, but programming is quite difficult, and this is all the help we can give you on this forum).

Son düzenleme:

