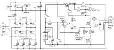
Stabilizatörlü doğrultucu, 6,3 V filament voltajına sahip vakum tüpleri için tasarlanmıştır. Çıkış voltajı 5,5 ile 7 V arasında ayarlanabilir ve 3 A'e kadar çıkış akımı sağlar. Birkaç direncin direnci değiştirilerek, stabilizatörün çıkış voltajı 1,0 ile 2,9 V arasında ayarlanabilir, bu da 1,2 ile 2,4 V filament voltajına sahip pille çalışan vakum tüplerinin ısıtılması için uygun hale getirir. Vakum tüpü filament stabilizasyonunun devre şeması şekilde gösterilmiştir.

Regülatör düşük gerilim düşüşlü tiptedir, bu nedenle doğrultucuya 7,5V gibi nispeten düşük bir AC gerilim verildiğinde bile 6,3V DC çıkış gerilimi sağlayabilir ve bu nedenle iyi bir verimliliğe sahiptir.
Transformatörden gelen 7,5 ila 9 V arasındaki giriş AC voltajı, giriş terminal bloğu K1'e beslenir. Bu, filtre kapasitörleri D1-D4 ve C1-04 ile bir doğrultucu köprüsüne bağlanır. D1-D4, doğrultucu üzerindeki voltaj düşüşünü mümkün olduğunca düşük tutmak için kullanılan SR560 Schottky diyotlardır (5 A, 60 V). Doğrultulmuş voltaj, toplam kapasitesi yaklaşık 20.000 μF olan C7A-C7D kapasitörleri tarafından düzeltilir. Voltaj ikiye katlayıcı C8, D5, D6 ve C9, stabilizatördeki operasyonel yükselteç IO1'i beslemek için diyot köprüsüne bağlanır.
Kondansatör C7'den gelen voltaj regülatöre beslenir. Regülatör seri haldedir ve giriş ile çıkış arasında minimum voltaj düşüşünü sağlamanın tek yolu olduğu için bir regülatör N-MOSFET transistörü (T2) içerir. Transistör T2, 3 A akımda 0,035 Ω kanal direnciyle iletim için yeterli olan gate ve source arasında 3 V'luk bir voltaj sağlayan IRLZ34N tipi olarak seçilmiştir.
Stabilizasyon, regülatörün R8-R13 bölücüsünden gelen çıkış voltajını R2 ve R3 dirençleri üzerinden uygulanan referans voltajıyla karşılaştıran operasyonel yükselteç IO1 OP07 tarafından sağlanır. Daha sonra, çıkış voltajını kullanarak düzenleyici transistör T2'yi kontrol eder ve her iki op amp girişindeki voltajların eşit kalmasını sağlar. Transistör T2'nin gate voltajının regülatörün giriş voltajından daha yüksek olmasını sağlamak için IO1'e bir voltaj ikiye katlayıcı uygulanır. Operasyonel yükselteç kontrol kararlılığını sağlar, R4 IO1'in çıkış akımını sınırlar ve R5 olası transistör T2 salınımını önler.
Referans gerilimi +2,5 V olup, kaynağı IO2 TL431 regülatörüdür. IO2, OP07 üzerindeki en düşük gerilimde bile minimum 2 mA akım sağlayacak kadar yeterli dirence sahip olması gereken R1 direnci üzerinden beslenir. R8-R13 bölücü, trimer direnci R10'un direnç hatasının bölücü düğümlerindeki gerilim üzerinde yalnızca küçük bir etkiye sahip olacak şekilde seçilmiştir. Devredeki bileşen değerleriyle, R10 direnci regülatörün çıkış gerilimini 5,5 ile 7 V aralığında ayarlayabilir.

R3 direncinin direncini 10 kOhm'a değiştirerek, R8 ve R9 dirençlerini kısa devre yaparak ve R12 direncini çıkararak, R10 direnci çıkış voltajını 1 ile 2,9 V aralığında ayarlayabilir. Stabilizatör, R7 direnci ve T1 transistörü üzerinde uygulanan bir akım sınırlamasına sahiptir. Çıkış akımının akışı, şönt R7 üzerinde bir voltaj düşüşü oluşturur. Şönt R7 üzerindeki voltaj düşüşü yaklaşık 0,6 V'a ulaştığında, T1 iletime geçer ve T2'nin kapısındaki ve dolayısıyla stabilizatör çıkışındaki voltajı düşürür; böylece yük direncinde daha fazla azalma olsa bile, çıkış akımı yaklaşık 6 A'yı geçmez. Filament stabilizatörü, metindeki şekilde gösterilen tek taraflı baskılı devre kartı üzerine üretilmiştir.
Transistör T2'yi uygun bir soğutucu üzerine monte edin. Daha iyi ısı transferi için hafifçe termal macun uygulayabilirsiniz. Neredeyse hiçbir ayar gerektirmez; bileşenler iyi durumdaysa ve kurulum kusursuzsa, istenen çıkış voltajını potansiyometre R10 ile ayarlayın ve gerekirse yük altında bir osiloskop ile test edin.

Regülatör düşük gerilim düşüşlü tiptedir, bu nedenle doğrultucuya 7,5V gibi nispeten düşük bir AC gerilim verildiğinde bile 6,3V DC çıkış gerilimi sağlayabilir ve bu nedenle iyi bir verimliliğe sahiptir.
Transformatörden gelen 7,5 ila 9 V arasındaki giriş AC voltajı, giriş terminal bloğu K1'e beslenir. Bu, filtre kapasitörleri D1-D4 ve C1-04 ile bir doğrultucu köprüsüne bağlanır. D1-D4, doğrultucu üzerindeki voltaj düşüşünü mümkün olduğunca düşük tutmak için kullanılan SR560 Schottky diyotlardır (5 A, 60 V). Doğrultulmuş voltaj, toplam kapasitesi yaklaşık 20.000 μF olan C7A-C7D kapasitörleri tarafından düzeltilir. Voltaj ikiye katlayıcı C8, D5, D6 ve C9, stabilizatördeki operasyonel yükselteç IO1'i beslemek için diyot köprüsüne bağlanır.
Kondansatör C7'den gelen voltaj regülatöre beslenir. Regülatör seri haldedir ve giriş ile çıkış arasında minimum voltaj düşüşünü sağlamanın tek yolu olduğu için bir regülatör N-MOSFET transistörü (T2) içerir. Transistör T2, 3 A akımda 0,035 Ω kanal direnciyle iletim için yeterli olan gate ve source arasında 3 V'luk bir voltaj sağlayan IRLZ34N tipi olarak seçilmiştir.
Stabilizasyon, regülatörün R8-R13 bölücüsünden gelen çıkış voltajını R2 ve R3 dirençleri üzerinden uygulanan referans voltajıyla karşılaştıran operasyonel yükselteç IO1 OP07 tarafından sağlanır. Daha sonra, çıkış voltajını kullanarak düzenleyici transistör T2'yi kontrol eder ve her iki op amp girişindeki voltajların eşit kalmasını sağlar. Transistör T2'nin gate voltajının regülatörün giriş voltajından daha yüksek olmasını sağlamak için IO1'e bir voltaj ikiye katlayıcı uygulanır. Operasyonel yükselteç kontrol kararlılığını sağlar, R4 IO1'in çıkış akımını sınırlar ve R5 olası transistör T2 salınımını önler.
Referans gerilimi +2,5 V olup, kaynağı IO2 TL431 regülatörüdür. IO2, OP07 üzerindeki en düşük gerilimde bile minimum 2 mA akım sağlayacak kadar yeterli dirence sahip olması gereken R1 direnci üzerinden beslenir. R8-R13 bölücü, trimer direnci R10'un direnç hatasının bölücü düğümlerindeki gerilim üzerinde yalnızca küçük bir etkiye sahip olacak şekilde seçilmiştir. Devredeki bileşen değerleriyle, R10 direnci regülatörün çıkış gerilimini 5,5 ile 7 V aralığında ayarlayabilir.

R3 direncinin direncini 10 kOhm'a değiştirerek, R8 ve R9 dirençlerini kısa devre yaparak ve R12 direncini çıkararak, R10 direnci çıkış voltajını 1 ile 2,9 V aralığında ayarlayabilir. Stabilizatör, R7 direnci ve T1 transistörü üzerinde uygulanan bir akım sınırlamasına sahiptir. Çıkış akımının akışı, şönt R7 üzerinde bir voltaj düşüşü oluşturur. Şönt R7 üzerindeki voltaj düşüşü yaklaşık 0,6 V'a ulaştığında, T1 iletime geçer ve T2'nin kapısındaki ve dolayısıyla stabilizatör çıkışındaki voltajı düşürür; böylece yük direncinde daha fazla azalma olsa bile, çıkış akımı yaklaşık 6 A'yı geçmez. Filament stabilizatörü, metindeki şekilde gösterilen tek taraflı baskılı devre kartı üzerine üretilmiştir.
Transistör T2'yi uygun bir soğutucu üzerine monte edin. Daha iyi ısı transferi için hafifçe termal macun uygulayabilirsiniz. Neredeyse hiçbir ayar gerektirmez; bileşenler iyi durumdaysa ve kurulum kusursuzsa, istenen çıkış voltajını potansiyometre R10 ile ayarlayın ve gerekirse yük altında bir osiloskop ile test edin.