NE5532 basit ton kontrolü
Çeşitli ses uygulamaları yaygın olarak kullanılan NE5532, ±5 V ila ±15 V aralığında çift beslemeli bir güç kaynağından çalışan, 8 mA düşük çalışma akımına sahip çift düşük yayınlı bir işlemsel amplifikatördür.
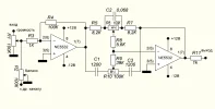
NE5532 IC'yi temel alarak iki kanallı basit bir ton, ses seviyesi ve denge kontrolünü oluşturabilirsiniz.

Ton kontrolünün bir sonraki versiyonu birinciye benzer ancak aralığı artırmak için kanal başına iki op-amp kullanır.

Çeşitli ses uygulamaları yaygın olarak kullanılan NE5532, ±5 V ila ±15 V aralığında çift beslemeli bir güç kaynağından çalışan, 8 mA düşük çalışma akımına sahip çift düşük yayınlı bir işlemsel amplifikatördür.
NE5532 IC'yi temel alarak iki kanallı basit bir ton, ses seviyesi ve denge kontrolünü oluşturabilirsiniz.

Ton kontrolünün bir sonraki versiyonu birinciye benzer ancak aralığı artırmak için kanal başına iki op-amp kullanır.

