
Regulator ini adalah rangkaian catu daya variabel 0-50v yang mengatur tegangan output yang berkisar antara 0V sampai 50 volt, dan yang juga penting adalah sirkuit proteksi arus lebih pada 3 Ampere. Yang akan segera dipotong. Rangkaian pengaturan tegangan yang digunakan akan memberikan performa yang lebih baik. Jadi cocok sebagai sirkuit catu daya untuk berbagai eksperimen.
Informasi teknis
Menggunakan ukuran transformator 24-18-CT-18-24volts pada 3-4A
Memiliki proteksi arus lebih untuk mencegah kerusakan pada sirkuit.
Adjustable antara 0-50 VDC (Tergantung pada tegangan suplai yang digunakan pada titik AC IN)
Dapat mengaplikasikan arus maksimum ke 3A
Kerja rangkaian
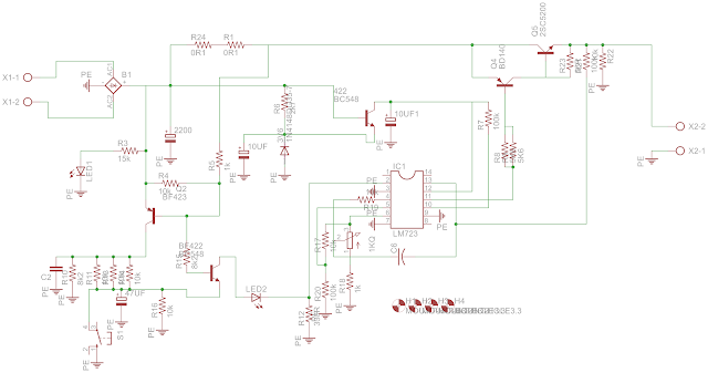
Tegangan AC dari transformator akan mengalir melalui dioda D1-D4 ke penyearah ke tegangan DC dengan memiliki C1 bertindak sebagai tegangan filter agar lancar sebelum dikirim melalui R1, R2 ke dalam TR5. Dan ada IC1 yang digunakan untuk mengendalikan voltase pada titik OUT dengan mengatur VR1 dapat mengatur voltase antara 0-50 volt.

Proyek ini memiliki cukup banyak komponen. Anda harus mencoba dengan yang sederhana
di bawah ini merupakan layout pcb yang sudah saya buat menggunakan software Sprint Layout.

Pasang Heatsink pada Transistor
Proyek ini kami menggunakan transistor 2SC5200. saya memasang heatsink karena jika diberi beban maka 2SC5200 akan panas. Jadi harus me-mount heatsink ukuran besar. Menggunakan hex nut dan metal screw untuk memasangnya bersama-sama dengan menggunakan isolator mika untuk melindungi hubungan arus pendek.
Daftar komponen
Semikonduktor
LM723____Utentu regulator tegangan presisi = 1 pcs.
TR1_______BF423____PNP transistor _________ = 1 pcs.
TR2, TR3 ___ transistor BF422____NPN _________ = 2 pcs.
TR4_______BD140____PNP Transistor = 1 pcs.
Transistor TR5_______2SC5200__NPN ________ = 1 pcs.
ZD1__________36V 0.5W Zener diode___________ = 1 pcs.
D1-D4 ________ 1N5401____3A 100V Diode______ = 4 pcs.
LED1, LED2 ____ LED 3 mm seperti yang anda inginkan = 2 pcs.
Resistor
R1, R2 _______ 0,1 ohm 2W ____________________ = 2 pcs.
R3__________56 ohm 0.5W ___________________ = 1 pcs.
R4, R10 __________ 100K 0.25W ___________________ = 2 pcs.
R5, R8, R20 _______ 10K 0.25W ____________________= 3 pcs.
R6, R22, R23 ______ 1K 0.25W ____________________ = 3 pcs.
R7__________15K 0.25W _____________________ = 1 pcs.
R9 __________ 2.7K 0.25W ____________________ = 1 pcs.
R11, R12 ______ 5.6K 0.5W ____________________ = 2 pcs.
R13, R17 _______ 8.2K 0.5W _____________________ = 2 pcs.
R14, R15, R16__10K 0.5W _____________________ = 3 pcs.
R19__________330 ohms_____________________ = 1 pcs.
VR1_________10K potentiometer_______________ = 1 pcs.
Kapasitor keramik
C6_______470pF 50V________________________ = 1pcs.
Kapasitor Mylar
C2, C7 _____ 0.1uF 100V________________________ = 2 pcs.
Kapasitor elektrolit
C1________2200uF 63V__________________________ = 1 pcs.
C3________47uF 50V__________________________ = 1 pcs.
C4, C5 _____ 10uF 50V__________________________ = 2 pcs.
C8_______100uF 63V___________________________ = 1 pcs.
SW1_____Reset beralih secara normal membuka tombol tekan______ = 1 pcs.
PCB, kabel, heatsink, mur, sekrup, dan lainnya.
