Güncel olmayan bir tarayıcı kullanıyorsunuz. Bunu veya diğer web sitelerini doğru şekilde görüntülemeyebilir. Yeni sürüme geçmeli veya bir alternatif kullanmalısınız. tarayıcı.
Üçüncü mesajda gösterilen aşağıdaki devrede ciddi bir hata var:
Doğrusu şöyle olmalıdır:
Bu hatayı birkaç yıl önce gördüm. Ancak üye olmadığım için bildiremiyordum. Şimdi artık içim rahat
---------
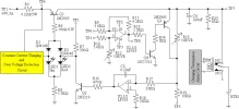
Bir tane de ben ekleyeyim:
Bu devrenin orjinali (direnç değerleri farklı) LM317'nin datasheet'inde bulunmaktadır. Yukarıda paylaştığım devredeki dirençler, çıkışa tam 13,5V verecek şekilde hesaplanmıştır. 1R3-1Watt'lık direnç, şarj akımını 1A'da dengeler. Tampon şarj için yeniden hesaplanması gerekir.
Bir akü, bu devrede bekletilirse çok faydalıdır. Aküyü devamlı full'de tutarak "self-discharging" engellenmiş olur. Ayrıca sülfatlanmanın da önüne geçer. Bu bir float (bekleme) şarj devresidir. Akü eksilince eksiğini tamamlar ve full'de bekletir.