Probador de Transisitores MOSFET
Este es un proyecto en el que se ha desarrollado un probador de transistores MOSFET, estos dispositivos pertenecen a la tecnología FET. La polarización de un transistor es la responsable de establecer las corrientes y tensiones que fijan su punto de trabajo en la región lineal (BJT) o de saturación (FET), regiones en donde los transistores presentan características más o menos lineales. Los transistores MOSFET son dispositivos electrónicos, que utilizan un campo eléctrico para crear un canal de conducción. Existen dos tipos de transistores MOSFET: De Canal N o NMOS y de Canal P o PMOS.
Las ventajas que presentan este tipo de transistores, han llevado a que ocupen un lugar importante dentro de la industria, desplazando a los BJT. Los MOSFET de potencia son muy populares para aplicaciones de baja tensión, baja potencia y conmutación resistiva en altas frecuencias, como fuentes de alimentación conmutadas, motores sin escobillas y aplicaciones como robótica, CNC y electrodomésticos.
En este proyecto haremos un sencillo circuito que nos permita comprobar el estado de los transistores MOSFET (Tipo IRF540, PH6N60, etc.), en los cuales es bastante difícil determinar su estado, salvo cuando estos presentan ‘cortocircuito’ entre sus terminales, en este caso, es muy fácil determinarlo con el multímetro.
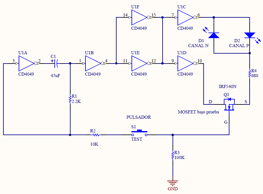
Esquema
El principio de funcionamiento de este probador, utiliza un oscilador para generar la frecuencia, que permite averiguar si el transistor bajo prueba, es capaz de amplificar dicha señal, si es así, el transistor está en buen estado.

El circuito está constituido por una etapa osciladora seguida de una etapa amplificadora, es muy sencillo, dispone de un indicador de estado y utiliza pocos componentes.
Funcionamiento
El circuito consiste en un oscilador de tipo astable, formado por las dos compuertas inversoras U1A y U1B en el esquema, y cuya frecuencia de oscilación viene determinada por los valores de R1 y C1, en este caso una frecuencia de 138 Hz para evitar en lo posible un molesto destello. Si se desea modificar la frecuencia, se puede hacer modificando los valores de R1 y C1. La frecuencia puede ser calculada por: f=1/(0.7xR1xC1), donde R1 está en Ohms y C1 en Farads.
Conviene que C1 sea menor a 10µF para evitar en lo posible las ‘elevadas corrientes de fuga’ que se presentarían. La oscilación obtenida ataca la entrada de dos inversores separadores, para no cargar al oscilador y se dirige a los terminales del transistor FET, pero con un desfase de 90º, mediante otro par de inversores, asegurándonos un paso de corriente D-S (Drenador-Surtidor) en cada semiciclo de la oscilación y S-D en el semicilo siguiente, siempre que se mantenga activo el pulsador, esto excitará el LED correspondiente indicando así su polaridad (Canal N ó Canal P) y si está en buen estado.
Modo de utilización
Para utilizar el probador, se debe conectar correctamente los terminales G, D y S del transistor MOSFET en los correspondientes terminales del probador. La numeración de los terminales más habituales se muestra en la siguiente imagen.

Para probar el transistor, verificar lo siguiente:
1. Transitor en BUEN ESTADO
- Transistor con diodo interno entre Sustidor y Drenador
Si el diodo LED verde o el diodo LED rojo se encienden antes de presionar el pulsador, es debido a la presencia interna del diodo interno de protección, si después de presionar el pulsador, se encendiera el diodo LED rojo, significa que el transistor es de canal N y su correspondiente diodo Surtidor-Drenador se encuentran en BUEN ESTADO.
En las mismas condiciones, en caso de encenderse el diodo LED verde al presionar el pulsador, significa que el transistor es de canal P con diodo interno S-D, y ambos están en BUEN ESTADO
- Transistor sin el diodo entre Surtidor y Drenador
Sólo se encenderá el LED rojo al presionar el pulsador, si es de canal N y se encuentra en BUEN ESTADO. Si se enciende solamente el LED verde al presionar el pulsador, indicará que se trata de un transistor de canal P en BUEN ESTADO.
2. Transistor en cortocircuito, MAL ESTADO
En este caso, se produce el encendido de ambos LEDs, sin necesidad de presionar el pulsador, aunque al presionar el pulsador se encienden los LEDs rojo y verde, indica que esta en cortocircuito (cruzado).
3. Transistor abierto (cortado internamente) MAL ESTADO
En caso de un transistor abierto, tanto con el pulsador activado como sin activar, ambos diodos LED permanecen apagados. En este caso, para salir de dudas, convendría hacer un ligero 'corto' entre los terminales D y S del probador, y si se produce el encendido de ambos LEDs, nos aseguramos que, el transistor esta cortado.
Este es un proyecto en el que se ha desarrollado un probador de transistores MOSFET, estos dispositivos pertenecen a la tecnología FET. La polarización de un transistor es la responsable de establecer las corrientes y tensiones que fijan su punto de trabajo en la región lineal (BJT) o de saturación (FET), regiones en donde los transistores presentan características más o menos lineales. Los transistores MOSFET son dispositivos electrónicos, que utilizan un campo eléctrico para crear un canal de conducción. Existen dos tipos de transistores MOSFET: De Canal N o NMOS y de Canal P o PMOS.
Las ventajas que presentan este tipo de transistores, han llevado a que ocupen un lugar importante dentro de la industria, desplazando a los BJT. Los MOSFET de potencia son muy populares para aplicaciones de baja tensión, baja potencia y conmutación resistiva en altas frecuencias, como fuentes de alimentación conmutadas, motores sin escobillas y aplicaciones como robótica, CNC y electrodomésticos.
En este proyecto haremos un sencillo circuito que nos permita comprobar el estado de los transistores MOSFET (Tipo IRF540, PH6N60, etc.), en los cuales es bastante difícil determinar su estado, salvo cuando estos presentan ‘cortocircuito’ entre sus terminales, en este caso, es muy fácil determinarlo con el multímetro.
Esquema
El principio de funcionamiento de este probador, utiliza un oscilador para generar la frecuencia, que permite averiguar si el transistor bajo prueba, es capaz de amplificar dicha señal, si es así, el transistor está en buen estado.

El circuito está constituido por una etapa osciladora seguida de una etapa amplificadora, es muy sencillo, dispone de un indicador de estado y utiliza pocos componentes.
Funcionamiento
El circuito consiste en un oscilador de tipo astable, formado por las dos compuertas inversoras U1A y U1B en el esquema, y cuya frecuencia de oscilación viene determinada por los valores de R1 y C1, en este caso una frecuencia de 138 Hz para evitar en lo posible un molesto destello. Si se desea modificar la frecuencia, se puede hacer modificando los valores de R1 y C1. La frecuencia puede ser calculada por: f=1/(0.7xR1xC1), donde R1 está en Ohms y C1 en Farads.
Conviene que C1 sea menor a 10µF para evitar en lo posible las ‘elevadas corrientes de fuga’ que se presentarían. La oscilación obtenida ataca la entrada de dos inversores separadores, para no cargar al oscilador y se dirige a los terminales del transistor FET, pero con un desfase de 90º, mediante otro par de inversores, asegurándonos un paso de corriente D-S (Drenador-Surtidor) en cada semiciclo de la oscilación y S-D en el semicilo siguiente, siempre que se mantenga activo el pulsador, esto excitará el LED correspondiente indicando así su polaridad (Canal N ó Canal P) y si está en buen estado.
Modo de utilización
Para utilizar el probador, se debe conectar correctamente los terminales G, D y S del transistor MOSFET en los correspondientes terminales del probador. La numeración de los terminales más habituales se muestra en la siguiente imagen.

Para probar el transistor, verificar lo siguiente:
1. Transitor en BUEN ESTADO
- Transistor con diodo interno entre Sustidor y Drenador
Si el diodo LED verde o el diodo LED rojo se encienden antes de presionar el pulsador, es debido a la presencia interna del diodo interno de protección, si después de presionar el pulsador, se encendiera el diodo LED rojo, significa que el transistor es de canal N y su correspondiente diodo Surtidor-Drenador se encuentran en BUEN ESTADO.
En las mismas condiciones, en caso de encenderse el diodo LED verde al presionar el pulsador, significa que el transistor es de canal P con diodo interno S-D, y ambos están en BUEN ESTADO
- Transistor sin el diodo entre Surtidor y Drenador
Sólo se encenderá el LED rojo al presionar el pulsador, si es de canal N y se encuentra en BUEN ESTADO. Si se enciende solamente el LED verde al presionar el pulsador, indicará que se trata de un transistor de canal P en BUEN ESTADO.
2. Transistor en cortocircuito, MAL ESTADO
En este caso, se produce el encendido de ambos LEDs, sin necesidad de presionar el pulsador, aunque al presionar el pulsador se encienden los LEDs rojo y verde, indica que esta en cortocircuito (cruzado).
3. Transistor abierto (cortado internamente) MAL ESTADO
En caso de un transistor abierto, tanto con el pulsador activado como sin activar, ambos diodos LED permanecen apagados. En este caso, para salir de dudas, convendría hacer un ligero 'corto' entre los terminales D y S del probador, y si se produce el encendido de ambos LEDs, nos aseguramos que, el transistor esta cortado.
