Laboratuvar tipi güç kaynaklarını, ihtiyaca göre 3 ana grupta toplayabiliriz. Her grubun kendine has bir şema yapısı ve avantajı vardır:
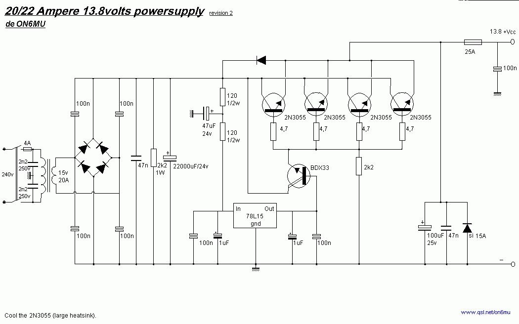
1. Klasik Lineer (Doğrusal) Şemalar (LM317 / LM338 / LM350)
Bu şemalar, çıkışta sıfır gürültü ve yüksek kararlılık isteyenler içindir. Ses devreleri ve hassas sensör testleri için idealdir.- Öne Çıkan Şema: LM317 + Pass Transistör (2N3055)
- Özellik: LM317 tek başına 1.5A verirken, yanına eklenen bir 2N3055 transistörü ile bu akımı 5A-10A seviyelerine çıkarabilirsiniz.
- Dezavantaj: Çok ısınırlar, devasa bir soğutucu ve fan şarttır.
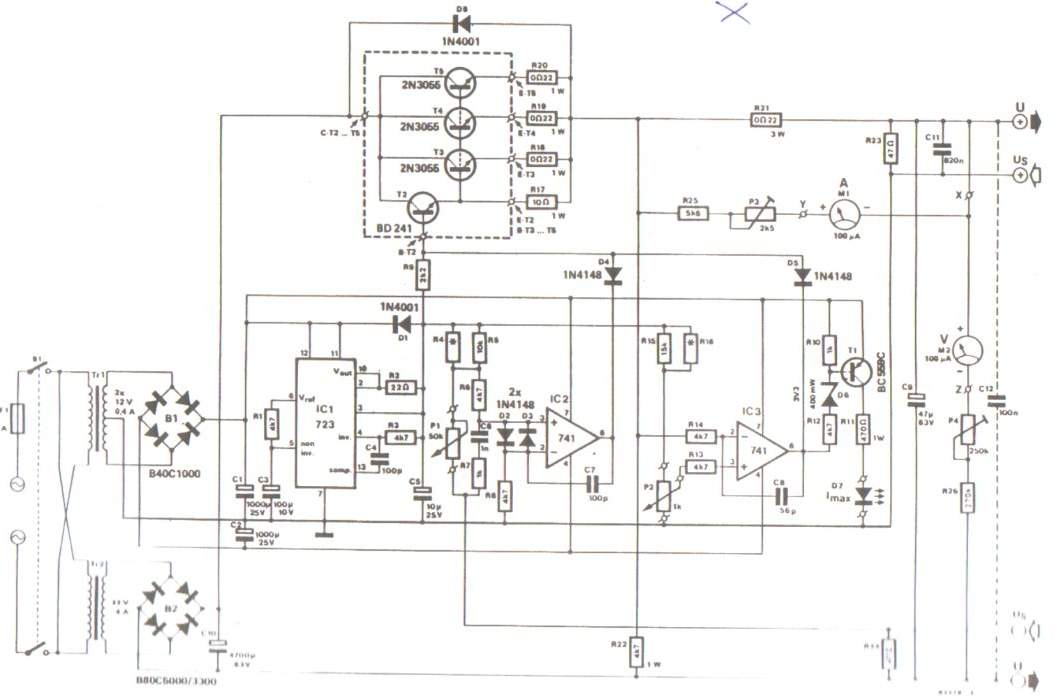
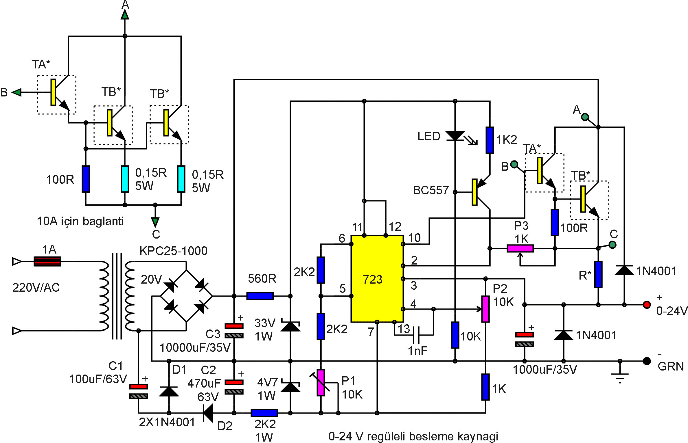
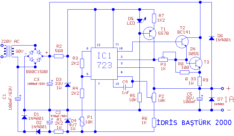
2. Akım ve Voltaj Ayarlı (0-30V / 0-5A) Profesyonel Şemalar
Sadece voltajı değil, akımı da sınırlayabildiğiniz (Current Limit) şemalardır. Bir devreyi ilk kez çalıştırırken "parça patlatmamak" için akım sınırlama hayat kurtarır.- Öne Çıkan Şema: UA741 veya TL081 Op-Amp Destekli Devreler
- Püf Noktası: Bu şemalarda op-amp'lar voltajı ve akımı sürekli örnekleyerek karşılaştırır. Kısa devre anında voltajı anında keserek hem kendini hem de bağlı olan devreyi korur.
3. Yüksek Verimli Hibrit Şemalar (SMPS Ön Regülatörlü)
Hem güçlü hem de daha az ısınan modern tasarımlardır.- Çalışma Mantığı: Önce bir SMPS (örneğin XL4016) voltajı kabaca düşürür, ardından küçük bir lineer regülatör voltajı temizler.
- Kullanım: Yüksek akım gereken (Motor testleri, telsiz beslemeleri) alanlarda kullanılır.
- Trafo Seçimi: 30V 5A bir güç kaynağı istiyorsanız, trafonuzun en az 150W (VA) olması gerekir. Zayıf trafo, yük altında voltajın çökmesine neden olur.
- Panel Metre: Devrenize ekleyeceğiniz dijital Volt-Ampermetre modüllerinin beslemesini, ana devreden bağımsız küçük bir trafo veya izole bir kaynakla yapın. Bu, ölçüm hatalarını ve gürültüyü önler.
- Potansiyometre Kalitesi: Voltaj ayarı için "Çok Turlu (Multi-turn)" potansiyometre kullanın. Standart potlar ile 12.0V gibi hassas ayarları yapmak zordur.
Son düzenleme:


