guclusat

Tanınmış Üye
Süper Moderatör
KA2284 veya KA2285 entegresi ile yapılan bu 5 LED'li ses seviyesi (VU Meter) devresi, ses sinyalini logaritmik olarak işleyerek görsel bir "bar" tipi göstergeye dönüştürür. Özellikle amplifikatör çıkışlarında veya mikserlerde ses şiddetini izlemek için oldukça popüler ve kurulumu kolay bir devredir.

Devrenin Teknik Özellikleri​

  • Entegre Yapısı: Monolitik entegre devre (IC) yapısındadır.
  • Ekran Tipi: 5 noktalı (5-Dot) LED bar tipi ekran sürücüsüdür.
  • Logaritmik Sürücü: Ses şiddetindeki artışı insan kulağının duyma eşiğine uygun şekilde (logaritmik) yansıtır.
  • Çalışma Voltajı: Geniş bir aralığa (3.5V - 16V) sahip olsa da kararlı çalışma için 12V DC önerilir.

Devre Şeması ve Bileşenlerin Görevleri​

1. Giriş Katı (Input):Ses sinyali devrenin girişine uygulanır. Girişteki potansiyometre (genellikle 10K veya 50K), LED'lerin hassasiyetini ayarlamak için kullanılır. Bu sayede düşük ses seviyelerinde bile LED'lerin hareketlenmesi sağlanır.

2. Doğrultma ve Filtreleme:Ses bir AC (Alternatif Akım) sinyalidir. Entegre, bu sinyali işleyebilmek için içsel olarak doğrultma yapar. Girişteki elektrolitik kondansatör, sinyaldeki DC bileşenleri engelleyerek sadece sesin geçmesine izin verir.

3. LED Çıkışları:KA2284/2285, 5 adet LED'i doğrudan sürebilecek çıkışlara sahiptir. Ekstra akım sınırlayıcı dirençlere (genellikle) ihtiyaç duymaz çünkü entegre çıkış akımını kendi içinde regüle eder.

Montaj İçin İpuçları​

  • LED Dizilimi: Görsel estetik ve standart VU metre görünümü için ilk 3 LED'i Yeşil, 4. LED'i Sarı ve 5. LED'i (en yüksek seviye) Kırmızı kullanmanız önerilir.
  • Hassasiyet Ayarı: Devreyi kurduktan sonra ses kaynağınızdan normal bir ses açın ve potansiyometreyi çevirerek 5. LED'in sadece sesin en yüksek (peak) anlarında yanmasını sağlayacak şekilde kalibre edin.
  • Güç Kaynağı: Araç içi kullanımlarda 12V akü voltajı ile doğrudan çalışabilir, bu da onu araç ses sistemleri için ideal kılar.
1776842373679.webp
 
Son düzenleme:

1776842546501.webp

5 LED VU Metre PCB Yerleşim Planı ve Montaj Detayları

Konunun devamı olarak, devreyi kendi basmak isteyen arkadaşlar için PCB yerleşim planını ve kullanılacak malzemelerin tam listesini aşağıda paylaşıyorum. Bu yerleşim planı, kompakt yapısı sayesinde her türlü amplifikatör veya ses sistemi kasasına kolayca sığacak şekilde tasarlanmıştır.

Teknik Detaylar:

  • Besleme: Devre 12V DC ile en kararlı şekilde çalışır (G: Şase, 12+: Pozitif hat).
  • Giriş (IN): Ses sinyali bu noktadan uygulanır. Hassasiyet ayarı için giriş hattına seri bir potansiyometre eklenebilir.
  • Entegre: KA2284, KA6884 veya AN6884 modelleriyle uyumludur.

Malzeme Listesi:

BileşenDeğer / ÖzellikAdet
EntegreKA2284 (veya KA6884 / AN6884)1
Direnç1K Ohm3
Direnç10K Ohm1
Direnç330 Ohm1
Direnç470 Ohm (400 yazan yer için uygundur)1
Kondansatör2.2uF / 50V (Elektrolitik)1
Kondansatör100uF / 25V (Elektrolitik)1
Diyot1N41481
LED5mm LED (Tercihen 3 Yeşil, 1 Sarı, 1 Kırmızı)5

Montaj Notları:

  1. Kondansatör Yönleri: PCB üzerindeki "+" işaretlerine dikkat ederek elektrolitik kondansatörleri yönlerine uygun şekilde lehimleyin.
  2. Entegre Yönü: Entegrenin çentikli kısmının PCB üzerindeki işaretle uyuştuğundan emin olun.
  3. LED Bağlantısı: LED'lerin uzun bacağı (Anot) artı hatta gelecek şekilde yerleştirilmelidir. Görseldeki kavisli kenarlar LED'lerin yönünü belirtmektedir.
 
Son düzenleme:
1731784746036.webp

AN6884 / KA2284 ile 5 LED VU Metre Malzeme Listesi ve Montaj Rehberi

Bu liste, PDF dökümanında belirtilen monofonik (tek kanal) versiyon içindir. Eğer stereo bir sistem kurmak isterseniz, listedeki tüm bileşenlerden ikişer adet temin etmeniz gerekmektedir.

Gerekli Malzemeler:

  • Entegre Devre: 1 adet AN6884 (veya %100 uyumlu karşılığı olan KA2284).
  • Dirençler:
    • 1 adet 100 Ohm direnç.
    • 1 adet 10 kOhm direnç.
    • 1 adet 10 kOhm Ayarlı Direnç (Trimpot/Potansiyometre) - Hassasiyet ayarı için.
  • Kondansatörler:
    • 1 adet 2.2 µF / 16V Elektrolitik Kondansatör.
    • 1 adet 10 µF / 16V Elektrolitik Kondansatör.
  • LED'ler: 5 adet LED (3mm veya 5mm boyutunda, renk seçimi serbesttir).
  • Plaket: 1 adet mono veya stereo uyumlu PCB/delikli plaket.

Teknik Özellikler:

  • Besleme Voltajı: 3.5V ile 16V DC arası (Geniş çalışma aralığı).
  • Gösterge Tipi: 5 noktalı logaritmik (dB) bar graf gösterimi (-10, -5, 0, 3, 6dB).
  • LED Akımı: Sabit 15mA çıkış (LED'lerin dengeli yanmasını sağlar).
  • Kullanım Alanları: HI-FI amplifikatörler, araç ses sistemleri, PC ses çıkışları ve ev sinema sistemleri için idealdir.

 

Eklentiler

Son düzenleme:
Bir tane de ben paylaşayım:

5 LED Vumetre.png

Görüntü 001.png


Baskı Şemalarını eklerden indirin.

EDİT: Başlığa dikkat etmemişim. Gerekiyorsa başka başlığa taşınabilir.
 

Eklentiler

1776842640958.webp

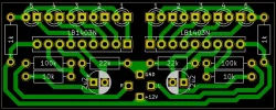
KA2284 / KA6884 ile Gelişmiş LED Bar VU Metre Tasarımı

Konunun devamı olarak, görsel zenginliği daha yüksek olan çift sıra LED'li veya genişletilmiş bar tasarımına uygun PCB yerleşimini paylaşıyorum. Bu tasarım, özellikle stereo amplifikatörlerde sağ ve sol kanal göstergesi olarak veya daha uzun bir LED sütunu oluşturmak isteyenler için idealdir.

Teknik Detaylar:

  • Giriş Voltajı: AC veya DC giriş seçeneği (PCB üzerinde +AC,DC- olarak belirtilmiştir). 12V DC besleme en iyi sonucu verir.
  • Ses Girişi (- IN +): Sinyal girişi bu noktadan yapılır.
  • Kapasite: 220uF kondansatör ile daha kararlı bir filtreleme sağlanmıştır.

Malzeme Listesi:

BileşenDeğer / ÖzellikAdet
EntegreKA2284, KA6884 veya AN68841
Direnç1K Ohm2
Direnç10K Ohm1
Direnç100K Ohm1
Direnç330 Ohm1
Direnç470 Ohm (400 yazan yer)1
Kondansatör2.2uF / 50V (Elektrolitik)1
Kondansatör220uF / 25V (Elektrolitik)1
Diyot1N41481
LED5mm LED (Çift sıra yerleşim için uygun)10-20

Montaj Notları:

  1. LED Yerleşimi: Bu PCB tasarımında LED'ler yan yana dizilerek daha geniş bir gösterge alanı oluşturulmuştur. LED'lerin düz kenarlarının (Katot) PCB üzerindeki işaretle uyuştuğuna emin olun.
  2. Besleme Esnekliği: Devre girişindeki doğrultma yapısı sayesinde besleme konusunda daha esnektir.
  3. Kondansatör Farkı: Bu versiyonda kullanılan 220uF kondansatör, besleme hattındaki parazitleri daha iyi süzerek LED'lerin daha stabil yanmasını sağlar.
 
Geri
Yukarı