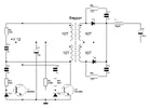
İzoleli DC-DC Konvertör devresi

guclusat

Tanınmış Üye
Süper Moderatör

самотакт.webp

## Devrenin Çalışma Mantığı​

Bu devre, Royer Osilatörü veya benzeri bir kendi kendine salınım yapan (self-oscillating) yapıdır.
  • Transistörler (T1, T2): 2SD882 model transistörler sırayla iletime girerek transformatörün primer (giriş) sargılarını anahtarlar.
  • Ferrit Transformatör: Enerjiyi primerden sekondere aktarır. Orta uçlu (Center Tap) yapısı sayesinde simetrik bir çalışma sağlar.
  • İzolasyon: Giriş (12V tarafı) ile çıkış (L1 ve C6'nın olduğu taraf) arasında elektriksel bir bağ yoktur. Aradaki tek köprü manyetik alandır.
  • Çıkış Katı: D3 ve D4 diyotları (muhtemelen hızlı diyotlar) voltajı doğrultur, L1 bobini ve C6 kondansatörü ise voltajı filtreleyerek temiz bir DC çıkış verir.

## Neden Bu Devre Tercih Edilir?​

Eğer sadece bir sinyal yalıtmak isteseydiniz optokuplör yeterli olurdu. Ancak bu devre şu durumlar için kullanılır:
  1. İzoleli Güç Kaynağı: Örneğin, şaseleri birbirinden tamamen bağımsız iki farklı devre beslemek istediğinizde.
  2. Voltaj Dönüştürme: 12V girişten daha yüksek veya daha düşük izoleli bir voltaj elde etmek için (sargı sayılarına bağlı olarak).
  3. Yüksek Akım: Optokuplörler miliamper seviyesinde kalırken, bu devre kullanılan transistör ve trafo gücüne göre çok daha yüksek akımları izoleli olarak taşıyabilir.

## Dikkat Etmeniz Gerekenler​

  • Trafo Sarımı: Görseldeki "10T" (10 Tur) ifadesi çok kritiktir. Sarım yönleri (noktalı uçlar) yanlış olursa devre osilasyona başlamaz.
  • Isınma: T1 ve T2 transistörleri yük altında ısınabilir, küçük soğutucular eklemek iyi bir fikir olabilir.
  • Frekans: Bu tip devreler genellikle yüksek frekansta (kHz seviyelerinde) çalışır, bu yüzden kullanılan diyotların (D3, D4) standart 1N4007 yerine UF4007 gibi hızlı diyotlar olması verimi artırır.
 

Eklentiler

Geri
Yukarı