Bilim Kurgu ve Denizaltı Sonar Efekt Devresi (Nostaljik Ses Simülatörü)

guclusat

Tanınmış Üye
Süper Moderatör
echotone.webp

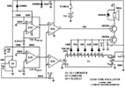
lektronik sadece işlevsel devreler kurmak değil, bazen de hayal gücümüzü seslerle canlandırmaktır. Paylaştığımız bu devre, eski bilim kurgu filmlerindeki o meşhur "denizaltı sonar ping" sesini dijital ve analog tekniklerle simüle etmek için tasarlanmıştır. İlk versiyonları germanyum transistörlerle tasarlanan bu devre, güncel versiyonunda entegre devreler (IC) kullanılarak hem küçültülmüş hem de maliyeti düşürülmüştür.

Devrenin Çalışma Mantığı ve Özellikleri:

  • Genlik Modülasyonu (AM): Devre, tek bir tonu belirli aralıklarla modüle ederek sonar cihazlarının o karakteristik yankı efektini oluşturur.​
  • Kişiselleştirilebilir Parametreler: * Pitch (Perde): Yazarın "Science Fiction Coefficient" (Bilim Kurgu Katsayısı) olarak adlandırdığı ideal ton değeri yaklaşık 970 Hz olarak belirlenmiştir.
    • Rate (Hız): Efektin tekrarlanma hızı (clock rate) ise 16 Hz civarındadır.​
  • Modifikasyon İmkanı: Sabit dirençler yerine 250K potansiyometre ve seri 10K direnç ekleyerek sesin tonunu ve hızını anlık olarak değiştirebilirsiniz.​
  • Kullanım Alanları: Model gemi/denizaltı projelerine ses boyutu katmak, hobi amaçlı ses efekt kutuları oluşturmak veya nostaljik radyo tiyatrosu efektleri üretmek için idealdir.​

Teknik Kurulum İpuçları:

Metinde de vurgulandığı üzere, devre yüksek frekanslı salınımları (oscillation) önlemek için kısa ve doğrudan kablolama ile kurulmalıdır. Özellikle U1, U2 ve U4 entegrelerinin bulunduğu bölgelerde sağlam bir şase hattı (ground bus) kullanılması, parazitsiz ve temiz bir efekt elde etmek için kritiktir.
 
Son düzenleme:
Geri
Yukarı