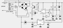
Devrenin temel amacı, güç kaynağının girişindeki AC voltajı, çıkışta ihtiyaç duyulan gerilime göre otomatik veya manuel olarak seçmektir. Bu sayede, düşük voltaj çıkışı alırken yüksek voltajın regülatör üzerinde oluşturacağı aşırı ısınma engellenmiş olur.

PCB devre resmini ekliyorum arkadaşlar bu devre ile ayarlı güç kaynağı girişindeki AC voltaj seçme imkanınız olacak.
Öne Çıkan Detaylar:
- Çoklu Seçenekler: Forumda hem çok röleli (birden fazla voltaj kademesi için) hem de basitleştirilmiş tek röleli (iki voltaj seçeneği için) versiyonları paylaşılmış.
- Kullanım Amacı: Ayarlı güç kaynaklarında trafo sekonder sargıları arasında geçiş yaparak enerji verimliliği sağlamak.
- PCB Tasarımı: Konu içerisinde baskı devre (PCB) görselleri yer alıyor. Orijinal PCB dosyaları veya hazır kartlar için forum yönetimiyle iletişime geçilmesi gerektiği belirtilmiş.

PCB devre resmini ekliyorum arkadaşlar bu devre ile ayarlı güç kaynağı girişindeki AC voltaj seçme imkanınız olacak.
Son düzenleme:

