
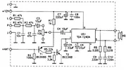
Bu proje, 12V DC besleme ile gerçek 25W çıkış gücü sağlayabilen, kompakt yapılı bir subwoofer amplifikatör devresidir. Düşük voltajlı güç kaynaklarıyla (akü, adaptör vb.) çalışabilmesi sayesinde otomobillerde veya taşınabilir ses sistemlerinde derin bas (subwoofer) performansı elde etmek için tasarlanmıştır. Devre, subwoofer hoparlörlerin ihtiyaç duyduğu düşük frekanslı sinyalleri güçlendirmek üzere optimize edilmiştir.
Teknik Özellikler:
- Besleme Voltajı: 12V - 14.4V DC (Araç aküsü veya uygun amperli adaptör)
- Çıkış Gücü: 25 Watt (4 Ohm yükte)
- Kullanım Alanı: Subwoofer kabinleri, araç ses sistemleri, taşınabilir bas üniteleri.
- Öne Çıkan Özellik: Tek kanallı (Mono) yapı ve 12V gibi düşük voltajda verimli güç çıkışı.
- Soğutma: Devre üzerindeki güç entegresinin (TDA serisi vb.) ısınmasını önlemek için mutlaka yeterli büyüklükte bir alüminyum soğutucu kullanılmalıdır.
- Güç Hattı: Bas sesler yüksek akım çektiği için besleme kablolarının kalın seçilmesi ve güç girişine yakın bir yere yüksek kapasiteli bir elektrolitik kondansatör (filtre için) eklenmesi önerilir.
- Giriş Sinyali: En iyi verimi almak için devrenin girişine bir "Low Pass Filter" (Alçak Geçiren Filtre) eklenerek sadece bas seslerin amfiye ulaşması sağlanmalıdır.
Eklentiler
Son düzenleme: