Simple 1watt to 12watt SMPS LED driver circuit

uydudoktoru

Tanınmış Üye
Yönetici
Today we are going to learn to make a very simple 120V/220V smps LED driver circuit which can be used for driving high watt LEDs rated anywhere between 1 watt to 12 watts directly from any domestic AC mains outlet.

The presented smps (switch mode power supply) LED driver
circuit is extremely versatile and specifically suited for driving high watt LEDs, however being a non- isolated topology does not provide safety from electric shocks at the LED side of the circuit.

Apart from the above drawback, the circuit is flawless and is virtually protected from most possible mains surge related dangers. Although a non-isolated configuration may look a bit undesirable, it relieves the constructor from winding complex primary/secondary sections on E- cores, since the transformer here is replaced with a couple of simple ferrite drum type of chokes.

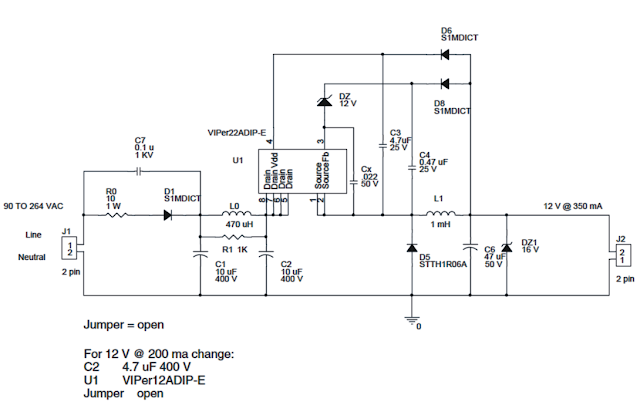
The main component here is IC which is. responsible for the main execution of all the features is the IC VIPer22A from ST microelectronics
, which has beenspecifically designed for such small transformerless compact converter applications.


The circuit functioning of this 1 watt to 12watt LED driver can be
understood as:



First the input mains 220V or 120V AC is half wave rectified by D1 and C1.

C1 along with the inductor L0 and C2 constitute a pie filter network for cacelling EMI disturbenaces produced.

D1 should be preferably replaced with two diodes in series for sustaining the 2kv spikes bursts genareated by C1 and C2.

R10 ensures some level of surge protection and acts like a fuse during catatrophic situations.

As can be seen in the above circuit diagram, the voltage acroiss C2 is aplied to the interal mosfet drain of the IC at pin5 to pin8. An inbuilt constant current source of the VIPer IC delivers a 1mA current to pin4 of the IC which is also the Vdd pin of the IC.

At about 14.5V at Vdd, the curent sources gets switched OFF and forces the IC circuitry into an oscillatory mode or initiates pulsing of the IC to start functionibg.

The components Dz, C4 and D8 become the circuit regulation network, where D8 charges C4 to the peak voltage in the freewheeling period and when D5 is forward biased.

During the above actions, the source or the referance voltage of the IC is set to about 1V below ground. For a comprehensive info about the circuit details of the 1 watt to 12 watt LED driver, please go through the pdf document presented by ST microelectronics search it on google you will find it.

For any further querry please ask them in comment section.

Thank you
 

Eklentiler

Geri
Yukarı