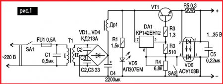
Aygıtı çıkış akımını aşmaya karşı koruyan, düzenlenmiş bir güç kaynağı devresine sahip bir tür dergiden bir kırpma gördüm. Optocoupler AOU103V'ye koruma uygulanır. Kontrol ünitesinin kendisi KR142EN12 entegre sabitleyici üzerine yapılmıştır. Bu yazı kelimesini kelimesiyle tekrar satmamak için orijinali resim biçiminde gönderiyoruz. Dedikleri gibi ilk elden bilgi almak daha iyidir. Prensip olarak, şema ilginç, minimum parça, eleman tabanı mevcut, yerli üretim. Tabii ki bazı öğeler ithal meslektaşları ile değiştirilebilir. Örneğin, KD213A üzerine monte edilmiş bir diyot köprüsü, uygun parametrelere sahip bir ithal diyot düzeneği ile değiştirilebilir, ev içi dengeleyici LM317'ye değiştirilebilir, ithalat kapasitörleri, vb. Sağlanabilir.
Genel olarak, makaleyi yeniden söylenmemiş bir biçimde okuyun ve herhangi biri bu cihazı bir araya getirmeye karar verirse, bu makale hakkında bir yorum yapın, çalıştı ve ne gibi zorluklarla karşı karşıya kaldı.
Resimleri büyütmek için fareyle resmin üzerine tıklayın, orijinal çözünürlüğünde açılacaktır.



Genel olarak, makaleyi yeniden söylenmemiş bir biçimde okuyun ve herhangi biri bu cihazı bir araya getirmeye karar verirse, bu makale hakkında bir yorum yapın, çalıştı ve ne gibi zorluklarla karşı karşıya kaldı.
Resimleri büyütmek için fareyle resmin üzerine tıklayın, orijinal çözünürlüğünde açılacaktır.