
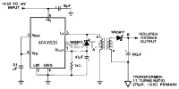
Açıklama: Bu devrede, negatif çıkış voltajlı bir DC-DC dönüştürücü, pin A'da -5 V çıkış üretir. A noktasında -5 V'a ulaşmak için, transformatörün primeri -5 V'tan daha negatif bir diyot düşüşüne geri dönmelidir. Transformatörün sıkı bir şekilde bağlanmış 1:1 tur oranı varsa, sekonderde 5 V artı bir diyot düşüşü olacaktır. 1N5817 diyotu, izole edilmiş bir 5 V çıkış üretmek için bu sekonder voltajı doğrultur. İzole edilmiş çıkış, MAX635 tarafından yalnızca A noktasındaki -5 V algılandığından tam olarak düzenlenmemiştir.
Açıklanan devre, 1:1 tur oranlı bir transformatör kullanarak çalışan negatif çıkış voltajlı bir DC-DC dönüştürücü kullanır. Tasarım, geri dönüş periyodu sırasında istenen -5 V çıkıştan daha negatif bir voltaja ulaşması gereken bir primer sargı içerir. Bu gereklilik, pin A'daki voltajın -5 V'ta sabit kalmasını sağlamak için çok önemlidir.
Transformatör, izolasyon ve voltaj dönüşümü sağlayarak bu devrede önemli bir rol oynar. Birincil sargı enerjilendiğinde, ikincil sargıda karşılık gelen bir gerilim indükler. 1:1 dönüş oranı göz önüne alındığında, doğrultma işleminden önce ikincil taraftaki çıkış gerilimi yaklaşık +5 V olacaktır. Ancak, bu gerilim bir diyot düşüşüne tabidir; bu, doğrultucu diyot boyunca, bu durumda 1N5817 boyunca ileri gerilim düşüşüdür. 1N5817, genellikle yaklaşık 0,3 V ila 0,4 V olan düşük ileri gerilim düşüşüyle bilinen bir Schottky diyotudur ve bu, çıkış gerilimini en üst düzeye çıkarmak için avantajlıdır.
İkincil gerilim 1N5817 tarafından doğrultulduğunda, çeşitli uygulamalar için kullanılabilen izole edilmiş pozitif bir gerilimle sonuçlanır. Ancak, bu izole edilmiş çıkışın tam olarak düzenlenmediğini unutmamak önemlidir. Düzenleme, MAX635 gerilim referansı tarafından izlenen A noktasındaki -5 V çıkışla sınırlıdır. MAX635, kararlı bir referans voltajı sağlamak üzere tasarlanmıştır, ancak yalnızca A noktasında -5 V'u algıladığından, yük veya giriş koşullarındaki değişiklikler yeterince telafi edilemeyebilir ve bu da izole çıkış voltajında potansiyel dalgalanmalara yol açabilir.
Özetle, bu devre, dikkatli transformatör tasarımı ve diyot doğrultmasıyla etkili bir şekilde -5 V çıkış üretirken, kullanılan algılama yönteminden kaynaklanan çıkış regülasyonunun sınırlamalarını da vurgular. Bileşenlerin, özellikle transformatör ve 1N5817 diyotun seçimi, devrenin istenen performans özelliklerine ulaşmasında kritik öneme sahiptir. Bu devrede, negatif çıkış voltajı de-de dönüştürücüsü, A pininde -5 V çıkış üretir. A noktasında -5 V üretebilmek için, transformatörün primerinin -5 V'tan daha negatif bir diyot düşüşüne geri dönmesi gerekir. Transformatörün sıkı bir şekilde bağlanmış 1/1 tur oranı varsa, sekonderde 5 V artı bir diyot düşüşü olacaktır.
1N5817, izole edilmiş 5 V'luk bir çıkış üretmek için bu ikincil voltajı düzeltir. MAX635 yalnızca A noktasındaki -5 V'u algıladığı için izole edilmiş çıkış tam olarak düzenlenmemiştir.