Crossover Devreleri

guclusat

Tanınmış Üye
Süper Moderatör
2nd_order-3-way-crossover.gif


HighFrequencyCrossover.gif


LowFrequencyCrossover.gif


M12-crossover.gif


---------- Sonra gönderilen 18-10-2011 Saat 22:32 ---------- İlk önce gönderilen 29-11-2009 Saat 13:31 ----------

ER18DXT-final-crossover.gif


crossover.gif


crossover1.gif


crossover2.gif


---------- Sonra gönderilen Saat 22:32 ---------- İlk önce gönderilen Saat 22:32 ----------

m3_crossover.gif


---------- Sonra gönderilen Saat 22:33 ---------- İlk önce gönderilen Saat 22:32 ----------

crossoverelk.gif


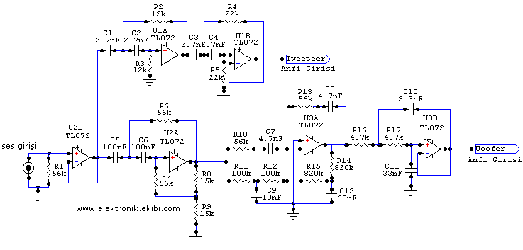
Şekilde görülen devre, Linkwitz-Riley bant geçiren filtre sisteminin bir örneği olup Electronics World-Wireless World dergisinin Şubat 1994 sayısında yayınlanmıştır. Ses çıkışındaki güç yükselticilerinden önce kullanılması gerken bu devre Woofer (alçak titreşimli ses hoparlörü) ve Tweeter (tiz sesler için küçük hoparlör) çıkışlarını düzenlemeye yarayan bir seri filtre sistemi içermektedir. Deverede verilmiş olan TL072 entegresi iki opamp içermektedir. TL072 Opamp entegreleri -/+15 V la beslenmelidir. Bu artı-eksi voltaj bölücü devresi ile elde edilebilir.
 
Son düzenleme:
Geri
Yukarı