12V/20V KURŞUN AKÜ KORUMA DEVRESİ

bilgin. 055

Moderator
KURŞUN AKÜ KORUMA DEVRESİ

Yaygın olarak kullanılan asit akülerin, şüphesiz avantajlarına rağmen, bir dezavantajı vardır: çok derin deşarjın ömürleri üzerinde olumsuz bir etkisi vardır. Bu devre, hücre terminallerindeki voltaj belirli bir seviyenin altına düştüğünde yükün bağlantısını keserek bu devrenin aktif olmasını sağlar ve akü koruması devreye girer. 12V ve 24V piller için tasarlanmıştır.

Peki bu devre nasıl çalışır;

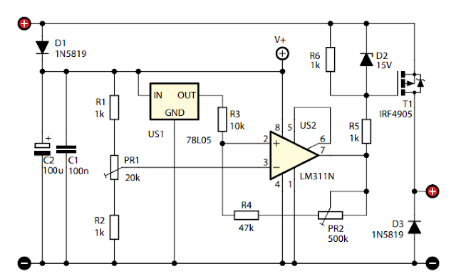
Pil korumasının şematik bir diyagramı aşağıda gösterilmektedir. Giriş voltajı ayarlanan bir değeri aşarsa, yük açılır; Ancak, bu değerin altına düşerse, yük bağlantısı kesilir. Voltaj belirlenen "aralık" içinde olduğunda, akım çıkış durumu korunur. R1 ve R2 dirençlerine sahip PR1 potansiyometresi, karşılaştırıcı için giriş voltajı bölücüsüdür. İlkinin karşılaştırıldığı referans voltajı, minyatür bir 78L05 tipi stabilizatörden gelir. US2 cihazı, tipik bir histerezis döngü karşılaştırıcı konfigürasyonunda çalışır. Bu döngünün genişliği, direnç R4 ve potansiyometre PR2'nin ortaya çıkan direnci ile belirlenir. LM311'in çıkışı açık kolektör tipindedir, bu nedenle düzgün çalışması için çıkış ile besleme voltajının pozitif kutbu arasına bir direnç eklenmesini gerektirir. Bu işlev, seri bağlı dirençler R5 ve R6 tarafından gerçekleştirilir. Transistör, yükün değiştirilmesinden sorumludur.

KURŞUN AKÜ KORUMA DEVRESİ

MOSFET (T1). TO220 muhafazasında bir P-kanal IRF4905 kullanılır. Açık durumda yaklaşık 20mΩ tutarında düşük kanal direnci ile sağlanmaktadır. Bu, bir soğutucuya ihtiyaç duymadan 10 A'ya kadar akımların geçmesine izin verir. Bu, modülün küçük bir muhafazaya veya elektrikli bir cihazın içine yerleştirilirse daha güzel olur. Diyot D2, transistör T1'in kapısını ±20 V olan maksimum voltaj aşılmasına karşı korur. Direnç R5'in görevi, diyotu içinden geçen aşırı akıma karşı korumaktır. Kapı, akü tarafından sağlananın neredeyse yarısı kadar bir voltajla beslenmesine rağmen (R5-R6 bölücünün kullanılması nedeniyle), kanalın doğru açılmasıyla ilgili bir sorun yoktur.
KURŞUN AKÜ KORUMA DEVRESİ
Tüm bağlantıları doğru yaptıktan sonra;

Sistemin kurulumu tipiktir ve sorunlara neden olmamalıdır. Transistör kanalından daha büyük akımların (yani birkaç amperden fazla) akma olasılığı varsa, tahliyeye ve kaynağa giden karttaki geniş izleri kalınlaştırmak daha iyi olur. Bu, örneğin üzerlerine bakır tel lehimlenerek yapılabilir. Bu da düzenlenmiş bir güç kaynağı kullanılarak ve bir yük bağlanarak basitleştirilir (örneğin, seri olarak açılmış bir dirençli bir ampul veya LED). PR2 potansiyometre başlangıçta orta ayarda ayarlanmalı ve daha sonra devreye histerezis aralığının ortasındaki voltaj sağlanmalıdır.

PR1 potansiyometresinin, ayarlayııcı (orta uç) referans voltajına eşit bir voltaj olması için, yani bu durumda 5 V. Örnek: açma 12,5 V'un üzerinde ve bağlantı kesme 10,8 V'un altında gerçekleşmelidir bu, döngünün merkezini 11,7 V civarında verir. Bu tür hazırlıkları yaptıktan sonra, PR2 (histerezis döngüsünün genişliği) ve gerekirse PR1 (vida) ayarlanabilir, daha yüksek dirençli bir PR2'nin aralığı daralttığını akılda tutarak. Yani, besleme voltajını ayarlarken, PR2'yi açma ve kapama durumunu ayarlamanız gerekir. Bu döngünün voltaj genişliği 12 V voltajında 0,6 V ila 7 V ve 24 V voltajında 2 V ila yaklaşık 9 V arasında ayarlanabilir....

BASKI ŞEMASINI BURAYA TIKLAYARAK İNDİREBİLİRSİNİZ...!
 
Son düzenleyen: Moderatör:
Geri
Yukarı