guclusat adlı kullanıcının son etkinliği

  • guclusat
    guclusat yeni bir konu açtı.
    Efsanevi Pioneer KE5000 Serisini Deck Sisteme Dönüştürme Klasik oto teyplerinin en özel modellerinden biri olan Pioneer KE5000 cihazını...
  • guclusat
    guclusat, Reparo Amplificador Machine 2.8S başlığındaki Wendel'ın gönderisine Beğen Beğen ile tepki verdi.
  • guclusat
    guclusat yeni bir konu açtı.
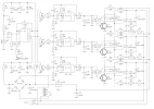
    400 Serisinin Tasarımı. 400 serisi, mevcut 300 serisinin yerini almak üzere tasarlanmıştır; iletim ve alım verimliliği ile uzun hat...
    • ivory_bpo.webp
    • 1770964039039.webp
    • 1770964048037.webp
    • 1770964058649.webp
    • 1770964072266.webp
    • 1770964090312.webp
  • guclusat
    guclusat yeni bir konu açtı.
    Datasheet bulamadım fakat bu resim iş görecektir. Pioneer KP-909G
    • 1770547850361.webp
  • guclusat
    guclusat yeni bir konu açtı.
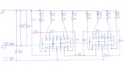
    IC LM 324 ile 8 seviyeli vumetre devre şeması
    • LM 324 - 8 level -up.webp
  • guclusat
    guclusat , LM324 ile renkli müzik konusuna yanıt verdi.
    LM324 ile 4 Kanallı Gelişmiş Renkli Müzik Devresi Merhaba arkadaşlar, Bugün sizlerle LM324 op-amp entegresi üzerine kurulu, oldukça...
    • 744375391e010f0a6760a13155ce0f4f.webp
    • dab2fd86-ba99-4b57-a38c-c800e69ca451.webp
  • guclusat
    guclusat yeni bir konu açtı.
    LM324 op-amp entegresi kullanılarak tasarlanmış bir Renkli Müzik (Organ Sound/Color Organ) devresini içeriyor. Bu devre, ses sinyalini...
    • Цветомузыка1,2.webp
  • guclusat
    guclusat , Reparo Amplificador Machine 2.8S konusuna yanıt verdi.
    Service manuals
Geri
Yukarı