[Menu]>[Electronic circuit beans collection]>[Switching regulator (2)]


The inverting converter
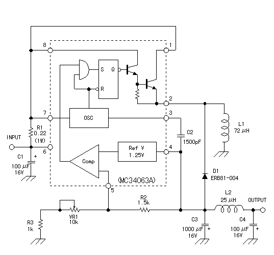
(MC34063A)




The inverting converter is the power unit to make the negative output voltage with the positive input voltage. The converter which was made this time makes -2V to -10V output voltage with the input voltage of +12V. Because it makes the limitation value of the input electric current about 1.3A, the maximum with the input electric power is about 16W.