[
Menu
]>[
Circuits Gallery
]>[
Radio Controlled Clock with Large-Sized Display
]
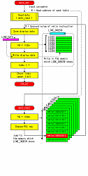
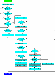
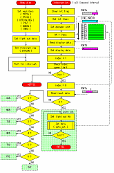
Software flow chart of RCC with LSD
Clock control program
Display scan program
Day-of-the-week display