[
Menu
]>[
Electronic circuit beans collection
]>[
Frequency induction switch
]
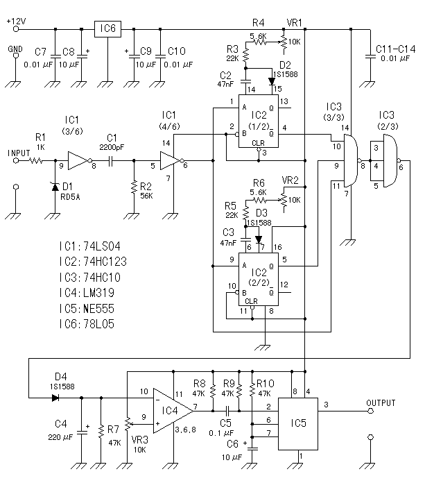
Circuit drawing
of the frequency induction switch