Импульсный источник питания для УМЗЧ - IR2161 TE [2019]
Данная статья является логическим продолжением двух предыдущих статей посвященных ИИП на микросхеме IR2161. Здесь представлена усовершенствованная - третья версия импульсного источника питания на данной микросхеме. Рассматриваемое устройство подойдет как новичкам, для которых этот ИИП может стать первым, так и тем, кто уже имеет опыт в постройке импульсных источников питания. И хотя данный блок питания разрабатывался для питания аудио усилителей мощности, он так же хорошо подойдет для питания и других нагрузок.
Основные отличия третьего издания - TE, от второго издания - SE, заключаются в кардинальном изменении компоновки платы блока питания, принятии специальных мер по борьбе с ростом выходного напряжения на холостом ходу (с чем сталкивались некоторые радиолюбители), совершенствовании схемы с целью улучшения качество работы и повышении безопасности устройства.
ИИП 2161TE обладает следующими возможностями и техническими характеристиками:
- Долговременная выходная мощность (без ограничения по времени работы) - 200 Вт;
- Кратковременная выходная мощность (для отработки пиков сигнала) - 300 Вт;
- Идеально подойдет для питания УМЗЧ с суммарной выходной мощностью усилителя до 200 Вт;
- Защита от импульсных перенапряжений и превышения входного напряжения ИИП выше 275 В с помощью варистора;
- Защита от перегрузки и короткого замыкания по выходу блока питания;
- Ограничение пускового тока с помощью термистора и встроенный софт-старт;
- Компенсация просадки выходного напряжения под нагрузкой (подобие стабилизации выходного напряжения);
- Простота конструкции - отсутствие в схеме редких и дорогостоящих радиоэлементов.
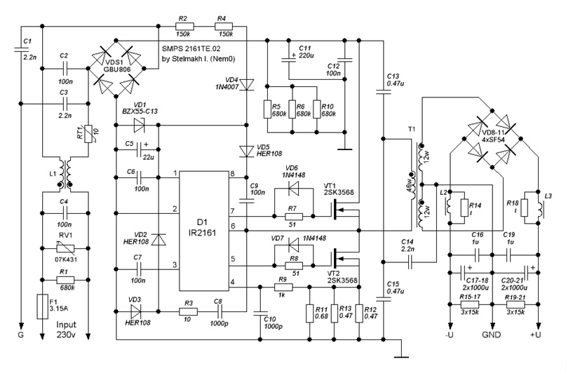
Схема импульсного источника питания 2161TE:
(Открыть схему в большом разрешении)
Кратко пробежимся по схеме. F1 - входной предохранитель, необходим для защиты проводки от возгорания в случае нештатной ситуации. Далее по схеме следует фильтр электромагнитных помех, состоящий из элементов C4, L1, C2, C3 и C1. Варистор RV1 защищает блок питания от импульсных помех и от превышения входного напряжения выше допустимой величины. Резистор R1 предназначен для разрядки конденсаторов входного фильтра. Термистор RT1 ограничивает пусковой ток блока питания. VDS1 - основной диодный мост, C11 - основной накопительный конденсатор по первичной стороне блока питания. C12 - вспомогательный конденсатор, предназначенный для подавления высокочастотных пульсаций по первичной стороне. Резисторы R5, R6 и R10, предназначены для разрядки основного накопительного конденсатора C11 после отключения блока питания от сети. C13 и C15 - конденсаторы делителя напряжения для первичной обмотки силового трансформатора Т1. Цепи питания IR2161 состоят из двух ветвей: R2, R4, VD4 - для первоначального запуска микросхемы и C8, R3, VD3, VD2 - для самопитания микросхемы D1. Другие элементы цепи питания микросхемы: VD1, C5, C6, необходимы для стабилизации и фильтрации напряжения питания. Верхний драйвер микросхемы питается от VD5 и C9. C7 - времязадающий конденсатор. Цепь защиты от перегрузки и короткого замыкания - R11, R13, R12 (задают порог срабатывания систем защиты) и R9, C10 (фильтр исключающий ложные срабатывания защиты). Затворные цепи ключей - VD6 и R7 для верхнего ключа, VD7 и R8 для нижнего ключа. Конденсатор C14 для соединения первичной и вторичной земель, снижает уровень ВЧ составляющей на выходе ИИП. Диодный мост вторичной стороны собран на диодах VD8 - VD11. Выходные катушки индуктивности L2 и L3 с шунтами - R14 и R18 соответственно, предназначенные для снижения ВЧ составляющей на выходе ИИП, конденсаторы C16 и C19, имеет тоже назначение. Основные накопительные конденсаторы по вторичной стороне - C17, C18 и C20, C21. Резисторы R15-17 и R19-21 - нагрузочные для ИИП, а также служат для разрядки выходных накопительных конденсаторов.
При повторении предыдущих версий ИИП на IR2161, некоторые радиолюбители сталкивались с проблемой, которая заключалась в том, что на холостом ходу (при отсутствии нагрузки), самопроизвольно росло выходное напряжение блока питания. Случалось, что выходное напряжение росло быстро и даже превышало допустимое для выходных конденсаторов значение. Для устранения этого неприятного эффекта, с которым к слову, автор лично не сталкивался, были приняты следующие меры: выходные дросселя L2 и L3, зашунтированы низкоомными резисторами R14 и R18, а также добавлено по три нагрузочных резистора в каждое из плеч блока питания. К сожалению, вышеописанные меры не являют 100% гарантией отсутствия роста выходного напряжения ИИП на холостом ходу. Гарантией является аккуратность сборки, полное удаление остатков флюса с печатной платы и правильно намотанный силовой трансформатор.
В авторском варианте, в качестве сердечника силового трансформатора использован сердечник EI33. Трансформатор рассчитан на долговременную выходную мощность 200 Вт и выходное напряжение +/- 40 В. Первичная обмотка содержит 46 витков, намотанных в два провода, диаметр каждого из которых 0,5 мм. Каждая из вторичных обмоток содержит по 12 витков и намотана в три провода по 0,5 мм. Изоляция обмоток выполнена лавсановой термостойкой лентой: три слоя ленты между первичной и вторичными обмотками, а также по одному слою ленты после каждого слоя первичной обмотки. Части сердечника склеены клеем "момент кристалл" и стянуты несколькими витками лавсановой ленты.
Долговременная выходная мощность данного ИИП, ограничена габаритной мощностью применяемого сердечника силового трансформатора (в авторском варианте EI33) и не должна превышать 200 Вт, а также максимально допустимым током выходных диодов SF54, который не должен превышать 2,5 А. При использовании указанного сердечника силового трансформатора и указанных выходных диодов, допускается изменять выходное напряжение источника питания, путем пересчета количества витков первичной и вторичных обмоток: в меньшую сторону - при выходном токе не более 2,5 А, в большую сторону - при выходной мощности не более 200 Вт (см. таблицу):
Для повышения долговременной выходной мощности свыше 200 Вт и/или выходного тока свыше 2,5 А, необходимо использовать сердечник с большей габаритной мощностью и/или выходные диоды с большим допустимым током, что потребует внесения изменений в рисунок печатной платы.
Далее, по своей хорошей традиции, просто перечислю некоторые важные моменты по повторению описываемого устройства:
- Вывод "G" по схеме, через крепежный винт и металлическую стойку, соединяется с корпусом устройства, к которому так же подключается заземляющий сетевой провод;
- При отсутствии заземления в сетевой розетке, конденсаторы C1 и C2 устанавливать не нужно;
- Не допускается использовать ПВХ изоляционную ленту в качестве изоляции обмоток трансформатора ввиду ее низкой термостойкости;
- При намотке силового трансформатор, в первую очередь, наматывается первичная обмотка ПОЛНОСТЬЮ, затем вторичные обмотки;
- Части сердечника, в обязательном порядке, должны быть склеены - это необходимо для создания небольшого микро зазора между частями сердечника (порядка 0,03 - 0,05 мм);
- Последним на печатную плату устанавливается силовой трансформатор. До этого должны быть впаяны все другие элементы схемы и полностью удалены остатки флюса с платы. После установки трансформатора, удаляются остатки флюса вокруг его выводов, без использования большого количества растворителей, спиртов, бензина, чтобы эти жидкости не проникли под изоляцию трансформатора;
- Радиатор для отвода тепла от транзисторов VT1 и VT2, представляет собой пластину из алюминия, размерами 59 х 35 мм и толщиной 5 мм;
- Силовые транзисторы VT1 и VT2 должны быть надежно изолированы от радиатора;
- Стабилитрон VD1 должен быть на напряжение не ниже 13В и не выше 14,2 В. Допускается в качестве VD1 использовать несколько последовательно соединенных стабилитронов для получения необходимого напряжения стабилизации = 13 ... 14,2 В.
- Конденсаторы С2 и С4, должны быть типа X1 или X2, а конденсаторы С1, С3 и С14 - типа Y1 или Y2. Не выполнение данного требования, в случае нештатной ситуации может привести к пожару и/или поражению электрическим током;
- Дроссель подавления электромагнитных помех (L1) должен быть намотан на кольцевом ферромагнитном сердечнике. Индуктивность каждой из обмоток должна быть не менее 2 мГн (лучше больше). Диаметр провода - 0.3 ... 0.5 мм (в зависимости от выходной мощности блока питания). Обмотки должны быть надежно изолированны друг от друга и от общего ферромагнитного сердечника;
- Резисторы R1, R5, R6 и R10, могут иметь сопротивление от 680 кОм и выше (меньшее сопротивление позволяет быстрее разряжать конденсаторы после выключения блока питания);
- Резисторы R15-17 и R19-21, могут иметь сопротивление от 15 кОм и выше (меньшее сопротивление позволяет быстрее разряжать конденсаторы после выключения блока питания);
- Для успешного запуска и долгой безаварийной работы блока питания следует использовать ТОЛЬКО оригинальные радиодетали;
- Собранное из исправных радиодеталей устройство, запускается сразу же и не требует никакой настройки;
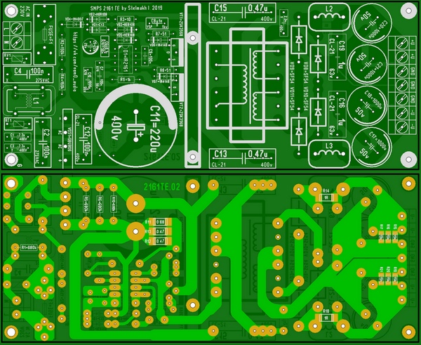
Печатная плата 2161TE.02, в программе Sprint Layout 5, выглядит следующим образом:
Готовая к монтажу радиоэлементов печатная плата 2161TE.00 в железе:
Авторский вариант ИИП в полностью собранном виде:
Тот же ИИП, в исполнении других радиолюбителей:
P.S.
В качестве постскриптума, прилагаю модифицированную версию блока питания 2161TE, сделанную мной для питания усилителя на двух TDA2030:
Долговременная выходная мощность данной версии блока питания - 100Вт.
Схемы - нет, отличия от оригинальной схемы - незначительные, их легко проследить по печатной плате.
Скачать список элементов (PDF)
Прикрепленные файлы:
- 2161TE_02.lay (241 Кб)
- 2161TE_MINI.lay (177 Кб)
