DJ Joul 77 Bir şikayet Gönderildi: 19 Mart 2020 Sanırım bunların hepsi vernikle kaplı mı? Alıntı Üste Поделиться сообщением Ссылка на сообщение Поделиться на других сайтах
Adver 220 PCBWay - 10 PCB için sadece 5 $, yeni müşteriler için ilk sipariş ÜCRETSİZ (24 saat ekspres üretim!) 30 $ 'dan başlayan yüksek kaliteli PCB montajı + dünya çapında ÜCRETSİZ nakliye + şablon PCBWay'den Gerber dosyaları için çevrimiçi görüntüleyici! Yeni hizmetler: 3D baskı ve CNC işleme Öğrenci sponsorluğu
Aliens444 66 Bir şikayet Gönderildi: 20 Mart 2020 03/19/2020 saat 16:30, sima8520 dedi ki: elektrik yolları arasındaki küçük açıklıklar her yerde 1 mm var, bu yeterli 03/19/2020 21:51, DJ Joul şunları söyledi: Sanırım bunların hepsi vernikle kaplı mı? ama tabii ki, genellikle PLASTIK-71 kullanıyorum ve bunun üzerinden kötü bir şekilde lehimlenmiyor Alıntı Üste Поделиться сообщением Ссылка на сообщение Поделиться на других сайтах
Adver 220 1 ... 4 katmanlı pano üretimi - 2 $ Sadece 24 saatte hızlı PCB prototipleme! Fabrikamızdan doğrudan nakliye! JLCPCB fabrikası hakkında bir video izleyin: https://youtu.be/_XCznQFV-Mw
Aliens444 66 Bir şikayet Gönderildi: 22 Mart 2020 (değiştirildi) hepsi tamamen bloke edildi. Üzerinde ünitenin kendisi olarak işaretlenmiş 17x25 cm nervürlü bir radyatör, bir aşırı gerilim koruyucu ve bir çalışma odası. 1 kW'lık iki lamba yükleyin. (Ayrıca 3 kW'ı da kapattım, ancak uzun sürmedi, sonuçta, IRFP460, korkutucu) 15 dakikalık çalışmada radyatör maksimum yaklaşık 40 dereceye kadar ısındı. değişti 22 Mart 2020 tarafından Yabancılar444 3 dokuz Alıntı Üste Поделиться сообщением Ссылка на сообщение Поделиться на других сайтах
Adver 220 STMicroelectronics'ten akıllı ev: Bluetooth Mesh ağları için her şey. Birlikte inşa edin Bluetooth Mesh destekli ST bileşenlerine ve ayrıca ST'den örnekler ve hazır Bluetooth Mesh çözümlerine bakalım. ST, akıllı ev uygulamaları için Bluetooth Mesh ağları oluşturmak için eksiksiz donanım ve yazılım desteği sunar. Donanım desteği, Bluetooth 5.2 destekli BlueNRG yonga serisini içerir. Geliştirmeyi kolaylaştırmak için STM32 Nucleo değerlendirme ve genişletme kartlarının yanı sıra Mesh cihazlarının konfigürasyonunu ve yönetimini basitleştiren akıllı telefon uygulamaları piyasaya sürüldü. Daha fazla detay
Aliens444 66 Bir şikayet Gönderildi: 23 Mart 2020 Eklemeyi unutmuşum çıkış voltajım +/- 72 volt kısaca maksimum yük altında 10 volt civarında sarkıyor. bence katlanılabilir Alıntı Üste Поделиться сообщением Ссылка на сообщение Поделиться на других сайтах
Adver 220 IHVA150 ve IHVA200 - Yüksek Gerilim Uygulamaları için TE Bağlantısından Devrimsel DC Kontaktörler TE Connectivity'nin DC kontaktörleri IHVA150 ve IHVA200, günümüzün yüksek gerilim uygulamalarının yüksek taleplerini karşılayan yenilikçi bir çözümdür. IHVA serisinin ayırt edici bir özelliği, kontaktörün güvenilirliğini, performansını ve genel güvenliğini artırmak için gaz tasarımından ayrılmasıdır. IHVA kontaktörleri, anahtarlama dayanıklılığının DC 150 A, 110 V'de 6000 döngüye ve DC 200 A, 110 V'de 5000 döngüye ulaştığı bir ark bastırma sistemi kullanır. Daha fazla detay
DJ Joul 77 Bir şikayet Gönderildi: 1 Nisan 2020 Toplandı, açıldı, çalışıyor. Korkutucuydu, ilk kez böyle bir güçle sallanıyordu. 3 Alıntı Üste Поделиться сообщением Ссылка на сообщение Поделиться на других сайтах
Adver 235 Endüstriyel ve sokak armatürleri için MEAN WELL LED sürücüleri: özellikler, avantajlar, seçim Demeraj akımlarını azaltmak için HLG, ELG, XLG sürücüleri ve ICL modülleri MEAN WELL, endüstriyel, sokak ve mimari armatürlerdeki LED armatürler için pratik uygulamalarda kendilerini kanıtlamıştır. LED lambalar için bina sürücülerinin özelliklerini ve belirli projeler için küçük partiler halinde lambaların üretimini önemli ölçüde basitleştiren güç stabilizasyonu teknolojisini inceleyelim. Daha fazla detay
Aliens444 66 Bir şikayet Gönderildi: 1 Nisan 2020 04/01/2020 11:51, DJ Joul şunları söyledi: Korkunçtu bu tür hisler tanıdık, ellerim genellikle terlemeye başlıyor ve radyatörleri hissetmeye başladığımda kesinlikle bir elektrik akımıyla titreyecek)) Alıntı Üste Поделиться сообщением Ссылка на сообщение Поделиться на других сайтах
mihelson 739 Bir şikayet Gönderildi: 1 Nisan 2020 @DJ Joul Püskürtme bobinindeki ortak mod bobinleri sarılı mı? Alıntı Üste Скрыть подпись пользователя mihelson Скрыть все подписи GÜÇ OLMADIĞI HİÇBİR BİLGİ YOKTUR Поделиться сообщением Ссылка на сообщение Поделиться на других сайтах
ZLOdeyB@sil@ 293 Bir şikayet Gönderildi: 1 Nisan 2020 @DJ Joul , tüketim malları alışveriş merkezi çıkışında mı? Alıntı Üste Скрыть подпись пользователя ZLOdeyB@sil@ Скрыть все подписи Herkesinki kendine. Поделиться сообщением Ссылка на сообщение Поделиться на других сайтах
DJ Joul 77 Bir şikayet Gönderildi: 2 nisan 2020 Bobinler püskürtülmez, bazı güçlü Ericsson güç kaynağı ünitesinden çıkarılır. Tüketici alışveriş merkezleri hakkında bir şey anlamadım, ne hakkında? Alıntı Üste Поделиться сообщением Ссылка на сообщение Поделиться на других сайтах
ZLOdeyB@sil@ 293 Bir şikayet Gönderildi: 2 nisan 2020 04/02/2020 saat 08:59, DJ Joul şunları söyledi: Seri üretim AVM'leri anlamadım, ne alakası var? Jamikon kapasitör serisi Alıntı Üste Скрыть подпись пользователя ZLOdeyB@sil@ Скрыть все подписи Herkesinki kendine. Поделиться сообщением Ссылка на сообщение Поделиться на других сайтах
DJ Joul 77 Bir şikayet Gönderildi: 2 nisan 2020 (değiştirildi) Evet, en çok tüketilen mallar. Diğer şeylerin yanı sıra, her yere tantal kapasitörler doldurdum. Bunun doğru olup olmadığını bilmiyorum. Arka taraf fotoğrafı. Yanlışlık için beni azarlama, bu bir test panosu, tüm değişikliklerimi çözeceğim ve mevcut parçaları üzerine yerleştireceğim. Ondan sonra güzel bir eşarp yapacağım ve doğru yapacağım. Lanet karantinadan eğilmezsem. değişti 2 nisan 2020 DJ Joul tarafından Alıntı Üste Поделиться сообщением Ссылка на сообщение Поделиться на других сайтах
Aliens444 66 Bir şikayet Gönderildi: 2 nisan 2020 04/02/2020 saat 09:48, DJ Joul şunları söyledi: bu bir test tahtası sonlandırma PCB'sinde, güç elektrolitlerini güç anahtarlarına mümkün olduğunca yakın yerleştirin ve paletleri geniş yapın Alıntı Üste Поделиться сообщением Ссылка на сообщение Поделиться на других сайтах
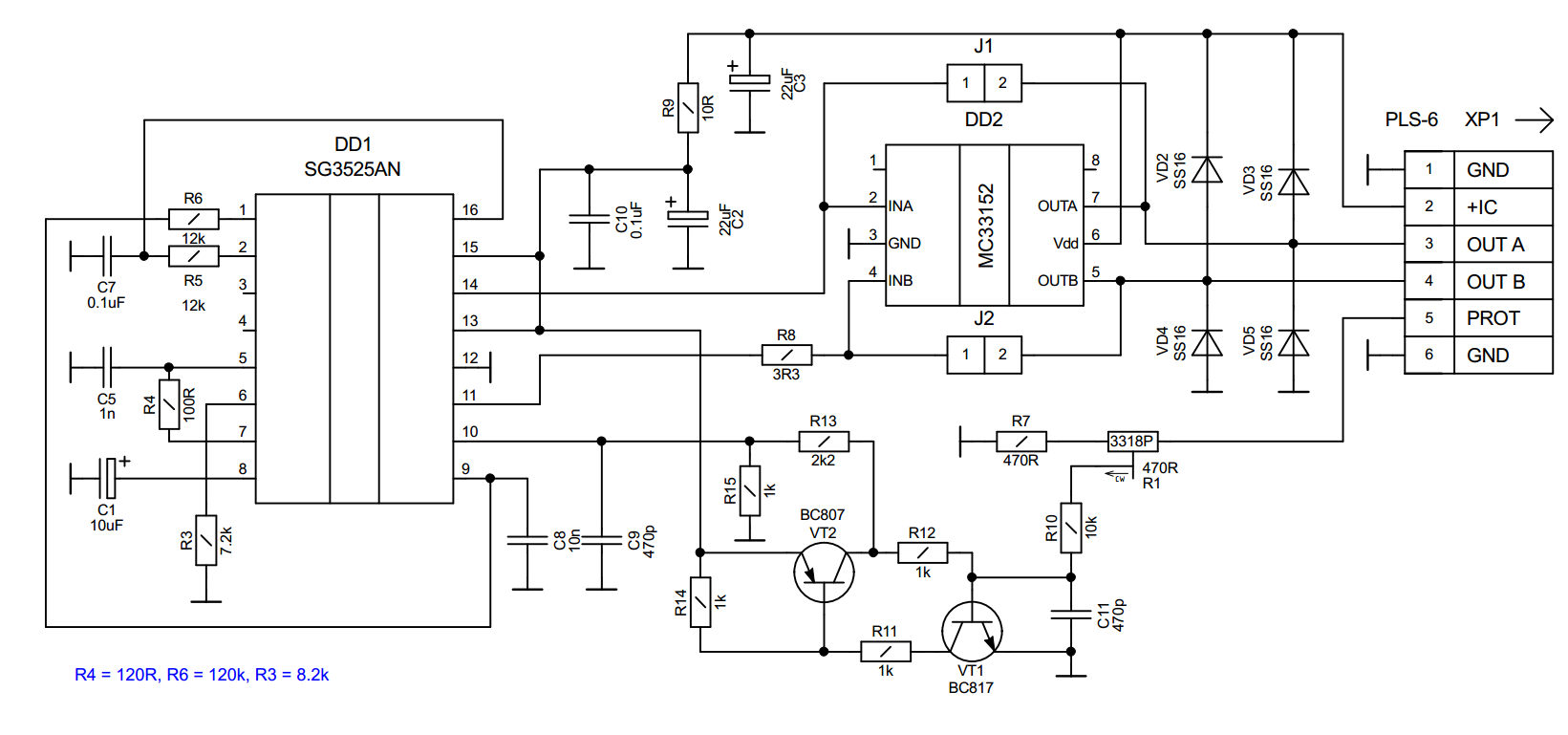
denz 49 Bir şikayet Gönderildi: 7 Nisan 2020 Stabilize edilmemiş 3255 + TGR şemasına göre bir SMPS monte ettim, iyi çalışıyor gibi görünüyor, ancak nominal değere yakın bir yükte, çıkış voltajı büyük ölçüde düşüyor (yük altında 75V rölantiden 60V'a) ve çalışan transformatör ısınıyor. Yük - Vadim'in dört çift çıkış üzerindeki tek katlı binasının bir kanalı. Amplifikatörler iyi ayarlanmış, onlardan şüphe yok. Tüm devreyi ve bobin verilerini yeniden gözden geçirmeye karar verdim, aniden berbat oldum. Yardım edin, dedikleri gibi geçmeyin. PWM devresi Güç bölümü şeması: E55 ferrit üzerinde transformatör, birincilin altı telinde 0,6 mm tel ve ikincilin 4 teli. Trans sarma için 1,6 mm2'lik bir litz tel satın aldı. Püskürtülmüş demir üzerinde sıradan tel (bükümlü değil) ile ayrı halkalarda çıkış bobinleri. Ama onlardan hiç hoşlanmıyorum, yüzükler bir halkaya iki omuz sarmak için Sendast 125KoolMu D 46.7 / 24.1 / 18.0'dan yapılmış. Ben bile anladım: Alıntı Üste Поделиться сообщением Ссылка на сообщение Поделиться на других сайтах
waso 5 262 Bir şikayet Gönderildi: 7 Nisan 2020 04/07/2020 saat 16:25, denz dedi ki: E55 ferrit üzerinde transformatör, birincilin altı kablosunda 0,6 mm tel ve ikincilin 4 kablosu. Ve tam tersi gerekliydi.İkincil bölüm birincilden daha az - saçma. Dönüşüm oranı nedir? Yük karakteristiğinin "sertliğini" artırmak için, birincil darbeli transtaki C3 kapasitansını 2 kat artırmayı deneyebilirsiniz. Alıntı Üste Скрыть подпись пользователя waso Скрыть все подписи Psikiyatride en önemli şey önce bir bornoz giymektir. Поделиться сообщением Ссылка на сообщение Поделиться на других сайтах
denz 49 Bir şikayet Gönderildi: 7 Nisan 2020 (değiştirildi) 04/07/2020 saat 16:29, waso dedi ki: Dönüşüm oranı nedir? 65-70 kHz, yarın daha hassas ölçeceğiz. değişti 7 Nisan 2020 denz tarafından Alıntı Üste Поделиться сообщением Ссылка на сообщение Поделиться на других сайтах
denz 49 Bir şikayet Gönderildi: 7 Nisan 2020 Yük altında +/- 75V transformatörü doğru hesaplamama yardım et. Alıntı Üste Поделиться сообщением Ссылка на сообщение Поделиться на других сайтах
mihelson 739 Bir şikayet Gönderildi: 7 Nisan 2020 @denzşemada istikrar yoktur, ancak hesaplamada vardır. Neye benziyor? 04/07/2020 saat 16:25, denz dedi ki: (yük altında 75V rölantiden 60V'a kadar) Varsa, stabilizasyon çalışmaz. Ve değilse, belki XX'de fazla tahmin ediyor veya ağda birkaç kutu var. Alıntı Üste Скрыть подпись пользователя mihelson Скрыть все подписи GÜÇ OLMADIĞI HİÇBİR BİLGİ YOKTUR Поделиться сообщением Ссылка на сообщение Поделиться на других сайтах
denz 49 Bir şikayet Gönderildi: 7 Nisan 2020 Evet, hesaplamalar başlangıçta stabilizasyon içindi, ancak işe yaramadı, diyotlar uçtu. Daha sonra primerin iki turunu geri sarıyorlar ve ünite stabilizasyon olmadan çalışıyor. Alıntı Üste Поделиться сообщением Ссылка на сообщение Поделиться на других сайтах
denz 49 Bir şikayet Gönderildi: 7 Nisan 2020 (değiştirildi) Frekans 80 kHz çalışıyor. Bunu tutacak mıyız yoksa azaltacak mıyız? değişti 7 Nisan 2020 denz tarafından Alıntı Üste Поделиться сообщением Ссылка на сообщение Поделиться на других сайтах
waso 5 262 Bir şikayet Gönderildi: 7 Nisan 2020 Saha çalışanları çok ateşli değilse, olduğu gibi bırakın. Alıntı Üste Скрыть подпись пользователя waso Скрыть все подписи Psikiyatride en önemli şey önce bir bornoz giymektir. Поделиться сообщением Ссылка на сообщение Поделиться на других сайтах
denz 49 Bir şikayet Gönderildi: 7 Nisan 2020 Saha çalışanları soğuk. Bak, doğru saydın mı? Litz teli 0.1 * 180 yeterli damara sahiptir. Bazı nedenlerden dolayı, program ikincil kesiti hafife alıyor, ancak aynı teli saracağım. Çıkış bobini 200μH endüktansa sahip olmalı mı? Alıntı Üste Поделиться сообщением Ссылка на сообщение Поделиться на других сайтах
waso 5 262 Bir şikayet Gönderildi: 7 Nisan 2020 04/07/2020 saat 19:14, denz dedi ki: Bak, doğru saydın mı? Mesele şu. Transformatör sinüs değil, menderes alır, yarım köprü dönüştürücüdeki salınımı ağdaki genlik voltajının 1/2'sine eşit olacaktır, yani. 310V \ 2 = 155V. Dönüşüm oranı burada da geçerlidir. Her biri 75V almanız gerekiyor ve birincil sargı için zaten 10 dönüş alındı, x = 10 \\ (155V \ 75V) sarmanız ve en yakın daha büyük tamsayı sayısına yuvarlamanız gerektiği ortaya çıktı. Ve burada 7 değil, 6 dönüşüm var. Ayrıca, bir DGS (grup stabilizasyon bobini) yapmadım, ancak bobinleri işlemci güç kaynağından aldım, halkada üç çekirdekte yaklaşık 0,8 mm tel ile 2-3 dönüş var. Böyle bir akıma sahip DHS'de, güç kaynağı ünitesi stabilize değilse, iyi bir düşüş yakalamak kolaydır. Alıntı Üste Скрыть подпись пользователя waso Скрыть все подписи Psikiyatride en önemli şey önce bir bornoz giymektir. Поделиться сообщением Ссылка на сообщение Поделиться на других сайтах
denz 49 Bir şikayet Gönderildi: 7 Nisan 2020 Çıkış bobininin boyut olarak transformatörle karşılaştırılabilir olması gerektiği konusunda yanılmıyor muyum? İleri sürüşte, transformatör boşluksuz olduğu için enerji biriktirir. Alıntı Üste Поделиться сообщением Ссылка на сообщение Поделиться на других сайтах
Aliens444 66 Bir şikayet Gönderildi: 8 nisan 2020 Akıllı olmak istemiyorum ama ... Boştayken transın ısınmasıyla ilgili olarak, bu çöple karşılaştım. İçinde güçlü bir manyetik gerilim vardır, böyle bir transtan tüm gücü sıkıştıramazsınız, an doygunluğa geçer. Bu konuda, Mikhail Mayorov bir kez bir video çekti. Alıntı Üste Поделиться сообщением Ссылка на сообщение Поделиться на других сайтах
Aliens444 66 Bir şikayet Gönderildi: 8 nisan 2020 Benim ETD49 versiyonumda frekans 61 kHz., 20 birincil dönüş (sessiz akım yaklaşık 20 ... 25 mA.) ama seti geri sarmanıza gerek yok. Snabber tamamen attı, eşek ile deşarj kaynağı emisyonlarını kontrol ettim (rölantide) 330-350 volt bölgesinde vardı ve anahtarlarım 500 volttu. Artan birim yük ile azalır. Bu, apartmandaki prizdeki voltajım 337 volt olduğunu hesaba katıyor. Alıntı Üste Поделиться сообщением Ссылка на сообщение Поделиться на других сайтах