SMPS laboratuvar güç kaynağı
Devre, çıkışındaki voltajı 0-40V ve akımı 0-10A arasında kontrol etme yeteneğine sahiptir. Cihaz, kalıcı çıkış kısa devrelerine karşı korumalıdır, çıkış voltajı ve akımı yukarıda belirtilen aralıklarda sürekli olarak düzenlenebilir.
Devre 0-40V , çıkış voltajı edebilmek için 0-10A akımını kontrol tarafından. (Yaptığım cihazancak gösterge panelinin ve transformatörün geometrik boyutları nedeniyle sadece 7A ile 'yüklenebilir'.) Dahili panel metresi, çıkış voltajını ve akımı dört basamaklı olarak gösterir (maks.: 9999). Devre dört bölümden oluşmaktadır; yardımcı güç kaynağı, ön regülatör, ana regülatör ve panel metre. Ön regülatör Scori'dendir, ana regülatör Urban yüzer toprak güç kaynağının cilalı bir çeşididir ve panel metre, bazı ekstralarla birlikte ICL7135 için fabrika varsayılan devresidir. Kontakların erimesini önlemek için güç kaynağına elektronik DC ON / OFF anahtarı verilmiştir. Devrenin çıkışı dört telli olduğundan ölçüm ve kontrol cihaz gövdesinin çıkış terminallerine göre yapılır.
Laboratuvar güç kaynağı ile 2008 Ulusal Elektronik Tasarım Yarışması II'nin nihai sonuçları. oldum ve bu cihaz orada gösterilen diğer tüm cihazlar arasında en yüksek (maksimum) puanı aldı.
Operasyon ve inşaatın ayrıntılı bir açıklamasıyla amacım, güçlendirmeyi mümkün olduğunca kolay hale getirmektir. Bununla birlikte, devre nispeten karmaşıktır ve laboratuvar güç kaynağının arızalanmasına kolayca neden olabilecek birçok tuzak gizler. Bu nedenle sadece biraz rutini olanların, devrenin işleyişini anlayanların ve L1 yerine kısa devre yapmayı bile düşünmeyenlerin örneğin güç kaynağını kurmasını öneriyorum...
Anahtarlamalı kontrolör ve doğrudan geçişli kontrolör bir araya getirilerek, anahtarlama tabanlı kontrolden kaynaklanan iyi verimlilik korunabilir, ancak aynı zamanda geçiş kontrolörünün daha kesin ve hassas ayarlanması ve geçiş kontrolöründen daha iyi geçici davranış sağlanabilir. anahtarlama tabanlı denetleyici korunur.
Daha basit laboratuvar güç kaynağı gibi , bu devre de kenarlarına bağlı iki panel ile tasarlanmıştır. Panellerden biri yatay, diğeri dikeydir.
Terminal.hu'nun elektronik forumunda bulunan birkaç forum meslektaşımdan güç kaynağının hazırlanmasında birçok teorik, pratik ve hatta maddi yardım aldım, meslektaşlarım Skori, SPAfi, proli007 ve Transtuer'i seçerdim.
Güvenlik talimatları:
• Cihaz, kontak koruma sınıfı I'e aittir, koruyucu topraklama iletkeni cihazın metal gövdesine bağlanmıştır, sadece koruyucu bir toprak şebeke prizine takılabilir!
• Arızalı bir koruyucu topraklama durumunda, cihazın metal gövdesi elektrik çarpmasına neden olabilir!
• Çalıştırılacak devreyi bağlarken polaritenin doğru olduğundan emin olunuz.
• Cihazı çıkarmadan önce fişini çekin.
• İki veya daha fazla güç kaynağının çıkışları seri olarak bağlanırsa, dokunulabilecek voltaj hayati tehlike oluşturur!
• Güç kaynağının altındaki ve üstündeki delikleri kapatmayın, çünkü bu içeride zararlı aşırı ısınmaya neden olabilir!
| Komple bağlantı şeması | |
| Komple parça listesi | |
| Cihazın blok şeması | |
| Ön çıkartma (14.7cmX11.7cm) | |
| Yatay panel: | Dikey panel: |
| PCB tasarımı | |
| implantasyon | implantasyon |
| Pozisyon çizimi | Pozisyon çizimi |
Cihazı tasarlarken sübjektif hususlar:
Devrelerimin geri kalanıyla ilgili yaptığım saldırılardan ve tartışmalardan “şunu ölç, şöyle yaptım, neden olmasın…” diye öğrenerek aşağıdaki 10 noktayı anlattım. Umarım bu, benzer içeriğe sahip bazı e-postalara önceden yanıt verir.
1 .: Devrenin mümkün olduğunca çok bileşeni panoya kurulmalı, böylece panoya mümkün olduğunca az bileşen bağlanmalıdır.
2 .: Devre kartı ve bileşenleri ile gerekli diğer bileşenler (trafo, elektrik fişi, soğutucu) seçilmeli, ölçülmeli ve mümkün olan en az mekanik değişiklikle “M20” adlı alet kutusuna sığacak şekilde yerleştirilmelidir. kutuya.
3: Devrede SMD bileşenleri bulunmamalı ve baskılı devre kartı tek taraflı olmalıdır.
4: Laboratuvar güç kaynağı verimli olmalıdır.
5.Devre mümkün olduğunca kararlı olmalıdır. Ölçülen ve kontrol edilen gerilim ve akım değerleri, sıcaklıktaki değişime veya çıkış yükündeki değişime bağlı olarak mümkün olduğunca bağımsız olmalıdır.
6 .: Devre, güç verme veya ani yük değişimleri sırasındaki geçişlere karşı duyarsız olacaktır. Veya harici, operasyonel olmayan kullanımın etkilerinden koruyun.
7 .: Panel metre, ölçüm aralığında herhangi bir değişiklik olmaksızın akım ölçümü için çıkış voltajını ve akımını tüm aralığı boyunca tam olarak mA olarak gösterir.
8 .: Cihazın çıkış terminallerine göre ölçün ve kontrol edin.
9 .: Devre, maksimum yükte 40.0V'luk maksimum anma gerilimini besleyebilmelidir.
10 .: Cihaz kolay bir şekilde güçlendirilebilir olmalıdır.
Yardımcı güç:
Laboratuvar güç kaynağının ayrı devre bileşenlerinin çalışması için çalışma voltajından tamamen bağımsız bir besleme voltajı gereklidir. Devre, birkaç stabilize yardımcı besleme gerilimi gerektirir. Ana denetleyicinin işlemsel yükselteçleri ± 12V besleme voltajıyla çalışırken, panel metre ± 5V gerektirir. Ayrıca panel metredeki (DIS1-DIS4) yedi segmentli LED göstergeler için ayrı bir + 5V'a ihtiyacınız var. Yardımcı güç devresinin bağlantı şeması aşağıdaki şekilde gösterilmiştir.
Yardımcı güç, aşağıdaki tanımlara sahip çıkışlar üretir: V +, + 12V, -12V, + 5V, -5V, AGND, DGND
Şebeke trafosundan gelen yardımcı güç kaynağı için gerekli olan 15V sekonder voltaj, D1 ve D2 diyotlarının iki yönlü düzeltme yaptığı SZ1 terminalinde panele gelir. Kondansatörler C2 ve C3 bu voltajı tamponlar. Pozitif kolda, C2, C3'ten daha yüksektir çünkü yardımcı güç kaynağının pozitif kolunun akım tüketimi önemli ölçüde daha yüksektir. Gerilimleri filtrelemek için C4-C7, C31-C34 ve C17 100nF film kapasitörler kullanılır. D25 diyotun amacı, açma ve kapama sırasında geçişleri önlemektir. Bu diyot, IC2'nin çıkışının ANGD'nin potansiyelinin altına düşmesine izin vermez.
IC2 ve IC3 sırasıyla pozitif ve negatif 12V çıkış voltajı stabilizatörleri. Bunlar, üzerlerinde dağılan güç nedeniyle TO-220 kapsüllüdür. Laboratuvar güç kaynağının ± 12V gerektiren devre elemanları bu stabilizatörlerin çıkışından sağlanmaktadır. Bununla birlikte, devrenin bazı kısımları ± 5V'luk bir besleme voltajı gerektirir, bu nedenle IC10 ve IC11, halihazırda stabilize edilmiş ve filtrelenmiş ± 12V'dan gerekli ± 5V'yi üretir. En çok sadece panel metre daha düşük besleme voltajına ihtiyaç duyduğundan, daha kararlı çalışma için çıkışlarında daha kısa film bölümlerine sahip olmak için IC10 ve IC11 dikey panele yerleştirildi. ± 5V yardımcı güç kaynağı dallarının akım tüketimi, daha yüksek voltaj stabilizatörlerininkinden çok daha düşüktür. Bu nedenle, IC10 ve IC11, TO-92'de kapsüllenmiştir. Bunun bir başka nedeni de
Panelin 4 adet yedi segmentli LED ekranı (DIS1-DIS4), film bölümlerindeki yüksek akım geçişlerinden ve çoğullamadan kaynaklanan düşük frekanslı (yaklaşık 80Hz) iğne darbelerinden kaynaklanan voltaj dalgalanmaları nedeniyle ayrı bir + 5V besleme voltajı (V +) gerektirir. ekranlardan. Bu, IC8 (7805) tarafından tamponlanmış, stabilize edilmemiş voltajdan üretilir. Bu dengeleyicinin yükü ve artık gerilimi de diğer yardımcı güç kaynağı dengeleyicilerinden daha yüksektir. Bu nedenle, TO-220 muhafazasının ısı dağıtma kapasitesi artık IC8 için yeterli değildir, bu nedenle soğutucu üzerine monte edilmelidir.
Dijital devre parçalarının çalışmasından kaynaklanan ani akım geçişleri, baskılı devre kartı üzerinde çalışan toprak film bölümüne bir voltaj uygulayarak, topraklama kablosuna bağlı devre parçalarının farklı konumlardaki toprakları arasında potansiyel farkı oluşmasına neden olur. Bu voltaj farkı, analog kontrol bölümüne ulaşacak olsaydı, güç kaynağının çıkış voltajında bir arıza sinyali olarak görünecektir. Benzer, ancak yalnızca geçici olmayan potansiyel fark, toprak hattı ile besleme hatlarından biri arasındaki toprak hattı üzerindeki daha büyük, sabit olmayan yüklerden kaynaklanır: örn. gösterge LED'leri ve ekranları. (Gösterilen değere bağlı olarak, aydınlatılan segman sayısı ve dolayısıyla akım tüketimi değişebilir.) Analog kontrol ve ölçüm devresi bileşenlerinin doğru ve kararlı çalışması için bu tür potansiyel farklılıkların olmaması esastır. Bu nedenle baskılı devre kartı üzerindeki analog ve dijital parçaların “topraklaması” ayrılmalıdır. Baskı devre kartında folyo, stabilizatörlerden sonra AGND ve DGND'ye ayrılır. Doğru çalışma sırasında, dijital parçaların dalgalanan akımı AGND kablosundan (folyo bölümleri) geçmemelidir. İki folyo arasında bir direnç R49 (0Ω) vardır. Bu, baskı devre tasarım programında gereklidir, çünkü iki folyo ayrı isimler altında tanımlanabilir.
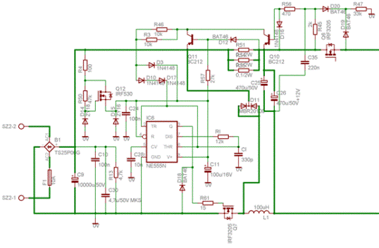
Ön regülatör:
Ön regülatörün görevi, bir sonraki kademenin (ana regülatör) çıkışında kalan gerilime göre doğrultulmuş ve tamponlanmış besleme gerilimini düzenlemektir. Ön regülatör her zaman, geçirgen fet'in drenaj kaynağı bacaklarının her zaman yakl. 0.6V artık voltaj. Böylece, en kötü durumda bile iletim aşamasının dağılımı en fazla 6W'dir. Ön kontrolör için Skori anahtarlamalı güç kaynağının değiştirilmiş versiyonu. Ön regülatörün bağlantı şeması:
Transformatörün 38V sekonder gerilimi, SZ2 terminalindeki panele gelir, burada bir graetz köprüsü B1 ile doğrultulur ve daha sonra C9 ve C30 kapasitörleri tarafından tamponlanır. Birincisi 10000 uF elektrolit ve ikincisi 4.7 uF MKS kapasitördür. Sonuncusu, yüksek frekanslı geçici olaylar nedeniyle gereklidir, çünkü daha yüksek frekanslarda tampon geyiğinin empedansı , iç yapısı nedeniyle (genellikle alüminyum folyo sarılır) yeterince küçük değildir .- biraz endüktansı var. Bu kapasitör, fet, mümkün olan en düşük endüktans ile PCB döngüsüne geçirildiğinde oluşan geçici akımı sınırlamak için, baskılı devre kartındaki fet Q7 anahtarına mümkün olduğunca yakındır. Kablolamadaki aşırı parazit endüktansları, devrenin parazit radyasyonunu artıracak ve sonuçta ortaya çıkan geçişler (parazit endüktanslarında depolanan enerji) devrede büyük ölçüde ısıya dönüştürüleceği için dolaylı olarak verimliliği azaltacaktır.
R4, R50, Q12, D14, D15, C24 ve C11 bileşenleri NE555 (IC6) için besleme gerilimini üretir. Kapasitör C11, C30'a biraz benzer bir işleve sahiptir; Panel, Q7'nin kapı kapasitesinin hızlı şarjı nedeniyle IC6'ya ani bir yüksek akım tüketimi sağlamak ve ortaya çıkan geçişleri azaltmak için IC6'ya mümkün olduğunca yakın yerleştirilmiştir.
Kontrol, Q7 siyahını süren sinyalin görev döngüsü (ve frekansı) değiştirilerek gerçekleştirilir; Q7'nin açık durumunda akım, C25 ve C26 tampon kapasitörlerini şarj eden R51, R52, R53 ve L1 bileşenlerinden geçer. Voltaj, Q6 geçirgen fet DS'nin yakl. 0,6V, sonra transistör Q10 açılmaya başlayacak ve kollektör akımı kapasitör Ci'yi şarj edecek, ardından IC1 ters dönecek ve fet'i kapatacaktır. Aynısı, akım R51, R52, R53 dirençleri arasındaki voltajın Q11'i açacak kadar artması durumunda da olur. NE555 çıkışı yatırıldığında Q7 kapanır ve çıkış voltajı ve akımı düşmeye başlar. Daha sonra L1 bobininde şimdiye kadar biriken manyetik enerji, D11 diyotu aracılığıyla C25-C26 kapasitörlerine yüklenir. Hem Q10 hem de Q11 kapalıysa, daha sonra Ci kondansatörü Ri üzerinden boşalmaya başlar, bu zaman sabiti Q7 fet'in minimum ne kadar süreyle kapalı kalacağını belirler. Ci'yi boşalttıktan sonra Q7, çıkış voltajına ve akımına bağlı olarak bir süre (gerekli voltaj veya akıma ulaşılana kadar) tekrar açılır.
Daha yüksek çıkış akımlarında, R51, R52, R53 şönt dirençlerinde önemli miktarda güç harcanabilir. Bu gücü azaltmak için şönt üzerindeki gerilime D12 diyotunun açma gerilimi eklenir, böylece Q11'i açmak için şönt dirençlerine daha düşük bir gerilim düşmelidir.
R3 ve R46 dirençleri, Q10 ve Q11 transistörlerinin kollektör akımını sınırlar. D3, D10, D17 diyotları Ci'nin NE555 (IC6) besleme voltajının üzerinde şarj olmasını engeller.
Pratikte Q7 geçit direncini (R61) kullanan devre, daha az yüksek frekanslı parazit üretir. Fet geçidinin kapasitansından ve parazitik endüktanslardan - ve dolayısıyla geçici olaylardan - oluşan salınım devresinin iyiliğini azaltır ve ayrıca fet'in anahtarlama hızını biraz azaltır, bu da devrenin parazit radyasyonunu da azaltır. Bu da verimliliği ihmal edilebilir ölçüde azaltır. Schottky diyot D18, Q7 anahtarının fet tahliyesinden kapıya olan salınımlarını sınırlar ve IC6'nın çıkışının, fet'in dahili kapasitanslarından dönen darbeler (veya salınımlar) tarafından IC5 çıkışını negatife çekmesini engeller. Voltaj.
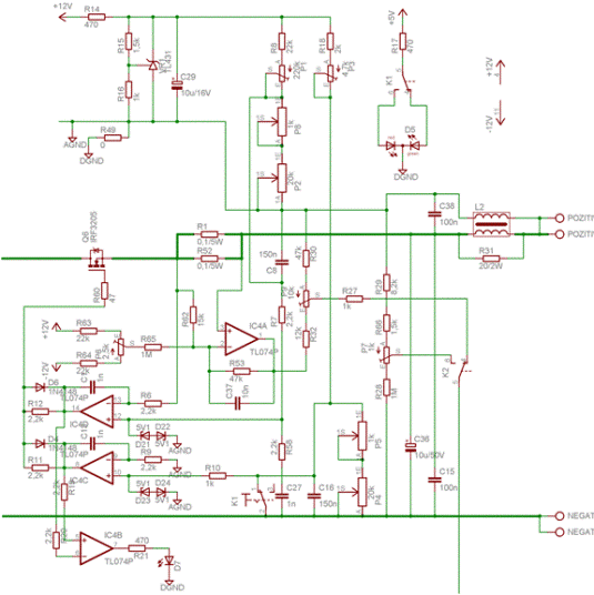
Ana regülatör:
A fő szabályozó feladata a kimeneti feszültség és áram pontos szabályozása. A fő szabályozó ún. lebegőföldes kialakítású. Ez azt jelenti, hogy a közös pont (AGND) nem a kimeneti negatív, hanem a kimeneti pozitív pont. A segédtáp-feszültség ehhez a potenciálhoz adódik hozzá. A fő szabályozó kapcsolási rajza:
A szabályozáshoz szükséges referenciafeszültséget a +12V-ból állítja elő a TL431. Ezt a referenciát osztják le az R8, P1, P8, P2 és R18, P3, P4, P5 alkatrészek a műveleti erősítők számára. P1 a maximálisan beállítható áramot határozza meg. P2 ’durván’, P8 pedig ’finoman’ állítja az áramot. P3 a maximálisan beállítható feszültséget állítja be, P4-el durván, P5-el pedig finoman állítható be a kimeneti feszültség. IC4D műveleti erősítő az áram szabályozását, IC4C pedig a feszültség szabályozását végzi attól függően, hogy a labortápegység épp milyen üzemmódban dolgozik. Az üzemmódok megkülönböztetése céljából van IC4B komparátor, ami D7 LED világításával jelzi az áramgenerátoros üzemet. D21-D24 zener diódák megakadályozzák, hogy a bekapcsoláskor, az elektronikus kapcsoló kapcsolásakor vagy a terhelés hirtelen változásakor fellépő tranziensek miatt a műveleti erősítőkre túl nagy feszültség jusson, ami reteszelheti őket és hibás működést okozhat (a reteszelődés jelensége a műveleti erősítők belső felépítéséből adódó tulajdonság – akkor fordulhat elő ha a tápfeszültségénél nagyobb tranziens jel kerül a bemenetére). D4 és D6 diódák a gyorsabb szabályozást biztosítják, mivel a velük párhuzamosan lévő 2,2kΩ-os ellenállásokat rövidre zárják (valamelyiket az üzemmódtól függően), így nagyobb árammal történik az áteresztő FET (Q6) gate-kapacitásának meghajtása. Emiatt a szabályzókör gyorsabbá és stabilabbá válik.
A műveleti erősítők az invertáló bemenetükre kapják a figyelendő feszültséggel és árammal arányos feszültséget. IC4C esetén R9-en keresztül egyszerűen az AGND-re kötve. Az áramszabályozó IC4D esetén az áramfigyelő R1, R52 ellenállásokon eső feszültség figyelése történik. A stabilabb működés miatt vannak az áramkörben C8, R58 és C27 alkatrészek.
K1 egy elektronikus kapcsolót valósít meg, ami a kimeneti feszültséget kapcsolja be/ki. Ez a kapcsoló két áramkörös, másik fele D5 kétszínű (piros/zöld) dióda színét kapcsolja. Ha a kimenet le van kapcsolva akkor a led zölden, ha fel akkor pedig pirosan világít, jelezve a kimenet állapotát.
IC4A az áramfigyelő ellenállásokon eső feszültséget erősíti. Erre azért van szükség, mert a panelmérőnek a végkitérése 1V. Ha IC4A-t elhagyva közvetlen a söntön eső feszültséget kapná meg a panelmérő, akkor nagyobb söntre lenne szükség, ami jelentősen megnövelné az azon disszipálódó teljesítményt. P9 helitrimmerrel a kijelzett áram értékét hitelesíthetjük. Az IC4A műveleti erősítő invertáló lábára R63, P6, R64 és R65 ellenállásokból álló rész csatlakozik. Ezekkel IC4A ofszet kompenzálása történik, különben a panelmérő zéró kimeneti áram esetén is mutatna értéket a TL074 integrált áramkör ofszet hibája miatt.
A fő szabályozó kimenetét négyvezetékessé alakítottam. Emiatt a szabályozás és mérés a készülék kimeneti csatlakozóihoz képest történik. A méréshez és szabályozáshoz szükséges vezetékek már a panelon becsatlakoznak a nagyáramú vezetékrészbe, a kimeneti sorkapocs mögött lévő két átkötésen keresztül. Ezt az áramkör élesztésének megkönnyítése céljából terveztem így. A kimeneti sorkapocshoz való behuzalozás után ezt a két átkötést egyszerűen át kell vágni a panelon.
L2, R31 és C38 a kimeneti szűrőt alkotják. L2 nagyáramú tekercse a kimeneten lévő zaj számára nagy értékű impedanciát képvisel, azért a nagyfrekvenciás áram R31 ellenálláson folyik át, ami így leosztja azt. DC szempontból a tekercs rövidzár, emiatt az egyenáramú (hasznos) összetevő akadály nélkül jut tovább a kimenet felé. C38 váltakozó áramú szempontból rövidzár. Szűrésre azért van szükség, hogy a tápegység kimeneti zaját, amit az előszabályozó termel lecsökkentsük. Ha egy egyszerű induktivitást használnánk (ezt is lehet), akkor mivel a négyvezetékes kimenet a szűrő után van, a szabályozás már csak a szűrt kimeneti jelet 'látná' és kevésbé igyekezne az azon még meglévő zajt kiszabályozni. Ezért L2 egy transzformátor, aminek a megtekerésének módja miatt a szabályozókör 'visszanyeri' a káros tranzienseket. L2 elkészítése: Szinte bármilyen gyűrűre (én PC-tápokban lévő sárga gyűrűt használtam) tekerjünk fel két vezetéket. Az egyik vezetéknek olyannak kell lennie ami elbírja a táp névleges maximális áramát, a másiknak elég csak egy vékony, akár zománcozott szigetelésű vezeték is. A két vezetéket a gyűrűre szigorúan menet-menet mellé kell feltekerni, azonos menetszámmal! A menetszám nem lényeges, annyit tekerjünk a gyűrűre, amennyi csak ráfér. Én egy két eres hangszóró-vezetéket és egy vékony egy eres vezetéket használtam. Először feltekertem a hangszóró-vezetéket, aztán a vékony drótot a hangszóró-vezeték két ere közt lévő kis vájatba tekertem végig. A hangszóró-vezeték két erét a végén persze összesodortam és úgy ültettem a panelba.
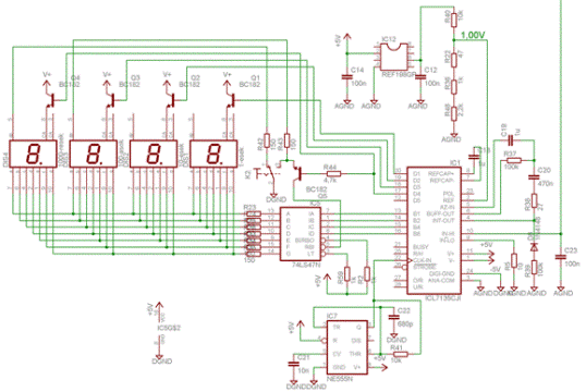
Panelmérő:
A panelmérő feladata a kimeneten lévő feszültség és a labortápegységből kifolyó áram kijelzése. A panelmérő négydigites kijelzésű, ami 10A-es kimeneti áramig mA pontos kijelzésre képes, méréshatár-váltás nélkül. A panelmérő referenciáját egy 10ppm/fok-os(!) referenciaforrás adja. Az áram és feszültségmérés közti átváltást K2 kapcsoló biztosítja. Feszültségmérés esetén a felesleges nullák kioltódnak.
A panelmérő áramköri rész legfőbb eleme az ICL7135 típusú 4,5 digites BCD kimenetű A/D konverter. Ennek az IC-nek az órajelét IC7 (NE555) adja. Az órajel frekvenciájának értékét R41 és C22 határozzák meg. A panelmérő referenciáját a 10ppm/C°-os IC12 (REF198GP) adja. Ez azt jelenti, hogy a referenciaforrás kimeneti feszültsége 1C° hőmérséklet-változás hatására 10 milliomod részt változik. Tehát 10C°-nyi hőmérsékletváltozás hatására csal a panelmérő kijelzése 1 tízezrednyit. A REF198GP referenciaforrás névleges kimeneti feszültsége 4,096V. Az ICL7135-nek azonban 1V referenciafeszültségre van szüksége. Emiatt van az IC12 kimenetén R40, R22, R36 és R48 alkatrészekből álló feszültségosztó ami IC12 kimenetét elvileg pont 1V-ra osztja le, de igazából ennek a pontossága nem annyira fontos, az árammérés és feszültségmérés hitelesítése nem itt történik.
Az ICL7135 multiplexált BCD kimenetén lévő információt a 74LS47-es hétszegmenses kijelződekóder (IC5) alakítja át és működteti a közös anódos LED kijelzőket. A szegmensek áramát R23-R35 ellenállások korlátozzák. Q1-Q4 tranzisztorok kapcsolják az ICL7135 kimenetén éppen lévő értékhez tartozó digitet. Ezen tranzisztorok kollektora egy külön stabilizátorról előállított és huzalozott +5V-ra kapcsolódnak („V+”), hogy a kijelzők áramfelvétele és a multiplexálás frekvenciája semmi esetre sem zavarja meg a labortápegység többi áramköri részének működését.
K2 kapcsoló egyik fele a panelmérő üzemmódja szerint a tizedespontot kapcsolja. Árammérés esetén a legnagyobb helyértékű digit (DIS4) tizedespontja világít, feszültségmérés esetén pedig a százasokat kijelző digité (DIS3). A 74LS47-nek van egy olyan funkciója, hogy ha a bemenetére érkező BCD kód zéró akkor a kimenetét letiltja, azaz nem jelez ki semmit. Ez a funkció a 74LS47 RBI lábára (5.) adott L szinttel kapcsolható be. Erre a funkcióra árammérő állásban nincs szükség, csak feszültségmérő állásban. Ezért a K2 kapcsoló feszültségmérő állásában az RBI láb L szintet kap Q5 tranzisztoron keresztül, amennyiben a felső digit értékének kijelzése történik. Emiatt van R44 ellenállás, hogy a nulla-kioltás funkció csak ezen digit esetén történjen.
A készülék megépítése:
A vízszintes panel elkészítéséhez egy 135mmX100mm-es nyáklapra, a függőleges panelhoz pedig egy 135mmX106,5mm-es nyáklapra lesz szükségünk. Mindkét nyáklap egyoldalas, de javasolt kétoldalas nyáklap használata és az alkatrészoldalon teliföld kialakítása. Ennek inkább a vízszintes panelnél van jelentőssége. Az alkatrészoldali teliföld esetén egy csomó plusz munkánk lesz az elkészítésnél, viszont cserébe egy jobb áramkört kapunk. A panelterveket a méretre vágott és megtisztított nyáklapokra vasaljuk rá (vagy fotózzuk). Abban az esetben ha teliföldet használunk, akkor a panel másik oldalát meg kell védenünk a savtól. Ezt legegyszerűbben szigetelőszalag-csíkok ráragasztásával érhetjük el. A celluxot nem ajánlom, mert azt könnyen leáztatja a sav. Fontos, hogy a vízszintes panel elülső élénél (ahova majd a függőleges panel csatlakozik) a nyáklap szélén egy 1-2mm-es csíkot szándékosan hagyjunk ki és ne ragasszunk oda szigetelő szalagot azért, hogy a sav azt a kis részt lemarja. Erre azért van szükség, hogy a teliföld ne érintkezzen véletlen se a függőleges panelon a vízszintes panel síkjában futó vezetősávokkal. Még a maratás előtt ellenőrizzük, hogy nem-e lett hibás a vasalás. Ha szakadással vagy zárlattal találkozunk akkor azt filccel vagy kaparással javítsuk ki. Zárlatra leginkább az IC-k lábai közt elvezetett fóliáknál van nagy esély. Lábak közé csak a függőleges panelon terveztem vezetősávokat, ezért a vasalásból eredő zárlatra inkább itt kell számítani. Ezek után marjuk ki a panelokat, majd alapos öblítés után távolítsuk el az alkatrészoldali teliföldet védő réteget (amennyiben teliföldet használunk). A tinta lemosása után készítsük el a furatokat, ügyelve az alkatrészek lábainak vastagságára! Javaslom, hogy először minden furatot 0,7-es (vagy 0,8-as) csigafúróval fúrjunk ki, majd sorban egyre nagyobb fúrókkal a vastagabb lábú alkatrészek furatait. A legvastagabb furatok a távtartóknak, a biztosíték-foglalatoknak, az induktivitásoknak, a két kapcsolónak és a graetz-nek kellenek. A függőleges panelon a potméterek tengelyének furatait és a kimeneti banándugós csatlakozók helyeit ki kell marni. Én ezt egyszerűen egy 3-as csigafúróval magas fordulaton szoktam elvégezni. Ha alkatrészoldalon teliföldet használunk, akkor az alkatrészoldali rézfelületen a furatok körül lévő rezet le kell marnunk, különben a beültetendő alkatrészek lábai egy nagy rövidzárhoz csatlakoznának. Én ezt egy egyedi készítésű szerszámmal oldottam meg: egy 3-as fafúró hegyének két oldalát vízszintesre köszörültettem, így megmaradt a hegy közepén lévő csúcs, ami megvezeti a csigafúrót és a két oldalt síkba köszörült rész pedig lemarja a furatok körül lévő rezet. Ennek a használatakor óvatosan dolgozzunk, hogy ne nagyon marjunk bele a nyáklap szigetelő (hordozó) részébe! A furatok körüli réz eltávolítása után egy finom csiszolóvászonnal csiszoljuk le az alkatrészoldalt, mert a marás (fúróval történő marás) után kis 'réz-sorják' maradnak, amik zárlatot okozhatnak.
Mint az az alkatrészlistán is látszik, a táphoz szükséges alkatrészeket több különböző üzletben kell beszerezni. Az alkatrészlistán megjelöltem, hogy mely alkatrészeket hol lehet megvenni. Ha a Lomexben vásároljuk meg a lista nagy részét, akkor ajánlott nem a két oldalas listával beállítani a kiskerbe, mert a Lomexes eladók borzasztó morcosak lesznek annak terjedelmétől (...). Inkább adjuk le vagy faxoljuk el a listát és menjünk vissza pár nap múlva az alkatrészekért.
Az L1-es induktivitást nekünk kell elkészítenünk. Ennek a tekercsnek olyan vezetékből kell készülnie, ami elbírja a maximális névleges áramot (7A vagy 10A), illetve olyan (porvas) magból, ami a maximális névleges áramnál sem megy telítésbe. Ezek mellett persze a tekercsnek kb. 100uH-nek kell lennie. Ha a REF198GP-t nem tudjuk beszerezni (IC12), akkor helyettesíthetjük egy TL431-el is. Ez esetben a panelmérő jóval kevésbé lesz érzéketlen a hőmérséklet változásra. A TL431-et ÍGY kell hozzáforrasztani egy IC-foglalathoz, aztán az egész beültethető a REF198GP panelban lévő foglalatába. Ha ezt tesszük, akkor a függőleges panelon R36-ot ki kell cserélnünk 4,7kΩ-ra.
A beültetést -mint általában mindig- az átkötésekkel kezdjük. Amennyiben alkatrészoldali teliföldet használtunk, akkor az átkötéseknek szigetelt vezetékből kell készülniük! Az átkötések után az alacsonyabb, majd a magasabb alkatrészekkel folytassuk a beültetést. Fontos megjegyezni, hogy a vízszintes panelon C11 és C25 elkók lábait szét kell hajlítanunk a beültetéskor. Ha teliföldet használunk, akkor a lábaik valószínűleg hozzáérnének a teliföldhöz, ezért egy kis szigetelőszalag-darabot kell ragasztanunk a két elkó lábai között lévő rézre! A 4db potméter lábai a képen látható módon szinte biztosan hozzáérnek a teliföldhöz, ezért alájuk is 1-1 kisebb méretű szigetelőszalag darabot kell ragasztanunk. A potmétereknek mindenképpen a képen is látható "ALPHA" típusúaknak kell lenniük, mert a panelok ehhez vannak tervezve. Viszont ezeken a potmétereken a menetes rész mellett balra van egy kis fém kiálló rész, amit egy csípőfogóval le kell törnünk, különben a függőleges panelt nem tudjuk derékszögbe állítani. A két kapcsoló beforrasztásánál vigyázzunk hogy minél kevésbé melegítsük fel a kapcsolókat, mert ezeknek a kapcsolóknak a kivezetései hajlamosak nagyon könnyen kiolvadni. A 10000uF-os kondenzátor (C9) alatt van C11. Ez a kondenzátor legyen minél vékonyabb típus, hogy a nagy puffer elkó alá beférjen. Én egy vékony kis kerámiát használtam, de akár a fóliaoldalról is beforraszthatjuk a C11-et. Az összes alkatrész beforrasztása után erősen ajánlott lesípolni hogy biztosan nincs-e zárlat valamelyik láb és a teliföld közt! Ez után a vízszintes panel megvastagított, nagy áramot vivő fóliáit forrasszuk át, nem sajnálva az ónt! Ha ezekkel megvagyunk, akkor a két panel forrasztási oldalait alaposan mossuk le denaturált szesszel (mindig ezt mondom, de én magam aromás higítót használok), hogy a forrasztáskor a panelra olvadt gyantát eltávolítsuk. Ha ezt nem tesszük meg, akkor a panelmérő biztosan nem fog helyesen működni. Ez után öblítsük le a panelokat és hagyjuk megszáradni. Ha megszáradtak, akkor a két panelt illesszük össze és a találkozási élükön lévő fóliaszigeteket forrasszuk össze. A vízszintes panel hátsó élénél lévő alkatrészeket hűtőbordára kell szerelni. Ehhez egy 11cm széles és 10cm magas (nálam 4mm vastag) alumínium lapra és egy hűtőbordára lesz szükségünk azért, hogy a bordák a függőleges panel felé álljanak, helyet hagyva így a doboz hátulján lévő trafónak. Az alkatrészek rögzítő furatainak helyeit jelöljük be az alumínium lapon majd fúrjuk ki. A laphoz rögzítendő hűtőbordát én az Elektrokonthában vettem és félbe fűrészeltem mert túl hosszú. Az alumínium lap és a hűtőborda összecsavarozásához is szükségünk van két furatra a lap felső részén. A furatok elkészítése után csillám, hővezető paszta és szigetelő gyűrű alkalmazása mellett csavarozzuk fel az alkatrészeket az alumínium lapra, majd rögzítsük a laphoz a hűtőbordát is, nem sajnálva a hővezető pasztát. A graeztnél természetesen nem kell csillám és szigetelő gyűrű. Viszont a graetz tokján van egy kis kitüremkedés, ami miatt egy picit meg kell hajtanunk a lábait hogy a bordához feküdjön. A kitüremkedés miatt keletkezett kis rést a hővezető paszta majd kitölti. (A graetz-et nem a tokozás adta irányban terveztem rá a panelra, egyéb okok miatt.) Ha ezzel megvagyunk, akkor a kész hűtőfelületet a rá szerelt alkatrészekkel forrasszuk be a panelba.
A következő bekezdés elsősorban azoknak szól, akik az áramkört a Lomexes M20-as műszerdobozba építik bele, hasonló módon mint ami a képeken látható.
Az M20-as műszerdobozt csavarozzuk szét, és a két lyukacsos idom elölről a 2. és a 9. lyukaihoz csavarozzuk hozzá a négy (1-1db) 8mm-es belső-belső menetes távtartót, az idom alulsó részénél 1-1db alátétet alkalmazva. Fontos, hogy minél rövidebb csavarokat használjunk, mivel maga a távtartó is csupán 8mm hosszú és még a panel felől is bele kell majd csavarnunk 1-1 csavart. A hálózati védőföld csatlakoztatásához még egy csavart csavarozzunk az egyik idom leghátsó. Erre majd később lesz szükségünk. Ez után csavarozzuk össze a két idomot a doboz aljával. A toroid transzformátort én Kléh Györggyel tekertettem, elérhetőségét e-mailben megadom. A toroiddal kapcsolatban fontos, hogy maximum 11cm átmérőjű és 8cm magas lehet, máskülönben nem fér be a dobozba az áramkör mellé. Tekertethetünk máshol is, csak a trafó geometriai méretei nagyon fontosak. Megbízhatóbb céget biztosan találunk, de olcsóbbat nem nagyon. (Nekem Kléh már szó szerint a csillagokat is leigérte az égről, hogy készen lesz szerdára a toroidom, de csak a következő hétre lett kész nagy nehezen...) A doboz hátsó lapját fektessük le és helyezzük rá a toroid transzformátort, majd jelöljük be a toroid gyűrűnek a belső körét a hátlapon és ennek megfelelően készítsük el a hálózati csatlakozó helyét. Ez után a trafót helyezzük rá a hátlapra és a méreteket lemérve vastag alumínium csíkokból hajlítsuk meg a transzformátort rögzítő idomokat, majd ezeket nagyon erős (két komponensű) ragasztóval ragasszuk a hátlaphoz. Fontos, hogy jó helyre ragasszuk ezeket az idomokat, mert különben nem tudjuk majd a hátlapot a dobozhoz csavarozni (KÉP!). Javaslom hogy a ragasztó úgy kössön meg, hogy közben a trafó már a helyén van, így biztosan jó helyre ragasszuk a tartó idomokat. Én gumi csíkokat is ragasztottam a tartókra, hogy nehogy felsértsék a trafó szigetelését. Amíg a ragasztó szárad, addig elvégezhetjük a hálózati csatlakozó összedrótozását, illetve még a trafó primerjének kivezetésére sarukat kell szerelnünk. Itt nagyon ajánlott zsugorcső használata. A furatsorba korábban becsavart csavarhoz rögzítsünk egy zöld-sárga vezetékdarabot, aminek a másik végére sarut forrasztunk és a hálózati csatlakozó földelés-kivezetéséhez csatlakoztatunk. Valami gyűrű alakú vastagabb anyagot (pl. PVC-t) ragasszunk a trafó alá a hátlaphoz.
Ez mechanikai szempontból is jó, illetve így a trafó alatt el tudjuk vezetni a hálózati védőföld vezetékét. Ezt azért kell, mert ha a gyűrű közepén fűznénk át a vezetéket, akkor egy félig zárt menet lenne a trafón. (A műszerdoboz külső földelése esetén záródna a hurok és lenne egy egymenetes rövidre zárt szekunder tekercsünk.) A száradás után a hátlapot a transzformátorral együtt csavarozzuk a dobozhoz és a hálózati csatlakozót ragasszuk a hátlaphoz. A trafó szekunder-kivezetéseit vágjuk méretre és hajtsuk be a megfelelő helyeken, hogy a nyákon lévő sorkapcsokba csavarozhatóak legyenek. Az előlapot elkészíthetjük a doboz gyári előlapjából is, azonban ez elég vastag, emiatt sokkal nehezebben megmunkálható. A hátlapnál bőven eleget kell reszelnünk, mert ott a trafó súlya miatt szükség van a vastag, masszív hátlapra. Emiatt én azt javaslom, hogy egy vékonyabb alumínium lapból vágjuk ki az előlapot, és ezen alakítsuk ki a lyukakat. Itt elsősorban a kijelző furatára kell nagyon odafigyelnünk, a potméterek, a ledek és a banánhüvelyek, illetve némileg a kapcsolók furatai nem annyira kényesek, hiszen a tekerőgombok, a ledek foglalatai, a banánhüvelyek műanyag részei és a kapcsolók csavarjai eltakarják a furatok széleit. Ha az előlap furataival elkészültünk, akkor csavarozzuk hozzá az előlaphoz a banánhüvelyeket és a ledek foglalatait. Én azt ajánlom, hogy a két ledet csak az után forrasszuk be a függőleges panelba, miután az előlapon lévő led-foglalatokba illesztettük. Így biztosan jó távolságban lesznek a ledek a paneltól. A tápegység előlapját ha kedvünk tartja akkor önfeledten szerkesszük át, írjunk rá feliratokat, majd egy A4-es matricára nyomtassuk ki 14,7cmX11,7cm-es méretben. Ez után öntapadós üvegfóliára van szükségünk. Ezt írószerboltokban lehet beszerezni. Ebből ragasszunk egy darabot az előlapi matricára, majd alaposan simítsuk rá. Ez után húzzuk le a matricáról a védőfóliát és ragasszuk rá az előlapra. Nagyon vigyázzunk hogy jó helyre ragasszuk! A kijelző helyénél a matricát a négyszög négy sarka felé X alakban metsszük be, majd az így létrehozott 4db háromszöget hajtsuk be és ragasszuk rá az előlap belső felére. A potmétereknél, kapcsolóknál és a többi furatnál is vágjuk ki a matricát. Az előlapra szereljük rá a ledek foglalatait és a banánhüvelyeket, majd az elkészült előlapot csavarozzuk a dobozhoz és a négyvezetékes kimenetet a nyák sorkapcsaitól 2-2db vezetékkel forrasszuk a banánhüvelyre.
Hitelesítés:
Az első bekapcsolás előtt ellenőrizzük le a kondenzátorok, diódák polaritását és hogy az IC-k megfelelő irányban vannak-e a panelban (én már ebbe a hibába is beleestem). Ez után adjunk segédtáp-feszültséget egy 15V szekunderfeszültségű 500mA-1A terhelhetőségű trafóról. A két lednek világítania kell, illetve a kijelzőnek nullát kell mutatnia. Ha ez nem így történik, akkor ellenőrizzük le a tápfeszültségeket az IC-k lábain. Ekkor még az előszabályozó nem működik, azt nem kell méricskélni. Ha a tápfeszültségek rendben vannak és még mindig nem világítanak a ledek és a kijelzők, akkor keressünk szakadást vagy zárlatot a panelon! Ez után a potmétereket tekerjük kb fél állásba (az a lényeg hogy ne legyenek teljesen letekerve), majd adjuk rá a főtápot az áramkörre. Az áramkorlátot jelző lednek már nem szabad világítania, illetve a panelmérőnek feszültség-mérő állásban ki kell írnia valami értéket (már ha fel van kapcsolva a kimeneti kapcsoló). Tekerjük el a feszültséget állító potikat és láthatjuk hogy a kimeneti feszültség ennek megfelelően változik. Terheljük le a tápot (azért ne rögtön rövidzárral) és ellenőrizzük az áramkorlátot állító potik eltekerésével hogy az áramgenerátoros üzem működik-e és hogy a panelmérő kijelzi-e a tápból kifolyó áramot. Ha meggyőződtünk róla hogy a táp helyesen működik, akkor vágjuk át a vízszintes panelon lévő kimeneti sorkapcsok mögötti két átkötést. Ezzel a négyvezetékes kimenet már működik.
Ezek után végezzük el a hitelesítést! Ha nagyon profik akarunk lenni akkor betartjuk azt a szabályt, hogy egy műszert csak legalább egy nagyságrenddel pontosabb műszerhez hitelesítünk. A panelmérő kijelzése feszültség és áram-mérés esetén is négydigites. Tehát nekünk egy ötdigites feszültségmérőre és árammérőre lenne szükségünk, ami mér 40V-ig és 10A-ig. Fel a kezeket akinek van ilyen hitelesítő műszere! Akinek van és egy hitelesítés idejére a rendelkezésemre bocsátaná, az szóljon! Feltételezem, hogy amatőr körökben az emberek többségének legfeljebb 3,5 digites műszere van (nekem is). Ezzel nem tudunk tökéletes hitelesítést végezni, de jobb híján ez is megteszi. A feszültséget állító potmétereket tekerjük maximumra és a kimenetre csatlakoztassunk feszültségmérőt. P3 trimmert állítsuk be úgy, hogy a kimeneten a külső (hiteles) műszer szerint 40V legyen. Ez után a kimeneti feszültséget 40V-on hagyva P7 helitrimmerrel állítsuk be, hogy a panelmérő 40,00V-ot mutasson. Ez után a panelmérőt kapcsoljuk árammérő állásba, és P6 trimmerrel állítsuk be a kompenzációt úgy, hogy terhelés nélkül a panelmérő 0.000-át mutasson. Ez után kössünk olyan terhelést a tápra, ami 40V vagy az alatti feszültségről felvesz 7A-t (vagy ha a felhasznált trafó engedi, akkor 10A-t). P1 trimmert tekerjük le, ez után az áramot és a feszültséget állító pométereket (P2, P8, P4, P5) pedig maximumra. Ettől a tápegység biztosan áramgenerátoros üzemre vált át. Ez után P1 trimmert lassan kezdjük el feltekerni addig, amíg a külső, hiteles panelmérő a maximálisan tervezett kimeneti áram értékét nem mutatja. Ez után P9 helitrimmerrel állítsuk be, hogy a panelmérő is ugyan akkora áramértéket jelezzen, mint a hitelesnek tekintett külső árammérő. Fontos, hogy a feszültséget és az áramot is végkitéréshez hitelesítsük, ahogyan azt leírtam! Ezzel a hitelesítést elvégeztük.
Mérési eredmények:
A következőkben közölt mérési eredmények még a 29. paneltervű tápról készültek, amit az iskolámnak készítettem. Ebben még nem volt alkatrész-oldali teliföld. Az én tápom ennél valamivel szebb kimeneti zajt produkál.
Szabályozási viselkedés mérése/ A kimeneti feszültség stabilitása a terhelés változásának hatására:
A kimeneti feszültséget mérő műszert közvetlen a négyvezetékes kimenet 1-1 vezetékpárjának kapcsolódási pontjához csatlakoztatva a kimeneti feszültség maximális terhelés hatására +10mV-ot változik. Ez a 10mV-os feszültségváltozás kijelzése a rendelkezésemre álló műszerekkel az utolsó egy digiten történik, maximális terhelés hatására. Kisebb terhelésen ennél még kisebb ez az érték. Azonban ez a rendelkezésemre álló műszerekkel már nem mérhető! Emiatt a tápegységnek ezt a tulajdonságát csak ezzel a 10mV értékkel tudom specifikálni.
Szabályozási viselkedés mérése/ A kimeneti áram stabilitása a terhelés változásának hatására:
A mérés menete: A tápegység kimenetére terhelést kapcsoltam (3db párhuzamosan kapcsolt 24V 60W-os izzó). Ez után a tápegység kimeneti áramát áramgenerátoros üzemben különböző értékekre beállítottam, majd a terhelést rövidre zárva vizsgáltam a kimeneti áram változását (ΔIki).

Szabályozási viselkedés mérése/ A kimeneti feszültség stabilitása a bemeneti feszültség változásának hatására:
A mérés menete: A tápegység kimenetére feszültségmérőt csatlakoztattam, majd a készülék bemeneti hálózati 230V-os feszültségét 207V-ra és 240V-ra változtattam és digitális multiméterrel vizsgáltam, hogy a kimeneten beállított feszültség feszültséggenerátoros üzemben ennek hatására hogyan változik (ΔUki). A tápegység kimenete maximálisan terhelve volt (7A). A rendelkezésre álló eszközökkel csak -10%-os (207V) és +4,3%-os (240V) változást tudtam létrehozni. Illetve hogy a legkisebb változást is mérni tudjam, 20V-os méréshatárt használtam a kimeneti feszültséget mérő digitális multiméteren. Így a következő értékeket kaptam:
|
Bemeneti feszültség |
Kimeneti feszültség |
ΔUki |
| 230V | 19,94V | - |
| 207V (-10%) | 19,95V | 10mV |
| 240V (+4,3%) | 19,95V | 10mV |
Szabályozási viselkedés mérése/ A kimeneti feszültség stabilitása a bemeneti feszültség változásának hatására:
A mérés menete: A készülék kimenetére terhelést és vele sorba árammérőt kapcsoltam, majd maximális (7,000A-es) kimenő áramot állítottam be a kimeneten áramgenerátoros üzemben. Ez után készülék bemeneti hálózati 230V-os feszültségét 207V-ra és 240V-ra változtattam és a multiméteren és a tápegység beépített panelmérőjén vizsgáltam, hogy a kimeneten beállított áram ennek hatására hogyan változik (ΔIki). Így sem a század Amperig kijelezni képes digitális multiméteren, sem pedig az ezred Amperig kijelezni képes panelmérőn lévő értékeken sem tapasztaltam változást a kimeneti áram értékében.
| Bemeneti feszültség | Kimenő áram | ΔIki |
| 230V | 7,000A | - |
| 207V (-10%) | 7,000A | 0mA* |
| 240V (+4,3%) | 7,000A | 0mA* |
* a rendelkezésemre álló műszerekkel nem kimutatható
Hatásfok mérése:
A készülék hatásfokának mérése során nem állt rendelkezésemre teljesítménymérő, ezért a hálózati feszültséget és a hálózatról felvett áramot digitális multiméterekkel mértem. Mivel a tápegység áramfelvétele nem szinuszos a trafó után lévő egyenirányító graetz miatt, ezért a hálózatról felvett áram a szinuszos áramra hitelesített multiméterrel történő kijelzett értéke nem teljesen hiteles.
A készülék hatásfoka nagyban függ a kimeneten beállított feszültség értékétől és a terhelés értékétől. Belátható, hogy nulla terhelés esetén egy valós (nem ideális) tápegység hatásfoka meredeken letörik. Hiszen egy valós tápegységnek terhelés nélkül is van nyugalmi teljesítmény-felvétele. Amíg ez minél inkább összemérhető a terhelés felé folyó árammal, addig a készülék hatásfoka alacsonyabb.

Kimeneti zaj vizsgálata:
A kimeneti zaj túlnyomórészt a kapcsolóüzem működési elvéből ered. A készülék több eleme is igyekszik ezt a járulékos zajt csökkenteni, azonban ez a valóságban teljes mértékben soha sem szüntethető meg, az előszabályozó működési elvéből eredően.
A zaj értéke és milyensége (frekvenciája, némileg a jelalakja) függ a kimeneti feszültségtől és a terhelés értékétől. Néhány szkóp-ábra a kimeneti jelalakról különböző körülmények esetén:
A következő szkóp-ábrák 4db izzóból álló terhelés mellett készültek (párhuzamosan 2-2 sorba kötve):
| Uki=5,0V Iki=1,744A 20mV/DIV 10us/DIV |
Uki=10,0V Iki=2,323A 20mV/DIV 5us/DIV |
![]() |
![]() |
| Uki=15,0V Iki=2,843A 20mV/DIV 5us/DIV | Uki=20,0V Iki=3,290A 20mV/DIV 5us/DIV |
![]() |
![]() |
| Uki=30,0V Iki=4,020A 20mV/DIV 5us/DIV | Uki=40,0V Iki=4,741A 20mV/DIV 10us/DIV |
![]() |
![]() |
A következő szkópábrák a kimeneti zaj tehelés értékétől függő változásának szemléltetésére készültek. A bal oldali képen lévő jelalak 4db 24V 60W-os izzó terhelése esetén látható, a jobb oldali képen pedig a 2db (sorba kötött) izzó esetén lévő jelalak látszik:
| Uki=15,0V Iki=2,843A 20mV/DIV 5us/DIV | Uki=15,0V Iki=1,429A 20mV/DIV 5us/DIV |
![]() |
![]() |
Terheletlen kimenet:
| Terheletlen kimenet 5mV/DIV 10us/DIV |
![]() |
Végezetül néhány kép az áramkörről:
Sikeres utánépítést kívánok!
Attila











Hozzászólások
gratulálok a kapcsoláshoz, szuperul néz ki, nagyon tehetséges vagy
előre is köszönöm.
Elöre is köszönöm a választ.
Szeretném én is utánépíteni ezt a labortápot. A kérdésem egyenlőre csak annyi lenne, hogy a linkelt képen lévő trafó megfelelne-e. Ha igen, akkor az áramkörön kell-e valamilyen módosítást végezni (a 10A miatt)?
A segítséget előre is köszönöm!
Ben de bu güç kaynağını yapmak istiyorum. Ancak mukus yapacak kimseyi bulamadığım için ilk adımda takıldım. Tahtaları nasıl alacağım konusunda yardımcı olabilecek var mı?
Halil: Emre!
Makale gönderileri için RSS beslemesi.