İyi günler. 1996 için Çek dergisi "ELEKTROinsert" de açıklanan LBP "G400" şemasına göre monte edilmiş bir pano ile "Çin" LBP kartı için oldukça uygun bir yedek versiyonumu dikkatinize sunuyorum.
Buradaki fikir , Çinli bir tasarımcı tarafından monte edilen LBP kartını (önceden monte edilmiş güç kaynağı tasarımının durumunda yapısal değişiklikler yapmadan) daha önce yayınlanmış bir makalede açıklanan G400 LBP kartıyla hızlı bir şekilde değiştirmekti .
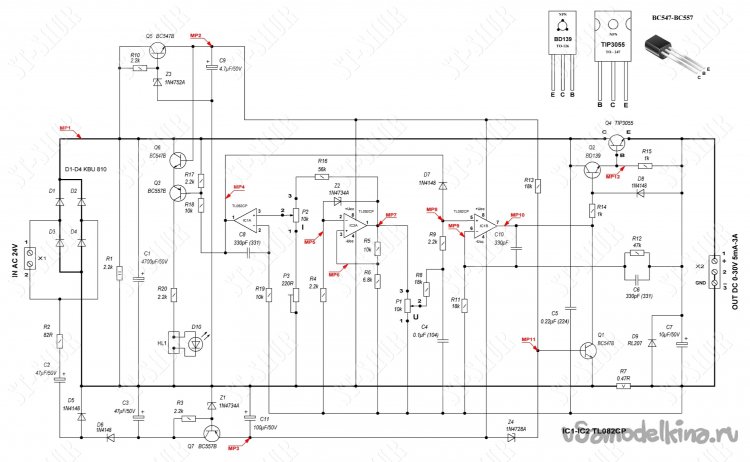
Bu tasarım kullanıldı:
- Bağlantı Elemanları M3.
- Montaj teli.
- Isıyla daralan makaron.
- Şemaya göre radyo bileşenleri.
Kullanılan araçlardan:
- havya
- Tornavidalar, tel kesiciler vb.
Çinli kurucuya dayanan LBP'nin montajı, daha önce yayınlanmış bir makalede açıklanmıştır . Çalışma sırasında, “kısa devre” sonucunda, 2SD1047 ve 2SD882 transistörlerinin çıkış çifti birkaç kez uçtu. Çünkü Bu mezhepler artık el altında olmadığından, sonunda geçici olarak bir çift TIP3055 ve BD139 ile değiştirildi (Çek versiyonunda benzer şekilde kullanıldı, kablolar kullanılarak bağlanması gerekiyordu). Transformatör ayrıca daha güçlü bir tane ile değiştirildi.
Radyatörde yeni montaj delikleri açmamak için, LBP "G400" ün monte edilmiş kartı biraz düzeltildi. Şunlar. transistör Q4'ü bağlamak için geçici blok çıkarıldı, transistör Q2'nin radyatörünün köşesi kesildi, doğrultucu köprüsünün sonuçları kalıplandı (konumunu radyatördeki montaj deliği ile eşleştirmek için). Değiştirilen kapasitör C1.
Böylece, LBP "G400" kurulu aşağıdaki nihai görünümü elde etti.
Sonuç olarak, G400 kartı, Çinli tasarımcının kartı yerine hazır kasa montajına rahatça sığar.
Şu anda, en basit şemaya göre monte edilmiş ve ayrı bir transformatör sargısından güç alan ek bir 12V güç kaynağı olarak ayrı bir modül kullanılmaktadır.
Tasarımda kullanılan parçalar ve bazı K / T dikkate alınarak birleştirilmiş şema.
Üretilen LBP'nin farklı modlarda "çalıştırılması" sonucunda bazı K/T devrelerinde aşağıdaki ölçüm sonuçları elde edilmiştir.
Oldukça sık, “Lay” formatında bir tahta gönderme talepleri postaya gelir. Ne yazık ki, kendi "eğriliği" nedeniyle, bu formattaki dosyalar henüz mevcut değil (çünkü flash sürücüyle birlikte "öldüler" ve geri yüklenmeleri gerekiyor). Şu anda sadece "dergi" versiyonu şeklinde fotoğraflar var. Umarım doğru ölçeklendirme ile p/p üretim teknolojisi de LUT için uygun olur.
Sonuç olarak, "Çinlilerin" "Çek" ile değiştirilmesi tamamen "acısız" ve gereksiz emek olmadan oldu.
Gelecekte, şönt direnci R7'nin daha güçlü bir (8-10W) ile değiştirilmesi planlanmaktadır. Çünkü "kısa devre" modunda, güçlü ısınmasına yol açan 5.57W'a kadar dağılabilir.
Aksi takdirde, ortaya çıkan LBP tasarımı çok iyi çalışır. "Kısa devre" sırasında parçaların ayrılması meydana gelmez (en azından şimdilik).
Açıklamada bir şey eksikse, umarım bu nüanslar sunulan fotoğraflarda görülebilir. Olası hatalar ve yazım hataları için şimdiden özür dilerim.
Daha fazla bilgiye ihtiyacınız varsa, postaya yazın, cevaplamaya çalışacağım. Geri bildirim, fikirler, tasarım iyileştirmeleri için öneriler ve yorumlar memnuniyetle karşılanmaktadır.
Ağustos 2022
Stanislav Shurupkin.
E-posta: st-shur@mail.ru
_files/logousam.jpg)
_files/kch-01.jpg)
_files/kch-02.jpg)
_files/kch-03.jpg)
_files/kch-04.jpg)
_files/kch-05.jpg)
_files/kch-06.jpg)
_files/kch-07.jpg)
_files/kch-08.jpg)
_files/kch-09.jpg)
_files/kch-10.jpg)
_files/kch-11.jpg)
_files/kch-12.jpg)
_files/kch-13.jpg)
_files/kch-14.jpg)
_files/kch-15.jpg)
_files/kch-16.jpg)
_files/kch-17.jpg)
_files/kch-18.jpg)
_files/kch-19.jpg)
_files/foto_1.jpg)