reklam: Güvenilir şarj cihazı 0....72 V 10 A

 

En sevdiğiniz konunun küratörü olmak ister misiniz?

Reklamları sevmiyor musun? Forumda basit bir kayıt işlemini tamamlayın ve reklam görmeyeceksiniz.

74106 kez okundu

0 Üye ve 1 Misafir bu konuyu inceliyor.

17 Aralık 2015, 11:55 am
74106 kez okundu
Çevrimdışı

alpatov

Novorossia Lugansk Mesajlar: 672
* MY ZU.ZIP (83.79 kB - 923 kez indirildi.)
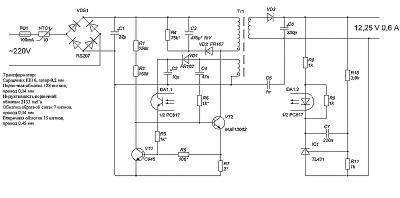
Herkese kanıtlanmış son derece güvenilir hafızayı tekrar etmesini öneriyorum. Böyle bir fabrika hafızasının maliyeti 6000 ruble. Kendinizi toplarsanız 500 rubleye mal olacak. Şarj cihazı, voltaj ve akımın düzgün bir şekilde ayarlanmasına, kısa devre ve belirtilen akımın aşılmasına karşı tetik korumasına sahiptir.







17 Aralık 2015, 11:58 am
Cevap 1
Çevrimdışı

kag46

Moskova/Prag Mesajlar: 564
, diyagram için teşekkürler!

Lütfen bana ağırlığın ne olduğunu söyle? cc/cv olabilir mi? Eh, hazırlıksız boyutlar ...

tekrar teşekkürler!


17 Aralık 2015, 12:01
2. cevap
Çevrimdışı

alpatov

Novorossia Lugansk Mesajlar: 672
Ağırlık 1130 gram, hafif, her zaman yanınızda taşıyabilirsiniz. Kasa bir bilgisayar güç kaynağı + oradan radyo bileşenleri ile hazır.

17 Aralık 2015, 12:05:57'de eklendi
Yazdım - şarj cihazının voltaj ve akımın düzgün bir şekilde ayarlanması, kısa devre ve belirtilen akımın aşılması için tetik koruması vardır. Örneğin voltajı 14,4 V'a ayarladınız, şarj akımını örneğin 5 A'ya ayarladınız, akım 0'a düşerken şarj göstergesinin kırmızıdan yeşile dönmesini bekleyin. İşte bu kadar.
« Son Düzenleme: 26 Mart 2016, 11:51, alpatov tarafından »


17 Aralık 2015 12:28
cevap #3
Çevrimdışı

alpatov

Novorossia Lugansk Mesajlar: 672
На форуме электронщиков мало, как мне говорили, но я думаю собрать готовое проверенное устройство много ума не надо. Печатные платы есть, большинство радиодеталей с БП компа. Единственное что может возникнуть трудность - это правильно намотать импульсный транс. Настройка сводится к выставлению тока защиты.


17 Дек 2015 в 15:03
Ответ #4
Çevrimdışı

asit

Khlynov=Vyatka=Kirov Mesajlar: 4658
Спасибо огромное, можно поподробнее  про транс и про настройку?



17 Дек 2015 в 16:36
Ответ #5
Çevrimdışı

alpatov

Novorossia Lugansk Mesajlar: 672

Дежурка мотается на ЕЕ 16, ЕЕ 19 зазор 0.2мм, первичка 170 витков 0.15 проводом. Обратная связь 16 витков - 0.15. Вторичка 15 витков -0.45.
Силовой транс ЕR 35, первичка 38 витков в 2 провода 0.63. Вторичка 2Х9 витков проводом 4 штуки по 0.63. Вторичка выдает 33 вольта. 2х33 вольта = 66 вольт на выходе. Кондеры на выходе на 35 вольт. Если намотать две вторички 14+14 витков, то на выходе получим 2х50 вольт, тогда кондеры нужны 63 вольта и у нас будет регулироваться от 0...100 вольт. ТГР тремя проводами МГТФ 0.3 - 25 витков на феррите м2000 к16. Датчик тока 2 по 50 витков провода 0.3 с отводом от середины. Датчик тока мотаем в два провода 50 витков, потом начало одной обмотки соединяем с концом другой это и есть средний провод. Дальше делаем один виток провода 1.5-2 мм и впаиваем в плату.
Настройка заключается в установлении порога отключения токовой защиты подстроечником 470 Ом. Берем нагрузку ампер 8, и крутим защиту на срабатывание. Естественно, проверяем дежурку на ток 0.5 А под нагрузкой и 12.3 В, если не держит, то уменьшаем токовый резистор R7 до 1 ома.
« Последнее редактирование: 17 Дек 2015 в 16:54 от alpatov »


17 Дек 2015 в 18:33
Ответ #6
Çevrimdışı

Grizchik

Krasnodar Gönderiler: 420
Если не трудно можете в архив положить схему с более высоким разрешением


17 Дек 2015 в 22:41
Ответ #7
Çevrimdışı

alpatov

Novorossia Lugansk Mesajlar: 672
схема в архиве
* схема ЗУ завершенная2.rar (351.78 кБ - загружено 1127 раз.)


18 Дек 2015 в 12:40
Ответ #8
Çevrimdışı

Vladigit

ORSK Mesajlar: 679
, чем обосновано решение мотать 4 вторички вместо стандартных 2-ух? Так только лишние потери на диодах возникают.
Коэффициент трансформации выбран неудачно. Он для идеального случая, когда в розетке 220 В. Если же входное просядет до 200, то 66 В. на выходе не будет. В тоже время если входное поднимется до 230 В. кондерам станет не сладко и они могут обидиться.
Да, и хотелось бы услышать конструкцию обмоток трансформаторов дежурки и силового.


18 Дек 2015 в 13:34
Ответ #9
Çevrimdışı

vitov

Belarus Mesajlar: 77
, есть статистика по работе на максимальной нагрузке?
У ER35 сечение 1 кв.см. - не маловато ли для полумоста 720 Вт 50 кГц? Какой феррит?
Если "это от АТХ," то вряд ли от 700-ки. И частота у мощных комповых обычно за 70 кГц +топология косой мост.


18 Дек 2015 в 15:00
Ответ #10
Çevrimdışı

dimad63

Moskova Gönderiler: 2070
4 обмотки чтоб транс не мотать а использовать что был . :)

а вот ирф 740 врятли и 500 вт выдержат


19 Дек 2015 в 13:11
Ответ #11
Çevrimdışı

alpatov

Novorossia Lugansk Mesajlar: 672
740 выдерживают до 600 Вт легко, они в импульсном режиме работают. Транс на 720 Вт вам нужен ER44. Я больше 7 А 57 вольт для своего лития железо фосфата не использую. Мне для зарядки 20А аккума рекомендованный ток 6А, то есть я больше 400 Вт не использую. Первичка 38 витков рассчитана правильно, откройте программу по расчету ИИП и пересчитайте. Использую две вторички со средней точкой по причине применения низковольтных кондеров 35 вольт. Хотите оставьте одну, но тогда придется ставить 100 вольтовые кондеры, а у них цена.... заоблачная. 35 вольтовый кондер 1000 мкф стоит 7 рублей.
Кому нужно снять 1 кВт нагрузки подымайте напряжение дежурки до 24-36 вольт, пересчитывайте транс и ТГР и используйте более мощные мосфеты например IRF 460 .

« Последнее редактирование: 19 Дек 2015 в 13:25 от alpatov »


19 Дек 2015 в 13:16
Ответ #12
Çevrimdışı

alpatov

Novorossia Lugansk Mesajlar: 672
Как мотать силовой транс и транс дежурки















19 Дек 2015 в 19:42
Ответ #13
Çevrimdışı

poraboloid

Samara Mesajlar: 2739
День добрый.
Если есть рисунок печатной платы в программах - выложите пожалуйста.


19 Дек 2015 в 20:19
Ответ #14
Çevrimdışı

alpatov

Novorossia Lugansk Mesajlar: 672
Мое ЗУ ZIP в самом начале. Там печатные платы в программе лаутера. Собирайте на здоровье, но использовать нужно SG 3525, а не КА 3525. С кашкой могут возникнуть проблемы.


19 Дек 2015 в 22:10
Ответ #15
Çevrimdışı

Serik

Almatı şehri Mesajlar: 1597
Добрый вечер!
Реально ли повторить этот проект на 1,5 кВт( длительно )?


20 Дек 2015 в 08:56
Ответ #16
Çevrimdışı

alpatov

Novorossia Lugansk Mesajlar: 672
Реально. Полумост ставят до 600 Вт. Но на 1.5 кВт нужен мост 4 транзистора, например IRF460. ТГР нужно намотать с 4 - мя  вторичными обмотками включенных противофазно как для моста, и напряжение дежурки поднять до 24-36 вольт. Силовой транс и тгр пересчитать. Можно сделать на любое напряжение, хоть от 0....200 вольт. Все в ваших руках, пересчитайте под ваши задачи и вперед!


20 Дек 2015 в 19:20
Ответ #17
Çevrimdışı

vitov

Belarus Mesajlar: 77
Тема: Надежное ЗУ 0....72 В 10 А
По факту:
Lityum demir fosfatım için 7 A 57 volttan fazla kullanmıyorum. Benim için 20A pili şarj etmek için önerilen akım 6A, yani 400 W'tan fazla kullanmıyorum.
M.b. Başlaması gereken bu muydu?
ancak KA 3525 değil SG 3525 kullanmanız gerekiyor. Yulaf lapasında sorunlar çıkabilir.
Hangi?


 

Alpatov'dan güvenilir bellek

Yazar alpatovBölüm Ürünlerimiz

Cevaplar: 65
Görüntüleme: 12651
Son yanıt 30 Haz 2019, 11:11
tarafından stels

Orijinal metin


kaide