Автор Тема: Лабораторный блок питания за один день  (Прочитано 343710 раз)

0 Пользователей и 12 Гостей просматривают эту тему.

Lykich

  • *
  • Сообщений: 41
  • Microsmart.eu
Re: Лабораторный блок питания за один день
« Ответ #2460 : 13 Октябрь, 2014, 10:47:02 »
такое чувство, что стабилитроны не ограничивают  максимальную амплитуду.
Какие стабилитроны поставили ?
Срыв генерации может быть при малой разнице между входным и выходным  напряжением
(должен быть запас 5-10В).
Схему управления лучше запитать от отдельного источника.

boris

  • *
  • Сообщений: 4
  • Microsmart.eu
Re: Лабораторный блок питания за один день
« Ответ #2461 : 13 Октябрь, 2014, 11:27:30 »
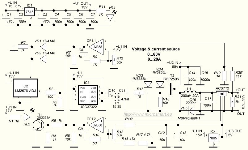
Стабы, как по схеме 1n5355b. по поводу разницы входного напряжения на силовую часть и максимального напряжения на выходе БП у меня была мысль. Т к у меня на вход 20 вольт,сегодня пересчитаю делитель R18 R19 на максимальное выходное напряжение БП в 15 вольт, посмотрю.   

Николай Н.

  • *
  • Сообщений: 32
  • One day in the distant past
Re: Лабораторный блок питания за один день
« Ответ #2462 : 10 Январь, 2015, 16:34:12 »
Весь форум восстановлен из бэкапа? Или это только у меня? 
Мне с Ебей скопом товар начал приходить, неожиданно и быстро! Две недели максимум! Потихоньку начал сборку.
Перезалью схему Ливмейкера и доведённую до ума печатку для DipTrace. 60 Вольт 20 Ампер. В 3D, посредством программы, кому интересно, можно посмотреть на печатку. Хорошо скинул на флешку.



« Последнее редактирование: 10 Январь, 2015, 17:36:42 от Николай Н. »

Livemaker

  • Администратор
  • *****
  • Сообщений: 1328
  • www.microsmart.eu
    • Microsmart
Re: Лабораторный блок питания за один день
« Ответ #2463 : 10 Январь, 2015, 23:53:28 »
Ну зачем хаккерам сносить бэкап за 3 мксяца? Достали! Придурки! Форум не коммерческий! Назойливой рекламы тут нет и не будет.
У всех прошу прощения, за утерянные сообщения!!! Сделаю всё, что могу.

Николай Н.

  • *
  • Сообщений: 32
  • One day in the distant past
Re: Лабораторный блок питания за один день
« Ответ #2464 : 11 Январь, 2015, 00:45:11 »
Ну зачем хаккерам сносить бэкап за 3 мксяца? Достали! Придурки! Форум не коммерческий! Назойливой рекламы тут нет и не будет.
У всех прошу прощения, за утерянные сообщения!!! Сделаю всё, что могу.
Как то не клеится...... Логи у провайдера?? Там целый пик IP. Порты куда стучались. Это серверные. Они обязаны всё предоставить, по идее.  8) А на чём у них железки. Видимо на ...
И сносить то нечего. За неделю всё нарисуем в каждую тему, под твоим руководством - скажи что.. Если было что сносить - значит есть смысл. Сам подумай!!!!!!!!!!!!!!!!!!!
Ради интереса пусть прорвут файрволл у меня у форточки, только перед ней - фри БСД..  ;D ;D ;D Связка.

Это твоё. И плюс моё - сверху.



« Последнее редактирование: 11 Январь, 2015, 01:23:18 от Николай Н. »

Николай Н.

  • *
  • Сообщений: 32
  • One day in the distant past
Re: Лабораторный блок питания за один день
« Ответ #2465 : 11 Январь, 2015, 02:04:14 »
Tracing route to www.microsmart.eu [195.60.248.2] over a maximum of 20 hops

 1    2ms    1ms    1ms    95.83.32.1
 2    1ms    1ms    1ms    79.126.125.29
 3 14ms 14ms 14ms    79.126.126.157
 4 15ms 13ms 13ms    188.254.78.5
 5 30ms 31ms 30ms    95.167.92.31
 6 62ms 53ms 47ms    188.254.83.102
 7 53ms 53ms 53ms    194.19.226.70
 8 54ms 54ms 54ms    195.26.20.185
 9 48ms 47ms 48ms    195.26.20.174
10 54ms 48ms 47ms    195.60.248.2

Trace complete.
inetnum: 195.60.248.0 - 195.60.251.255
netname: Latvijas-tikli-net
descr: Latvijas tikli, SIA
country: LV
org: ORG-LtS2-RIPE
admin-c: MAVR-RIPE
tech-c: MAVR-RIPE
status: ASSIGNED PI
mnt-by: RIPE-NCC-END-MNT
mnt-by: LTIKLI-MNT
mnt-lower: RIPE-NCC-END-MNT
mnt-routes: LTIKLI-MNT
mnt-domains: LTIKLI-MNT
source: RIPE # Filtered
sponsoring-org: ORG-BA19-RIPE

organisation: ORG-LtS2-RIPE
org-name: Latvijas tikli, SIA
org-type: OTHER
address: Vienibas gatve 200
address: Riga
abuse-c: AR27844-RIPE
mnt-ref: LTIKLI-MNT
mnt-by: LTIKLI-MNT
source: RIPE # Filtered

person: Aleksandrs Jemeljanovs
address: Terbatas 78
address: Riga
address: Latvia
phone: +371 26532779
phone: +371 67284627
nic-hdl: MAVR-RIPE
mnt-by: AS16062-MNT
source: RIPE # Filtered



route: 195.60.248.0/22
descr: SIA Latvijas Tikli
origin: AS16062
mnt-by: AS16062-MNT
source: RIPE # Filtered
mnt-routes: LTIKLI-MNT

А вот пример сверхзакрытй сайт - летучая мышь.

www.batfx.com

Прыжёк - 
 Pinging www.batfx.com [95.211.193.39] with 64 bytes of data:

 Reply from 95.211.193.39:  bytes=64  time=84  TTL=52  seq=1
 Reply from 95.211.193.39:  bytes=64  time=84  TTL=52  seq=2
 Reply from 95.211.193.39:  bytes=64  time=84  TTL=52  seq=3
 Reply from 95.211.193.39:  bytes=64  time=84  TTL=52  seq=4

Tracing route to www.batfx.com [95.211.193.39] over a maximum of 20 hops

 1    2ms    1ms    1ms    85.95.160.1
 2    1ms    1ms    1ms    79.126.125.29
 3 13ms 13ms 13ms    79.126.126.157
 4 14ms 18ms 13ms    188.254.78.5
 5 73ms 73ms 73ms    87.226.133.93
 6 69ms 69ms 69ms    80.81.192.246
 7 80ms 80ms 80ms    31.31.32.78
 8 77ms 76ms 76ms    31.31.38.93
 9    *      *      *      Request timed out.
10    *      *      *      Request timed out.
11 84ms 84ms 84ms    95.211.193.39

Trace complete.

 Ping statistics for www.batfx.com
  Packets: Sent = 4, Received = 4, Lost = 0 (0% loss),
 Approximate round trip times in milliseconds:
  Minimum = 84, Maximum = 84, Average = 84
Всё!

Whois Server Version 2.0

Domain names in the .com and .net domains can now be registered
with many different competing registrars. Go to http://www.internic.net
for detailed information.

Domain Name: BATFX.COM
Registrar: PDR LTD. D/B/A PUBLICDOMAINREGISTRY.COM
Whois Server: whois.PublicDomainRegistry.com
Referral URL: http://www.PublicDomainRegistry.com
Name Server: NS1.MASOV.NET
Name Server: NS2.MASOV.NET
Status: ok
Updated Date: 16-jun-2014
Creation Date: 18-jul-2007
Expiration Date: 18-jul-2015

>>> Last update of whois database: Sun, 11 Jan 2015 00:22:56 GMT <<<

NOTICE: The expiration date displayed in this record is the date the
registrar's sponsorship of the domain name registration in the registry is
currently set to expire. This date does not necessarily reflect the expiration
date of the domain name registrant's agreement with the sponsoring
registrar. Users may consult the sponsoring registrar's Whois database to
view the registrar's reported date of expiration for this registration.

TERMS OF USE: You are not authorized to access or query our Whois
database through the use of electronic processes that are high-volume and
automated except as reasonably necessary to register domain names or
modify existing registrations; the Data in VeriSign Global Registry
Services' ("VeriSign") Whois database is provided by VeriSign for
information purposes only, and to assist persons in obtaining information
about or related to a domain name registration record. VeriSign does not
guarantee its accuracy. By submitting a Whois query, you agree to abide
by the following terms of use: You agree that you may use this Data only
for lawful purposes and that under no circumstances will you use this Data
to: (1) allow, enable, or otherwise support the transmission of mass
unsolicited, commercial advertising or solicitations via e-mail, telephone,
or facsimile; or (2) enable high volume, automated, electronic processes
that apply to VeriSign (or its computer systems). The compilation,
repackaging, dissemination or other use of this Data is expressly
prohibited without the prior written consent of VeriSign. You agree not to
use electronic processes that are automated and high-volume to access or
query the Whois database except as reasonably necessary to register
domain names or modify existing registrations. VeriSign reserves the right
to restrict your access to the Whois database in its sole discretion to ensure
operational stability. VeriSign may restrict or terminate your access to the
Whois database for failure to abide by these terms of use. VeriSign
reserves the right to modify these terms at any time.

The Registry database contains ONLY .COM, .NET, .EDU domains and
Registrars.   


inetnum: 95.211.192.0 - 95.211.199.255
netname: LEASEWEB
descr: LeaseWeb
descr: P.O. Box 93054
descr: 1090BB AMSTERDAM
descr: Netherlands
descr: www.leaseweb.com
remarks: INFRA-AW
remarks: Please send email to "abuse@leaseweb.com" for complaints
remarks: regarding portscans, DoS attacks and spam.
country: NL
admin-c: LSW1-RIPE
tech-c: LSW1-RIPE
status: ASSIGNED PA
mnt-by: OCOM-MNT
source: RIPE # Filtered

person: RIP Mean
address: P.O. Box 93054
address: 1090BB AMSTERDAM
address: Netherlands
phone: +31 20 3162880
fax-no: +31 20 3162890
abuse-mailbox: abuse@leaseweb.com
nic-hdl: LSW1-RIPE
mnt-by: OCOM-MNT
source: RIPE # Filtered



route: 95.211.0.0/16
descr: LEASEWEB
origin: AS16265
remarks: LeaseWeb
mnt-by: OCOM-MNT
source: RIPE # Filtered



route: 95.211.0.0/16
descr: LEASEWEB
origin: AS60781
remarks: LeaseWeb
mnt-by: OCOM-MNT
source: RIPE # Filtered

Может скидываться на нормальный сервер?.
Как я понял сервер слабоват..
« Последнее редактирование: 11 Январь, 2015, 02:47:06 от Николай Н. »

Сергей_74

  • *
  • Сообщений: 7
  • elektro-set.ru
    • Электросеть
Re: Лабораторный блок питания за один день
« Ответ #2466 : 11 Январь, 2015, 08:46:40 »
Чё за ...... ??? пришлось по новой регистрироваться.
Восстановить не получится?

Николай Н.

  • *
  • Сообщений: 32
  • One day in the distant past
Re: Лабораторный блок питания за один день
« Ответ #2467 : 11 Январь, 2015, 09:41:22 »
Чё за ...... ??? пришлось по новой регистрироваться.
Восстановить не получится?
Так и будут ломать сервак пока не переехать. Или у сервера личные проблемы, или он сам провоцирует подобные вещи. Тут либо скидываться на нормальный сервер, либо ждать следующего раза, да и форум -  где не сопли жуют зелёные и ребятишек по лавкам считают, типа матрикса или остальных, а вполне нормальные схемотехнические решения обсуждают, вот и могут уделывать его, чем меньше подобных форумов - тем лучше, дэбилов больше,  я думаю 100 рублей никого не удушит или 2 доллара. Это старая тема, так будет и дальше.
Пусть автор скажет своё веское слово.

Сергей_74

  • *
  • Сообщений: 7
  • elektro-set.ru
    • Электросеть
Re: Лабораторный блок питания за один день
« Ответ #2468 : 11 Январь, 2015, 10:49:33 »
думаю 100 рублей никого не удушит или 2 доллара. Это старая тема, так будет и дальше.
Пусть автор скажет своё веское слово.

Поддерживаю. Livemaker давайте реквизиты.
Поддержим хорошее начинание. С миру по нитке ..., от нас не убудет.

Livemaker

  • Администратор
  • *****
  • Сообщений: 1328
  • www.microsmart.eu
    • Microsmart
Re: Лабораторный блок питания за один день
« Ответ #2469 : 11 Январь, 2015, 11:44:45 »
Спаибо, парни, за готовность к поддержке!!!
Это мои проблемы, и я пока сам их порешаю.
Логи аттак есть, IP адреса блокированы. Форум переезжает на другую железяку...
Обидно, конечно же, за утерянную информацию. Но мы то все остаёмся живыми и нас не взломать!

Николай Н.

  • *
  • Сообщений: 32
  • One day in the distant past
Re: Лабораторный блок питания за один день
« Ответ #2470 : 11 Январь, 2015, 12:06:25 »
Спаибо, парни, за готовность к поддержке!!!
Это мои проблемы, и я пока сам их порешаю.
Логи аттак есть, IP адреса блокированы. Форум переезжает на другую железяку...
Обидно, конечно же, за утерянную информацию. Но мы то все остаёмся живыми и нас не взломать!
Странно... Просто кому это нужно? Тут информации особо ценной и сверхъестественной нет. То что обнаружили мюонный бульон, или состояние плотности вакуума уже не секрет, внесены поправки в процесс образования. У радиотехников по всей России пары идут - о том что есть рождающиеся частицы в вакууме, с нейтральным зарядом и умирающие мгновенно. Я думаю, кто то понимает что скоро нефть кончится и пора уже.
У меня тут другая проблема. Принесли железа кучу на запчасти. Дал объявление на форуме, мол необходимы запчасти, возьму всё нерабочее.... Принесли блоков питания уже коробку - все рабочие оказались. Соткой проверяя, на 12 Вольт. Хоть соли. И ржавые и нет, в основном ATX. У меня рука их курёчить не поднимется. Придётся запчасти, что с Ебей использовать. Даже смешно.

Сергей_74

  • *
  • Сообщений: 7
  • elektro-set.ru
    • Электросеть
Re: Лабораторный блок питания за один день
« Ответ #2471 : 11 Январь, 2015, 12:41:44 »
Спаибо, парни, за готовность к поддержке!!!
Это мои проблемы, и я пока сам их порешаю.
Ну если вдруг реально нужна будет помощь, даже не думайте, обращайтесь!

в основном ATX. У меня рука их курёчить не поднимется. Придётся запчасти, что с Ебей использовать. Даже смешно.
Не поверите такая же фигня, лежат БПшки и хочется и колется, вроде разобрать можно но возьмешь от туда нужные 5-6 деталек ну еще радики, а остальное в мусор?? Не по хозяйски как то.

Livemaker

  • Администратор
  • *****
  • Сообщений: 1328
  • www.microsmart.eu
    • Microsmart
Re: Лабораторный блок питания за один день
« Ответ #2472 : 11 Январь, 2015, 13:00:41 »
Компьютерный БП запросто переделывается на необходимое напряжение. В том числе, из него можно сделать источник, регулируемый по напряжению и току. Переделал так уже с десяток БП.
Это мохно обсудить.

СМИТ

  • *
  • Сообщений: 1
  • Microsmart.eu
Re: Лабораторный блок питания за один день
« Ответ #2473 : 11 Январь, 2015, 13:02:56 »
Согласен,откройте счет,а там кто сколько сможет.Жалко тему терять.

grok

  • ***
  • Сообщений: 149
  • Microsmart.eu
Re: Лабораторный блок питания за один день
« Ответ #2474 : 11 Январь, 2015, 16:25:04 »
Всех с Новым  годом! :D
Давно не оставлял тут свои следы, а тут такие бурные события.
Наверное у этих ..., кто все это затеял, нервы сдают, в связи с ценами на нефть, вот они всех до кучи и теребят. Так сказать, для острастки. 8)
А БП АТХ в хозяйстве действительно нужная вещь. Я их тоже везде напихал, и в зарядки, и в питальники, и в прочие разности, дешево и сердито.